迈入2022年,各位开始规划新一年的“买房计划”了吗?
而在2021年“政策大年”之后,不少湾区城市的购房细则都有了不少变动,至今,我们后台还会收到不少留言询问,例如没有广州户口能否买广州等相关问题。
今天,我们总结了湾区各个城市购房细则。想了解各个城市怎么买、首付比例是多少,看这一篇就够了!
干货多多!大家记得点Like+收藏!
广州
广州去年的购房政策变动,主要在于撤销了南沙、黄埔两区的人才限购政策。
如今,没有广州户口,只能在广州不限购区增城、从化置业,非穗户已婚及单身家庭均限购1套。
同时,也可以通过缴纳社保的方式,获取广州市区的购房资格,需要提供购房之日前在广州连续缴纳5年的社保或纳税证明。
此外,广州不同区域针对人才客户,也推出了人才购房细则,但门槛都比较高,具体可以戳: 广州最新购房+入户政策一览!房票怎么获取,一文读懂!
在享有广州户口的情况下,限购区已婚家庭限购2套,单身家庭限购1套,不限购区不受套数限制。

关于房贷的问题,我们也给大家列得明明白白,大家可以根据自身情况,看看自己买房时需要给多少。

此外,广州去年二手房税费免征年限由2年提升到了5年,最新的广州一二手房购房税费情况如下,大家可以根据自身情况“对号入座”。

深圳
深圳目前全区限购,若非深圳户口想在深圳购房,需提供5年及以上个人所得税或社保证明。
另外,如果是深圳户口想购房,需要在本地落户满3年,且提供连续缴纳3年社保或个税的证明,方可获得购房资格。

在享有深圳户口的情况下,已婚家庭限购2套,单身家庭限购1套,离异购房者3年内限购1套。
在未有深圳户口,但已取得深圳购房资格的情况下,已婚及单身家庭均限购1套,离异购房者3年内同样限购1套。
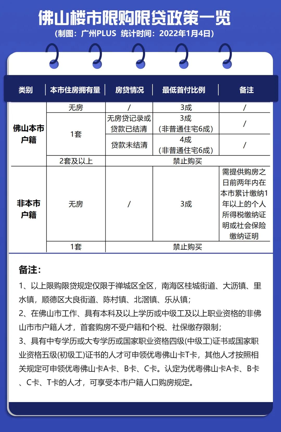
佛山

佛山的购房政策相对比较宽松,如非佛山户口,只需要在佛山工作,且有本科以上学历或中级工及以上职业资格,即可在佛山购房。
而且,佛山的限贷政策也比较宽松。即便在本市已经拥有一套住房,只要无房贷记录或已结清*款贷**,再次购房依然可以享受最低3成首付比例。

另外,佛山不限购区域更是一抓一大把,在不限购区,无论你是否有佛山户口,都不限制购买套数。
简单来说,只要你资金到位,佛山基本等同于随便买,条件非常宽松。
东莞

东莞或许是由于前两年涨得太猛了,所以目前不仅限购、限贷、限售,而且限离,各个政策也都比较严格。
目前,东莞户籍家庭限购2套房,而且购房前需要提供社保缴纳证明。
非东莞户籍家庭在东莞同样限购2套房,购买首套商品房时,需提供2年内连续缴纳1年以上社保的证明;购买第二套房产时,需提供4年内连续缴纳3年以上社保的证明。
此外,东莞还对离婚后的购房套数进行了规定,如果夫妻离异,任何一方想在离异两年内购房,判定是否有购房资格及*款贷**资格的名下套数,按离异前的家庭总套数计算。
举个例子,比如离婚前,家庭名下有2套房,那么离异后的两年内,夫妻任何一方都没有购房资格。
东莞对投资客及炒房客的“精准打击”,可谓滴水不漏。
除了广佛和深莞之外,接下来还有变动没那么大的区域:

中山的限购政策与上者有点相似,本市户籍限购3套,非本市户籍凭借半年社保或纳税证明,限购2套。

江门的限购政策,就像是夏天商场门口挡冷气的PVC塑料门帘:意思意思挡一下,你稍微拨一拨就能进来。
江门户籍无需社保要求,可在江门购买3套房子。
非江门户籍,只要你拥有大专以上学历,同时提供半年以上的社保或纳税证明,即可在江门购房。
而且信贷政策也相对宽松:名下即便在本市有房,只要还清*款贷**,依然可以享受最低3成首付比例。

目前,除大亚湾、惠阳区域内对非本市户籍限购一套新房外,惠州其他区域均不限购。
不过,惠州有限售政策,不动产证需要满3年才可转让。
由于无限购政策,惠州的信贷政策也非常宽松,不管名下房产数量,只要*款贷**还清且所购房产小于144平,均可做3成首付。
另外,湾区九城中的肇庆不限购也不限售,不过如果一次性购买3套以上房产,会暂缓网签。
而且肇庆的信贷政策,是湾区9城中最宽松的:在购买首套房时,即便名下有1套房贷未结清,也可做最低3成首付。在购买二套时,如果名下有房贷未结清,最低首付比例也可做到4成。
湾区各座城市的限购限贷政策已经为大家整理出来了!希望2022年,我们整理的这份“买房宝典”,能助各位一臂之力!
部分资料来源:乐有家研究中心