
新个税法通过!
起征点为每月5000元
新个税法于2019年1月1日起施行,2018年10月1日起施行最新起征点和税率。
新个税法规定,自2018年10月1日至2018年12月31日,纳税人的工资、薪金所得,先行以每月收入额减除费用五千元以及专项扣除和依法确定的其他扣除后的余额为应纳税所得额,依照个人所得税税率表(综合所得适用)按月换算后计算缴纳税款,并不再扣除附加减除费用。

餐饮服务食品安全操作
网络餐饮服务须公示
国家市场监管总局7月23日发布新修订的《餐饮服务食品安全操作规范》,自今年10月1日起施行。规范针对网络餐饮服务提出要求,第三方平台提供者和入网餐饮服务提供者应在网上公示餐饮服务提供者的名称、地址、餐饮服务食品安全等级信息、食品经营许可证。入网餐饮服务提供者应在网上公示菜品名称和主要原料名称。

医疗纠纷预防处理条例
10月1日起施行
9月18日,国家卫生健康委员会、国家中医药管理局联合印发《关于做好〈医疗纠纷预防和处理条例〉贯彻实施工作的通知》,要求推动医疗纠纷预防和处理工作落到实处、取得实效。《条例》将于10月1日起施行。
《通知》要求,地方各级卫生健康行政部门和医学会要按照《条例》规定的医疗损害鉴定的程序和专家库等要求做好准备,组织专家进行培训。其中,医学会应当指定专门部门和人员负责医疗损害鉴定工作。地方各级卫生健康行政部门要指导辖区内医疗机构做好有关尸检规定的告知,积极引导开展尸检。《通知》对医疗纠纷中尸检机构及专业技术人员的条件进行了明确与细化。《条例》施行过程中,应做好与《医疗事故处理条例》施行的有效衔接。
《人力资源市场暂行条例》施行
8项费用不再交
7月17日,国务院公布了《人力资源市场暂行条例》,自2018年10月1日起施行。这是系统规范在我国境内通过人力资源市场求职、招聘和开展人力资源服务活动的第一部行政法规。
条例规定,公共人力资源服务机构提供下列服务,不得收费:
人力资源供求、市场工资指导价位、职业培训等信息发布;
职业介绍、职业指导和创业开业指导;
就业创业和人才政策法规咨询;
对就业困难人员实施就业援助;
办理就业登记、失业登记等事务;
办理高等学校、中等职业学校、技工学校毕业生接收手续;
流动人员人事档案管理;县级以上人民政府确定的其他服务。

10月1日起,福建
28个重点景区票价降低降价
1.武夷山景区。改变以往一、二、三日游门票价格为一种门票价格,并实行淡旺季价格,即旺季(3月至11月)门票价格从160元降为140元,淡季(12月至次年2月)门票价格从160元降为120元(3日内有效),综合降幅达20.13%。
2.福州市三坊七巷景区。景区联票价格从120元降为90元,降幅达25%。对12个单景点中的王麒故居、鄢家花厅、尤氏民居3个景区免费向社会开放。
3.厦门鼓浪屿景区。联票价格由100元降为90元,降幅为10%。日光岩由60元降为50元,降幅为16.67%;皓月园由15元降为10元,降幅为33.33%;风琴馆由20元降为15元,降幅为25%;刻字馆由10元降为5元,降幅为50%。
4.福鼎太姥山风景区。门票价格从115元降为100元,降幅为13.04%。
5.永定土楼景区。将景区内客家土楼民俗文化村景区和高北土楼群两景区联票价格从120元降到98元(二日内有效),降幅为18.33%。
6.南靖土楼景区。土楼田螺坑旅游景区门票价格从100元降为90元,降幅为10%;土楼河坑民俗文化村门票价格从50元降为40元,降幅达20%。
7.屏南白水洋-鸳鸯溪旅游区。两景区联票价格旺季(4月26日至10月24日)从150元降为140元,淡季(10月25日至次年4月25日)从75元降为70元,淡季时间较以往延长了1个月。
除9个5*级A**景区降价外,各地价格部门也积极采取措施,免除或降低属地管理的景区门票价格。具体为:
厦门集美鳌园景区和天竺山景区、长汀红色旧址群景区、泉州开元寺景区等4个4*级A**景区实行免费向社会开放。
连城冠豸山景区的天寨景区门票价格从65元降为60元,九龙湖景区从80元降为75元,天寨景区和九龙湖景区联票价格从120元降为110元;
尤溪侠天下景区门票价格从98元降为85元;建宁闽江源生态旅游景区门票价格从80元降为60元;永春外山云河谷生态旅游区门票价格从50元降为40元。
白水洋鸳鸯溪十一起
对全国公安民警免门票
一、执行时间
2018年10月1日起
二、免票对象及条件
全国公安民警本人持《人民警察证》和身份证可享受景区门票免费政策。景交车票仍按原规定标准执行。
三、办理方式
凭本人《人民警察证》和身份证,在景区售票窗口办理免票手续。

“福州版悉尼歌剧院”
10月迎来首演
期待已久!历经3年多“精心灌溉”,海峡文化艺术中心即将华丽绽放!

今年10月,海峡文化艺术中心将正式投入使用,具备多功能戏剧厅、歌剧院、音乐厅、艺术博物馆、影视中心,和中央文化大厅。这里将成为福州乃至全福建的艺术文化的殿堂,想想就激动!

“苏万宝”商圈整体改造
海西第一商圈华丽升级
下个月起,“苏万宝”商圈(含苏宁广场、万象城、宝龙城市广场、红星美凯龙、中防万宝城五大商业综合体)将进行整体改造!届时,“苏万宝”商圈将汰换小、散、杂等低端个体,积极引入高端、连锁品牌和新零售、新时尚、新体验等业态。

据了解,目前,宝龙城市广场外立面整改方案已经审批通过,预计将于近期开工。此外,地下地铁商业还将与中防万宝城、宝龙城市广场、地铁互联互通。
与宝龙城市广场仅一街之隔的万象生活城也将于近期进行外立面改造。一楼计划引进部分潮流品牌;五楼已基本清空,计划引进健身、影城、KTV等业态。此外,现万象生活城地下部分也将开发地铁商业。

东百C馆明天开业
新东街口商圈浑然一体
位于福州八一七路西侧的东百中心C馆将于9月30日开业,东百中心C馆全长近700米,包括地面四栋民国风建筑和地下两层商业街。其中,地下空间与地铁站厅层相通,南至南门兜、朱紫坊,北连东百中心A馆,串起了整个新东街口商圈。

C馆将以“现代时尚+文化艺术+趣味潮玩”为标签,集结包括AirJor-dan、Champion、喜茶、奈雪的茶、优衣库、FILA全球旗舰店、华为“未来潮玩店”、星巴克臻选店等诸多潮流品牌店,其中23家为首进福建的品牌!是潮人打卡必去的地方!

上下杭街区(二期)
国庆开街!
9月30日,全新升级的,上下杭历史文化街区(二期)正式开街了!

这里还将有潮玩上下杭国庆嘉年华系列活动,LOL“潮玩竞技之夜”、文创集结季 、街头艺术展 等,9月30日-10月8日每天都有不一样的活动,太精彩了,国庆不想旅游的人,值得去看看!

10月1日东二环
泰合广场新街区开市
东二环泰禾广场业态品类再升级,以“科技”、“手作”为主题的B1全新街区,集合大疆、酷乐潮玩、暖树等近20家创意品牌,10月1日开市啦!不仅如此,本周末至国庆节东二环泰禾广场还将迎来一波开业热潮,Superdry、戴森等品牌入驻,国庆真的逛不过来了!

花海公园向日葵盛放
四色百日草七彩长廊
如果想不出福州市亲近自然,小编强烈建议再去花海公园走走!花海公园播种的向日葵和百日草,目前已经开放,10月将迎来盛花期!

@芬之心随/摄
向日葵集中在江边苗圃区域,面积13488平方米。在桥下苗圃和公园斜坡上还全都播种了百日草,黄、红、粉、玫红.....形成缤纷的色带,和梦幻般的七彩风车长廊一起,进入多彩世界!

@芬之心随/摄
还有鼓山大桥东侧柳叶马鞭草和首次小范围试播的矢车菊和翠菊,都或将在国庆节前后开花!置身花海,不来点美美的自拍怎么行?

@一起去看那花花世界/摄
第二届大东街口嘉年华
30日开启
9月30日至10月7日,福州市、鼓楼区两级政府搭建平台,三坊七巷、朱紫坊、达明美食街、南街等四大核心区域的市场主体联袂登台,共同上演“一出好戏”第二届大东街口嘉年华活动。此次活动由6项重点活动和6项持续活动组成。

斥资2.4亿!
闽都环球酒店中心10月建成
闽都环球酒店中心项目面积约13930平方米,拟斥资2.4亿,主要建设内容包括酒店、商业用房、办公楼用房等。项目建成后将与古田路现有商务楼宇户型形成五一五四路商务区的延伸地带,预计10月建成。

全国首个迷宫群“卡卡迷城”
一期拟于10月营业
“卡卡迷城”项目位于“大鼓岭”晋安区宦溪镇创新村北大帽山南麓,占地面积110亩。根据规划,“卡卡迷城”将以全国最大、独特、多类型“迷宫”群为主题(IP)。

项目总投资1亿元,分为两期,一期项目主打湖前民宿和10余座迷宫,预计今年10月开放。二期将打造亲子乐园,预计明年4月施工完毕,进行营运,是不是和小编一样超级期待?!

永泰海洋极地世界
近期试营业
永泰海洋极地世界是世界规模最大的室内海洋馆!包括热带雨林馆、海龟岛、水母宫、鲨鱼湾、海底隧道、海洋生物展示、极地动物展示、科普教育展示、水下剧场、海洋剧场等10多个主题展馆。

展馆中1000多种动物来自世界各地,包括儒艮(俗名美人鱼)、北极熊、白鲸、海豚、海牛、海龟、企鹅等还设有美人鱼水下芭蕾表演区、海豚海狮表演区、白鲸表演区等三个表演区。
据测算,该项目建成后,年客流量可达到230万人次,年旅游收入可达8亿元~10亿元。
连江最大古民居三落厝
10月修复开放!
如果想感受民俗的味道,就去连江三落厝走走吧!三落厝古民居位于丹阳镇板顶村,距离县城区约30分钟车程。木石建构,依山伴水,古朴幽雅。这里还保留了当地传统民俗’祀食’。

2017年连江三落厝引入投资1.5亿元,按星级酒店标准,对三落厝进行修复改造。三落厝的后方,是原主人、连江第一位进士张莹后人居住的地方,这里将改造成戏台、艺术馆、美术馆、民俗馆等,预计10月就能开门营业啦!
福州首个铁路公园
国庆亮相
绿皮火车,上世纪90年代以后出生的,可能都没有经历过这种交通工具,这个国庆假期,你可以到马尾区君竹河畔去体验绿皮火车的老味道!

福州首个以火车为主题的公园坐落马尾,目前已初具规模,年底前整座公园将竣工。这里不仅有400多米长的铁轨,还有老式的绿皮火车车厢,铁轨在各式观赏草的装饰下,变成一条浪漫隧道~拍照走起!

6日、7日地铁1号线
末班车加开
为满足2018年国庆长假返程旅客的地铁乘车需求,方便市民游客出行,根据以往节假日客流分布特点,福州地铁1号线将于2018年10月6日、10月7日两日正常运营结束后的23时25分,从象峰站和福州火车南站上下行方向各加开1列末班载客列车,末班车具体时刻如下:

连江壶江大桥预计
10月底通车
由政府资助、群众捐资共建的一座“连心桥”——“壶江大桥”,预计今年10月底通车。壶江大桥像一条项链,串起壶江岛这颗闽江上的美丽珍珠!

壶江岛曾被人们喻为“小香港”,岛民曾经创造了中国海运业奇迹,岛上与外面的交通一直靠航运,饮水也要靠专门运水船供应,造成诸多不便。通车后,大桥将闽江口的壶江岛与琅岐岛连接起来,岛民将告别世代靠轮渡出行的历史!壶江岛的旅游开发将进一步提速!
火车站站东互通
改造工程10月动工

站东互通改造工程示意图
该工程将增加2条左转匝道并接入新店片区、站东高架、1条进火车站匝道;路面改造范围为罗汉山隧道至金鸡山隧道的三环辅路,同时提升三环高架桥下的绿化;慢行系统设施包括站前广场位置下穿三环人行地道,站东互通东西向慢行系统完善以及上跨坂中路人行天桥。计划10月动工,明年12月基本建成。
福建食用农产品产地
准入衔接制度10月试行
食品安全一直都是大家很关心的问题,好消息来啦!2018年10月1日起,福建将试行食用农产品产地准出和市场准入衔接制度,2019年1月1日起正式实施食用农产品产地准出和市场准入工作,并加快福建省食品安全信息追溯管理平台的建设运行,餐桌上的食品都能够追溯源头和生产过程,放心多啦!

福建省残疾儿童康复救助
办法10月1日起施行
《福建省残疾儿童康复救助办法》自2018年10月1日开始施行。根据《办法》,残疾儿童康复服务补助标准为每人每年不超过15000元,每月不超过1500元。贫困残疾儿童康复服务补助标准为每人每年不超过18000元,每月不超过1800元。

听力残疾儿童人工耳蜗手术,省级财政为每名救助对象提供不超过6万元的基本型人工耳蜗产品1台,给予最高不超过2万元手术费(含术前专项检查费用)补助,手术费用不足2万元的,按实际发生额给予补助。
市社会福利院养老收费标准公布
10月1日起将执行

市物价局要求,市社会福利院对“三无”(无劳动能力、无生活来源、无赡养人和抚养人,或者其赡养人和抚养人确无赡养能力和抚养能力)老年人实行免费政策。
齐白石80余幅作品今起
在福建省博物院展出
国庆长假福州市民将收获一份文化大礼——近现代中国绘画大师齐白石作品展今日在省博物院的积翠园拉开帷幕。将展出齐白石一生各阶段的作品80余幅。近现代中国绘画大师齐白石作品展由福建博物院和北京市*物文**公司联合主办,遴选了齐白石各时期的代表作,将成为国庆假期中福州最富魅力的艺术饕餮盛宴。此次展览将在省博物院积翠园持续展出至明年2月底。
琴亭湖公园通过验收
国庆前可对外开放
提起五四北的琴亭湖,不少市民都对近两年湖体的“大动作”记忆犹新,全面清淤、扩挖湖体,通过“洗澡”和“增肥”,琴亭湖蓄洪功能全面提升。在“大肚量”迎战汛期的同时,全方位的景观提升工程也全面上马。目前,湖体东西侧长约3.3公里的沿线美景已建成,琴亭湖公园顺利通过验收,国庆前将正式对外开放。

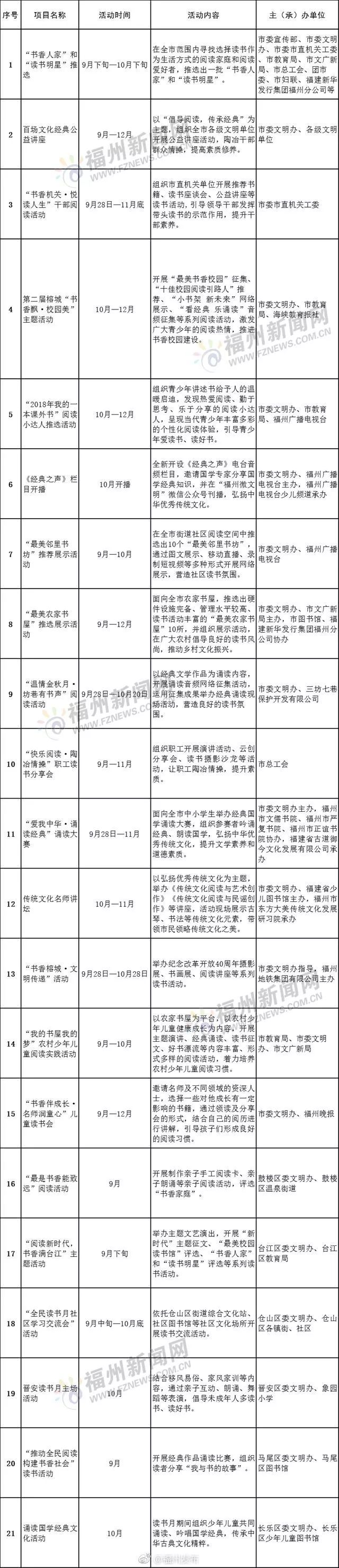
第十三届福州读书月
隆重启幕
一年一度的福州读书月如期而至!本次主题为“文明福州 书香满城”,全市各级各部门精心组织策划了近百场读书活动,适合不同年龄层受众,假期好好读一本书,也是享受啊~
快看看都有哪些活动
往下滑动查看:

李健”世界巡回演唱会
10月27日开唱
“不止,是李健”世界巡回演唱会将于10月27日在福州海峡奥林匹克体育中心综合馆深情开唱。在上一轮的巡演中,李健为不同城市的歌迷准备了应景的“主题曲”,这次他又会给福州听友带来哪些惊喜,你是不是很期待呢?

杨乃文演唱会福州站
10月13日开唱
2018年10月13日,摇滚女王杨乃文将在福州市体育馆,为歌迷呈现20余首经典歌曲!

从1997年她发行的第一张专辑开始,杨乃文就被打上摇滚女王的烙印。出道20年来,无论是摇滚歌曲,还是抒情歌曲,她的每一首歌都能让人沉醉其中,静静聆听、细细品味。

过完这个国庆小长假!
2018年
再没假期可以让你出门浪了!

— END —

▍文章来源 :网络(版权归原作者所有,如有侵权请您告知。)
▍内容 整理:微福州贝塔小微
微福州
福州城市生活新媒体
爱在福州,有我陪伴
小编微信 BetaXiaoV
小编QQ 1921661590
微福州QQ群 145728409