近期,
“血奴案”引发网友广泛关注
↓↓↓
“
1、基本案情
中国驻柬埔寨大使馆日前发布消息,江苏小伙李林鹏(化名) 因轻信58同城高薪招聘的虚假广告 ,被犯罪团伙胁迫偷渡至柬埔寨,后遭柬西哈努克港中国城内网赌电诈团伙 非法拘禁,并被多次大剂量抽血 ,生命垂危。

媒体报道称,李林鹏于2021年5月在58同城平台上看到一则广西夜总会招聘信息,投递简历并参加面试后却被辗转贩卖至柬埔寨西哈努克省中国城。因其不服从网投公司从事诈骗工作的安排,先后遭到*棍电**、*铐手**,吊打、烙铁及强迫抽血等酷刑。近半年时间内,李被频繁抽血多达7次进行谋利,导致其严重缺血全身浮肿,生命垂危。目前,李林鹏已脱离生命危险,但造血功能尚未恢复,只能依靠输血维持。
“
2、招聘平台58同城回应
58同城2月18日回应称,58同城对于受害者的遭遇深表同情,同时紧急与相关部门沟通,了解到案件正在持续调查,目前 58同城未查到案涉企业发布的历史招聘信息 。

58同城方面表示,一直以来,公司高度重视信息审核,不断加强平台方对企业入驻的资质审核,确保企业合法注册,保障用户得到真实有效的招聘信息。58同城也将充分配合警方等相关部门,坚决与任何违法犯罪行为斗争到底,坚决保障和维护用户权益,捍卫正义。
这不是58同城首次陷入发布虚假信息的危机。在黑猫投诉平台上,涉及58同城的投诉数量达到上万条,消费者因求职、找房、维修被骗引发的纠纷更不在少数。58同城曾在其官方微博回应将严厉打击“网络黑产”,但如今平台仍然乱象不止。 可见平台在做好企业资质审核方面有所欠缺。


核心聚焦:
“招聘平台是否该为平台上信息合规、安全负责?
澎湃特约评论员熊志称 ,“求职者,尤其是涉世未深的大学毕业生,通过网络求职应聘,本身就面临较大的信息不对称,他们缺乏信息判断能力。这时候,招聘平台切实履行好甄别责任,为招聘者“排雷”,屏蔽掉违法内容,至关重要。而这,本就是法律赋予平台的底线责任。
“若因平台未尽义务发生纠纷,需担责吗?
北京市京师律师事务所张新年律师表示,在“不明知,不应知”的情况下所发生的违法行为,平台可免予承担法律责任,但对于显而易见的,平台应当获知的违法信息,则负有监测排除的义务。特别是经过受害者反映投诉或公安机关通报,平台已经获知的违法信息,如果未予及时删除、屏蔽而造成的损害扩大部分,显然应当承担责任。
中国政法大学传播法研究中心副主任朱巍 在接受媒体采访时认为,平台在此事件中应当承担法律、社会和道德的多重责任。平台要落实责任,不仅是追求效率,追求用户日活,更应该追求的是一种安全保障义务,重视用户投诉。
“平台未尽审核职责,或触犯相关法律!

一、招聘行业现状
(一)行业发展政策

(二)互联网招聘市场规模
高校毕业生人数再创新高、失业人口高居不下导致就业群体愈加庞大。市场创业环境的改善促进招聘主体增加,叠加疫情因素,给互联网招聘平台提供了丰厚的市场土壤可供成长。
截至2021年底,中国互联网招聘行业市场规模443.7亿元,较上年增加50.9亿元,同比增长12.9%。
(三)互联网招聘平台用户规模
截至2021年6月,我国互联网招聘平台月活用户规模4458万,较上年同期增加332万,同比增长8.05%。相较互联网其他领域,互联网招聘行业仍然处于稳步增长期,招聘线上化风头稳定强劲。

(四)用户活跃的重点互联网招聘平台
截至2021年5月,中国互联网招聘平台中,智联招聘月活用户为1021.5万,暂居榜首;前程无忧、BOSS直聘及猎聘排名紧随其后,月活用户分别是835.9万、762.9万、540.1万;赶集找工作、拉勾招聘月活用户也均在300万以上。
中国互联网招聘月新增用户规模持续增长,互联网招聘行业增长红利仍在释放中。截至2021年6月,互联网招聘月用户达到4458万,相比2020年12月月活用户增长了387万,毕业季用户增长月活用户数量再创新高。

二、招聘纠纷案例数据分析
数据来源:中国裁判文书网、擎盾数据库
统计单位:擎盾中台
统计时间:2022.02.22
(一)58同城虚假招聘相关信息
根据擎盾中台统计的中国裁判文书网信息,与58同城相关的涉诉纠纷达到649起。新华社曾多次发文点名58同城上的虚假信息,违背诚信问题,监管部门也曾多次约谈要求整改,58同城甚至还曾被北京相关部门要求过下架所有房源。
(二)常见招聘平台涉诉纠纷数量
擎盾中台在天眼查等企业信息查询网站上对常见招聘平台的主体名称进行查询,并在裁判文书网上对平台涉诉数量检索发现,前程无忧和58同城的涉诉纠纷数量居于前列,远超排列在后的BOSS直聘和智联招聘。

(三)主要网络招聘平台涉诉纠纷案由分类
以“招聘”为关键词检索裁判文书网,民事案由案件有210812件,占比83.72%;刑事案由案件33330件,占比13.24%;行政案由、执行案由和国家赔偿案由共占据约3%的比例。

(四)招聘纠纷中的高发案由
擎盾中台统计数据显示,其中民事案由多涉及招聘之后的环节—— 劳动就业关联的劳动纠纷 ,如确认劳动关系纠纷、劳务合同纠纷、追索劳动报酬纠纷、确认合同效力纠纷等。

具体到刑事案由,招聘纠纷中的高发罪名中 诈骗罪为排名首位的高发案件类型 ,数量远超其他罪名;其次则是非法吸收公众存款罪,常见于以购买销售金融理财产品为由的非法集资;与非法吸收公众存款罪数量相当的是组织、强迫、引诱、容留、介绍卖淫罪,此种犯罪类型犯罪对象多数为求职女性;数量排名第三的则是集资诈骗罪,排名第五的是合同诈骗罪,均为诈骗罪的分支罪名,可见招聘纠纷中骗取当事人财物是最为普遍的犯罪主观目的。但组织、领导传销活动罪,故意伤害罪,非法拘禁罪同样位列榜单之中,警示求职者前往应聘时需注意保障自身人身安全。

(五)招聘纠纷案件数量变化
结合裁判文书网的统计数据,擎盾中台绘制了如下招聘纠纷和招聘诈骗案件数量变化折线图。从2012年到2021年,招聘纠纷案件数量基本呈现出先逐年上升后下降的趋势,2020年数量达到巅峰,为46766件,是2012年1150件的40余倍。相较而言,存在利用招聘实施诈骗行为的案件数量一直维持在4000件以下的区间内。

(六)常见招聘陷阱
常见的招聘陷阱主要可以分为两大类: 收取或骗取钱财、皮包公司诈骗。 其中,收取或骗取钱财包含服务费、押金、培训费、报名费、推荐费等。
擎盾中台以“招聘”和对应关键词进行检索中国裁判文书网,发现招聘纠纷案件中,包含服务费(17623件)>押金(15857件)>培训费(758件)>皮包公司(174件)>报名费(107件 )>推荐费(26件)。
根据《劳动合同法》第九条可知,用人单位招用劳动者,不得扣押劳动者的居民身份证和其他证件,不得要求劳动者提供担保或者以其他名义向劳动者收取财物。但*子骗**抓住求职者急于找工作的心理,张贴招工信息、监控面试或以招聘录用为借口要求收取押金或保证金,报名费,服务费,推荐费等,使求职者落入陷阱中。

三、招聘方防范法律风险守则
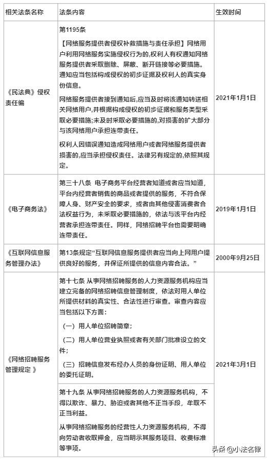
(一)企业发布招聘信息应具体明确真实
企业在发布招聘信息时,招聘信息应当具体明确,避免出现虚假信息或带有歧视性的内容。并遵守《网络招聘服务管理规定》规定,以网络招聘服务平台方式从事网络招聘服务的人力资源服务机构应当要求申请进入平台的人力资源服务机构 提交其营业执照、地址、联系方式、人力资源服务许可证等真实信息,进行核验、登记,建立登记档案,并定期核验更新。

《就业服务与就业管理规定》规定了用人单位不得提供虚假招聘信息、发布虚假招聘广告,违者由劳动保障部门责令改正,并可处以1000元以下的罚款;对当事人造成损害的,应该承担赔偿责任。并进一步明确规定,用人单位发布的招用人简章或招聘广告,不得包含歧视性内容。
(二)企业应履行对应聘者的如实告知义务
根据《劳动合同法》第8条,用人单位招用劳动者时,应当如实告知劳动者工作内容、工作条件、工作地点、职业危害、安全生产状况、劳动报酬,以及劳动者要求了解的其他情况。
(三)第三方网络招聘平台需增强对入驻企业资质审核和网络安全意识
人社部2019年出台《关于进一步规范人力资源市场秩序的意见》,明确要依法规范网络招聘活动,指导和督促网络招聘平台建立完善信息发布审查制度,加强对招聘单位的资质认证和信息发布人员的实名认证,规范信息发布流程,确保发布的信息真实、合法、有效。
具 体 措 施
1.在网站明显位置公布投诉举报方式,确认入驻平台的企业发布虚假信息或含有歧视性内容信息、夸大宣传、不具备相关资质以及有其他违法违规行为的,应当暂停或终止为其提供服务。
2.建立健全人力资源服务机构信用评价标准和制度,探索建立诚信典型机构“红名单”、严重失信机构“黑名单”,形成奖励惩戒链条。
由于网络招聘软件收录有大量求职者详细简历包含众多个人信息,出于对求职者隐私权的保护, 网络招聘平台有责任增强对用户个人信息与相关数据保密措施。
四 、求职者注意事项

如果您有招聘相关的趣事或求职踩过的坑
也可以留言评论区分享哦~