点击关注 | 每日精品咖啡文化杂志咖啡工房
相信很多爱好者,都会遇到这样的情况,我买一包有柑橘、水蜜桃风味的豆子,却品尝不出来,于是会怀疑是豆子的问题,还自已冲煮的问题,还是自已的感官问题?
咖啡的风味问题困扰着好多同学,风味表上如此多的风味,我怎么就喝不出呢~~毕竟不是每个人都有专业的感受,或者我喝到不是桃子味,而是李子味,之所以会有这样的差异,是文化生活饮食地域的不同,对同一杯咖啡的不同描述罢了,所以咖啡品鉴,最重要的是交流,说说你对这支豆子的感受,文化不同,经历不同,描述必然不同,但是,这样交流可以带来很多乐趣~~不是吗?
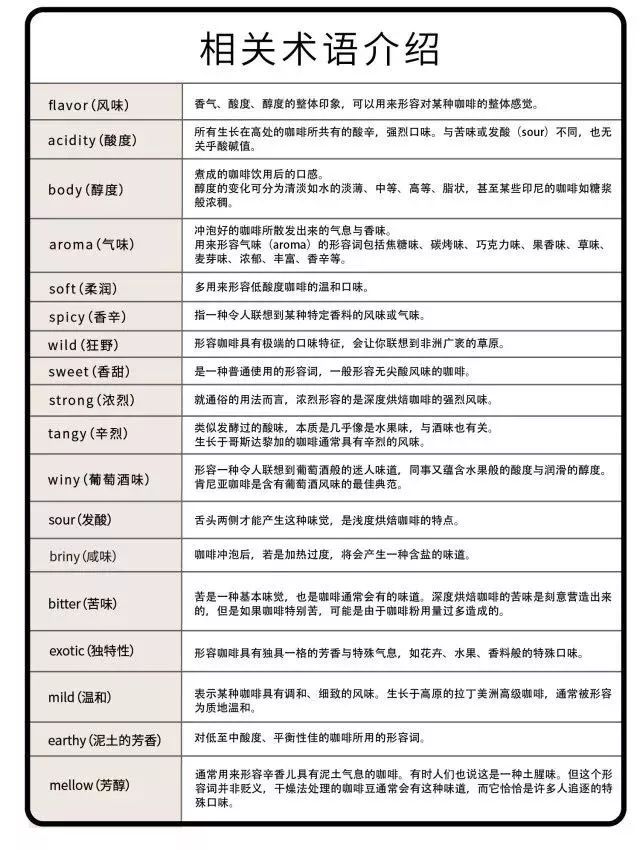
咖啡香气是由我们的嗅觉去感受的,香气也绝对比味道复杂千倍,平时我们说咖啡有苹果的味道其实是鼻子所感受到的,风味轮有许多水果类的描述:草莓(strawberry)、蓝莓(blueberry)、覆盆子(raspberry)、茉莉花(jasmine)、西柚(grapefruit)、柠檬(lime)、樱桃(cherry)、葡萄(grape)、水蜜桃(peach)、红茶(black tea)
我们可以闻到一种气味,尝出一种味道,但是也许我们不能很准确地描述出来。而风味轮能把所有人类感知到的味觉系统并且具象地归类,与嗅觉系统相对应的是气味轮,两者配合着练习,就能够清晰地感知到所有气味中最细微的差异。
说到香气和味道,这可说是咖啡与葡萄酒最相似的地方。就像葡萄酒一样,咖啡有独特的香气,这是由於不同的土壤和焙烧过程的影响。谈到烘焙过程,咖啡的品质等於酒窖中酿的葡萄酒,烘焙火候将影响咖啡的品质,如同酒窖会影响葡萄酒的最终味道。品咖啡像品红酒一样,一样区分风土,一样区分品种,咖啡豆品种在不同国家和地区表现不同风味 。
以种类为例,咖啡的种类繁多,遍布世界的各个角落。在不同土壤种植的咖啡豆,香气和味道也各有不同。与葡萄一样,不同的风土适合不同的咖啡树,土壤、阳光和其他气候等元素都可以影响咖啡的香气、味道和品质。

在入口之前,先用你的鼻子去欣赏咖啡的香气。这里你可以毫不犹豫借用葡萄酒的品鉴词汇,先去闻闻看你的咖啡是不是有香气的,例如花香,果香或者酒香,有没有不正常的腐土、霉味、挥发性酸味或者辛辣味,这些都是咖啡豆品质不佳或者保存不当产生的味道。如果是状态健康的咖啡,那么在香气上就能给你很大的享受。你可以要不犹豫的借用葡萄酒的品鉴体系来评价一款咖啡,寻找其中的果香、花香、植物香气、烘培香气和香料类香气。由于咖啡的热度会帮助香气的扩散,你可以毫不费力的捕捉到咖啡那些浓郁而复杂的芬芳。
简单介绍几种经常见到的咖啡品种,在不同地区有一些风味特征,也作为一种风味术语描述参考:
瑰夏品种(Geisha)
巴拿马(Geisha):草莓(strawberry),茉莉花香(jasmine floral),薄荷香(bergamot),焦糖(caramelly),巧克力(chocolate),葡萄柚(grapefruity),李子(plum),柑橘(citrus-orange)
哥斯达黎加(Geisha):甜蜜花香(sweet floral),茉莉花香(jasmine),柑橘(citrus-orange),焦糖(caramelly),巧克力(chocolate)
哥伦比亚(Geisha):石榴(grave),香草(vanilla),巧克力(chocolate),焦糖(caramelly),柑橘(citrus)
危地马拉(Geisha):酸橙香(lime juice),香草(vanilla),茉莉花香(jasmine floral),甜西柚(sweet grapefruit),玫瑰茶(tea-rose),草莓(pine-strawberry)

铁皮卡(Typica)
秘鲁(Typica):坚果香(nutty),牛奶巧克力(milky chocolate),草本(herbal-floral),梨类水果(pear-fruit),香草(vanila),焦糖(caramel),苹果类(apple-like),蜂蜜类(honey-like),蜜桃茶(peach tea),熟的橙子(ripe orange),茉莉花类(jasmine hints)
洪都拉斯(Typica):杏仁皮(almond skins),丝绸般口感(silky mouthfeel),明亮感(brightness),红苹果酸(red apple acidity),烤花生(roasted peanut),榛子(hazelnut),橙子皮(orange peel),甜瓜(melon),甜香葡萄汁(sweet spice grape juice)
危地马拉(Typica):苹果(apple),可可粉(cocoa powder),焦糖(caramel),黑莓类(black berry),橙子白毫(orange pekoe tea),蜂蜜(honey)
墨西哥(Typica):花香(floral),榛子(hazelnut),芒果甜香(mango sweetness),桃杏(peach-apricot),香草(vanila),未熟苹果香(malic)
巴拿马(Typica):巧克力(chocolate),苹果(apple),桃子(peach),李子(plum),花香(floral),焦糖麦芽(caramel-malt),柠檬(lemon),黄油般口感(buttery mouthfeel)
哥斯达黎加(Typica):柔和巧克力香(soft chocolate),蜜糖(honey-candy),苹果(apple),弱柑橘酸(less citrus acidity),白葡萄(white grape),橘子类(tangerine),苹果汁(apple juice),花蜜(floral honey),芙蓉花香(hibiscus floral)

波旁 (Bourbon)
巴西(Bourbon):可可粉(cocoa powder),橙子(orange),香草(vanila),杏仁(almond),巧克力(chocolate),焦糖(caramelly),黄糖(brown-sugar),干芒果(dry mango),桃子(peach)
尼加拉瓜(Bourbon):牛奶巧克力(milky chocolate),枫糖浆(maple syrup),核桃(walnut),桃子-杏香气(peach-apricot),杏仁(almond),蜂蜜(honey),麦芽(malty)
巴拿马(Bourbon):花香(floral),樱桃类水果(cherry-fruited),香草(vanilla),麦芽(malty),焦糖(caramelly),巧克力(chocolate)
坦桑尼亚(Bourbon):焦糖(caramelly),甜水果(very sweet fruit),黄糖(brown sugar),香草(vanilla),巧克力(chocolate)
危地马拉(Bourbon):焦糖(caramelly),烤面包香(toasted bread),巧克力粉(chocolate powder),苹果(apple),李子(plum)
哥斯达黎加(Bourbon):砂糖(sugar sweetness),烤杏仁(roasted almond),榛子(hazelnut),花生(peanut),黑莓(black berry),桂皮香(cinnamon),麦芽(malt),甜*草烟**香气(sweet tobacco flavor)

马拉戈吉佩(Maragogype)
尼加拉瓜(Maragogype):柠檬(lemon),桂皮(cinnamon),可乐(cola),花香(floral),柑橘(citrus),甜瓜(melon)
危地马拉(Maragogype):草莓(strawberry),烤面包(toasted bread),香草(vanilla),葡萄干(raisin),花香(floral),李子(plum),芙蓉花(hibiscus)

肯特(Kent)
印度Malabar(Kent):辛辣香气(pungent spicy),*草烟**(pipe tabacco),焦糖(caramelly)
帕卡斯(Pacas)
萨尔瓦多(Pacas):甜桃子(sweet peach),香草(vanilla),花香(floral),茉莉花香(jasmine floral),焦糖(caramelly),橙子(orange),柠檬(lemon),甜瓜(melon)
洪都拉斯(Pacas):佛手柑(bergamot),杉木(cedar),蜂蜜(honey),桃子(peach),柠檬(lemon),葡萄(grape),西瓜(watermelon),苹果(apple),干葡萄(raisin)
帕卡马拉(Pacamara)
危地马拉(Pacamara):焦糖(caramelly),蜂蜜(honey),香草(vanilla),花香(floral),桃子(peach),榛子(hazelnut),茉莉花香(jasmine)
尼加拉瓜(Pacamara):巧克力(chocolate),焦糖(caramelly),橙子(orange),枫糖浆(maple syrup),蜂蜜(honey),覆盆子(raspberry),桂皮(cinnamon),杏(apricot)
萨尔瓦多(Pacamara):橙子(orange),香草(vanilla),柠檬(lemon),巧克力(chocolate),杏(apricot),柠檬水(lemonade),酸橙(lime),花香(floral)

SL28
肯尼亚(SL28):麦芽(malty),焦糖(caramelly),杏仁(almond),花香(floral),香草(vanilla),柑橘(citrus),苹果(apple),桃子(peach)
SL34
肯尼亚(SL34):焦糖(caramelly),黄油苏格兰糖(butter scotch candy),橙子(orange),葡萄(grape),李子(plum)

卡图艾(Catuai)
巴拿马(Catuai):苹果(apple),桃子(peach),巧克力(chocolate),杏(apricot),芒果(mango),杏仁(almond)
危地马拉(Catuai):巧克力(chocolate),桂皮(cinnamon),李子(plum),蜂蜜(honey),柠檬(lemon),苹果(apple),葡萄(grape)
巴西(Catuai):花香(floral),西瓜(watermelon),桃子(peach),葡萄柚(grapefruity)
哥斯达黎加(Catuai):梨(pear),花香(floral),芒果(mango),焦糖(caramelly),柠檬草(lemon grass),巧克力(chocolate),杉木(cedar)

Mundo Novo
巴西(Mundo Novo): 坚果(nutty),麦芽(malty),巧克力(chocolate),香蕉皮(banana skin),甜*草烟**香(sweet tobacco),桔子/橙子(tangerine/orange)

其实,只要大家多喝不同品种咖啡,多了解相关的咖啡知识,再上反复练习和交流,轻松喝出一两种味道了!