双十一过去了,但讨论的热度依旧不减。
除了惊人的销售额,还有不少网友吐槽自己被商家套路的经历,比如: 预售比当天卖的贵、双十一当晚最后半小时突然降价、虚假发货…… 各种负面话题层出不穷。

被骂的最多的是 欧莱雅 ,不但自己品牌玩砸了,还把李佳琦和薇娅拉下了水。
事情还得从10月20号晚上李佳琦和薇娅的直播间的预售说起。没错,就是李佳琦直播间销售额破100亿的那个晚上。

图片来源:@吃瓜娱乐
当天是双十一大促的第一天,欧莱雅的一款面膜在多位头部主播的直播间上线,其中也包括了上李佳琦和薇娅的直播间。
欧莱雅官方宣称是“全年最大力度”,买20片送30片,50片的面膜售价为429元。

图片来源:@成都日报锦观
鹅妹当时在李佳琦的直播间买了这款面膜。这是她的订单截图。

付尾款的时候凑了单用上了满减,50片的面膜到手价格为416.43。
这是交易快照。

而双十一当天,欧莱雅官方旗舰店在官方直播间发放大额优惠券,网友买到的价格为257.7元50片。

图片来源:@姜茶茶
与此同时,欧莱雅官方悄咪咪的修改了之前微博,删去了李佳琦直播间“全年最大力度”的字眼。

图片来源:@成都日报锦观
400多和200多,这差距可是有点大了……
小姐姐们都怒了,纷纷跑去投诉,目前仅黑猫投诉上,关于欧莱雅的投诉就有3万8千多条。

图片来源:黑猫投诉截图
鹅妹看到消息赶紧去申请保价,万万没想到,骚操作又来了,欧莱雅直接把这款产品下架了……


商品下架无法直接申请保价,于是网友联系了欧莱雅客服,结果客服直接甩锅给主播:“李佳琦说是低价就是低价的吗?李佳琦也是个打工人而已”、“购物是需要理智的不是听别人说”、“请您理性一点”。

图片来源:@4A广告圈
额,这让李佳琦、薇娅的脸往哪搁?像他们这种级别的主播,选品的时候一般是要要签订保价协议的,就是要保证多长时间以内,这里是全网最低。
事情闹大之后,李佳琦和薇娅先后发表声明。


图片来源:微博截图
声明内容大差不差,两位主播态度都很强硬。
1. 喊话欧莱雅24小时内给出解决方案
2. 如果欧莱雅不补偿,自己会兜底补偿
3. 暂停与巴黎欧莱雅官方旗舰店的一切合作
不少网友在评论区给李佳琦和薇娅点赞,觉得自己虽然是韭菜,但觉得被尊重了。


图片来源:微博截图
而欧莱雅的微博评论区,则是骂声一片。

图片来源:微博截图
欧莱雅不得不就面膜事件致歉,表示将提出妥善解决方案。

图片来源:@巴黎欧莱雅
与此同时,欧莱雅的另一个负面新闻被爆出。
11月18日,中消协发布2021“双11”消费维权舆情分析报告,点名欧莱雅虚假发货,“1号付的尾款,11号了还在北京呢”。

图片来源:@中国新闻网
人民日报发表评论:套路消费者不能道歉了之。

图片来源:@人民日报评论
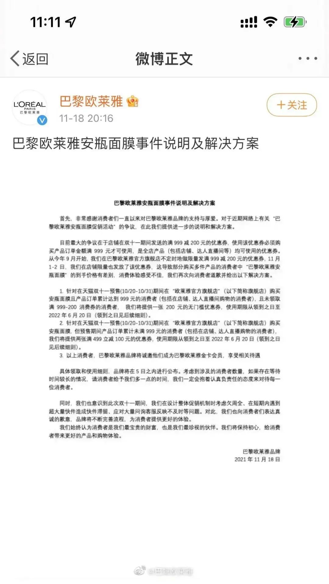
11月18日晚,欧莱雅就面膜差价事件公布解决方案。

图片来源:@巴黎欧莱雅
1. 购买安瓶面膜且产品订单累计达到999元的消费者,提供一张200元的无门槛优惠券
2. 购买安瓶面膜,但预售期间产品订单累计未满999元的消费者,提供两张满499立减100元的优惠券
哎,绕来绕去,还是让消费者来解决这个事儿……

不少网友并不满意这个结果,觉得是在继续薅消费者的羊毛,也有网友觉得,应该直接把优惠给消费者,不应该和主播合作。

图片来源:微博截图
对此,你怎么看呢?留言说说吧!