(报告出品方/分析师:华西证券 崔文亮 陈晨)
1.集采:囊括主流骨科品类,以压缩渠道空间为主
1.1.骨科企业销售费用率超30%,集采以渠道空间压缩为主
骨科植入耗材主流类别基本已被国采或大部分省份覆盖,人工关节、脊柱先后完成国家级集采,创伤类耗材集采已由河南12省、京津冀17省联盟集采覆盖,运动医学带线锚钉也被纳入北京省集采计划中,集采常态化、制度化背景下规则趋于理性,我们认为骨科国采规则利好国产龙头企业,渠道更倾向具备成本优势的国产厂家,加速进口替代。

压缩流通环节的不恰当利益是集采的目的之一,对于骨科企业而言销售费用为主要支出,同行企业销售费用率基本在30%-40%区间,其中商务服务费占主要部分,扣除商务服务费后的销售费用率落在10%-20%区间。
主要骨科企业需在配送或直销模式下向服务商采购术前咨询、跟台指导、清洗消毒、术后跟踪等,以威高骨科为例,随着两票制推进2018-2019年销售费用率呈上升趋势,因2019年7月终止了直销配送销售奖金政策致使2020年销售费用率有所下降,集采将带来销售费用率的正常回归。


对于集采前后企业利润率的变动粗估,以威高骨科为例,2021年威高股份整体毛利率/净利率分别为81.17%、32.10%,销售费用率约为35%,由于脊柱、创伤、关节各业务成本及议价差异导致毛利率相差较大,假设各业务对应毛利率及净利润差异与总业务一致(约49%),对应脊柱类、创伤类、关节类三大业务集采前净利率分别为41%、36%、15%,假设集采后由于物流、跟台等尚需20%左右销售费用率,假设集采前单位产品价格、销售量以1为计量单位,集采后中标单价在0.4-1之间,供应量在0.8-2.5之间,总体来看,由于销售费用率下滑15%,单位产品净利额随着单价下滑略有波动。


考虑到标外产品推广、投资并购等业务加持,整体毛利率预计将在集采基础上进一步提升,且集采将带来进口替代及产品升级加速,另外新品部分由于尚需推广因此对应销售费用率预期仍旧较高:
1)进口替代加速:集采前国内脊柱、关节类耗材以外资为主,但由于进口品牌成本较高,低价中标后供应意愿及经销商渠道拿货积极性均受影响,寻求更具性价比且供应能力有保障、产品品类丰富的国产品牌,加速进口替代机会,我们判断行业将向威高骨科、爱康医疗、大博医疗等头部企业聚集;
2)品类多样且持续新产品推出:骨科耗材复杂多样,国采品类以主流耗材为主,企业为探寻长期可持续发展,需要持续标外产品及升级品类推出,比如可降解类创伤耗材、3D打印产品、骨科手术机器人合作等,将加速产业结构升级,例如威高骨科作为国内产品线最完善且领先的骨科植入医疗器械厂商之一,拥有超过20,000种不同规格的骨科医疗器械,且自研产品创新以及并购持续推进中。
1.2.骨科集采对威高骨科的影响粗估
1.2.1.关节国采报量同比约翻倍,脊柱国采规则相对温和,领先地位再度巩固
骨科植入耗材主流类别基本已被国采或大部分省份覆盖,人工关节、脊柱先后完成国家级集采,创伤类耗材集采已由河南12省、京津冀17省联盟集采覆盖,运动医学带线锚钉新近被纳入北京省集采计划中,集采常态化、制度化背景下规则区域理性,骨科国采规则利好国产龙头企业,渠道更倾向具备成本优势的国产厂家,加速进口替代。
1) 关节国采文件于2021年6月正式发布,首年意向采购总量髋关节30.55万个,其中陶瓷-陶瓷类、陶瓷-聚乙烯类、合金-聚乙烯类分别有12.68、14.28、3.60万个,膝关节总计23.20万个,9月中标结果出台,平均降价82%,中选结果在22年3月陆续执行,预计每年可节约费用160亿元;
2) 脊柱国采文件于2022年7月正式发布,集采品类为骨科脊柱类医用耗材,根据手术类型、手术部位、入路方式等组件产品系统进行采购,共分为14个产品系统类别,可满足95%的脊柱类手术需求,采购需求120.84万套,相比于关节国采,脊柱类国采周期延长至3年、需求量囊括全部报量,且规定最高限价4折即可中标,规则稍为缓和;9月中标结果出台,平均降价84%,按约定采购量计算,预计每年可节约费用260亿元。

关节国采:威高骨科涉及品类包括威高海星及威高亚华,对应髋关节、膝关节首年采购需求量分别为3.03/1.59万个,占总报送需求量的10%/7%,合计占比约8.6%,报送需求量远高于威高骨科2021年国内市场规模占比3.9%(由于集采前国产单价相较进口产品低,预估数量占比更高)。
以威高骨科各品类中标价以及首年意向采购量计算,可以大体预估威高骨科髋关节、膝关节对应国采份额下的终端需求规模,叠加超量使用规模,预计短期业绩相较2021年4.69亿元的关节销售额稍有波动,长远看供应稳定、产品线齐全的头部企业必将更受经销商及医院终端认可,市场份额加速提升有望在新基态下稳定放量。


脊柱国采:威高骨科及旗下两个关节品牌威高海星(高端型)、威高亚华(经济型)共有18个拟中选脊柱类产品品规,首年采购需求量约为14.10万个,占医疗机构总报量的13.16%,2021年威高骨科脊柱类产品销售规模约10.20亿元,集采前约占国内脊柱市场的8.7%,即使考虑到集采前单价的巨大差异,也可见脊柱国采报量阶段已呈现出倾向于威高骨科等国产头部品牌的趋势,以中选后量价及分配比例估算,首年脊柱国采将对应威高品牌规模约4.61亿元,以集采前后出厂价差异以及量变情况,利好国产骨科龙头长期发展。

1.2.2.创伤省级联采:量增明显,加速提升创伤品类覆盖率
骨科创伤耗材两大联盟29省价格联动,超80%降价幅度,河南12省集采国产品牌报量超九成。2021年5月,河南省牵头12省联盟对骨科创伤耗材进行集采,2022年2月,京津冀“3+N”联盟共计17省区针对骨科创伤类耗材启动集采,且在供应价格方面以河南12省联盟中选价格为上限,部分耗材中选均价进一步下降,至此两大创伤集采联盟基本覆盖了内地所有省份(除京沪苏),29省骨科创伤耗材将形成紧密的价格联动。

河南12省创伤联盟集采需求量约97万套,约占创伤骨科耗材市场份额的1/3,其中国产需求量93.56万套,占比高达96.7%,需求量前10/5家企业份额达60%/43%,大博医疗、正天、威高等企业在联盟地区的总需求量占比较高。

威高骨科在普通接骨板系统、髓内钉系统、锁定加压接骨板系统(含万向)三类产品需求报量分别为0.89、1.38、6.36万套(含威高海星),对应总需求量比重约为8.15%、9.41%、7.63%,相较于集采前的约5%的份额进一步提升,最终集采结果威高骨科共中选458个产品,其中中选价格最高的为锁定重建板1169.45元/个,价格最低的为金属接骨螺钉6.89元/个,旗下健力邦德髓内钉系统平均中标价格1466.66元,以中选后量价及最终供应量估算,对应威高品牌规模约4533.36万元。


2.行业:供需双旺,进口替代进行时
2.1.我国骨科全品类行业增速约14%,关节手术渗透率不足美国1/5
骨科医疗器械由骨科植入器械和专用手术器械组成,骨科植入器械占比约90%,据EvaluateMedTech数据,2020年骨科医疗器械以360亿美元长期位列医疗器械行业第四分支,在全球人口老龄化、骨科疾病发病率增高、新兴医疗技术持续发展以及新冠疫情常态化后骨科手术重新放量等因素的影响下,预估骨科市场将以7.42%的复合增速增至2025年的515亿美元,有较大发展潜力,目前欧美发达国家骨科器械终端可及性及渗透率已达到相对较高水平,未来新兴市场国家将成为拉动全球骨科医疗器械市场的主要动力。



我国骨科医疗器械行业受老龄化加速、人均医疗消费支出增高等驱动,正处于市场扩容和进口替代的加速期间:
1) 老龄化加速:骨科疾病发病率与年龄相关度极高,据卫健委统计公报,2020年我国居民人均预期寿命达到77.3岁,比2015年提高1.59岁,主要健康指标总体上居于中高收入国家前列。

据统计年鉴数据,2020年我国65岁以上人口比重达到13.50%,较2015年上升3.03%。随着人口老龄化的持续加剧,骨折、脊柱侧弯、颈椎病、关节炎、关节肿瘤等疾病的患病率急剧上升。65岁以上人群的两周患病率较25-34岁年龄段的人群高56.50%。人口老龄化加快,致使骨科疾病患病率上升,骨科植入医疗器械市场规模不断增长。
2) 基本医疗保障水平提高:据卫健委数据,2020我国居民人均医疗保健消费支出为1,843元,其中城镇人均医疗保健支出2013-2020复合增长率为9.70%,推动我国医疗器械市场规模的扩容。
3) 医疗资源日趋丰富:据卫健委研究,2010-2020年我国骨科医院的执业医师(包括执业助理医师)人数从8241人增加到33376人,医疗资源日趋丰,2020年中国骨科医疗诊疗人数为1602万人次,近5年复合增长率达4.93%,医疗资源日趋丰富,有效支撑了骨科手术的快速增长。
根据南方医药经济研究所数据,按照收入口径计算,2020年我国骨科植入医疗器械的市场规模约367亿元,预计将以13.72%的复合增速增至2025年的698亿元,成为拉动全球骨科医疗器械市场的主要动力。

据南方研究所数据,2020年,我国创伤类、脊柱类、关节类骨科植入医疗器械占骨科医疗器械的市场份额比例分别为29.56%、28.63%、28.13%,其中国内人工关节市场与发达国家相比还存在较大差距,据中国医师协会的数据,2018年我国人工全髋/全膝关节置换手术43.93/24.93万台,膝关节单髁置换手术1.12万台,相较美国2014年37.08万台髋关节置换手术和68.02万台膝关节置换手术尚有较大差距,预计2020年手术量约157.35万台。
以南方研究所数据2018年我国关节手术共计约70万台,假设以21%行业增速计算,2021年预计约124万台手术量,渗透率约为878台/百万人,相较于2018年的498台/百万人渗透率虽有快速提升,但仍较美国2014年的3305台/百万人差距较大。

2.2.国产骨科耗材性能持续提升,进口替代进行时
骨科植入医疗器械需要符合人体的骨骼结构和长期停留在人体内,安全性要求高,对于企业的科研能力有较高的要求。骨科医疗器械技术水平和特点主要体现在植入物材料、产品设计、加工工艺和产品质量控制等方面。


骨科手术技术向微创化、个体化、精确化、智能化等不断演变,国外骨科医疗器械厂商凭借多年以来的研发积累在技术水平上仍处于相对领先的地位,我国骨科医疗器械行业技术水平显著提高,部分国内厂商在与跨国企业竞争和学习的过程中迅速崛起,逐渐缩小差距。

我国骨科医疗器械行业分为三个梯队,大型国际厂商凭借多年的品牌影响力和技术优势稳居前列,第二梯队为已具规模的国内企业,包括产品矩阵完善的综合型厂商,以及深耕于细分领域的头部厂商,底层为数量众多的小规模生产厂商,其通常产品线单一,竞争力较弱,易被大型厂商收并购或面临淘汰。
随着国家政策鼓励国产器械、医保控费以及集采推动,未来更具性价比且不断改进创新更贴合国人需求的国产品牌加速发展,我国骨科植入耗材已加速进口替代。

据南方医药经济研究所数据,2020年我国骨科植入医疗器械市场排名前十的企业共占据51.45%的市场份额,其中5家进口企业共占据37.75%的市场份额,目前各骨科领域国产份额持续增加,创伤类耗材已由国产产品主导,脊柱类和关节类国产化趋势明显。

2019年度,公司在国内骨科植入医疗器械领域的整体市场份额位居国内厂商第一,全行业第五,各细分领域均排名靠前。
其中,脊柱类产品市场份额位居国内厂商第一、全行业第三,创伤类产品市场份额位居国内厂商第二、全行业第五,关节类产品市场份额位居国内厂商第三、全行业第七,较好地实现了对部分外资企业的超越并快速拉近了与国际巨头之间的差距,具有领先的市场规模与行业地位。



3.威高骨科品类丰富且技术领先,渠道优势加持下持续多方拓展
3.1.2017-2021年利润复合增速约36%,股权激励驱动管理层积极性
威高骨科成立于2005年4月,2021年6月上交所挂牌上市,公司自成立以来以骨科植入医疗器械以及手术器械为主营业务,2005-2006年脊柱后路内固定系统(SINO)、创伤金属锁定接骨板系统先后获批,为首批同类国产产品之一,2007年收购北京亚华、健力邦德,增加关节产品线,实现骨科植入医疗器械主要门类全覆盖,2017年收购定位高端的海星医疗,关节类产品实力大幅提升,2019年运动医学产品“不可吸收带线锚钉系统”获批,目前公司拥有超过20,000种不同规格的骨科医疗器械,是国内产品线最完善且领先的骨科植入医疗器械厂商之一。

威高股份拥有威高骨科、威高亚华、海星医疗、健力邦德、明德生物五大品牌,形成以中高端市场为主兼有经济型市场全面覆盖的品牌格局,成梯队的品牌布局支撑产品市场下沉和渠道开发的同时,在集采方案中能够形成不同品牌的产品组合,为市场提供更全面更系统的解决方案。



截止2022年三季报,公司前五大股东中除财金投资外,威高股份、威高国际、威高集团、威高弘阳瑞合计持有公司80.84%的股份,其均为威高骨科实际控制人陈学利控制的公司,陈学利先生对公司生产经营具有重大决策权。
卢均强先生为公司总经理,2000年10月入职威高股份,先后任大区经理、华东销售公司经理、医用制品公司本部副总经理,2018年1月加入威高骨科,2019年9月至今任职威高骨科总经理。
为进一步调动管理层的积极性、创造性,提高公司的可持续发展和盈利能力,2020年5月公司通过股权激励计划,授予激励对象为包括卢均强、邱锅平在内的7名高级管理人员,授予股份来源于威高启明、威高信达通过威海弘阳瑞间接持有的330.00万股公司股份,认购价格为15元/股,业绩考核期为2020-2023年四年的扣非归母净利润,均同比增长不低于25%,以每期考核净利润的95%作为最低标准,每年考核股份数量比例为25%,另外因对外并购(如发生)而产生的损益不计入业绩考核范畴(股份支付费用共计1584万元)。


公司产品线全面覆盖脊柱、创伤、关节及运动医学等各骨科植入医疗器械细分领域,对比同行业可比公司产品线布局较为完备,截止2022年6月底,拥有第I/II/III类产品备案凭证/注册证222/12/86项,拥有境内发明专利48项,境外发明专利2项,拥有8/5项FDA/CE认证(截至2021年6月25日)。

公司自成立以来始终专注于骨科医疗器械的技术研发及创新迭代,先后参与了4项行业标准的起草制定、2项国家高技术研究发展计划(863计划)、3项国家重点研发计划的项目研究等。



公司经营规模稳步扩增,2022年受疫情及集采影响略降。
据2022年业绩快报数据,公司实现营业收入、归母净利润为18.52、5.47亿元,亿元,同比下滑14.01%、20.76%,主要系疫情影响以及骨科关节类、创伤类耗材带量采购陆续落地执行,脊柱类耗材带量采购9月完成招标经销商客户进货谨慎等原因,营收规模、归母净利润2017-2021年复合增速分别约为24.18%、35.84%。
公司积极探索骨科行业新模式变革,通过渠道的整合和重塑,不断提升市场占有率和客户覆盖率,同时通过自主研发、技术合作不断丰富在研产品储备,在新材料、新术式领域不断推出新产品,形成完备的产品梯队,保持公司的可持续发展。


受两票制、弱化关联交易减弱等原因直销及配送比例变动、高单价的迭代升级产品推出以及各区域集采降价推动,单价差异较大且存在一定波动,但销量指标明显可见公司脊柱类、创伤类、关节类产品销量呈加速增长态势,公司凭借国内骨科医疗器械领域领先地位,不断提高产品质量并加强营销网络、产品服务改善,持续推动营收规模扩大。

3.2.覆盖超过2500家终端医院,销售品牌力及渠道覆盖率业内领先
截止2022年6月底,公司产品应用于超过2,500家终端医疗机构的相关骨科手术中,公司主要终端客户为*013院医**、北京大学第三医院、北京协和医院等全国骨科领域排名前列的终端医疗机构,产品获广泛认可。
据《2021年我国卫生健康事业发展统计公报》数据,2021年我国三级医院3275个,其中三级甲等医院1651个,二级医院10848个,骨科手术主要集中在医疗设施较为齐全的二三级医院。
2020年公司主要终端客户共计1424家,覆盖三级、二级606、725家,粗估(以2020年数据)公司对应等级医院渗透率约为18.50%、6.68%,三级医院终端覆盖率处于国产领先梯队,但仍有较大发展空间。

截至2022年6月底,公司与超过1200家经销商建立了合作关系,业务范围覆盖全国主要地区,主要销售客户包括国药集团、九州通、华润集团等大型物流配送平台,其中公司自2019年下半年开始主动降低关联交易金额,2020年对威高股份的关联交易收入占比已降至2.17%,未来在两票制、集采等影响因素下,预期公司终端销售网络向大型头部经销商集中。


4.自研、合作兼并购,拓展多品类新增长点
4.1.自研:核心技术人员稳定,单髁、运医等增长点逐步兑现
公司通过自主培养结合外部引进等方式不断扩大人才储备,已经组建了一支结构合理、人员稳定、业务精良的研发团队,截至2022年6月底共有研发人员264名,核心技术人员包括邬春晖、孙久伟、鲁成林、王利君、王亚成、魏悦,在关节、脊柱、创伤等骨科植入领域均具备丰富经验且创新能力强,保障公司持续竞争力提升。


公司始终以技术和产品为导向,持续加大研发投入。

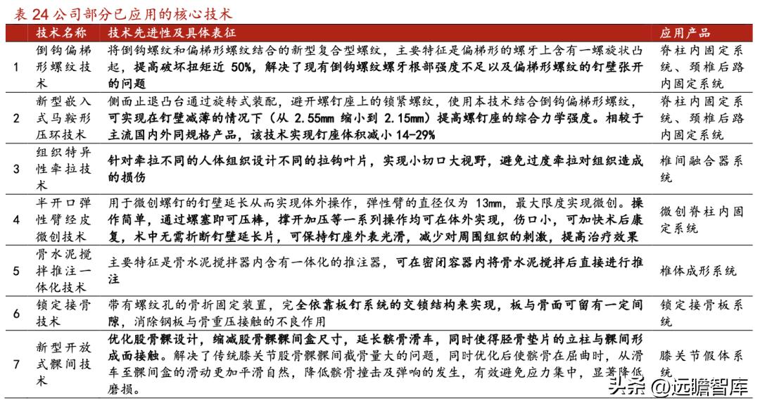
公司已经掌握倒钩偏梯形螺纹技术、新型嵌入式马鞍形压环技术、半开口弹性臂经皮微创技术、组织特异性牵拉技术等多项核心技术,随着骨科植入器械行业向精准化、微创化方向发展。


面对集采降价,传统产品利润空间被压缩,公司结合市场、技术发展趋势和临床反馈,在新材料、新领域、新技术不断探索布局,逐步完善骨科上下游产业布局,开辟骨科新领域,寻找新的利润增长点。

公司单髁类产品目前处于注册发补阶段,获批上市后可有效补充全膝关节集采后的多样化需求。
据中国医师协会的数据,2018年我国人工全髋/全膝关节置换手术43.93/24.93万台,其中单髁置换手术仅1.12万台,2022年4月,天津市医采中心在《关于落实国家组织人工关节集中带量采购和使用工作的通知》对国采标外产品半髋及单科系统最高支付标准定位为每套8290、9360元,激发临床多样化选择。
据药智网数据,目前国内共约15款单髁产品获批,其中国产爱康医疗、春立医疗等6家企业单髁产品已获批,竞争格局尚优,公司单髁产品即将配备齐全,预期将凭借渠道优势快速放量。

运动医学方面,由于行业需求旺盛及新增长点的突破,公司自2018年后相继获批不可吸收韧带固定螺钉、带袢钛板、带线锚钉等产品,逐步丰富运动医学类产品。
运动医学发源于骨科创伤学,主要诊治与运动有关的骨与关节、肌肉、肌腱、韧带、软骨、半月板、滑膜等组织的损伤和病变,驱动于体育运动发展及老龄化加速。
据《骨科行业发展蓝皮书报告》数据,2021年我国运动医学市场规模约40亿元,近三年复合增速约25%,除8亿元左右的关节系统(关节镜、动力系统、辅助设备等)外其余为植入物耗材,由于行业技术壁垒高、专利技术*锁封**等原因,2019年施乐辉、强生、锐适、史赛克、康美占据约86%的市场份额,国内企业经过前期积极布局,以凯利泰、天星博迈迪、威高骨科等为代表的企业已完成了多款产品线的布局,据《医疗器械蓝皮书(2022)》数据,2021年NMPA共审批通过运动医学注册证64张,其中国产52张,以锚钉、带袢钛板、界面螺钉、半月板缝合系统为主,用于解决80%以上的基础关节镜手术,2021年国产运医销售额进口占比88%,增速21%,国产占比12%但增速高达100%,国产企业发展虽处早期阶段,但已具备了与外资竞争的能力,国产替代有望开启。

4.2.外延并购及合作共赢,拓展3D打印、PRP、手术机器人等领域
近年大型跨国公司通过兼并收购加速国内市场份额提升,例如2012年强生收购创伤骨科厂商辛迪思,美敦力收购中国康辉医疗,2013年史赛克收购中国创生医疗,在集采背景下对临床高价值量新品推出的时限也有较高要求,与此同时以公司、大博医疗、爱康医疗、春立医疗等企业为代表的国内厂商也在快速发展,在技术水平、产品布局、生产规模、市场份额上逐步缩小了与外资巨头的差距,优质的并购整合也为集采后发展提供抢占先机的机会。
(一)2022年6月与湖南华翔合作,拓展脊柱3D打印产品
3D打印技术作为为数不多的骨科行业颠覆性创新技术之一备受关注,目前3D打印商业发展最快的主要是应用于关节的髋臼杯和脊柱的椎间融合器,关节3D打印已获批的产品主要为爱康医疗、嘉思特,爱康医疗、湖南华翔、中诺恒康脊柱3D打印已获批。
为加快3D打印项目的推进,公司于2022年5月18日成立湖南威高高创医疗,以加快布局研发定制式骨科手术导板来改善和提高骨科手术质量,6月公司与湖南华翔医疗达成战略合作,湖南华翔医疗成立于2014年,致力于新型生物材料、医疗器械、3D打印医疗等领域的应用研发,在锌合金配方设计、治炼铸造、结构设计等方面取得10余篇发明专利,并于2020年10月完成全球首例可降解锌合金手术植入,其研发脊柱系列产品采用3D打印技术和传统工艺相结合,采用先进的SLM打印技术设计出符合人体特征骨小梁结构的多孔型椎体融合器,获得国内首张基于选择性激光熔融技术(SLM)的三类注册证(2021年),标志我国3D打印医疗技术升级正式迈向激光打印新时代。

(二)2022年8月与天智航就手术机器人研发及应用签署合作协议
2022年8月,公司与天智航签署合作协议,就手术机器人在骨科领域的研发和应用项目正式确认建立战略合作关系。
天智航是国内领先的骨科机器人生产商,也是国内第一家、全球第五家获得医疗机器人注册许可证的企业,目前已上市产品主要为创伤、脊柱手术机器人,截止2022年6月底,核心产品天玑骨科手术机器人已经进入150余家临床机构,完成超过3万例骨科机器人手术,占据了国内主要市场份额,其余市场主要被史赛克、美敦力等国际厂商产品占据。

手术机器人是精准医疗的主要手段之一,凭借操作精准度高、可复制性及操作稳定,为患者带来显著临床效益。
据弗若斯特沙利文数据,2020年全球骨科手术机器人市场规模约13.94亿美元(含设备、耗材及服务),预估2020-2026年CAGR约为26.2%,相较之下我国该领域规模尚小,仅约42.5百万美元,其中机器人辅助关节置换手术数量由2015年的零增至2020年的243例,渗透率仅约0.03%,远低于同期美国10万例、7.6%渗透率的水平。
目前我国骨科手术机器人市场仍面临诸多问题,如终端价格高昂,手术治疗费用高,医保报销政策不完善等问题。
2021年8月,北京市医保局发布《关于规范调整物理治疗类等医疗服务价格项目的通知》(京医保发(2021)23号)),将机器人辅助骨科手术和一次性机器人专用器械均纳入北京市医保支付范畴,其中机器人辅助骨科手术为甲类医保支付目录,患者可获100%全额报销(单次项目价格8000元),将加速行业应用普及。
2022年3月30日,医保局、卫健委联合发布《关于国家组织高值医用耗材(人工关节)集中带量采购和使用配套措施的意见》再次对关节置换手术机器人的收费原则作出规定,包括要求不单独设立收费项目,以传统手术价格为基础按比例加收等。
2022年9月,湖南省医保局下发《关于规范手术机器人辅助操作系统使用和收费行为的通知》提出根据“手术机器人”实际发挥的功能,实行分类加收。
随着系列政策探索规范手术机器人收费问题以及精准医疗需求及国产技术跟进,我国骨科机器人需求预期快速提升。
据《医疗器械蓝皮书(2022)》数据,截至2021年底国内共审批通过22张骨科类手术导航机器人注册证,其中国产8张,包含创伤类1张、脊柱类2张、创伤脊柱通用型5张,其中2张为2021年新下发注册证,据弗若斯特沙利文数据,2016-2018年仅1台关节置换手术机器人,2019-2020年快速提升至9、17台,预期2020-2026年数量复合增速可达89.5%。


(三)拟收购新生医疗,PRP补全手术品类
为丰富产品线以及向终端医院提供一揽子医疗器械方案,进而借助带量采购过程完善的销售渠道快速放量,2022年12月13日公司发布公告,拟以10.3亿元现金购买威高生物科技、威高富森、威高医疗影像和威高齐全持有的山东威高新生医疗100%股权,收购完成后100%持股新生医疗。
新生医疗以组织修复产品线为核心,主营产品为富血小板血浆(PRP)制备用套装和封闭创伤负压引流套装,PRP装置司于2013年在国内首家获批,据公司关于上海交易所问询函的回复公告,2022年1-10月销售规模约9,262.05万元,毛利率92.83%,截止目前新生医疗覆盖终端医院超1,600家,其中三级医院超过600家,PRP、负压引流产品已分别进入全国30、28个省市区,覆盖超600、1000家终端医院,其中三级医院超300、200家。


据QYResearch数据,2017年全球富血小板血浆市场价值为189.53百万美元,预计2017-2025年复合增速约11.3%,整形外科是2017年最大的应用领域,占全球PRP市场的37%以上。
据药智网数据,截止目前国内富血小板血浆制备用套装产品有8家企业取得注册证,新生医疗PRP装置司于2013年在国内首家获批;
据公司公告,PRP套装专用离心管采用“三通道”特殊设计,实现阻隔空气中细菌及排气功能,装采血量范围为30-100ml,制备的浓缩倍数范围为3-8倍,制备PRP的体积范围为5-20ml,高于主流同行2-6倍的浓缩倍数,此外双模式离心机可制备富白细胞和去白细胞两种PRP,供临床医生灵活选择(临床对于PRP是否保留白细胞仍没有明确结论);
目前全国开设骨科科室治疗的医院6,744家及开设烧伤科、皮肤科的医院550家,合计7,244家,引入新生医疗PRP治疗的医院数量不足1,000家,预计PRP产品市场未来3-5年将有望取得25-30%左右的复合增长率。


据药智网数据,国内超百款负压引流装置产品数十家,竞争较为激烈,但新生医疗负压引流套装产品技术先进性体现在核心部件聚乙烯醇(PVA)海绵采用纯空气发泡技术,不引入其他辅助添加剂因此生物相容性更高,引流管通道和冲洗通道采用双腔结构,可满足临床上实现边引流边冲洗的功能,提升临床效果。


据公司收购公告信息,综合新生医疗主要产品特性及市场情况,对其拟定有对赌业绩,如若实现将增厚公司净利润水平。

5.盈利预测
分业务线来:
1) 脊柱类:受脊柱国采9月底结果出台影响,前期经销商等有储备出清需求,国采后将逐步恢复正常,明年国采执行后对预计放量,我们预计2022-2024年脊柱类业务销售增速在-15%/5%/20%,毛利率为88%/80%/78%;
2) 关节类:关节国采于今年3月起陆续执行,预计公司销量大幅增加,叠加标外产品拉动,短期预计集采降价承受力较强,中长期获益于进口替代和产品结构升级,我们预计2022-2024年关节类业务销售增速在2%/15%/20%,毛利率为60%/58%/57%;
3) 创伤类:受河南12省、京津冀17省创伤联盟集采推进,有望实现空白市场快速开拓及放量,我们预计2022-2024年创伤类业务销售增速在-25%/-10%/15%,毛利率分别为70%/68%/63%;



考虑公司作为骨科耗材领域品类齐全且技术领先的龙头企业之一,有望凭借全品类优势、标外产品供应、渠道优势、技术创新及多方拓展优先获益于进口替代和产业升级,我们预计2022-2024年公司实现营业收入为18.52/21.51/28.05亿元,分别同比增长-14.0%/16.2%/30.4%,对应归母净利润分别为5.47/6.08/7.73亿元,分别同比增长-20.8%/11.2%/27.0%,对应每股收益分别为1.37/1.52/1.93元/股,对应2023年3月8日63.00元的收盘价,PE分别为46/41/33倍。
6.风险提示
1、原材料受限风险:陶瓷球头内衬主要来源于德国CeramTecGmbH,由于国外厂商占据了医用陶瓷、医用钛材、PEEK、钴铬钼、超高分子量聚乙烯等材料的绝大部分市场份额,目前公司相关核心原材料主要由相关国外厂商进口;
2、市场竞争风险:我国骨科医疗器械行业市场规模不断提升,行业内厂商逐渐加大在生产、研发上的投入,市场竞争日趋激烈。随着市场供给的增加,公司生产的骨科医疗器械产品在市场竞争中有可能遭遇竞争对手为争取市场份额而采取的竞争性降价,产品的销售价格有下降的风险;
3、新产品研发上市及销售不及预期:医疗器械产品研发具有资金投入大、认证注册周期长、技术要求高等特点,存在失败的风险,且产品研发需要持续跟踪行业的市场发展方向和技术趋势,与市场需求相匹配。若公司研发的新产品因达不到法律法规所要求的设计和质量标准而无法成功注册,或产品研发方向与市场需求及发展趋势相悖,则公司的产品研发将面临失败的风险。
新产品的市场推广方面,在终端消费市场上,受到使用习惯、产品熟悉程度、手术安全性等因素的影响,医生接受新研发的医疗器械产品并形成一定的产品偏好及忠诚度均需要一定的时间,因而新产品的市场推广和普及过程存在一定的不确定性;
4、产品质量风险:公司生产的骨科医疗器械产品需要借助于外科手术植入人体进行治疗,并长期贴合人体组织,产品质量与人体健康息息相关。
公司已按照相关法律、法规和制度的要求建立了完善的质量控制体系,对生产过程实施严格的质量控制。
若未来因公司产品质量原因导致与患者的医患纠纷,公司将面临法律风险,同时将对公司品牌影响力、市场口碑产生不利影响;
5、募集资金投资项目风险:公司募集资金投资项目包括骨科植入产品扩产项目、研发中心建设项目和营销网络建设项目
。一方面,募投项目的建设及达产需要一定周期,若在此过程中行业政策、市场需求、产品研发、工程进度等因素发生变化,可能对募集资金投资项目实施及收益产生负面影响;另一方面,由于募投项目的效益具有一定的滞后性,可能存在公司即期回报被摊薄的风险。
项目建设过程中,相关政策、疫情防控环境、公司产品市场推广情况及宏观环境等因素,均可能会对募集资金投资项目建设完成时间晚于预期;
6、集采等行业政策超预期:国家高值医用耗材治理改革试点的实施及国家集采陆续落地,可预见的国家集采目录将持续增加,医疗器械集采范围将进一步扩大,面对集采规则下的市场竞争,公司将面临产品大幅降价的风险及公司产品在集采中未中标的风险。
随着医保支付改革下的DRGs和DIP全面推行,推动国家医保基金的高质利用,进一步规范医疗服务行为,控制不合理医疗费用的增长,公司如没有新的产品解决方案提供业绩增长点,将会面对业绩承压的风险;
——————————————————
报告属于原作者,我们不做任何投资建议!如有侵权,请私信删除,谢谢!
报告选自【远瞻智库】