日前,很多媒体曝出消息:郑州“房票”重出江湖了!

对此,我们要了解的是,这里说的“房票”,跟我们通常说的“限购城市的住宅购买资格”不是一个意思。
它是货币*迁拆**、货币棚改中出现的,给*迁拆**户发放的,带有补偿性质的购置房屋的结算凭证。
简单了解:
比如你家所在的旧小区被政府列入棚改,你的房子和下面的土地将被政府征收。按照规定政府需要补偿给你100万元。
但政府不给你现金,而是开具了一张购房资格的票证,上面写上价值是100万。你拿着这张“房票”,可以在政府指定的N家开发商在售项目中选择。
但是如果你看中了一套150万元的房子,房票只能抵100万,另外50万如果不能一次付清,可以选择*款贷**。
房票实行 实名制 ,不得转让、赠与、抵押、质押、套现。使用房票购房,不计入限购套数。此外,还可以享受契税减免和奖励等。
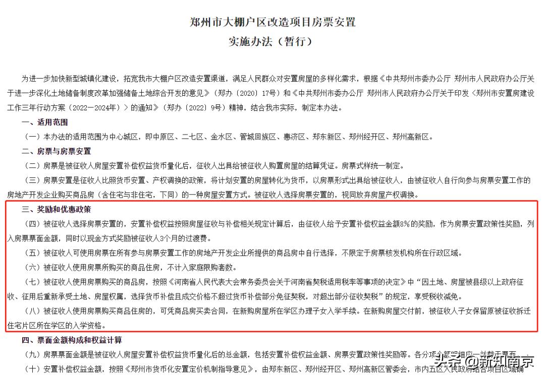
关于这个暂行的实施办法,郑州市也在今天发布了《郑州市大棚户区改造项目房票安置实施办法(暂行)》政策解读:

在解读中,政府详细给出了包括具体细节、实施细则、奖励办法、政策出台意义等内容。
“货币*迁拆**+房票安置”重出江湖,如果全面推广,是足以带动楼市回暖的。
这种让房屋变少、购房需求陡增的调控大招,堪称是中国的独创,并在2015年到2017年发生过巨大作用。
当南京还在吃郑州的“瓜”,南京的政策也随之而来。
南京“房票”
南京的“房票安置”政策出现在溧水。
为加快释放购房需求,推进商品住房去化,溧水区全面推进实行“房票”安置政策。
将住宅房屋征收货币补偿金额以“房票”形式出具给被征收人,由被征收人在溧水区范围内购买新建商品住房或二手住房(含车库、储藏室等配套用房)用于安置,可有效化解存量商品住房。
对被征收人而言,“房票”安置不仅可以缩短过渡期,提高安置效率,还能满足多样化的居住需求,被征收人可更自主地选择户型格局、地理位置等多方面满意的房源。
与此同时, 溧水区还将充分发挥“房产超市”功能。
通过构建线上、线下“房产超市”服务平台,将商品房、二手房、已分配安置房纳入“房产超市”进行交易,并提供全方位咨询服务,从而方便群众(被征收人)及时全面掌握溧水房地产市场信息。
与此同时, 溧水区还释放出两条楼市利好:
一、 自2022年6月18日至2023年6月17日期间,在溧水区购买商品住房(含二手商品住房)并网签备案的购房者,在取得不动产权证后,可申请购房补贴,符合补贴条件的, 按购房款的0.8%给予购房补贴。
其中,新建商品住房的购房款以开发企业出具的税务发票金额(不含税金)为计算标准;二手商品住房的购房款以交易合同备案价格为计算标准。
二、 溧水区将推行商业性个人住房*款贷**全市最低*款贷**利率政策。在此基础上,还将引导金融机构 加大个人住房按揭*款贷**的投放 ,降低个人住房消费负担,从而激发购房需求的进一步释放。
可以看出,此次溧水的楼市政策利好力度还是很大的。
知友观点
今天是6月LPR公布的日子,结果和很多业内人士预测的都有所出入:不变。一年期依然是3.7%,五年期依然是4.45%。
这样的结果,其实还是从侧面印证了,目前的楼市还是需要继续刺激的。
那么,对于“房票安置”的利好政策出台,知乎网友们是怎么看的呢?
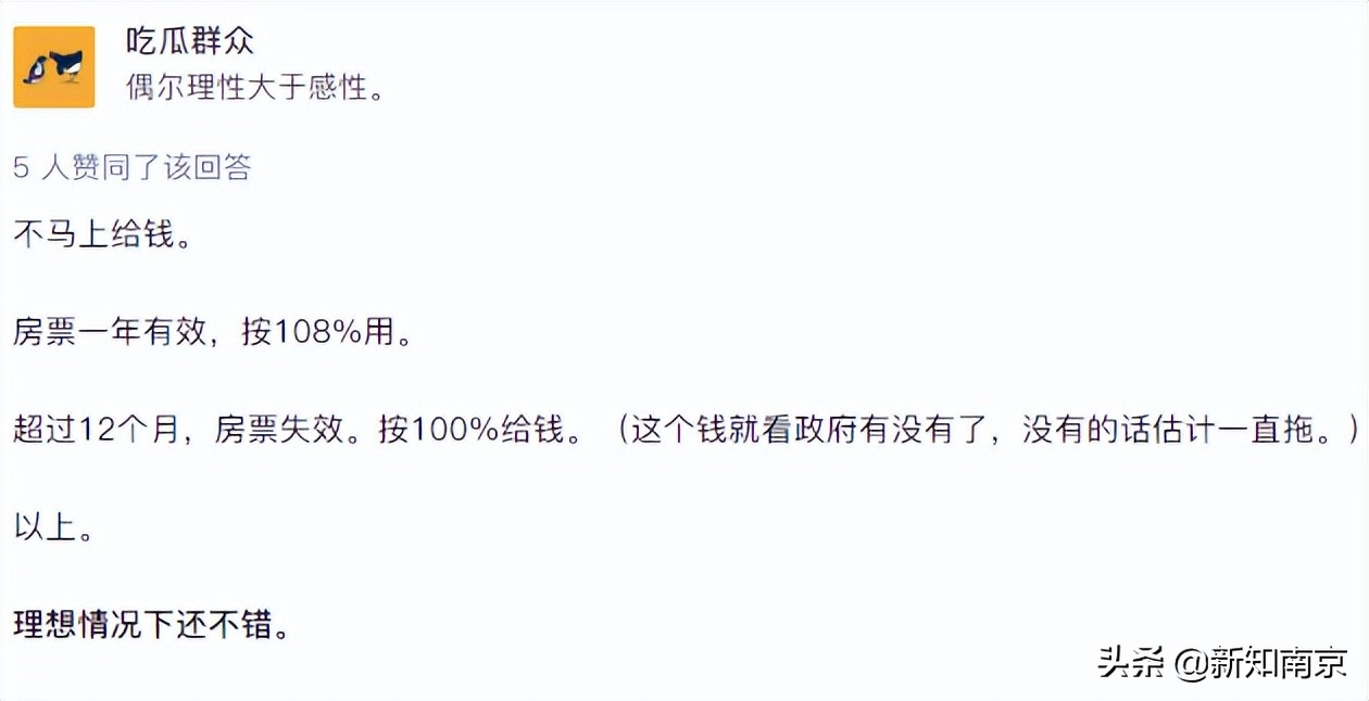
有一些知友还是 比较看好 的:
知乎ID:吃瓜群众

知乎ID:比至洛陽

当然,也有一些知友是 持观望态度 的:
知乎ID:hardy

知乎ID:圣威廉仁波切

知乎ID:大宋

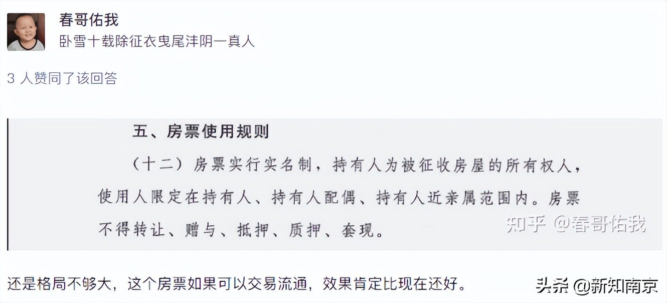
除了这两大阵营,还有一些知友们表达了自己的改进建议:
知乎ID:春哥佑我

还有一些网友觉得,这是消费券给政府带来的启发:

其实, 从宏观层面来看,“房票安置”的可实施性还是很强的。
当然,随着时代的进步,我们不能一味的采用“经验主义”,更要结合本地楼市的实际情况,予以纾困。
那么,如果你是*迁拆**户,你支持“房票安置”吗?
目前“房票安置”还仅仅在溧水实行,你认为有没有必要在南京市全区推行呢?