
基本案情:
公诉机关指控:2014年5月,被告人赵某某以每辆13万元,共计130万元价格购买被害人王某某停放在山西省某县的10辆工程自卸车,约定一年内付清购车款。车辆交付后,赵某某将其中的5辆工程自卸车从山西拖往重庆,停放在重庆两江新区某地,未尽看管义务,致使5辆工程自卸车去向不明。剩余停放在山西的5辆工程自卸车,赵某某于2015年6月,以每辆114300元,共计571500元的价格抵账给葛某某。赵某某未按照约定支付王某某售车款,王某某多次到重庆催要售车款,赵某某均以10辆工程自卸车还没有处理到理由拖延付款。2015年9月,赵某某与王某某签订还款计划,但是赵某某未按照还款计划还款。随后,赵某某去向不明,至今未支付售车款。

案件结果:
2020年4月,法院以无管辖权为由,将本案退回公诉机关,不予立案。公诉机关以无管辖权为由退回公安机关,最终赵某某在被羁押十个月以后取保候审。
辩护理由:
(一)山西某县的公检法均对本案没有管辖权。
刑事诉讼法第一编第二章从19-28条10个条文对刑事案件的管辖进行了概括规定,但对侦查机关管辖的规定仅仅一条,即第19条第一款“刑事案件的侦查由公安机关进行,法律另有规定的除外。”这仅仅是部门管辖的规定,未涉及侦查机关对案件的地域管辖。但从1987、1998、2007、2013、2020年《公安机关办理刑事案件程序规定》中均在第二章规定了管辖,并且横向对比来看规定的条文越来越多,越来越细。现在有效的是2020《公安机关办理刑事案件程序规定》,其中第15条规定了固定地管辖-犯罪地管辖、16条是对犯罪地的解释;17条规定了虚拟地管辖;18-19条规定了移动地管辖。并且还有很多司法解释、答复等对管辖的规定,将管辖规定如此精细是为了明确和约束侦查机关在侦查活动中的管辖权,防止侦查机关滥行使侦查权,反过来说这些法律法规也是我们律师提出管辖异议的法律依据。

回到本案中,根据1989年3月15日,公安部下发的《关于公安机关不得非法越权干预经济纠纷案件处理的通知》(〔89〕公(治)字30号),1995年2月25日,公安部下发的《公安部关于严禁越权干预经济纠纷的通知》(公通字[1995]13号),两份通知均严令各地公安机关不得插手经济纠纷案件。对于把经济纠纷当成诈骗案件办理的,上级机关应予纠正。本案是一起经济合同纠纷,公安机关不应插手。

首先,本案不属于山西某县公安局管辖范围。根据《公安机关办理刑事案件程序规定》第十五条之规定“刑事案件由犯罪地的公安机关管辖。如果由犯罪嫌疑人居住地的公安机关管辖更为适宜的,可以由犯罪嫌疑人居住地的公安机关管辖。犯罪地包括犯罪行为发生地和犯罪结果发生地。犯罪行为发生地,包括犯罪行为的实施地以及预备地、开始地、途经地、结束地等与犯罪行为有关的地点;犯罪行为有连续、持续或者继续状态的,犯罪行为连续、持续或者继续实施的地方都属于犯罪行为发生地。犯罪结果发生地,包括犯罪对象被侵害地、犯罪所得的实际取得地、藏匿地、转移地、使用地、销售地。”本案中双方系在重庆市南岸区初步达成了买卖合意,后在江苏省连云港市由赵某某向王某某出具了欠条,标的物案涉车辆在山西省吕梁孝义市,后其中五台车辆移到了重庆市两江新区,赵某某实际居住地在重庆市南岸区,可见,本案犯罪行为发生地、犯罪结果发生地、犯罪嫌疑人居住地均不在山西某县,因此,山西某县公安局不具备本案管辖权。

其次。本案不属于山西某县人民检察院管辖范围。根据《刑事诉讼法》第一百七十六条“人民检察院认为犯罪嫌疑人的犯罪事实已经查清,证据确实、充分,依法应当追究刑事责任的,应当作出起诉决定,按照审判管辖的规定,向人民法院提起公诉,并将案卷材料、证据移送人民法院。”这里所说的“审判管辖的规定”是指本法第二十条至第二十八条的规定。人民检察院决定起诉的案件,应当依照以上审判管辖的规定作出起诉的决定,制作起诉书,按有关程序向有管辖权的人民法院提起公诉。对于本级人民法院有管辖权的,应当向其移送;认为应当由上级人民检察院或者同级其他人民检察院起诉的,应当将案件移送有管辖权的人民检察院。本案之中,犯罪行为地与结果地均不在山西某县,因此贵院对该案并没有管辖权,贵院应将本案移送有管辖权的人民检察院。

最后, 即使被害人王某某的户籍地或常住地在该局管辖的山西某县,该局对本案也没有管辖权。公安部在2000年以(桂公请77号)对广西壮族自治区公安厅的《公安部关于受害人居住地公安机关可否对诈骗犯罪案件立案侦查问题的批复》明确批复为“诈骗犯罪案件的犯罪结果地是指犯罪嫌疑人实际取得财产地。除诈骗行为地、犯罪嫌疑人实际取得财产的结果发生地和犯罪嫌疑人居住地外,其他地方公安机关不能对诈骗犯罪案件立案侦查,但对于公民扭送、报案、控告、举报或者犯罪嫌疑人自首的,都应当立即受理,经审查认为有犯罪事实的,移送有管辖权的公安机关处理。”即使被害人王某某的户籍地或常住地在该局管辖范围山西某县境内,该局对该案也没有管辖权。应将本案移送有管辖权的公安机关管辖。如果该局依然要对本案继续进行侦查,就是违法管辖行为;依据法律规定该局所有违法继续侦查行为所形成的口供以及收集的其他证据都是非法证据,不能作为定案的依据,该局违法侦查实际是在浪费司法资源。

辩护人就实体部分做无罪辩护,暂且不表。进一步,针对本案提出管辖权异议,认为山西某县公检法均对本案没有管辖权,如果继续管辖就是违法,不应继续对本案侦查,应将本案依法移送有管辖权的侦查机关管辖。
辩护总结:
管辖是刑事诉讼中的地基,如果地基不合格,大厦也易倾覆。法谚说公权力是“法无授权不可为”。但实务中,总有个别侦查机关办理“人情案”、“关系案”,违法立案侦查,违法管辖。辩护人应当擦亮双眼,以管辖异议开展程序辩护,或许能有效阻止侦查机关的违法侦查,促进法律的公平、公正实施,避免冤假错案的形成,为当事人争取最大的合法权益。
转自:滔滔雄辩
公安派出所与刑事侦查部门管辖刑事案件范围相关规定
公安部关于公安派出所受理刑事案件有关问题的通知
各省、自治区、直辖市公安厅、局:为明确派出所与刑侦部门在办理刑事案件中的职责,形成职责分明、协调配合的工作关系,提高防范和打击刑事犯罪活动的能力,现就派出所受理刑事案件的有关问题通知如下:一、派出所对公民扭送、报案、控告、举报或者犯罪嫌疑人自首的,应立即接受,认真接待,问明情况并制作笔录,记录人和报案人要在笔录上签名或盖章,必要时可以录音。接受案件时,应填写《接受刑事案件登记表》。填表内容应真实完整,并注意保存或随案移送。对巡逻盘查、现场抓获或者其他途径发现的刑事案件线索,也应照此办理。二、派出所应保障扭送人、报案人、控告人、举报人及其*亲近**属的安全。对不愿公开自己的姓名和扭送、报案、控告、举报行为的,应当为其保守秘密。接受控告、举报时,应向控告人、举报人说明诬告应负的法律责任。三、派出所受理案件后应及时将重要情况和重大案件报告上级主管部门或刑侦部门。四、派出所接到110指令和公民报案,有发案现场的,应迅速赶到现场。对正在发生的违法犯罪和危及群众安全的行为,应及时果断地予以制止,并注意疏散群众,保护现场。发现受伤人员应立即采取救治措施。对在现场发现的犯罪嫌疑人应立即将其带至派出所盘问、检查,现场处置情况应及时报告上级主管部门或通报有关部门。五、派出所办理刑事案件时,依法需要对犯罪嫌疑人进行留置的,要严格按照《人民警察法》第九条的规定办理。 对需要拘留、取保候审或者监视居住的,应当在留置期间内办理法律手续。六、对辖区内因果关系明显、案情简单、无需侦查的案件,或事实清楚、证据充分且犯罪嫌疑人已被查明的案件,应由派出所办理。派出所经工作已具备对犯罪嫌疑人采取逮捕措施条件的,移交刑侦部门提请逮捕。派出所在办案中,发现有流窜作案、多次作案、结伙作案等线索和情况时,要及时移交刑侦部门。 七、派出所对受理或发现的犯罪线索,应迅速进行审查,或按照刑侦部门的要求开展初步调查工作,对不属于自己管辖的案件,应及时移送有管辖权的公安机关处理。八、对案件(治安或刑事)性质暂时不明的,派出所可先行调查。经调查认为不符合派出所办案范围的,应移交刑侦部门办理。九、派出所应将打击刑事犯罪活动的职责寓于责任区民警的防范、管理工作之中,认真履行为刑侦部门提供破案线索、协助查破案件和抓获犯罪嫌疑人的职责。责任区民警查办案件原则上不脱离本派出所辖区。十、各地要把派出所与刑侦部门协作配合工作作为深化两项改革的一项重要任务,并以此作为衡量改革成效的重要依据。要将此项工作列为派出所和刑侦部门民警责任制考核的一项重要内容,对既履行各自职责又密切配合,在提供线索、查破案件和缉捕在逃人员中的有功人员,应给予表彰奖励。对在办案过程中不负责任造成不良后果的,应追究有关责任人的责任。本通知原则适用于已施行派出所和刑侦工作改革的城市公安派出所。各地可根据本通知的精神,制定和完善派出所与刑侦部门受理刑事案件登记、统计、审批、移交等制度。同时, 不得对派出所下达破案和打击处理违法犯罪人员的指标。 要加强对派出所和刑侦部门协同配合办理刑事案件工作的研究,根据不同情况,加强分类指导,及时解决工作中出现的问题。
公安部关于建立派出所和刑警队办理刑事案件工作机制的意见公通字[2005]100号
近年来,各地公安机关按照公安部关于派出所工作改革和刑侦工作改革的总体部署,从本地实际出发,积极探索,勇于实践,派出所、刑警队预防和打击犯罪的能力明显提高,为维护社会政治稳定和治安稳定做出了重要贡献。但是,由于一些地方公安机关在改革过程中思想认识不统一、改革措施不到位,还存在着一些亟待解决的问题。 特别是一些地方派出所与刑警队在办理刑事案件时职责分工不够明确,协作配合不够密切,领导协调不够有力,奖惩机制不够合理,从而影响了这两支队伍作用的发挥。 针对这些问题,为认真贯彻落实《*共中**中央关于进一步加强和改进公安工作的决定》(中发[2003]13号)和第二十次全国公安会议精神,进一步加强公安基层基础建设,切实加强派出所和刑警队在办理刑事案件中的协作配合,现就派出所与刑警队办理刑事案件的若干问题提出如下意见。 一、建立派出所与刑警队办理刑事案件的分工负责机制 1、 刑警队是公安机关侦查破案与打击犯罪的主力军 ,要充分发挥专业队作用,主要侦办管辖区内的 大案要案、形成突出治安问题的系列性刑事案件和需要专业侦查手段侦办的刑事案件 。2、 派出所作为公安机关打击犯罪、维护治安、服务群众、保一方平安的基层综合性战斗实体,是治安防范和管理工作的主力军, 必须充分发挥人熟、地熟、情况熟的优势,通过基础工作、防范工作、群众工作和治安管理,及时发现、依法打击辖区内的刑事犯罪活动。 派出所负责办理辖区内发生的因果关系明显、案情简单、无需专业侦查手段和跨县、市进行侦查的下列刑事案件:(1)犯罪嫌疑人被派出所民警当场抓获的;(2)犯罪嫌疑人到派出所投案自首的;(3)群众将犯罪嫌疑人扭送到派出所的;(4)派出所民警获取线索可直接破案的;(5)其他案情简单、派出所有能力侦办的刑事案件。 派出所在办理上述五类案件过程中,发现 需要开展专门侦查工作的线索,应当及时将案件移交刑侦部门或其他专业部门办理。3、派出所不办理发生在辖区内的下列刑事案件:(1)故意杀人案;(2)故意伤害致人重伤或者死亡案;(3)强奸案;(4)抢劫案;(5)绑架案;(6)贩卖*品毒**案;(7)放火案;(8)爆炸案;(9)投放危险物质案;(10)入室盗窃、盗窃汽车以及有系列作案、团伙作案和跨地区作案可能和其他需要开展专门侦查的盗窃案件;(11)其他案情复杂、需要专业侦查手段侦办的刑事案件。 派出所对发生在辖区内、已查明属于上述十一类刑事案件的,应按照《公安派出所执法执勤工作规范》进行现场先期处置后,立即移交有管辖权的其他部门办理,并积极协助、配合做好侦查调查工作。4、派出所和刑警队在案件管辖上发生争议的,由县级以上公安机关指定管辖。5、治安情况复杂、警力较为充足的大中城市和县城镇派出所,可以成立专业办案队伍,负责承担治安案件和第2条规定的刑事案件的办理任务。警力较少的小城镇、建制乡派出所或5人以下派出所,原则上只设办案工作岗位,不另设专业办案队伍。6、城市公安分局和县(市、旗)公安局要根据本辖区行政区域面积、人口数量、经济状况、治安情况等因素综合考虑, 科学划分若干个侦查破案责任区,在每个责任区内建立一个刑警队,承担辖区内侦查破案和办案任务。 责任区刑警队应当独立建制,由所属公安机关刑侦部门直接领导和指挥。 7、县、市公安机关刑侦部门及其它侦查部门是办理刑事案件的主管部门,负责派出所、责任区刑警队办理刑事案件的业务指导。二、建立派出所与刑警队办理刑事案件的协作配合工作机制 8、派出所与刑警队要在分工负责的基础上,搞好侦防衔接,以防强侦、以侦促防,真正在基层公安机关形成队所互补、打防联动的格局,从整体上提高公安机关发现、控制和打击犯罪的能力。9、对公民扭送、控告、报案、举报或者犯罪嫌疑人自首的,以及在巡逻、盘查等工作中发现的刑事犯罪线索和发现、抓获的刑事犯罪嫌疑人, 派出所、刑警队都应当先行受理,并填写《接受刑事案件登记表》,随案移送。不得以任何理由拒绝受理,或推诿扯皮。 10、在接到110指令和公民报案后,凡是有发案现场的,派出所和刑警队民警必须在规定时间内到达现场。刑警队负责发案现场的勘查工作,派出所负责发案现场的先期处置、初步调查、保护和维持秩序的工作。有重大案情的,及时报告110指挥中心统一协调。11、对一时性质不明的案件,派出所和刑警队可开展先期调查后,按照管辖分工移交。派出所负责办理的刑事案件,凡是主要犯罪事实已经查清、主要犯罪嫌疑人已被批准采取强制措施或已被抓获的,应按照管辖分工及时移交有关部门继续办理。12、派出所和刑警队要加强基础信息的收集掌握,对各自掌握的重点人口和犯罪嫌疑人员的有关情况,在不违反保密规定的情况下,实行信息共享。对于对方要求协查的刑事案件,都要积极协助提供案件线索,核实犯罪嫌疑人情况,协助抓捕犯罪嫌疑人。13、派出所与责任区刑警队要建立联席会议制度,及时通报本辖区刑事犯罪情况,分析刑事犯罪活动的规律和特点,发现治安防范和管理工作中存在的薄弱环节和漏洞,制定打击和防范的对策措施,共同做好预防和打击犯罪工作。 三、建立派出所与刑警队办理刑事案件的考核奖惩机制 14、县、市公安机关要建立派出所与刑警队连带考核制度,将派出所、刑警队在协作配合方面的工作绩效纳入各自的考核范畴。15、对通过基础工作主动提供破案线索、协助侦破重大案件、缉捕重大逃犯的派出所民警,通过侦查破案发现防范薄弱环节和漏洞并及时提供给派出所的刑警队刑警,要给予表彰和奖励。16、对下达或变相下达破案指标、打击处理指标,不如实立案,不出现场或不及时出现场,工作推诿扯皮以及其他违法办案行为造成严重后果的,要依法追究当事人和主管领导的责任。 四、加强组织领导 17、派出所、刑警队是公安机关预防和打击犯罪、维护社会治安稳定的两支重要力量,必须同时加强,不可偏废。各级公安机关要从公安工作全局和加强基层基础建设的高度,充分认识加强派出所和刑警队办理刑事案件协作配合工作的重要意义,从政策导向、领导指挥、警力配置、警务保障等方面大力加强这两支队伍的正规化建设,真正把派出所建成治安防范和管理工作的主力军,把刑警队建成侦查破案与打击犯罪的主力军。18、各级公安机关要加强组织领导,确保基层公安机关打击和防范犯罪工作的深入发展。县、市公安机关一把手是主要责任人,分管领导要经常深入派出所和刑警队,切实加强分类指导,帮助解决实际困难。19、各地公安机关派出所工作指导部门和刑侦部门要建立联系沟通制度,确定主管领导和具体责任人,定期研究派出所、刑警队协作配合工作,理顺关系,提高派出所、刑警队的协作配合能力和水平。
公安部关于印发《公安机关办理伤害案件规定》的通知公通字[2005]98号
第一章 总则 第一条 为规范公安机关办理伤害案件,正确适用法律,确保案件合法、公正、及时处理,根据《中华人民共和国刑法》、《中华人民共和国刑事诉讼法》等法律法规,制定本规定。第二条 本规定所称伤害案件是指伤害他人身体,依法应当由公安机关办理的案件。第三条 公安机关办理伤害案件,应当遵循迅速调查取证,及时采取措施,规范准确鉴定,严格依法处理的原则。 第二章 管辖第四条 轻伤以下的伤害案件由公安派出所管辖。第五条 重伤及因伤害致人死亡的案件由公安机关刑事侦查部门管辖。 第六条 伤情不明、难以确定管辖的,由最先受理的部门先行办理,待伤情鉴定后,按第四条、第五条规定移交主管部门办理。第七条 因管辖问题发生争议的,由共同的上级公安机关指定管辖。第八条 被害人有证据证明的故意伤害(轻伤)案件,办案人员应当告知被害人可以直接向人民法院起诉。如果被害人要求公安机关处理的,公安机关应当受理。第九条 人民法院直接受理的故意伤害(轻伤)案件,因证据不足,移送公安机关侦查的,公安机关应当受理。 第三章 前期处置 第十条 接到伤害案件报警后,接警部门应当根据案情,组织警力,立即赶赴现场。第十一条 对正在发生的伤害案件,先期到达现场的民警应当做好以下处置工作:(一)制止伤害行为;(二)组织救治伤员;(三)采取措施控制嫌疑人;(四)及时登记在场人员姓名、单位、住址和联系方式,询问当事人和访问现场目击证人;(五)保护现场;(六)收集、固定证据。第十二条 对已经发生的伤害案件,先期到达现场的民警应当做好以下处置工作:(一)组织救治伤员;(二)了解案件发生经过和伤情;(三)及时登记在场人员姓名、单位、住址和联系方式,询问当事人和访问现场目击证人;(四)追查嫌疑人;(五)保护现场;(六)收集、固定证据。 第四章 勘验、检查 第十三条 公安机关办理伤害案件,现场具备勘验、检查条件的,应当及时进行勘验、检查。第十四条 伤害案件现场勘验、检查的任务是发现、固定、提取与伤害行为有关的痕迹、物证及其他信息,确定伤害状态,分析伤害过程,为查处伤害案件提供线索和证据。办案单位对提取的痕迹、物证和致伤工具等应当妥善保管。第十五条 公安机关对伤害案件现场进行勘验、检查 不得少于二人。 勘验、检查现场时,应当邀请一至二名 与案件无关的公民作见证人。 第十六条 勘验、检查伤害案件现场,应当制作现场勘验、检查笔录,绘制现场图,对现场情况和被伤害人的伤情进行照相,并将上述材料装订成卷宗。 第五章 鉴定 第十七条 公安机关办理伤害案件,应当对人身损伤程度和用作证据的痕迹、物证、致伤工具等进行检验、鉴定。第十八条 公安机关受理伤害案件后, 应当在24小时内开具伤情鉴定委托书,告知被害人到指定的鉴定机构进行伤情鉴定。 第十九条 根据国家有关部门颁布的人身伤情鉴定标准和被害人当时的伤情及医院诊断证明, 具备即时进行伤情鉴定条件的,公安机关的鉴定机构应当在受委托之时起24小时内提出鉴定意见,并在3日内出具鉴定文书。 对伤情比较复杂, 不具备即时进行鉴定条件的,应当在受委托之日起7日内提出鉴定意见并出具鉴定文书。 对影响组织、器官功能或者伤情复杂,一时难以进行鉴定的,待伤情稳定后及时提出鉴定意见,并出具鉴定文书。第二十条 对人身伤情进行鉴定,应当由县级以上公安机关鉴定机构二名以上鉴定人负责实施。伤情鉴定比较疑难,对鉴定意见可能发生争议或者鉴定委托主体有明确要求的,伤情鉴定应当由三名以上主检法医师或者四级以上法医官负责实施。需要聘请其他具有专门知识的人员进行鉴定的,应当经县级以上公安机关负责人批准,制作《鉴定聘请书》,送达被聘请人。第二十一条 对人身伤情鉴定意见有争议需要重新鉴定的,应当依照《中华人民共和国刑事诉讼法》的有关规定进行。第二十二条 人身伤情鉴定文书格式和内容应当符合规范要求。鉴定文书中应当有被害人正面免冠照片及其人体需要鉴定的所有损伤部位的细目照片。对用作证据的鉴定意见,公安机关办案单位应当制作《鉴定意见通知书》,送达被害人和违法犯罪嫌疑人。 第六章 调查取证 第二十三条 询问被害人,应当重点问明伤害行为发生的时间,地点,原因,经过,伤害工具、方式、部位,伤情,嫌疑人情况等。第二十四条 询问伤害行为人,应当重点问明实施伤害行为的时间,地点,原因,经过,致伤工具、方式、部位等具体情节。多人参与的,还应当问明参与人员的情况,所持凶器,所处位置,实施伤害行为的先后顺序,致伤工具、方式、部位及预谋情况等。第二十五条 询问目击证人,应当重点问明伤害行为发生的时间,地点,经过,双方当事人人数及各自所处位置、持有的凶器,实施伤害行为的先后顺序,致伤工具、方式、部位,衣着、体貌特征,目击证人所处位置及目击证人与双方当事人之间的关系等。第二十六条 询问其他证人应当问清其听到、看到的与伤害行为有关的情况。第二十七条 办理伤害案件,应当重点收集以下物证、书证:(一)凶器、血衣以及能够证明伤害情况的其他物品;(二)相关的医院诊断及病历资料;(三)与案件有关的其他证据。办案单位应当将证据保管责任落实到人,完善证据保管制度,建立证据保管室,妥善保管证据,避免因保管不善导致证据损毁、污染、丢失或者消磁,影响刑事诉讼和案件处理。 第七章 案件处理 第二十八条 被害人伤情构成轻伤、重伤或者死亡,需要追究犯罪嫌疑人刑事责任的,依照《中华人民共和国刑事诉讼法》的有关规定办理。第二十九条 根据《中华人民共和国刑法》第十三条及《中华人民共和国刑事诉讼法》第十五条第一项规定,对故意伤害他人致轻伤,情节显著轻微、危害不大,不认为是犯罪的,以及被害人伤情达不到轻伤的,应当依法予以治安管理处罚。第三十条 对于因民间纠纷引起的殴打他人或者故意伤害他人身体的行为, 情节较轻尚不够刑事处罚,具有下列情形之一的,经双方当事人同意,公安机关可以依法调解处理:(一)亲友、邻里或者同事之间因琐事发生纠纷,双方均有过错的;(二)未成年人、在校学生殴打他人或者故意伤害他人身体的;(三)行为人的侵害行为系由被害人事前的过错行为引起的;(四)其他适用调解处理更易化解矛盾的。 第三十一条 有下列情形之一的,不得调解处理:(一)雇凶伤害他人的;(二)涉及黑社会性质组织的;(三)寻衅滋事的;(四)聚众斗殴的;(五)累犯;(六)多次伤害他人身体的;(七)其他不宜调解处理的。第三十二条 公安机关调解处理的伤害案件,除下列情形外,应当公开进行:(一)涉及个人隐私的;(二)行为人为未成年人的;(三)行为人和被害人都要求不公开调解的。第三十三条 公安机关进行调解处理时,应当遵循合法、公正、自愿、及时的原则,注重教育和疏导,化解矛盾。第三十四条 当事人中有未成年人的,调解时未成年当事人的父母或者其他监护人应当在场。第三十五条 对因邻里纠纷引起的伤害案件进行调解时,可以邀请当地居民委员会、村民委员会的人员或者双方当事人熟悉的人员参加。第三十六条 调解原则上为一次,必要时可以增加一次。 对明显不构成轻伤、不需要伤情鉴定的治安案件,应当在受理案件后的3个工作日内完成调解;对需要伤情鉴定的治安案件,应当在伤情鉴定文书出具后的3个工作日内完成调解。对一次调解不成,有必要再次调解的,应当在第一次调解后的7个工作日内完成第二次调解。第三十七条 调解必须履行以下手续:(一)征得双方当事人同意;(二)在公安机关的主持下制作调解书。第三十八条 调解处理时,应当制作调解笔录。达成调解协议的,应当制作调解书。调解书应当由调解机关、调解主持人、双方当事人及其他参加人签名、盖章。 调解书一式三份,双方当事人各一份,调解机关留存一份备查。 第三十九条 经调解当事人达成协议并履行的,不予处罚。经调解未达成协议或者达成协议后不履行的,公安机关应当对违反治安管理行为人依法予以处罚,并告知当事人可以就民事争议依法向人民法院提起民事诉讼。 第八章 卷宗 第四十条 公安机关办理伤害案件,应当严格按照办理刑事案件或者治安案件的要求,形成完整卷宗。卷宗内的材料应当包括受案、立案文书,询问、讯问笔录,现场、伤情照片,检验、鉴定结论等证据材料,审批手续、处理意见等。第四十一条 卷宗应当整齐规范,字迹工整。第四十二条 犯罪嫌疑人被追究刑事责任的,侦查卷(正卷)移送检察机关,侦查工作卷(副卷)由公安机关保存。侦查卷(正卷)内容应包括立案决定书,现场照片、现场图,现场勘查笔录,强制措施和侦查措施决定书、通知书、告知书,各种证据材料,起诉意见书等法律文书。侦查工作卷(副卷)内容应包括各种呈请报告书、审批表,侦查、调查计划,对案件分析意见,起诉意见书草稿等文书材料。第四十三条 伤害案件未办结的,卷宗由办案单位保存。第四十四条 治安管理处罚或者调解处理的伤害案件,结案后卷宗交档案部门保存。 第九章 责任追究 第四十五条 违反本规定,造成案件难以审结、侵害当事人合法权益的,依照《公安机关人民警察执法过错责任追究规定》追究办案人员和主管领导的执法过错责任。 第十章 附则 第四十六条 本规定所称以上、以下,包括本数。第四十七条 本规定自2006年2月1日起施行。
公安部关于印发《公安部刑事案件管辖分工规定》的通知
公通字〔2020〕9号
各省、自治区、直辖市公安厅、局,*疆新**生产建设兵团公安局:
根据《刑法》《刑事诉讼法》及其他有关规定,结合国家监察体制改革、公安机关机构改革、公安部机关内设机构改革情况,从加强对刑事案件发案形势、发案规律、打防策略研究和组织、指导、监督地方公安机关办理刑事案件的实际需要出发,公安部对各有关业务部门刑事案件管辖分工进行了调整,制定了《公安部刑事案件管辖分工规定》,现印发给你们,并就确定刑事案件管辖分工的原则和有关工作要求通知如下:
一、关于确定刑事案件管辖分工的原则
(一)权责一致、分工明确。各业务部门管辖的刑事案件范围应当与其职责权限、管理职能保持一致,坚持防范与打击并重,做到权责一致、打防结合,提升发现、打击犯罪的效率和能力。
(二)统一管辖、减少交叉。将同类刑事案件统一划归一个业务部门管辖,取消共同管辖的规定,避免因职责交叉引发争议或者责任不清。
(三)结合实际、合理配置。统筹考虑发案形势、案件管辖历史沿革、机构职能设置以及各业务部门办案力量等实际情况,合理配置刑事案件管辖范围。
二、关于管辖的几类特殊情况
(一)关于并案管辖。各业务部门在办理本部门管辖的案件过程中,发现其他业务部门管辖的犯罪,符合《公安机关办理刑事案件程序规定》有关并案侦查规定的,可以一并办理,不再移交;对没有直接关联的案件,应当移交主管的业务部门办理。
(二)关于行业公安机关管辖。根据《公安机关办理刑事案件程序规定》和行业公安机关管理体制调整情况,本规定明确了铁路公安局、海关总署缉私局和中国民用航空局公安局的管辖范围。其中,铁路公安局管辖铁路运营安全事故案,中国民用航空局公安局管辖重大飞行事故案;海关总署缉私局增加管辖逃避商检案、妨害国境卫生检疫案、妨害动植物检疫案。此外,在治安管理局管辖案件范围中规定,治安管理局指导长江航运公安机关,办理长江干线跨区域的中央管理水域发生的刑事案件。
(三)关于专案和专项打击工作。各业务部门牵头办理专案或者开展专项打击工作,根据有关工作专门要求办理或者指导办理相关案件。
(四)关于与其他机关共同管辖的案件。根据《刑事诉讼法》《监察法》《监狱法》等法律和有关文件的规定,部分罪名存在公安机关与监察机关、人民法院、检察机关、国家安全机关、*队军**保卫部门、海警机构、监狱等共同管辖的情况,工作中要根据不同的犯罪主体、发生区域、危害后果等情形,区分、确定管辖权,必要时征求有关机关意见。
三、有关工作要求
(一)明确本地管辖分工。各地公安机关根据本通知要求,结合自身机构设置情况和职责任务,抓紧确定刑事案件内部管辖分工,报上级公安机关备案,并认真贯彻执行。
(二)加强办案协作配合。要正确处理管辖分工与相互配合的关系,形成打击犯罪的有效合力。各业务部门要依法积极履职,对本业务部门管辖的案件加强政策、法律研究,强化犯罪预防与打击查处。对业务部门提出的办案协助、配合请求,相关业务部门和技术部门要依照职权及时予以办理。
(三)协商解决管辖争议。各级公安机关业务部门之间对案件管辖发生争议的,要从有利于打击犯罪、维护社会稳定、保护公民合法权益的角度出发,予以协商解决;达不成一致意见的,由所属公安机关确定管辖部门。
本通知自印发之日起施行。执行中遇到的问题,请及时报公安部。《公安部关于印发〈公安部刑事案件管辖分工规定〉的通知》(公通字〔1998〕80号)、《公安部关于印发〈公安部刑事案件管辖分工补充规定〉的通知》(公通字〔2008〕9号)、《公安部关于印发〈公安部刑事案件管辖分工补充规定(二)〉的通知》(公通字〔2012〕10号)、《公安部关于印发〈公安部刑事案件管辖分工补充规定(三)〉的通知》(公通字〔2015〕36号)同时废止。
公 安 部
2020年9月1日
公安部最新刑事案件管辖分工规定
根据《刑法》《刑事诉讼法》及最高人民法院、最高人民检察院、公安部、国家安全部、司法部、全国人大常委会法制工作委员会《关于实施刑事诉讼法若干问题的规定》,以及最高人民法院、最高人民检察院关于执行《刑法》确定罪名的有关司法解释等规定,结合公安部组织、指导、监督地方公安机关办理刑事案件的实际需要,对公安部刑事案件管辖分工作如下规定:
一、政治安全保卫局管辖案件范围(共30种)
(一)《刑法》分则第一章危害国家安全罪中的下列案件:
1.背叛国家案(第102条)
2.分裂国家案(第103条第1款)
3.煽动分裂国家案(第103条第2款)
4.武装叛乱、*乱暴**案(第104条)
5.颠覆国家政权案(第105条第1款)
6.煽动颠覆国家政权案(第105条第2款)
7.资助危害国家安全犯罪活动案(第107条)
8.投敌叛变案(第108条)
9.叛逃案(第109条)
10.间谍案(第110条)
11.为境外窃取、刺探、收买、非法提供国家秘密、情报案(第111条)
12.资敌案(第112条)
(二)《刑法》分则第二章危害公共安全罪中的下列案件:
13.宣扬极端主义案(第120条之三)
14.利用极端主义破坏法律实施案(第120条之四)
15.强制穿戴宣扬极端主义服饰、标志案(第120条之五)
16.非法持有宣扬极端主义物品案(第120条之六)
(三)《刑法》分则第四章侵犯公民人身权利、民主权利罪中的下列案件:
17.*谤诽**案(告诉才处理的除外)(第246条)
18.煽动民族仇恨、民族歧视案(第249条)
19.出版歧视、*辱侮**少数民族作品案(第250条)
(四)《刑法》分则第六章妨害社会管理秩序罪中的下列案件:
第一节 扰乱公共秩序罪中的下列案件:
20.非法获取国家秘密案(第282条第1款)
21.非法持有国家绝密、机密文件、资料、物品案(第282条第2款)
22.非法生产、销售专用间谍器材案(第283条)
23.非法使用*听窃**、窃照专用器材案(第284条)
24.*辱侮***旗国**、国徽案(第299条第1款)
25.*辱侮***歌国**案(第299条第2款)
第二节 妨害司法罪中的下列案件:
26.拒绝提供间谍犯罪、极端主义犯罪证据案(第311条)
(五)《刑法》分则第七章危害国防利益罪中的下列案件:
27.战时故意提供虚假敌情案(第377条)
28.战时造谣扰乱军心案(第378条)
(六)《刑法》分则第九章渎职罪中的下列案件:
29.故意泄露国家秘密案(第398条第2款)
30.过失泄露国家秘密案(第398条第2款)
二、经济犯罪侦查局管辖案件范围(共77种)
(一)《刑法》分则第二章危害公共安全罪中的下列案件:
1.帮助恐怖活动案(以资助方式实施的帮助行为,第120条之一第1款)
(二)《刑法》分则第三章破坏社会主义市场经济秩序罪中的下列案件:
第二节 *私走**罪中的下列案件:
2.*私走***币假**案(第151条第1款)
第三节 妨害对公司、企业的管理秩序罪中的下列案件:
3.虚报注册资本案(第158条)
4.虚假出资、抽逃出资案(第159条)
5.欺诈发行股票、债券案(第160条)
6.违规披露、不披露重要信息案(第161条)
7.妨害清算案(第162条)
8.隐匿、故意销毁会计凭证、会计账簿、财务会计报告案(第162条之一)
9.虚假破产案(第162条之二)
10.非国家工作人员受贿案(第163条)
11.对非国家工作人员行贿案(第164条第1款)
12.对外国公职人员、国际公共组织官员行贿案(第164条第2款)
13.背信损害上市公司利益案(第169条之一)
第四节 破坏金融管理秩序罪中的下列案件:
14.伪造货币案(第170条)
15.出售、购买、运输*币假**案(第171条第1款)
16.金融工作人员购买*币假**、以*币假**换取货币案(第171条第2款)
17.持有、使用*币假**案(第172条)
18.变造货币案(第173条)
19.擅自设立金融机构案(第174条第1款)
20.伪造、变造、转让金融机构经营许可证、批准文件案(第174条第2款)
21.高利转贷案(第175条)
22.骗取*款贷**、票据承兑、金融票证案(第175条之一)
23.非法吸收公众存款案(第176条)
24.伪造、变造金融票证案(第177条)
25.妨害信用卡管理案(第177条之一第1款)
26.窃取、收买、非法提供信用卡信息案(第177条之一第2款)
27.伪造、变造国家有价证券案(第178条第1款)
28.伪造、变造股票、公司、企业债券案(第178条第2款)
29.擅自发行股票、公司、企业债券案 (第179条)
30.内幕交易、泄露内幕信息案(第180条第1款)
31.利用未公开信息交易案(第180条第4款)
32.编造并传播证券、期货交易虚假信息案(第181条第1款)
33.诱骗投资者买卖证券、期货合约案(第181条第2款)
34.操纵证券、期货市场案(第182条)
35.背信运用受托财产案(第185条之一第1款)
36.违法运用资金案(第185条之一第2款)
37.违法发放*款贷**案(第186条)
38.吸收客户资金不入账案(第187条)
39.违规出具金融票证案(第188条)
40.对违法票据承兑、付款、保证案(第189条)
41.骗购外汇案(《全国人民代表大会常务委员会关于惩治骗购外汇、逃汇和非法买卖外汇犯罪的决定》第1条)
42.逃汇案(第190条)
43.洗钱案(第191条)
第五节 金融诈骗罪中的下列案件:
44.集资诈骗案(第192条)
45.*款贷**诈骗案(第193条)
46.票据诈骗案(第194条第1款)
47.金融凭证诈骗案(第194条第2款)
48.信用证诈骗案(第195条)
49.信用卡诈骗案(第196条)
50.有价证券诈骗案(第197条)
51.保险诈骗案(第198条)
第六节 危害税收征管罪中的下列案件:
52.*税逃**案(第201条)
53.抗税案(第202条)
54.逃避追缴欠税案(第203条)
55.骗取出口退税案(第204条)
56.虚开增值税专用发票、用于骗取出口退税、抵扣税款发票案(第205条)
57.虚开发票案(第205条之一)
58.伪造、出售伪造的增值税专用发票案(第206条)
59.非法出售增值税专用发票案(第207条)
60.非法购买增值税专用发票、购买伪造的增值税专用发票案(第208条第1款)
61.非法制造、出售非法制造的用于骗取出口退税、抵扣税款发票案(第209条第1款)
62.非法制造、出售非法制造的发票案(第209条第2款)
63.非法出售用于骗取出口退税、抵扣税款发票案(第209条第3款)
64.非法出售发票案(第209条第4款)
65.持有伪造的发票案(第210条之一)
第八节 扰乱市场秩序罪中的下列案件:
66.损害商业信誉、商品声誉案(第221条)
67.虚假广告案(第222条)
68.串通投标案(第223条)
69.合同诈骗案(第224条)
70.组织、领导传销活动案(第224条之一)
71.非法经营案(第225条)
72.非法转让、倒卖土地使用权案(第228条)
73.提供虚*证假**明文件案(第229条第1款)
74.出具证明文件重大失实案(第229条第3款)
(三)《刑法》分则第五章侵犯财产罪中的下列案件:
75.职务侵占案(第271条第1款)
76.挪用资金案(第272条第1款)
(四)《刑法》分则第六章妨害社会管理秩序罪中的下列案件:
第二节 妨害司法罪中的下列案件:
77.虚假诉讼案(第307条之一)
三、治安管理局管辖案件范围(共76种)
(一)《刑法》分则第二章危害公共安全罪中的下列案件:
1.非法制造、买卖、运输、储存危险物质案(第125条第2款)
2.违规制造、销售枪支案(第126条)
3.非法持有、私藏枪支、*药弹**案(第128条第1款)
4.非法出租、出借枪支案(第128条第2款、第3款)
5.丢失枪支不报案(第129条)
6.非法携带枪支、*药弹**、管制刀具、危险物品危及公共安全案(第130条)
7.重大责任事故案(第134条第1款)
8.强令违章冒险作业案(第134条第2款)
9.重大劳动安全事故案(第135条)
10.大型群众性活动重大安全事故案(第135条之一)
11.危险物品肇事案(第136条)
12.工程重大安全事故案(第137条)
13.教育设施重大安全事故案(第138条)
14.不报、谎报安全事故案(第139条之一)
(二)《刑法》分则第三章破坏社会主义市场经济秩序罪中的下列案件:
第二节 *私走**罪中的下列案件:
15.*私走**淫秽物品案(第152条第1款)
第八节 扰乱市场秩序罪中的下列案件:
16.强迫交易案(第226条)
17.伪造、倒卖伪造的有价票证案(第227条第1款)
18.倒卖车票、船票案(第227条第2款)
(三)《刑法》分则第四章侵犯公民人身权利、民主权利罪中的下列案件:
19.强迫劳动案(第244条)
20.雇用童工从事危重劳动案(第244条之一)
(四)《刑法》分则第五章侵犯财产罪中的下列案件:
21.故意毁坏财物案(第275条)
22.破坏生产经营案(第276条)
23.拒不支付劳动报酬案(第276条之一)
(五)《刑法》分则第六章妨害社会管理秩序罪中的下列案件:
第一节 扰乱公共秩序罪中的下列案件:
24.非法生产、买卖警用装备案(第281条)
25.代替考试案(第284条之一第4款)
26.聚众扰乱社会秩序案(第290条第1款)
27.聚众冲击国家机关案(第290条第2款)
28.扰乱国家机关工作秩序案(第290条第3款)
29.组织、资助非法聚集案(第290条第4款)
30.聚众扰乱公共场所秩序、交通秩序案(第291条)
31.聚众斗殴案(第292条)
32.寻衅滋事案(第293条)
33.非法*会集**、*行游**、*威示**案(第296条)
34.非法携带*器武**、管制刀具、爆炸物参加*会集**、*行游**、*威示**案(第297条)
35.破坏*会集**、*行游**、*威示**案(第298条)
36.聚众淫乱案(第301条第1款)
37.引诱未成年人聚众淫乱案(第301条第2款)
38.赌博案(第303条第1款)
39.开设*场赌**案(第303条第2款)
40.故意延误投递邮件案(第304条)
第四节 妨害*物文**管理罪中的下列案件:
41.故意损毁*物文**案(第324条第1款)
42.故意损毁名胜古迹案(第324条第2款)
43.过失损毁*物文**案(第324条第3款)
第五节 危害公共卫生罪中的下列案件:
44.妨害传染病防治案(第330条)
45.非法组织*血卖**案(第333条)
46.强迫*血卖**案(第333条)
47.非法采集、供应血液、制作、供应血液制品案(第334条第1款)
48.采集、供应血液、制作、供应血液制品事故案(第334条第2款)
49.医疗事故案(第335条)
50.非法行医案(第336条第1款)
51.非法进行节育手术案(第336条第2款)
第八节 组织、强迫、引诱、容留、介绍卖淫罪中的下列案件:
52.组织卖淫案(第358条第1款)
53.强迫卖淫案(第358条第1款)
54.协助组织卖淫案(第358条第4款)
55.引诱、容留、介绍卖淫案(第359条第1款)
56.引诱*女幼**卖淫案(第359条第2款)
57.传播性病案(第360条)
第九节 制作、贩卖、传播淫秽物品罪中的下列案件:
58.制作、复制、出版、贩卖、传播淫秽物品牟利案(第363条第1款)
59.为他人提供书号出版淫秽书刊案(第363条第2款)
60.传播淫秽物品案(第364条第1款)
61.组织*放播**淫秽音像制品案(第364条第2款)
62.组织淫秽表演案(第365条)
(六)《刑法》分则第七章危害国防利益罪中的下列案件:
63.故意提供不合格*器武**装备、军事设施案(第370条第1款)
64.过失提供不合格*器武**装备、军事设施案(第370条第2款)
65.聚众冲击军事禁区案(第371条第1款)
66.聚众扰乱军事管理区秩序案(第371条第2款)
67.煽动军人逃离部队案(第373条)
68.雇用逃离部队军人案(第373条)
69.接送不合格兵员案(第374条)
70.非法生产、买卖武装部队制式服装案(第375条第2款)
71.伪造、盗窃、买卖、非法提供、非法使用武装部队专用标志案(第375条第3款)
72.战时拒绝、逃避征召、军事训练案(第376条第1款)
73.战时拒绝、逃避服役案(第376条第2款)
74.战时窝藏逃离部队军人案(第379条)
75.战时拒绝、故意延误军事订货案(第380条)
76.战时拒绝军事征收、征用案(第381条)
治安管理局指导长江航运公安机关,办理长江干线跨区域的中央管理水域发生的刑事案件。
四、防范和处理*教邪**犯罪工作局管辖案件范围(共2种)
《刑法》分则第六章第一节扰乱公共秩序罪中的下列案件:
1.组织、利用会道门、*教邪**组织、利用迷信破坏法律实施案(第300条第1款)
2.组织、利用会道门、*教邪**组织、利用迷信致人重伤、死亡案(第300条第2款)
五、刑事侦查局管辖案件范围(共119种)
(一)《刑法》分则第二章危害公共安全罪中的下列案件:
1.放火案(第114条、第115条第1款)
2.决水案(第114条、第115条第1款)
3.爆炸案(第114条、第115条第1款)
4.投放危险物质案(第114条、第115条第1款)
5.以危险方法危害公共安全案(第114条、第115条第1款)
6.失火案(第115条第2款)
7.过失决水案(第115条第2款)
8.过失爆炸案(第115条第2款)
9.过失投放危险物质案(第115条第2款)
10.过失以危险方法危害公共安全案(第115条第2款)
11.破坏交通工具案(第116条、第119条第1款)
12.破坏交通设施案(第117条、第119条第1款)
13.破坏电力设备案(第118条、第119条第1款)
14.破坏易燃易爆设备案(第118条、第119条第1款)
15.过失损坏交通工具案(第119条第2款)
16.过失损坏交通设施案(第119条第2款)
17.过失损坏电力设备案(第119条第2款)
18.过失损坏易燃易爆设备案(第119条第2款)
19.劫持航空器案(第121条)
20.劫持船只、汽车案(第122条)
21.*力暴**危及飞行安全案(第123条)
22.破坏广播电视设施、公用电信设施案(第124条第1款)
23.过失损坏广播电视设施、公用电信设施案(第124条第2款)
24.非法制造、买卖、运输、邮寄、储存枪支、*药弹**、爆炸物案(第125条第1款)
25.盗窃、抢夺枪支、*药弹**、爆炸物、危险物质案(第127条第1款)
26.抢劫枪支、*药弹**、爆炸物、危险物质案(第127条第2款)
27.消防责任事故案(第139条)
(二)《刑法》分则第三章第二节*私走**罪中的下列案件:
28.*私走***器武**、*药弹**案(第151条第1款)
29.*私走**核材料案(第151条第1款)
30.*私走***物文**案(第151条第2款)
31.*私走**贵重金属案(第151条第2款)
32.*私走**珍贵动物、珍贵动物制品案(第151条第2款)
33.*私走**国家禁止进出口的货物、物品案(第151条第3款)
34.*私走**废物案(第152条第2款)
(三)《刑法》分则第四章侵犯公民人身权利、民主权利罪中的下列案件:
35.故意杀人案(第232条)
36.过失致人死亡案(第233条)
37.故意伤害案(第234条)
38.组织出卖*体器人官**案(第234条之一第1款)
39.过失致人重伤案(第235条)
40.强奸案(第236条)
41.强制猥亵、*辱侮**案(第237条第1款、第2款)
42.猥亵儿童案(第237条第3款)
43.非法拘禁案(第238条)
44.绑架案(第239条)
45.拐卖妇女、儿童案(第240条)
46.收买被拐卖的妇女、儿童案(第241条)
47.聚众阻碍解救被收买的妇女、儿童案(第242条第2款)
48.诬告*害案陷**(第243条)
49.非法搜查案(第245条)
50.非法侵入住宅案(第245条)
51.*辱侮**案(告诉才处理的除外)(第246条)
52.侵犯通信自由案(第252条)
53.私自开拆、隐匿、毁弃邮件、电报案(第253条第1款)
54.破坏选举案(第256条)
55.*力暴**干涉婚姻自由案(告诉才处理的除外)(第257条)
56.重婚案(第258条)
57.破坏军婚案(第259条第1款)
58.虐待案(第260条)
59.虐待被监护、看护人案(第260条之一)
60.遗弃案(第261条)
61.拐骗儿童案(第262条)
62.组织残疾人、儿童乞讨案(第262条之一)
63.组织未成年人进行违反治安管理活动案(第262条之二)
(四)《刑法》分则第五章侵犯财产罪中的下列案件:
64.抢劫案(第263条)
65.盗窃案(第264条)
66.诈骗案(第266条)
67.抢夺案(第267条)
68.聚众哄抢案(第268条)
69.敲诈勒索案(第274条)
(五)《刑法》分则第六章妨害社会管理秩序罪中的下列案件:
第一节 扰乱公共秩序罪中的下列案件:
70.妨害公务案(第277条)
71.煽动*力暴**抗拒法律实施案(第278条)
72.招摇撞骗案(第279条)
73.伪造、变造、买*国卖**家机关公文、证件、印章案(第280条第1款)
74.盗窃、抢夺、毁灭国家机关公文、证件、印章案(第280条第1款)
75.伪造公司、企业、事业单位、人民团体印章案(第280条第2款)
76.伪造、变造、买*身卖**份证件案(第280条第3款)
77.使用虚假身份证件、盗用身份证件案(第280条之一)
78.非法生产、销售*听窃**、窃照专用器材案(第283条)
79.扰乱无线电通讯管理秩序案(第288条)
80.投放虚假危险物质案(第291条之一第1款)
81.编造、故意传播虚假恐怖信息案(第291条之一第1款)
82.组织、领导、参加黑社会性质组织案(第294条第1款)
83.入境发展黑社会组织案(第294条第2款)
84.包庇、纵容黑社会性质组织案(第294条第3款)
85.传授犯罪方法案(第295条)
86.盗窃、*辱侮**、故意毁坏尸体、尸骨、骨灰案(第302条)
第二节 妨害司法罪中的下列案件:
87.伪证案(第305条)
88.辩护人、诉讼代理人毁灭证据、伪造证据、妨害作证案(第306条)
89.妨害作证案(第307条第1款)
90.帮助毁灭、伪造证据案(第307条第2款)
91.打击报复证人案(第308条)
92.泄露不应公开的案件信息案(第308条之一第1款)
93.披露、报道不应公开的案件信息案(第308条之一第3款)
94.扰乱法庭秩序案(第309条)
95.窝藏、包庇案(第310条)
96.掩饰、隐瞒犯罪所得、犯罪所得收益案(第312条)
97.拒不执行判决、裁定案(第313条)
98.非法处置查封、扣押、冻结的财产案(第314条)
99.破坏监管秩序案(第315条)
100.脱逃案(第316条第1款)
101.劫夺被押解人员案(第316条第2款)
102.组织越狱案(第317条第1款)
103.*动暴**越狱案(第317条第2款)
104.聚众持械劫狱案(第317条第2款)
第三节 妨害国(边)境管理罪中的下列案件:
105.破坏永久性测量标志案(第323条)
第四节 妨害*物文**管理罪中的下列案件:
106.非法向外国人出售、赠送珍贵*物文**案(第325条)
107.倒卖*物文**案(第326条)
108.非法出售、私赠*物文**藏品案(327条)
109.盗掘古文化遗址、古墓葬案(第328条第1款)
110.盗掘古人类化石、古脊椎动物化石案(第328条第2款)
111.抢夺、窃取国有档案案(第329条第1款)
112.擅自出卖、转让国有档案案(第329条第2款)
(六)《刑法》分则第七章危害国防利益罪中的下列案件:
113.阻碍军人执行职务案(第368条第1款)
114.阻碍军事行动案(第368条第2款)
115.破坏*器武**装备、军事设施、军事通信案(第369条第1款)
116.过失损坏*器武**装备、军事设施、军事通信案(第369条第2款)
117.冒充军人招摇撞骗案(第372条)
118.伪造、变造、买卖武装部队公文、证件、印章案(第375条第1款)
119.盗窃、抢夺武装部队公文、证件、印章案(第375条第1款)
六、反恐怖局管辖案件范围(共7种)
(一)《刑法》分则第二章危害公共安全罪中的下列案件:
1.组织、领导、参加恐怖组织案(第120条)
2.帮助恐怖活动案(以培训招募、运送人员方式实施的帮助行为,第120条之一第2款)
3.准备实施恐怖活动案(第120条之二)
4.宣扬恐怖主义、煽动实施恐怖活动案(第120条之三)
5.强制穿戴宣扬恐怖主义服饰、标志案(第120条之五)
6.非法持有宣扬恐怖主义物品案(第120条之六)
(二)《刑法》分则第六章第二节妨害司法罪中的下列案件:
7.拒绝提供恐怖主义犯罪证据案(第311条)
七、食品药品犯罪侦查局管辖案件范围(共33种)
(一)《刑法》分则第三章破坏社会主义市场经济秩序罪中的下列案件:
第一节 生产、销售伪劣商品罪中的下列案件:
1.生产、销售伪劣产品案(第140条)
2.生产、销售假药案(第141条)
3.生产、销售劣药案(第142条)
4.生产、销售不符合安全标准的食品案(第143条)
5.生产、销售有毒、有害食品案(第144条)
6.生产、销售不符合标准的医用器材案(第145条)
7.生产、销售不符合安全标准的产品案(第146条)
8.生产、销售伪劣农药、兽药、化肥、种子案(第147条)
9.生产、销售不符合卫生标准的化妆品案(第148条)
第七节 侵犯知识产权罪中的下列案件:
10.假冒注册商标案(第213条)
11.销售假冒注册商标的商品案(第214条)
12.非法制造、销售非法制造的注册商标标识案(第215条)
13.假冒专利案(第216条)
14.侵犯著作权案(第217条)
15.销售侵权复制品案(第218条)
16.侵犯商业秘密案(第219条)
(二)《刑法》分则第六章妨害社会管理秩序罪中的下列案件:
第五节 危害公共卫生罪中的下列案件:
17.传染病菌种、毒种扩散案(第331条)
18.妨害动植物防疫案(第337条)
第六节 破坏环境资源保护罪中的下列案件:
19.污染环境案(第338条)
20.非法处置进口的固体废物案(第339条第1款)
21.擅自进口固体废物案(第339条第2款)
22.非法捕捞水产品案(第340条)
23.非法猎捕、杀害珍贵、濒危野生动物案(第341条第1款)
24.非法收购、运输、出售珍贵、濒危野生动物、珍贵、濒危野生动物制品案(第341条第1款)
25.非法狩猎案(第341条第2款)
26.非法占用农用地案(第342条)
27.非法采矿案(第343条第1款)
28.破坏性采矿案(第343条第2款)
29.非法采伐、毁坏国家重点保护植物案(第344条)
30.非法收购、运输、加工、出售国家重点保护植物、国家重点保护植物制品案(第344条)
31.盗伐林木案(第345条第1款)
32.滥伐林木案(第345条第2款)
33.非法收购、运输盗伐、滥伐的林木案(第345条第3款)
八、铁路公安局管辖案件范围
(一)铁路系统的机关、厂、段、院、校、所、队、工区等单位发生的刑事案件;
(二)车站工作区域内、列车内发生的刑事案件;
(三)铁路沿线发生的盗窃或者破坏铁路、通信、电力线路和其他重要设施的刑事案件;
(四)内部职工在铁路线上工作时发生的刑事案件;
(五)铁路系统的计算机信息系统延伸到地方涉及铁路业务的网点,其计算机信息系统发生的刑事案件;
(六)《刑法》分则第二章危害公共安全罪中的下列案件:
1.铁路运营安全事故案(第132条)
九、网络安全保卫局管辖案件范围(共11种)
(一)《刑法》分则第四章侵犯公民人身权利、民主权利罪中的下列案件:
1.侵犯公民个人信息案(第253条之一)
(二)《刑法》分则第六章第一节扰乱公共秩序罪中的下列案件:
2.组织考试作弊案(第284条之一第1款)
3.非法出售、提供试题、答案案(第284条之一第3款)
4.非法侵入计算机信息系统案(第285条第1款)
5.非法获取计算机信息系统数据、非法控制计算机信息系统案(第285条第2款)
6.提供侵入、非法控制计算机信息系统程序、工具案(第285条第3款)
7.破坏计算机信息系统案(第286条)
8.拒不履行信息网络安全管理义务案(第286条之一)
9.非法利用信息网络案(第287条之一)
10.帮助信息网络犯罪活动案(第287条之二)
11.编造、故意传播虚假信息案(第291条之一第2款)
十、海关总署缉私局管辖案件范围(共15种)
(一)海关关境内发生的《刑法》分则第三章第二节*私走**罪中的下列案件:
1.*私走**普通货物、物品案(第153条、第154条)
(二)海关监管区内发生的《刑法》分则第三章第二节*私走**罪和第六章第七节*私走**、贩卖、运输、制造*品毒**罪中的下列案件:
2.*私走***器武**、*药弹**案(第151条第1款)
3.*私走**核材料案(第151条第1款)
4.*私走***币假**案(第151条第1款)
5.*私走***物文**案(第151条第2款)
6.*私走**贵重金属案(第151条第2款)
7.*私走**珍贵动物、珍贵动物制品案(第151条第2款)
8.*私走**国家禁止进出口的货物、物品案(第151条第3款)
9.*私走**淫秽物品案(第152条第1款)
10.*私走**废物案(第152条第2款)
11.*私走***品毒**案(第347条)
12.*私走**制毒物品案(第350条)
(三)《刑法》分则第三章第八节扰乱市场秩序罪中的下列案件:
13.逃避商检案(第230条)
(四)《刑法》分则第六章第五节危害公共卫生罪中的下列案件:
14.妨害国境卫生检疫案(第332条)
15.妨害动植物检疫案(第337条)
十一、中国民用航空局公安局管辖案件范围
(一)民航系统的机关、厂、段、院、校、所、队、工区等单位发生的刑事案件;
(二)机场工作区域内、民航飞机内发生的刑事案件;
(三)《刑法》分则第二章危害公共安全罪中的下列案件:
1. 重大飞行事故案(第131条)
十二、交通管理局管辖案件范围(共2种)
《刑法》分则第二章危害公共安全罪中的下列案件:
1.交通肇事案(第133条)
2.危险驾驶案(第133条之一)
十三、禁毒局管辖案件范围(共11种)
《刑法》分则第六章第七节*私走**、贩卖、运输、制造*品毒**罪中的下列案件:
1.*私走**、贩卖、运输、制造*品毒**案(第347条)
2.非法持有*品毒**案(第348条)
3.包庇*品毒**犯罪分子案(第349条第1款)
4.窝藏、转移、隐瞒*品毒**、毒赃案(第349条第1款)
5.非法生产、买卖、运输制毒物品、*私走**制毒物品案(第350条)
6.非法种植*品毒**原植物案(第351条)
7.非法买卖、运输、携带、持有*品毒**原植物种子、幼苗案(第352条)
8.引诱、教唆、欺骗他人吸毒案(第353条第1款)
9.强迫他人吸毒案(第353条第2款)
10.容留他人吸毒案(第354条)
11.非法提供*醉药麻**品、精神药品案(第355条)
十四、国家移民管理局管辖案件范围(共7种)
《刑法》分则第六章第三节妨害国(边)境管理罪中的下列案件:
1.组织他人偷越国(边)境案(第318条)
2.骗取出境证件案(第319条)
3.提供伪造、变造的出入境证件案(第320条)
4.出售出入境证件案(第320条)
5.运送他人偷越国(边)境案(第321条)
6.偷越国(边)境案(第322条)
7.破坏界碑、界桩案(第323条)
前言
《刑事诉讼法》中的“管辖”是指有权机关受理刑事案件权限的分工。地域管辖,是指不同地区的公安机关之间对刑事案件管辖权的划分。只有确定了地域管辖,明确认定某地区公安机关对某一具体刑事案件具有管辖权,公安机关才能依法开展侦查工作。笔者对公安机关办理刑事案件地域管辖的一般和特别规定进行汇总,以便在办案过程中查阅参考。
一、一般规定
刑事案件由 犯罪地 的公安机关管辖。如果 由犯罪嫌疑人居住地的公安机关管辖更为适宜的,可以由犯罪嫌疑人居住地的公安机关管辖。 [1]

(点击查看大图)如何理解此处的“更为适宜”?《公安机关办理刑事案件程序规定释义与实务指南》指出, “更为适宜” 的情形包括犯罪嫌疑人流窜作案,主要犯罪地难以确定,而居住地的群众更加了解其犯罪情况;犯罪嫌疑人在居住地民愤很大,当地群众要求在居住地进行审判的;可能对犯罪嫌疑人判处管制或者适用缓刑,应当在犯罪嫌疑人居住地执行监督、考察的。 [2]
二、经济犯罪案件
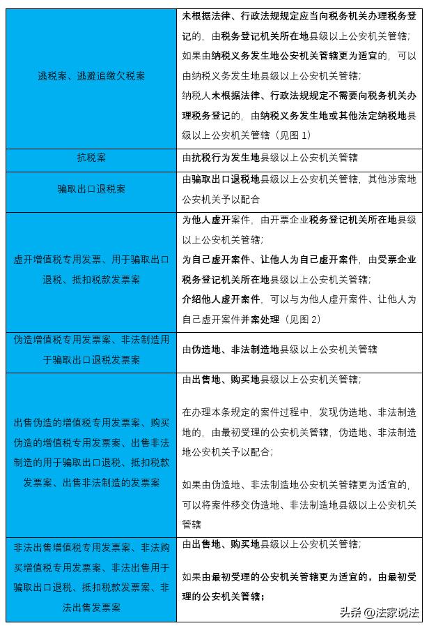
1. 单位涉嫌经济犯罪 由 犯罪地 或者 所在地 公安机关管辖。所在地是指单位登记的住所地。主要营业地或者主要办事机构所在地与登记的住所地 不一致的,主要营业地或者主要办事机构所在地 为其所在地。 [3] 2. 非国家工作人员利用职务上的便利实施的经济犯罪 由 犯罪嫌疑人工作单位所在地 公安机关管辖。如果由 犯罪行为实施地或者犯罪嫌疑人居住地的公安机关管辖更为适宜的 ,也可以由 犯罪行为实施地 或者 犯罪嫌疑人居住地 的公安机关管辖。 3. 主要利用通讯工具、互联网等技术手段实施的经济犯罪 由 最初发现、受理的公安机关 或者 主要犯罪地 的公安机关管辖。 4. 跨区域性涉众型经济犯罪 犯罪地 公安机关应当立案侦查,并 由一个地方公安机关为主侦查,其他公安机关应当积极协助 。 必要时,可以并案侦查。 5. 危害税收征管类犯罪 [4]

(点击查看大图)

(点击查看大图)
6. *币假**类犯罪案件
*币假**犯罪案件的地域管辖应当遵循以犯罪地管辖为主,犯罪嫌疑人居住地管辖为辅的原则。“犯罪地”,既包括犯 罪预谋地、行为发生地,也包括运输*币假**的途经地 。“居住地”,不仅包括 犯罪嫌疑人经常居住地和户籍所在地,也包括其临时居住地 。 [5]
三、 网络犯罪案件
1. 普通网络犯罪案件 网络犯罪案件的 “犯罪地”包括用于 实施犯罪行为的网站服务器所在地,网络接入地,网站建立者、管理者所在地,被侵害的计算机信息系统或其管理者所在地,犯罪嫌疑人、被害人使用的计算机信息系统所在地,被害人被侵害时所在地,以及被害人财产遭受损失地等。 涉及多个环节的网络犯罪案件, 犯罪嫌疑人为网络犯罪提供帮助的 ,其 犯罪地或者居住地公安机关 可以立案侦查。具有 特殊情况,由异地公安机关立案侦查更有利于查清犯罪事实 、保证案件公正处理的跨省(自治区、直辖市)重大网络犯罪案件,可以由 公安部商最高人民检察院和最高人民法院指定管辖。 [6] 2. 电信网络诈骗刑事案件 电信网络诈骗刑事案件的“犯罪地”,包括:

(点击查看大图)为电信网络诈骗犯罪 提供作案工具、技术支持 等帮助以及 掩饰、隐瞒犯罪所得及其产生的收益 ,由此形成多层级犯罪链条的,或者 利用同一网站、通讯群组、资金账户、作案窝点实施电信网络诈骗犯罪 的,应当认定为多个犯罪嫌疑人、被告人实施的犯罪存在关联, 人民法院、人民检察院、公安机关可以在其职责范围内并案处理。 [7] 3. 网络赌博犯罪案件 网络赌博犯罪案件的地域管辖,应当坚持以犯罪地管辖为主、被告人居住地管辖为辅的原则。“犯罪地”包括 赌博网站服务器所在地、网络接入地,赌博网站建立者、管理者所在地,以及赌博网站代理人、参赌人实施网络赌博行为地等。 [8]
四、其他刑事案件
1. *品毒**犯罪案件 *品毒**犯罪案件的地域管辖,以犯罪地管辖为主、被告人居住地管辖为辅。“犯罪地”包括 犯罪预谋地,毒资筹集地,交易进行地,*品毒**生产地,毒资、毒赃和*品毒**的藏匿地、转移地,*私走**或者贩运*品毒**的目的地以及犯罪嫌疑人被抓获地 等。对 怀孕、哺乳期妇女*私走**、贩卖、运输*品毒** 案件,查获地公安机关认为移交其居住地管辖更有利于采取强制措施和查清犯罪事实的,可以报请共同的上级公安机关批准, 移送犯罪嫌疑人居住地公安机关办理,查获地公安机关应继续配合。 [9] 2. 拐卖妇女儿童案件 拐卖妇女、儿童犯罪案件依法由犯罪地的司法机关管辖,如果由犯罪嫌疑人、被告人居住地的司法机关管辖更为适宜的,可以由犯罪嫌疑人、被告人居住地的司法机关管辖。“犯罪地”,包括 拐出地、中转地、拐入地以及拐卖活动 的途经地。几个地区的司法机关都有权管辖的,一般由 最先受理 的司法机关管辖。犯罪嫌疑人、被告人或者被拐卖的妇女、儿童人数较多,涉及多个犯罪地的,可以移送 主要犯罪地或者主要犯罪嫌疑人、被告人居住地 的司法机关管辖。相对固定的多名犯罪嫌疑人、被告人分别在拐出地、中转地、拐入地实施某一环节的犯罪行为,犯罪所跨地域较广,全案集中管辖有困难的,可以由 拐出地、中转地、拐入地的司法机关对不同犯罪分子分别实施的拐出、中转和拐入犯罪行为分别管辖。 [10] 3. 侵犯知识产权刑事案件 侵犯知识产权犯罪案件由犯罪地公安机关立案侦查。必要时,可以由犯罪嫌疑人居住地公安机关立案侦查。“犯罪地”,包括 侵权产品制造地、储存地、运输地、销售地,传播侵权作品、销售侵权产品的网站服务器所在地、网络接入地、网站建立者或者管理者所在地,侵权作品上传者所在地,权利人受到实际侵害的犯罪结果发生地。 [11] 4. 流动性、团伙性、跨区域性犯罪案件 流动性、团伙性、跨区域性犯罪案件,由 犯罪地 的公安机关、人民检察院、人民法院管辖。如果由 犯罪嫌疑人、被告人居住地 的公安机关、人民检察院、人民法院管辖更为适宜的,可以由犯罪嫌疑人、被告人居住地的公安机关、人民检察院、人民法院管辖。犯罪地包括犯罪行为发生地和犯罪结果发生地。犯罪嫌疑人、被告人居住地包括经常居住地、户籍所在地。 “犯罪行为发生地”包括 被害人接到诈骗、敲诈勒索电话、短信息、电子邮件、信件、传真等犯罪信息的地方,以及犯罪行为持续发生的开始地、流转地、结束地; “犯罪结果发生地”包括 被害人向犯罪嫌疑人、被告人指定的账户转账或存款的地方,以及犯罪所得的实际取得地、藏匿地、转移地、使用地、销售地。 [12