原创 新经济IP 新经济e线 今天
“潮起又潮落。”

近期,随着外围股市的循环暴跌,A股也开启剧烈震荡走势。特别是前期涨幅较大的科技股更是遭遇重挫,可谓是上演了一幕大起大落的过山车行情。自今年2月26日以来,以半导体、5G为首的科技板块自高位已大幅回落30%左右,远远跑输大盘。
截至3月26日终盘,科技股龙头兆易创新(603986.SH)领跌半导体行业,累计下跌逾42%,在短短20个交易日的时间里蒸发了577亿元市值。而歌尔股份(002241.SZ)、传音控股(688036.SH)、东山精密(002384.SZ)等三只明星股自2月3日以来最大回撤均超35%,歌尔股份期间距高点已经回撤已近四成。
受此拖累,这也使得重仓科技股的一众偏股型基金净值急剧缩水。统计数据显示,从年内净值回报表现看,自今年2月26日至3月23日近一个月时间里,共计有430只基金时间里净值回撤超过20%,更有8只基金回撤超过30%。其中,不乏前期被投资人热捧的网红基金,分别包括银河创新成长、诺安成长、汇丰晋信低碳策略等。
无疑,在当前的市场环境下,货币型基金收益率下行已经逐渐失去吸引力;而偏股型基金的上下波动,又让很多投资人惴惴不安;于是,越来越多的投资者将目光放到了市场中性策略上。
事实也证明,对冲基金再次成为了极端行情下的“稳定器”。如3月9日当天,全球股市出现大幅下跌,上证指数和创业板指数也分别下跌3.01%、4.55%,主动偏股型基金净值平均下跌3.22%。不过,市场中性策略的基金却展现出较强的收益稳定性,平均仅下跌0.3%。
Wind数据显示,截至3月24日,20只量化对冲基金平均收益率为2.11%,最高的中邮绝对收益策略年内回报达6.69%。
网红基金净值高台跳水
新经济e线注意到,今年前两个月科技股主题行情当道,大批投资者借道基金入市。尤其是前期飙涨的基金,更是受到投资者追捧,但在买入不久就遭遇市场杀跌,持有人损失惨重。
从行业分布来看,包括电子、通信、计算机在内的三大科技行业指数自2月3日以来最大回撤均超过10%,分别距2月25日高点回撤24.85%、15.82%、11.48%。其中,有七成的电子行业个股出现超20%的回撤,计算机、通信行业个股也分别有四成个股出现超20%的回撤。

在上述近一月净值回撤超过30%的8只基金中,银河创新成长曾一度位列今年主动权益类基金净值回报率榜首,是一只名符其实的网红基金。在银河创新成长的赚钱效应下,场外资金扎堆涌入,基金规模也迅速扩张。为此,银河创新成长最新已宣布暂停100万元以上的大额申购。
从今年年初开始,该基金净值一路上飙,到2月25日年内收益已经高达65.62%。但随着科技股全线跳水,该基金净值也大幅回撤。到3月23日年内收益最低已经降至14.55%,净值回撤高达30.84%。
在银河创新成长2019年四季度末前十大重仓中,前十大重仓股分别包括歌尔股份、闻泰科技(600745.SH)、晶方科技(603005.SH)、长电科技(600584.SH)、通富微电(002156.SZ)、京东方A(000725.SZ)、三安光电(600703.SH)、北方华创(002371.SZ)、信维通信(300136.SZ)、长盈精密(300115.SZ),占基金净资产之比分别为7.93%、7.92%、7.90%、7.89%、7.89%、7.40%、7.21%、6.51%、4.89%、4.77%,合计高达70.31%。
二级市场上,若持股未变的话,银河创新成长所持歌尔股份、京东方A、信维通信这三大重仓股最近三个月累计跌幅分别已近两成。
同样,今年来多只年内新成立的爆款基金,净值同样急速缩水。彼时,销售火爆到要进行比例配售的这些网红基金,现在均打折状态了。
截至3月25日,最近一个月净值缩水超过一成的年内新成立基金合计达18只,分别包括银华科技创新、泓德丰润三年持有、恒生前海消费升级、建信科技创新A/C、信达澳银量化先锋A/C、永赢乾元三年定开、万家科技创新A/C、嘉实瑞熙三年、汇添富大盘核心资产、创金合信鑫益A/C等。
其中,发行份额最高的汇添富大盘核心资产超过百亿份,高达113.2亿元。而泓德丰润三年持有的发行规模也高达58.5亿元。
今年1月13日,由泓德基金事业二部总监邬传雁所管理的泓德丰润三年持有混合也于当日提前结束募集,打破了最近几年三年封闭权益产品首募的最高规模纪录。不过,该基金经理的风格激进可见一斑。1月15,该基金便宣布成立,并闪电建仓。截至3月20日,基金净值已大幅回落至0.8964,最近一月净值回报率为-14.63%。
公开资料表明,邬传雁曾任幸福人寿总裁助理兼投资管理中心总经理、阳光保险资产管理中心投资负责人、阳光财产险资金运用部总经理助理。2015年6月加入泓德基金,先后出任过9只基金的基金经理。截至目前,仍管理了5只基金,管理规模合计超过175亿元。
对冲基金空头仓位曝光
新经济e线注意到,与上述网红基金净值大起大落形成鲜明对比的是,今年来绝大多数量化对冲基金仍斩获正收益,再度展现出其独特的魅力。业内认为,量化对冲基金产品的特点在于提供了绝对收益、低风险及与其他资产的低相关性,是独立于股票、债券之外的第三类资产,其目标就是获得不依赖市场涨跌的绝对收益。

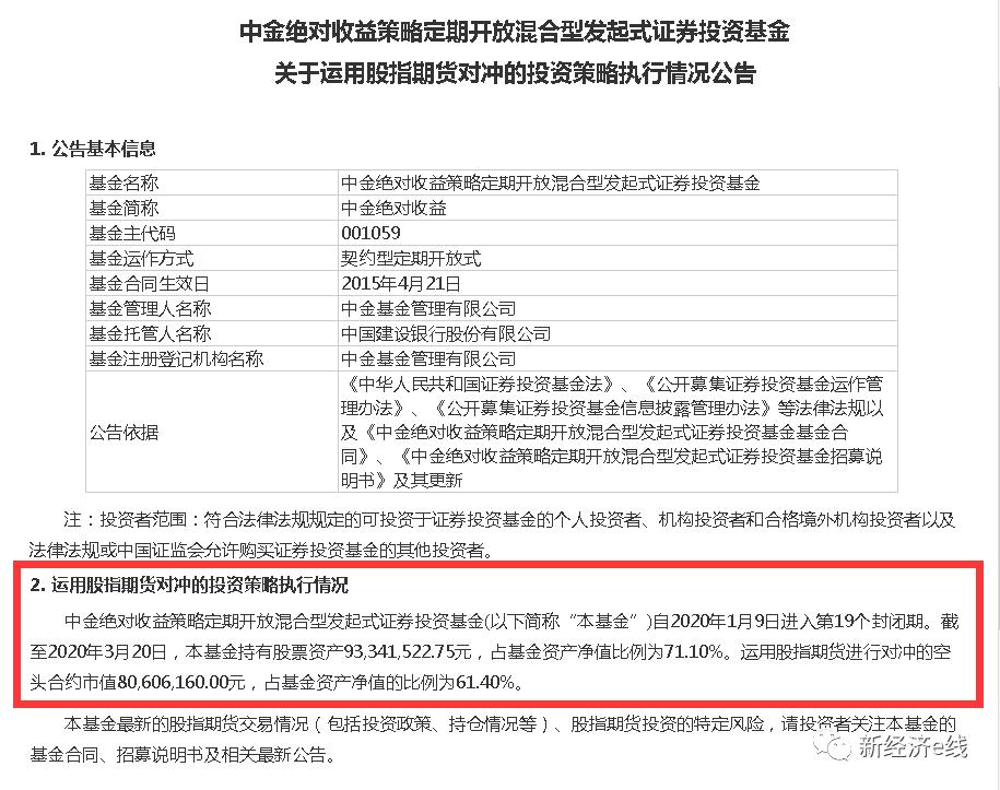
值得关注的是,随着今年3月来股市大幅震荡,部分量化对冲基金空头仓位骤升。3月25日,中金绝对收益基金发布运用股指期货对冲的投资策略执行情况。公告显示,截至3月20日,该基金持有股票资产9334.15万元,占基金资产净值的71.1%;运用股指期货进行对冲的空头合约市值 8060.62万元,占比61.4%。
早在去年12月20日,该基金上述多头和空头两个比例数据分别为55.47%和48.16%。二者对比发现,近3个月该基金持股仓位、空头合约占比较上期分别提升了15.63%和13.24%。
华泰柏瑞量化绝对收益混合基金3月11日公告的策略显示,其空头合约市值占比微增1.07个百分点至81.87%,持股比例维持在83%,变化不大。相比之下,中邮绝对收益策略的股票多头和期货空头均有减仓。截至3月9日,这两个数据分别从上一期的48.96%和47.61%下降至40.31%和36.29%,环比分别减少8.65%和11.32%。
对此,有基金公司人士称,中金所要求持股市值必须大于等于空头合约市值。实际上,各产品对净多头敞口的控制有所不同。空头占比相对于之前数据有所提升,若是空头头寸微弱上升并不能代表管理人市场观点的变化,而当前市场大幅波动,对冲投资产品的管理人对市场风险更加谨慎,收缩多头净暴露也在情理之中。
好买基金研究中心认为,整体来看,无论在哪个时代,市场中性策略最后的收益均可归结为以下几点,首先是阿尔法部分的多头超额收益,二是股指期货的对冲成本,三是净敞口的暴露。比如对冲成本方面,目前整体的对冲成本在逐步下降,虽然阶段性仍会有起伏,但整体基差成本对净值造成的影响已经远没有以前严重。
新经济e线获悉,在股指期货开仓限制以后,期货负基差问题一直是困扰量化对冲策略的一大难题。随着2019年股指期货的陆续松绑,股指期货的负基差问题得到了很大改善,有效地降低了量化对冲策略的对冲成本。
2019年,沪深300ETF期权和沪深300股指期权的推出对量化行业是一大利好。自此跨市场的对冲工具除了股指期货以外,又多了一个选择。这无疑有利于丰富对冲的手段,以便好地管理组合的风险
至于净敞口的暴露,这块更多的是与基金管理人的操作策略风格有关系,有一些相对灵活的市场中性策略,在自己认为市场的多头情绪能维系一段时间时,可能会主动暴露一定的净敞口,当然,如果基差成本阶段性较大时,基金经理也可能整体降低仓位,也有基金经理是不管何时均完全对冲的,这块因人而异。
更重要的是,随着大环境的好转,监管环境的逐步放松,市场对于绝对收益产品的需求增多。众所周知,在打破刚兑的大趋势下,A股市场具有中等收益较低风险的产品是非常稀缺的,而量化对冲产品很好地填补了这一空白。在对冲产品重新放开审批后,量化对冲产品将会迎来更广阔的空间。
新经济e线为界面JMedia联盟成员,2019胡润百富优秀财经自媒体,旗下有支付宝个人专栏“新资本论”。新经济e线公众号已入驻*今条头日**、一点资讯、新浪财经头条、搜狐号、大鱼号平台、百度百家、大风号、企鹅号、网易号、和讯名家、蚂蚁财富社区、招商银行社区专栏等平台