国漫抄袭日漫有哪些 (国漫抄袭现象有哪些)

现在优质的国漫是越来越多了,不过作品一多,总会出现一些让人失望的东东。

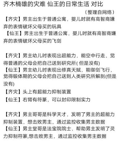
今年1月,B站上新了一部小说改编的动画《仙王的日常生活》

国漫有多少是抄袭的,国漫为什么会被指责抄袭

只是,这部作品刚一上线就引起了不少争论,不是因为作品本身的质量如何,而是它的原作和某部日漫实在太神似了。

《仙王的日常生活》的故事主要是讲述一个天生无所不能的修真奇才“王令”,虽然能力爆表,但每天只想追求平凡的生活,于是不得不隐藏自身能力。

相信熟悉日漫的小伙伴们一看到这个设定,就会想起大名鼎鼎的齐神,《齐木楠雄的灾难》——

国漫有多少是抄袭的,国漫为什么会被指责抄袭

而这次动画化的《仙王日常》从人设到内容都有着N多相似之处,甚至还有网友一个一个进行了详细对比——

国漫有多少是抄袭的,国漫为什么会被指责抄袭

这个故事究竟有没有抄袭,明眼人看过这些都知道了。

可面对网友们的指责,作者却只说这不过是借鉴和灵感罢了。

而《仙王日常》的公司方更是直接在微博上删评控评、水军造谣,这让不少网友怒火中烧,于是B站的评论区就成了新的战场。

一堆网友都在评论区下给出了差评——

国漫有多少是抄袭的,国漫为什么会被指责抄袭

这个事闹到现成,已经成了一地鸡毛,其实说实话,动画本身制作得还算良心,但可惜抄袭这座大山压在头上,它是无论如何也翻不了身了。

不过,国漫的抄袭现象已经不是一天两天了,抄袭久了,甚至都成了习惯,还美其名曰“借鉴”。

早期的一大堆烂作,相信大家都耳熟能详。

比如抄袭《蜡笔小新》的《大嘴巴嘟嘟》——

国漫有多少是抄袭的,国漫为什么会被指责抄袭

(这种相似程度都可以来玩大家来找茬了)

还有抄袭《樱桃小丸子》的《小樱桃》——

国漫有多少是抄袭的,国漫为什么会被指责抄袭

国漫有多少是抄袭的,国漫为什么会被指责抄袭

(话说,连名字都这么像,真的好吗?)

以及抄袭《甜甜私房猫》的《小猫啦啦》

国漫有多少是抄袭的,国漫为什么会被指责抄袭

早期的这些烂作大多是当年盲目补贴下的产物。

当时一些地方政府为了扶持动漫产业,就出台了按分钟补贴的政策,某些别有用心的公司就钻了这个空子,把一些日漫换个皮就成了自己的原创,来向上面骗钱。

还好,这些情况都被及早发现并被禁止了。

而后面一些人的抄袭则是想蹭别人的名气,来博一把大的。

比如名声臭到国外的《汽车人总动员》——

国漫有多少是抄袭的,国漫为什么会被指责抄袭

光看海报,你就知道这抄袭妥妥的实锤了。

而且更关键的是,抄也就抄了,至少在内容上也还原点吧。

可等你真正点开电影后,会发现这渣画质到底是个什么鬼?

国漫有多少是抄袭的,国漫为什么会被指责抄袭

这导演摆明了就是想借个海报蹭个名气,就算名气没蹭上,反正电影也没投入多少钱,一共也损失不了多少。

这算盘打得是真精明啊。

不过网友们也不傻,打满了小算盘的导演在微博上直接被骂出了翔——

国漫有多少是抄袭的,国漫为什么会被指责抄袭

到了最近,我们的国漫终于逐渐走上正轨,对作者的要求高了。

这个时候一些作者达不到要求,就开始动了歪脑筋。

比如之前闹得沸沸扬扬的《狼人归来》——

国漫有多少是抄袭的,国漫为什么会被指责抄袭

这部作品在腾讯上的人气还不低,可看的人多了就会发现一些猫腻。

比如有人发现里面的分镜很眼熟,找了日漫一对比,发现不得了,这位作者抄袭的部分真是不少。

像《拳愿阿修罗》里的战斗过程几乎是被逐张临摹——

国漫有多少是抄袭的,国漫为什么会被指责抄袭

国漫有多少是抄袭的,国漫为什么会被指责抄袭

国漫有多少是抄袭的,国漫为什么会被指责抄袭

《一拳超人》的分镜也都被粘贴复制——

国漫有多少是抄袭的,国漫为什么会被指责抄袭

国漫有多少是抄袭的,国漫为什么会被指责抄袭

要我说,这哪里是抄袭?这分明是拼图好不好?

作者的拼图技能已经修到了MAX等级,明显远超他的绘画技能。

最可气的是抄袭现象被曝光后,作者以及脑残粉都拒不承认,只一句轻描淡写的“借鉴”就想糊弄过去——

国漫有多少是抄袭的,国漫为什么会被指责抄袭

阿正只能说,这借鉴得实在是让人伤心啊。

国漫有多少是抄袭的,国漫为什么会被指责抄袭

抄走了别人的东西,却失去了自己的灵魂。

我只希望,国漫能早点摆脱抄袭的阴影,能真正走出自己的路子。