
最近,大家是不是和小编一样在倒数日子,期盼“十一”长假。10月1日也是许多进出口企业高度关注的日子,这天起,海关总署将取消首次进口预包装食品标签备案要求。

我国进口乳品来源近年不断增加,截至目前获得我国进口乳品准入资格的国家和地区已经达到50个,境外企业已达2627家,乳品生产企业103家。
就在9月4日,以散装运输方式申报进口的4.9吨俄罗斯巴氏杀菌乳在黑龙江东宁口岸顺利通关。从企业申报到海关验放,整个过程不超过半小时。

中国首次散装进口俄罗斯巴氏杀菌乳
小伙伴们,以奶槽车散装运输方式申报进口俄罗斯巴氏杀菌乳,这在全国尚属首次喔!

海关总署高度重视进口乳品安全监管,多年来建立了体系评估、境外生产企业注册、随附官方证书和报告,风险监测、进口商建立进口和销售纪录等覆盖进口前、进口时和进口后各个环节,进口检验体系,有效保障进口乳品的安全。下面,随国门君一起来了解进口乳品相关知识吧。
No.1
满足哪些要求的国外乳制品可以进入中国
首先是准入要求,海关总署对首次申请进口的国家及其产品进行风险评估,只有风险在可接受范围内的国家的产品才准予进口。
其次是企业注册要求,境外乳制品生产企业应当经出口国家或者地区政府主管部门批准设立,企业应保证其向中国出口的乳制品符合中国食品安全国家标准和相关要求。
第三是进出口商备案要求,乳制品国内进口商应当有食品安全专业技术人员、管理人员和保证食品安全的规章制度等。然后是所有出口到中国的乳制品必须附带国外官方卫生证书、产品检测报告和中文标签。国外卫生证书上应清楚列明乳制品原料来自健康动物、乳制品生产企业处于当地政府主管部门的监管之下、乳制品是安全的可供人类食用等内容。检测报告应证明乳制品符合中国标准要求。中文标签上应有产品名称配料表、规格、原产国或地区、营养成分表,以及国内代理商、进口商或经销商的名称、地址和联系方式。
第四是检疫许可证要求,生乳、生乳制品、巴氏杀菌乳,以巴氏杀菌工艺生产加工的调制乳,需提交《进境动植物检疫许可证》。
符合以上要求的国外乳制品在入境口岸向海关申报进口,各地海关依据国家有关法规标准要求,对进口乳制品进行检验检疫,经检验检疫合格的才能进入中国市场。
No.2
海关对正常途径进口的婴幼儿奶粉如何监管
严格执行输华婴幼儿配方乳粉官方证书制度,要求出口方政府按照与中方共同确定的要求,对每批输华婴幼儿配方乳粉出具官方证明文件。
严格执行进口商随附合格证明材料制度,要求进口商对婴幼儿配方乳粉在进口前进行检测,并按产品生产日期提交检测报告。
严格执行输华婴幼儿配方乳粉口岸检验检疫监管制度,制定国家进口婴幼儿配方乳粉口岸监督抽检计划,覆盖所有品牌的进口婴幼儿配方乳粉,对所有涉及的标准项目进行轮检。
建立输华婴幼儿配方乳粉安全风险监测制度,对进口婴幼儿配方乳粉中的潜在风险进行监测,对进口婴幼儿配方乳粉安全风险“早发现”。
建立输华婴幼儿配方乳粉检验检疫风险预警及快速反应制度,对进口婴幼儿配方乳粉中发现的风险,及时发布预警并采取快速反应措施消除风险。
No.3
如何对已获准入的企业和进口商等进行监管
建立输华婴幼儿配方乳粉国家或地区及生产企业婴幼儿配方乳粉安全管理体系回顾性审查制度,对已获准入的出口方政府及其企业婴幼儿配方乳粉安全管理体系是否持续符合我国要求情况进行审查。
建立输华婴幼儿配方乳粉进出口商和生产企业不良记录制度,对进口婴幼儿配方乳粉的进出口商和生产企业实施信用管理,对有不良记录的生产经营者采取惩罚性措施。
建立输华婴幼儿配方乳粉进口商或代理商约谈制度,对发生重大婴幼儿配方乳粉安全事故、存在严重违法违规行为和重大风险隐患的进口商或代理商的法人代表或负责人进行约谈。
建立输华婴幼儿配方乳粉进口和销售记录制度,要求进口商建立进口婴幼儿配方乳粉进口和销售记录。

总的来说—— 国外婴幼儿奶粉通过正常途径出口到中国要闯 “七关”。

No.4
通过其他途径进入我国的乳制品安全吗
除了官方途径外,现在还有一些通过个人携带或海淘邮寄、跨境电商贸易等方式入境的乳制品,这种渠道属于非一般贸易方式,缺失必要的监管环节,目前是作为个人自用物品进行监管,主要侧重于关注货物是否携带疫情疫病、有害生物的检疫,产品质量由消费者个人负责,因此存在产品不符合食品安全国家标准要求的风险。
今年1月,《中华人民共和国电子商务法》正式实施。新电商法规定:无论哪种代购,都需要营业执照,还需是采购国和中国双方的营业执照;需要缴纳税务,*税偷***税漏**需承担刑事责任;没有中文标签、不是我国相关部门认证的工厂生产的奶粉等不得销售。

正常途径进口的婴幼儿奶粉与网上“海淘”外国标准婴幼儿奶粉有什么区别?
网上销售的外国标准婴幼儿奶粉不是按中国标准生产的,没有中文标签,产品可能存在不符合中国法律法规和标准要求的情况,产品的营养含量也可能不适合我们中国的宝宝。
No.5
怎样辨别原装乳制品的真伪
1
看中文标签,必须是直接印制在最小销售包装上的中文标签。
2
可向经销商索取《入境货物检验检疫证明》,内容包括产品名称、规格、原产国、生产日期/批号等信息。
3
如果有疑问可以打电话向出具证明文件的海关部门咨询。
No.6
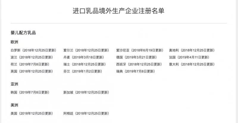
海关总署公布的进口乳品境外生产企业注册名单
海关总署近期公布的进口乳品境外生产企业注册名单显示,荷兰、瑞典、韩国、新西兰更新了婴幼儿配方乳品企业名单,瑞士、意大利、希腊、乌克兰、拉脱维亚、荷兰、芬兰、法国、俄罗斯、德国、丹麦、波兰、比利时、爱尔兰、马来西亚、韩国、智利更新了乳制品企业名单。

海关温馨提示
进口预包装食品标签作为食品检验项目之一,由海关依照食品安全和进出口商品检验相关法律、行政法规的规定检验。随着取消首次进口预包装食品标签备案要求越来越近,食品进口商应切实落实食品安全法的规定,落实好食品安全主体责任,加强相关法律法规和食品国家安全法学习,认真审核进口预包装食品的中文标签,保证进口食品安全要求。
来源:中国国门时报
图文编辑:sachi
责任编辑:王 晶
