
元宵节结束了,春节也过完了
我们正式开始2019新生活
抖擞一下精神,发现~
2019年郑州的好消息多到爆棚!
一起来看看~
民生福利
郑州5G试点已启动
郑州市是国家确定的18个5G应用示范城市之一。目前,河南移动已在郑州启动首批5G试验网与应用示范试点,并在郑州龙子湖智慧岛实现了5G全覆盖,下一步将拓展5G行业应用范围。根据《河南省5G产业发展行动方案》给出的目标,未来3-5年,河南中心城市将实现5G全覆盖。

手机卡可异地销户
工信部已经要求三家基础电信企业:于2019年1月1日在全国正式提供手机卡异地销户服务。

今年起,独生子女每年多20天带薪假
《河南省老年*权人**益保障条例》于今年1月1日正式施行。《条例》规定:领取独生子女父母光荣证的老年人住院治疗期间,其子女所在单位应当给予每年累计不少于20日的护理假,护理假期间视为出勤。

郑州拟推个人信用积分制度
1月28日,由郑州市信用办起草的《郑州市个人信用积分管理办法(征求意见稿)》面向社会公众征求意见。征求意见稿提出对守信者实行优先享受、绿色通道、重点支持、媒体宣传等激励政策,对失信者加大惩戒力度,提高失信成本,以此逐步形成信用联动奖惩机制。

"郑州社保"上线新功能:
掌上可查询社保关系转移续接
凡在郑州市办理社保关系转移接续的参保人员,只需打开微信动动手指,便可轻松查询到转出转入的相关进度信息,让市民享受到更加方便快捷的社保服务。
郑州养老金上调了
从2019年1月1日起,郑州市城乡居民养老保险基础养老金最低标准在每人每月190元的基础上提高到195元,人均养老待遇每人每月244元。

郑州市老年公寓,力争今年完工
卫生方面,全市将加快郑州市第八人民医院迁建、郑州市第七人民医院滨河院区建设,力争郑州市第三人民医院迁建(一期)、郑州市老年公寓(郑州市养老服务中心)等项目完工,新增医疗床位3100张,新增养老床位1000个。

63种药品原料零关税
根据《2019年进出口暂定税率等调整方案》,自2019年1月1日起对国内生产治疗癌症、罕见病、糖尿病、乙肝、急性白血病等药品亟需进口的重要原料实施零关税,涉及31个税目项下63个品种,以后看病只会越来越便宜!

豫A小客车走京港澳高速去港区免费
①免费时间:自2019年1月6日零时至2021年12月31日24时
②免费对象:所有悬挂豫A牌照的安装有ETC设备或持有ETC非现金支付卡的小型客车(7 座以下,含7座)
③免费区间:在京港澳高速薛店站、新郑站、双鹤湖站,商登高速公路园博园站、新郑新区站、新村站,郑尧高速新郑西站、轩辕丘站8个收费站区间内行驶,即车辆入口站和出口站同时满足在上述高速公路区间内的,均可享受此协议规定的免费政策。
另外,按照协议约定:“入口站和出口站中有一个不在上述路段区间内的,则不能享受免费政策,将按实际行驶里程缴纳车辆通行费”。
按照规定要享受免费政策,必须是安装有ETC设备,或持有ETC非现金支付卡。
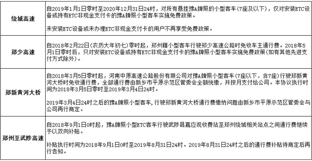
除了市区到港区高速免费
还有这些高速对豫A小客车免费
▼

提高高龄老人医保报销比例
城乡居民基本医疗保险对全省80岁以上参保居民,在政策范围内的住院费用,报销比例在现行政策基础上提高5个百分点。

实施“高龄津贴”制度
实施80岁以上老人高龄津贴制度,80~89岁老人每人每月发放高龄津贴标准由省辖市政府确定,90~99岁老人每人每月发放高龄津贴不低于100元,100岁以上老人每人每月发放高龄津贴不低于300元。

继续开展妇女“两癌筛查”
继续对农村适龄妇女、纳入城市低保的适龄妇女免费开展一次宫颈癌和乳腺癌筛查,2019年全省完成筛查140万人。

免费开展新生儿疾病筛查
继续免费开展预防出生缺陷产前筛查和新生儿疾病筛查,对筛查出的高风险孕妇进行免费产前诊断。

实施残疾儿童康复救助
2019年河南省重点民生实事之一。对具有河南省户籍或居住证、符合康复条件的0~6岁视力、听力、言语、肢体、智力等残疾儿童和孤独症儿童开展康复救助,全年救助不少于1.8万人。

郑州266个重点项目集中开工
2月18日上午,郑州市举行2019年第一批重点项目集中开工仪式。本次共集中开工省、市、县(市、区)三类重点项目266个,总投资1457.7亿元,年度计划投资503.4亿元。

交通出行
郑州地铁可刷手机进站
刷手机乘地铁,无需零钱,也不用排队买票办卡!郑州地铁手机扫码过闸乘车APP——商易行APP已于2019年2月14日正式上线。另外,使用“乘车码”小程序也可以刷微信乘地铁。
2月14日—28日,*载下**郑州地铁·商易行APP,每日新注册用户前一万名,当日乘坐地铁,首单仅需1分钱。

地铁5号线要来了
作为郑州地铁唯一的环线,5号线已于2018年12月29日通车试运行,计划于2019年上半年正式载客试运营(据小道消息,可能在5月开通)。
2号线二期:地铁2号线将全线打通
2号线二期,为2号线一期工程的北延线,共设车站6座。目前已实现全部6座车站的“洞通”。工程计划2019年年初实现正线“轨通”,年中实现“电通”,预计到2019年底可以正式通车试运营。

地铁14号线一期:9月前开通
由于2019年全国少数民族传统体育运动会举办,地铁14号线部分站点将于全国少数民族传统体育运动会之前(9月份)开通。由北向南具体为:元通大道站、铁炉站、市民大道站、中原西路站、奥体中心站、星空路站。

地铁6号线:两站一区间开通
地铁6号线部分站点将于2019年9月份之前开通,具体为奥体中心站、临湖路站两个站点,其他站点预计2020年年底完工。

城郊线二期工程:预计2019年底完工
城郊铁路二期工程,沿港区规划迎宾大道、会展路铺设,止于郑州南站。线路全长约9千米,设站4座,分别为机场东站、站场四街站、会展站、郑州南站。预计2019年年底完工。

郑万高铁河南段预计开通
河南段预计2019年开通,届时南阳到郑州仅需1个多小时。

郑合高铁河南段预计建成通车
河南段预计2019年建成通车,2020年左右全线通车,到时候在郑州的周口人可以坐高铁回家了。

郑州南站站场预计9月底建成
郑州南站是郑万、郑合高铁的重要组成部分,站场预计将于2019年9月底建成。经确认,南站站房并不会与郑万、郑阜铁路同期投用,至少未来几年,郑万、郑阜铁路列车都将“甩”南站而过,在郑州东站停靠上下客。

郑州“网约公交”已上线
郑州“飞线巴士”网约公交上线运营啦!乘车方式与拼车类似,起步价每人次5元(含10公里),线路灵活,一站直达。乘客只需打开微信搜索“飞线巴士”小程序,即可开通使用。

农业路高架计划4月贯通
农业路高架是郑州“井”字快速路网的最后一个闭合点,全线计划在2019年4月贯通,届时将实现郑州东西向大通道的贯通,为市民出行带来更大的便捷。

教育
郑州新增一批学校

2019年,郑州各区有这些建校项目:
二七区:新建4所学校
长江东路第四小学项目
项目位于长江东路与祥云路交叉口东南区域,占地面积约24亩,计划建设起止年限2019年1月至2020年12月,总投资8250万元,年度计划投资1290万元。拟设置30个小学班,主要建设室外运动场及室外配套工程。
该项目建成后,可新增1350个小学学位,满足长江路沿线区域群众对优质教育资源的需求。
人和路第二小学项目
项目位于汉江路与人和路西北区域,占地面积约30亩,总建筑面积约1.6万平方米,计划建设起止年限2019年1月至2020年12月,总投资9661万元,年度计划投资5000万元。拟设置36个小学班,主要建设室外运动场、地下停车场及室外配套工程。
该项目建成后,可新增1620个小学学位,满足长江路沿线群众对优质教育资源的需求。
实验中学项目
项目位于汉江路与人和路西北区域,占地面积约48亩,总建筑面积约3.2万平方米,计划建设起止年限2019年1月至2020年12月,总投资16453万元,年度计划投资3240万元。拟设置30个中学班,主要建设室外运动场及室外配套工程。
该项目建成后,可新增1500个中学学位满足长江路沿线群众对优质教育资源的需求。
漓江路小学项目
项目位于碧云路与漓江路交叉口东南区域,占地面积约14亩,总建筑面积约7564平方米,计划建设起止年限2019年1月至2020年12月,总投资4806万元,年度计划投资1000万元。拟设置24个小学班,主要建设室外运动场及室外配套工程。
该项目建成后,可新增1080个小学学位,满足佛岗区域群众对优质教育资源的需求。
郑东新区:新增学位2.26万个,建成区学校实现外教全覆盖
清华附中、外籍人员子女学校、上师大附中实现当年签约、当年开工,枫杨外国语中学确定选址,锦绣路小学、省实验二中等12所学校实现秋季招生,新增学位2.26万个,建成区学校实现外教全覆盖;全区医疗床位达1.2万张,每千人拥有床位8张。
在教育上,将加快外籍人员子女学校建设步伐,力争秋季实现招生;确保建成区每所中小学幼儿园配备1到2名外籍教师;年内清华附中竣工验收、上师大附中基本完工、省实验中学开工建设。
中牟县:提供学位10440个
建成郭庄社区小学、朱博士社区小学、朱博士社区中学、雁鸣湖镇区中学和狼城岗镇中心中学等5所中小学并实现秋季招生,提供学位10440个;全民和老年健身示范园建成投入使用。
管城回族区:民生事业项目4项
民生事业项目4项,总投资2.7亿元,年度计划完成投资0.7亿元。具体为:南十里铺安置区幼儿园项目、十八里河中心小学项目、十八里河路(河西路-豫兴路)、明珠路(南四环-豫兴路)。
惠济区:新建两所学校
惠济区第九初级中学新建项目
项目位于鲁河路东、香苑路北、纪元路南(中州大学金河校区西侧),占地面积约47.32亩,总建筑面积约43938平方米,其中地上建筑面积约29391.24平方米。计划建设起止年限2019年2月至2019年11月,总投资11300万元,年度计划投资8000万元。拟建设42个教学班,主要建设教学楼、综合楼等单体及运动场、室外配套工程。该项目建成后,可增加2100个中学学位满足毛庄和苏屯安置区群众对优质教育资源以及范围内外来务工人员子女就近入学的的需求。
惠济区金洼小学新建项目
项目位于杨柳街东,梅园街北(杨柳街与梅园街交叉口东北角)。占地面积约29.15亩,总建筑面积约20319.28平方米,其中地上建筑面积约15566.59平方米。计划建设起止年限2019年2月至2019年11月,总投资7200万元,年度计划投资5000万元。拟建设36个教学班,主要建设教学楼、综合楼等单体及运动场、室外配套工程。该项目建成后,可增加1620个小学学位满足金洼安置区群众对优质教育资源以及范围内外来务工人员子女就近入学的的需求。
休闲娱乐
第十一届全国少数民族传统体育运动会
第十一届全国少数民族传统体育运动会,将于2019年9月8日在郑州市开幕。大会设有17个竞赛项目和表演项目,会期14天,其中比赛时间9天,预计规模约1万人。

2019郑开国际马拉松
2019中国郑开国际马拉松赛将于3月31日在郑东新区和郑开大道分别鸣枪开赛。今年中央电视台体育频道将全程直播本届赛事,这在河南省内尚属首次。预计参赛总人数将达到49000人左右。

预计新开一批购物中心
2018年郑州新开业商业项目15个,2019年,又要有一批购物中心即将崛起!

郑州奥体中心来了
作为全国第十一届少数民族运动会的主会场,奥体中心计划今年6月底完成全部建设任务,并投入使用。奥体中心总建筑面积为57万平方米,相当于16个航海体育场或者7个省体育中心;三个场馆可容纳观众近8万人,是河南省规模最大的体育场馆。建成后将是郑州又一名片!

郑州市博物馆新馆计划投入使用
郑州博物馆新馆项目主体结构已完成封顶,计划2019年投入使用。新馆总建筑面积约14.7万平方米、高约70米。投入使用后,新馆功能将更加完善、设施也更加先进,大量“隐居”的*物文**将可以和公众见面。

河南省科技馆加快建设
从今年的河南*会两**上,《河南政府工作报告》中了解到,2019年将加快省科技馆建设,这一郑州5*级A**新地标,离开放的时间又近了一步。

郑州宜家开门迎客
郑州宜家商场作为河南省首家宜家商场,预计2019年夏季开门迎客。

今年将开建10个郊野公园
根据规划,郑州全市域将新建43个郊野公园。
1、2019年~2020年,结合现有的风景游憩绿地,建设21个郊野公园,构建郑州都市区郊野游憩空间。2、2021年至2035年,建成其余郊野公园,形成复合郊野创新示范生态园林城市。
而今年能跟广大市民见面的郊野公园有5个:
中牟雁鸣湖郊野公园、中牟牟山郊野公园、荥阳京襄城郊野公园、荥阳索河—万山郊野公园、巩义礼泉—伊洛河郊野公园。

此外,还有10个郊野公园也将在今年开工建设,不久的将来就能开园迎客~
分别是金水科教园区郊野山林公园、主城区姚桥郊野公园、主城区陆港郊野公园、主城区潮湖郊野公园、主城区侯寨郊野公园、港区龙王郊野公园、上街郊野公园、新郑古枣园郊野公园、新密雪花山—青屏山—云蒙山郊野公园、登封蜜蜡山郊野公园。

郑州市第二动物园
郑州市第二动物园,即登封唐庄郊野公园,总面积约1.2万亩,大小相当于6个广州长隆野生动物世界。将在2019年~2023年间完成建设。一期力争在2021年底前开园。

华谊兄弟电影小镇
2019年下半年,郑州的华谊兄弟电影小镇预计开业,将为郑州人带来更高品质的影视旅游体验,值得期待。

新建公园、微公园和游园200个
根据计划,今年郑州市区将新建绿地1000万平方米以上,新建公园、微公园和游园200个。

加快推进生态绿化建设
生态绿化和环境治理方面,年度计划安排11.9亿元,加快贾鲁河综合治理工程西流湖段、植物园二期、渠北公园、名师园等工程建设,争取年底前基本建成。

郑州打造中原自然博物馆
中原自然博物馆建设项目,位于郑州绿博园景区内,利用绿博园现有建筑和配套设施,形成以中原自然博物馆主展馆为主导,配合生态系统馆、生态文明馆、森林与人类馆、恐龙世界馆等展馆,构成环绕绿博园中心枫湖的自然博物馆群。建成后,将为郑州人提供一个生态科普教育知识的学习平台。

20万亩黄河中央湿地公园开建
郑州黄河中央湿地公园规划建设将作为郑州生态建设重点之一。通过实施郑州全段黄河湿地生态修复,构建沿黄生态屏障,着力打造全省生态文明建设的新高地。规划区东西长100公里,南北最宽处3.5公里,建设面积约为20万亩。

郑州又要多一批森林公园
郑州将继续推进郑州侯寨森林公园、郑州凤湖生态休闲区、荥阳塔山森林公园、河南省中牟森林公园建设,实施郑州树木园改造提升工程。同时,新开工建设郑州水磨森林公园、邙岭森林公园建设,完成郑州森林公园、郑州市摩旗山森林公园、新郑市始祖山(具茨山)森林公园、登封市香山森林公园等建设任务。

/
2019的郑州好事连连
生活在郑州的你是不是幸福感爆棚?
郑州,未来可期!