
(1)系统主要组件。
火灾自动报警系统:触发器件、火灾报警装置、火灾警报装置、电源。
消防联动控制系统:消防联动控制器、消防控制室图形显示装置、消防电气控制装置、消防电动装置、消防联动模块、消火栓按钮、消防应急广播设备、消防电话、可燃气体探测报警系统、电气火灾监控系统。
(2)对各类消防设施的施工质量验收判定见下表。

注:当同时满足A、B、B+C三个条件视为合格,反之不合格。
复验规定:当A类、B类、C类检验项目中有任一项不合格时,应修复或更换后提交复
验,复验时对有抽验比例要求的,按不合格项加倍抽验。
【口诀】:气死(灭火器1、4)250(电)、谁(水)演(烟)260。
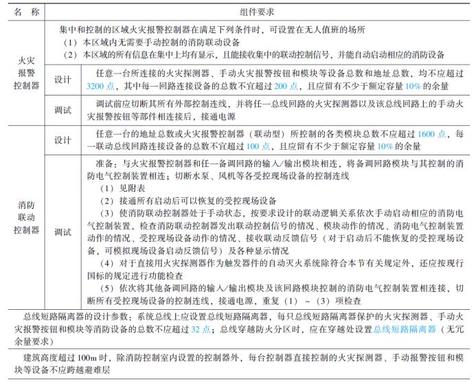
1.火灾报警控制器和消防联动控制器★★★


2.手动报警按钮★★★

3.区域显示器(火灾显示盘)
(1)每个报警区域宜设置一台区域显示器(火灾显示盘);宾馆、饭店等场所应设在每个报警区域设置一台区域显示器。当一个区域包括多个楼层时,宜在每个楼层设置一台仅显示本楼层的区域显示器。
应设在出入口等明显和便于操作的部位。当安装在墙上时,其底边距地高度宜为1.3~1.5m。
(2)系统调试要求(见附表)。
4.消防电气控制装置
安装要求:
(1)在安装前,应进行功能检查,检查结果不合格的装置严禁安装。
(2)外接导线的端部,应有明显的永久性标志。消防电气控制装置箱体内不同电压等级、不同电流类别的端子应分开布置,并应有明显的永久性标志。
(3)应安装牢固,不应倾斜;安装在轻质墙上时,应采取加固措施。消防电气控制装置在消防控制室内墙上安装时,其主显示屏高度宜为1.5~1.8m;其靠近门轴的侧面距墙应不小于0.5m,正面操作距离应不小于1.2m;落地安装时,其底边宜高出地(楼)面0.1~0.2m。
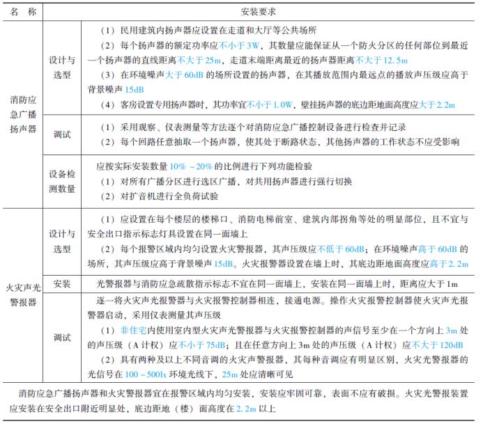
消防应急广播扬声器和火灾警报器安装要求见下表。★★★

5.火灾探测器
火灾探测器的一般规定见下表。

6.点型感烟、感温火灾探测器★★★★
(1)系统设计与选型。
1)设置数量:探测区域的每个房间应至少设置一只火灾探测器。
2)一个探测区域内所需设置的探测器数量,应不小于下式计算值:
式中N——探测器的数量;
S——该探测区域的面积(m2);
A——探测器的保护面积(m2);
K——修正系数。
3)形式选择:在选择火灾探测器时,要根据探测区域内可能发生的初期火灾的形成和
发展特征、房间高度、环境条件以及可能引起误报的原因等因素来决定。
对不同高度的房间,可按下表选择火灾探测器。

注:表中A1、A2、B、C、D、E、F、G为点型感温火灾探测器的不同类别,其具体参数应符合《火灾自动报警系统设计规范》(GB50016—2013)附录C的规定
(2)设备要求见下表。




7.专用电话★★★

8.模块
(1)系统形式选择与设计要求。每个报警区域内的模块宜相对集中设置在本报警区域内的金属模块箱中。严禁将模块设置在配电(控制)柜(箱)内。本报警区域内的模块不应控制其他报警区域的设备。未集中设置的模块附近应有尺寸不小于10cm×10cm的标识。
(2)设备的安装要求。
1)同一报警区域内的模块宜集中安装在金属箱内。模块(或金属箱)应独立支撑或固定,安装牢固,并应采取防潮、防腐蚀等措施。隐蔽安装时在安装处应有明显的部位显示和检修孔。
2)模块的连接导线,应留有不小于150mm的余量,其端部应有明显标识。
9.消防控制室图形显示装置
(1)系统形式选择与设计要求。应设置在消防控制室内,并应符合火灾报警控制器的安装设置要求;与各设备之间应采用专用线路连接。
(2)系统调试要求(见附表)。
10.火灾报警传输设备或用户信息传输装置







14.气体(泡沫)灭火控制器
(1)系统调试要求(见附表)。
(2)系统设备检测数量要求:气体、泡沫、干粉等灭火系统,应在符合国家现行有关系统设计规范的条件下,按实际安装数量20%~30%的比例抽验下列控制功能:①自动、手动启动和紧急切断试验1~3次;②与固定灭火设备联动控制的其他设备动作(包括关闭防火门窗、停止空调风机、关闭防火阀等)试验1~3次。
15.防火卷帘控制器
系统调试要求:
(1)逐个将防火卷帘控制器与消防联动控制器、火灾探测器、卷门机连接并通电,手动操作防火卷帘控制器的按钮,防火卷帘控制器应能向消防联动控制器发出防火卷帘启、闭和停止的反馈信号。
(2)用于疏散通道的防火卷帘控制器应具有两步关闭的功能,并应向消防联动控制器发出反馈信号。防火卷帘控制器接收到首次火灾报警信号后,应能控制防火卷帘自动关闭到中位处停止;接收到二次报警信号后,应能控制防火卷帘继续关闭至全闭状态。
(3)用于分隔防火分区的防火卷帘控制器在接收到防火分区内任一火灾报警信号后,应能控制防火卷帘到全关闭状态,并应向消防联动控制器发出反馈信号。
16.室内消火栓
系统设备检测数量要求:
室内消火栓的功能检测应在出水压力符合现行国家有关建筑设计防火规范的条件下,抽验下列控制功能:①在消防控制室内操作启、停泵1~3次;②在消火栓处操作消火栓启动按钮,按实际安装数量5%~10%的比例抽验。(此条仅适用于具备启泵功能的消火栓按钮)
17.防排烟风机
系统设备检测数量要求:
防排烟风机应全部检验,通风空调和防排烟设备的阀门,应按实际安装数量10%~20%的比例抽验,并抽验联动功能,且应符合下列要求:①报警联动启动、消防控制室直接启停、现场手动启动联动防排烟风机1~3次;②报警联动停止、消防控制室远程停止通风空调送风1~3次;③报警联动开启、消防控制室开启、现场手动开启防排烟阀门1~3次。
想要了解更多消防考试动态,添加微信“aiyou680”领取消考思维导图秘笈,顺利拿证升职加薪,实现自我价值!
——END——
责任编辑:中宇爱优
欢迎关注【中宇爱优集团】头条号,一起加速成长,成为一名优秀的消防工程师~
如果你喜欢我的文章,不妨点赞、转发、收藏一下哦