昨天
郑州市政府发布
《2018年度郑州市重点建设项目的通知》
今年
郑州市确定2018年度重点建设项目328个
(打捆为300个)
总投资超9800亿元

伴随重点项目建设
一连串好消息来袭
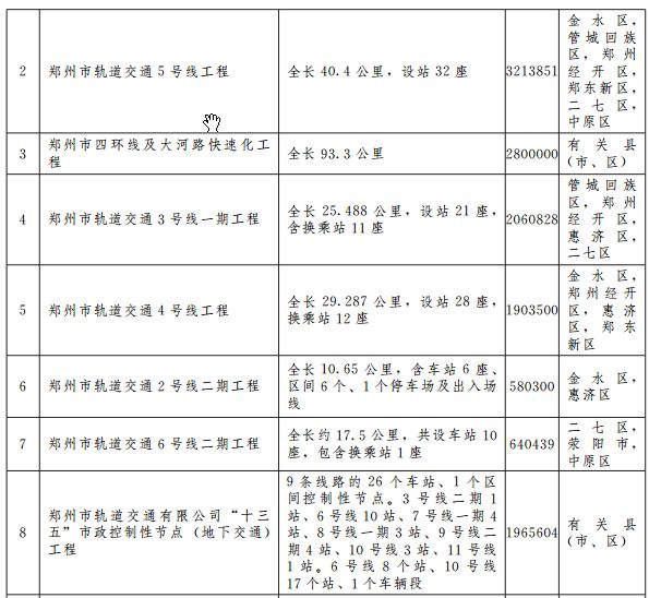
地铁5号线6月完工,郑州宜家年内建成……
↓↓↓
其中,产业发展项目数量最多,为154个。竣工项目中包括总投资达10亿元的郑州宜家家居商场项目,投资30亿元的河南新瀚海东风置业有限公司瀚海美尚中心项目等;续建项目中,大体格的郑东新区龙子湖智慧岛项目格抢眼,总建筑面积186万平方米,总投资达121.6亿元;开工项目中包括总投资100亿元的郑州恒大·禅意小镇一期工程、绿地·登封特色小镇一期工程等。
民生和社会事业项目达67个。开工项目包括总投资达20亿元的郑州中央文化服务区CCD项目(一期),总投资达66000万元的白沙园区基础教育中小学打捆项目,总建筑面积15万平方米,主要建设康庄路小学、玉溪中学、凤阳中学、永昌路小学,拟建设168个班级等。
新型城镇化项目则达到31个。开工项目包括投资达15亿元的荥阳市人民广场改造项目,总投资达56亿元的惠济区道路基础设施建设PPP项目。除此之外,还有20个生态环保项目、18个创新驱动项目以及10个基础设施项目等。
你在哪个区?
你最关心哪些?
来看看
2018年与你息息相关的项目
↓↓↓

· 映象网 ·
河南第一新闻门户
大象融媒聚合平台
目前100000+人已关注加入我们
