来源丨深圳特区报、深圳本地宝 文丨王小锤

潮人说
喜大普奔!全国将增设19个口岸进境免税店,其中深圳就有5个!终于不用那么奔赴千里之外带奶粉啦!
为了满足大家爱血拼的心,国家真的是操碎了心!所以从2月18日起,全国增设了19个口岸进境免税店!!!它们分布如下:
机场口岸(13个):广州白云、杭州萧山、成都双流、青岛流亭、南京禄口、深圳宝安、昆明长水、重庆江北、天津滨海、大连周水子、沈阳桃仙、西安咸阳、乌鲁木齐地窝堡
水陆口岸(6个):深圳福田口岸、皇岗口岸、沙头角口岸、文锦渡口岸,珠海闸口口岸,黑河口岸。
那对深圳有什么好处呢?
好处一
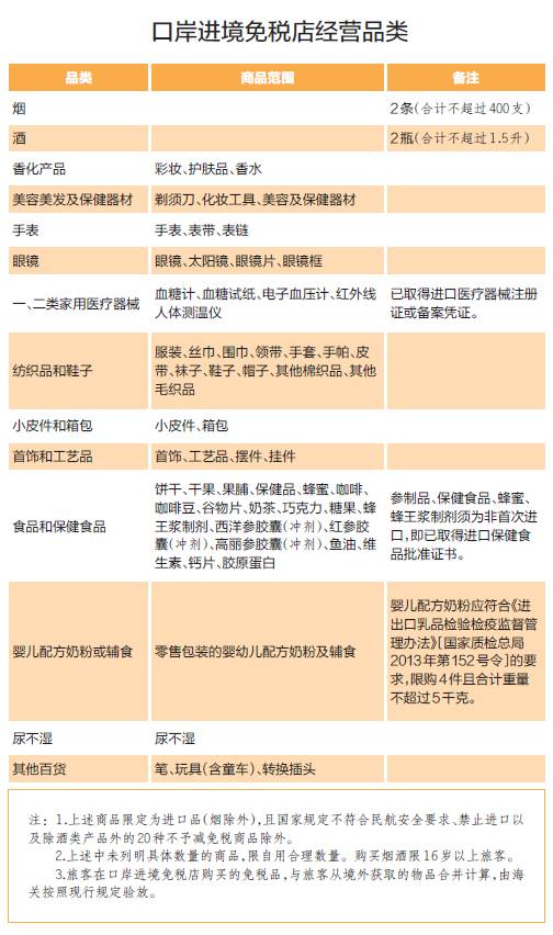
深圳增加了5个口岸进境免税店 ,像烟酒、化妆品和婴儿配方类奶粉可以选择入境的时候再买啦,价钱差不了多少且省时省力!此外,宝安机场口岸将新增一个口岸离境退税店,这样到深圳购物的境外旅客,可以享受到离境退税的福利!

但是!在口岸进境免税店买东西要同时满足以下条件哦~
1、进境旅客持进出境有效证件和搭乘公共运输交通工具的凭证购买;
2、未搭乘公共运输交通工具的,进境旅客持进出境有效证件购买;
3、进出境有效证件指护照、往来港澳通行证或往来台湾通行证;
4、购物应按规定取得购物凭证。
5、进境旅客在口岸进境免税店购物后,由本人随身携带入境。
PS:在同一口岸既有出境免税店又有进境免税店,如果你在出境免税店预定寄存后,在入境时付款提取的,也算是在口岸进境免税店购物。

好处二
免税购物额升到了8000元!大家都知道如果从境外带回来的东西超过了5000软妹币的话,就有可能被警察蜀黍拉近小黑屋......现在好啦!
口岸免税购物额+境外免税购物额≤8000RMB,又可以换个大号一点的行李箱带着去血拼啦!

等不及的小伙伴们,可以去深圳现有的12 个 免税店买买买!
1
罗湖免税店

2
皇岗免税店

3
福田口岸免税店

4
深圳湾免税店

5
机场免税店

6
文锦渡免税店(店铺躲在在图的右侧)

7
沙头角免税店(找不到免税店的照片

)

除了这些分布在出入境口岸的7家免税店,在深圳还有这5家免税店哦!
亨吉利世界名表中心(深圳免税店)
地址:福田区深南中路3024号格兰云天大酒店附楼1-4楼
电话:(0755)83201518,4008839006

新罗免税店化妆品
地址: 深圳南山区创业路98号南光城市花园1栋D座1906
电话: (0755)26867005

深圳东门茂业DFS
地址: 深圳市罗湖区东门中路2047号茂业百货二楼菲伯利尔专柜
电话: (0755)82251224

豪麟名鞋(福田免税店)
地址:深圳福田区深南中路航空大厦免税商场1楼
电话: (0755)82262528

深海岸城DFS
地址:深圳市南山区欢乐颂一楼鞋区
电话: (0755)86646353

E N D