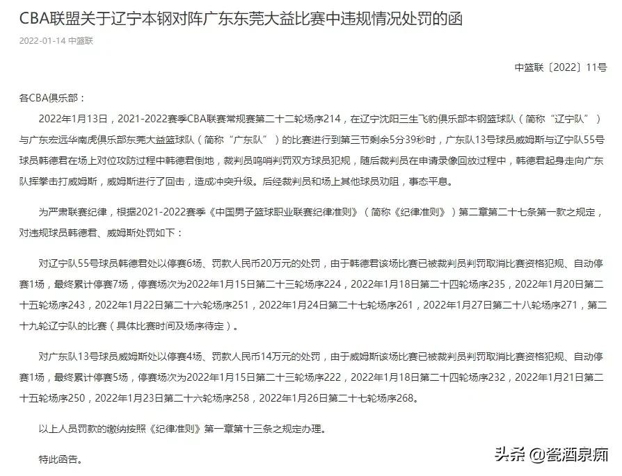
北京时间1月14日,CBA官方发布昨日广东和辽宁比赛的罚单。

韩德君处以停赛6场+罚款20万;威姆斯处以停赛4场+罚款14万。
另外,韩德君鼻骨骨折,眼球充血,回沈阳治疗。
过程是这样婶的:
比赛第三节,威姆斯带球突破,韩德君阻挡犯规,非但没有阻止对方得分,反倒遭肘击倒地不起。

裁判判罚需质疑?
威姆斯的犯规动作还是很明显,然而裁判却只判罚韩德君阻挡犯规,对威姆斯肘击没有任何判罚。
个人感觉最起码也应该是个双方犯规,威姆斯还应该吃个t,裁判判罚有失偏颇,主场哨明显。
正是这个判罚导致了韩德君接下来的过激行为,上去和广东队员威姆斯一阵“撕扒”。

最终结果,我说的是拳击比赛的结果,韩德君以一敌多,没占到什么便宜,广东队除了易建联,在场边的,连教练都尽力了。
换个角度看一下战斗过程

情况愈发明显,辽宁一方出战似乎只有韩德君,另外几人都拉着韩德君,战术动作僵硬,对于已方战斗力发挥大打折扣。
反观广东队一方,参战人数众多,小编没现场观赛,不敢乱说,但感觉至少是四打一。
结果评价
能有啥结果,该停赛停赛、该罚罚款,没有赢家,尤其韩德君,被人打一顿还倒搭20万块钱,唯一的作用是当场出了点气。
另外,战术动作运用不合理,应该学一学某外援,直接悄么声的给对方来个下勾拳,估计处罚结果和这也差不了多少。

不过,小编在这次事件里倒悟出点人情社会的味道,首先是裁判判罚,其次是战斗过程,最后是处罚结果,似乎在诠释一个道理“不管过程如何,先动手就该受罚”。
这倒也看似合理,但问题来了,威姆斯停赛四场,罚款14万,他为什么挨罚?
似乎只能有以下两个可能:
1、罚威姆斯在与韩德君的战斗中进行了*慰自**反击。
2、罚威姆斯肘击韩德君。
连《刑法》里面都有正当防卫行为保护,难不成让威姆斯放弃自我保护?所以,第一条应该站不住脚。
那就是第二条,威姆斯在比赛中肘击对手,将搏击类竞赛项目的战术动作运用于篮球比赛。
那么,问题就又来了。
1、当值主裁判为什么对这个肘击动作没有进行当场判罚,反而判韩德君阻挡犯规,进球有效。
2、如果认定威姆斯肘击犯规,那先动手的应该是他,为什么判罚韩德君更重?
所以,综合起因、经过、结果,反应的是一个人情社会,相关人等扮演了什么样的角色,相信每个人心里都有一杆秤。

白发渔樵江渚上,惯看秋月春风。一壶浊酒喜相逢。古今多少事,都付笑谈中!
说白了,体育也是一种娱乐,过不了几天,大家就都忘了,只是……只是……
有些事别太人情化、社会化,比如体育,它代表的是一种精神,大家说,对吗?