
痛风作为全球常见慢性疾病,患者在急性期发作时疼痛难忍,长期病情控制不佳可导致肾脏、关节病变,疾病严重影响患者的生命健康和生活品质。
痛风治疗领域患者基数大,增长速度快,市场需求广阔。而在痛风治疗领域,现有药物多在安全性方面具有明显缺陷,患者无法耐受药物长期服用,病情控制不理想,市场呼唤安全性更高的药物能够问世。
目录
一、 痛风简介
1、 痛风概念
2、 痛风病因
3、 痛风病程
二、 痛风相关市场分析
1、 痛风市场估计
2、 痛风的诊断方式
3、 痛风现有治疗方式
(1) 现有治疗方式介绍
(2) 现有产品市场情况
4、 在研药物分析
(1) 痛风在研产品对照
(2) 糖尿病与痛风药物研发情况对比
三、 行业总结与投资建议
1、 痛风治疗行业总结
2、 投资建议
痛风简介
1、 痛风概念
痛风是由单钠尿酸盐(MSU)沉积所致的晶体相关性关节病[1],与嘌呤代谢紊乱和(或)尿酸排泄减少所致的高尿酸血症直接相关,主要包括急性发作性关节炎、痛风石形成、痛风石性慢性关节炎、尿酸盐肾病和尿酸性尿路结石,重者可出现关节残疾和肾功能不全,典型症状为急性特征性关节炎和慢性痛风石疾病。研究表明,痛风发病率在腹型肥胖、高脂血症、高血压、2型糖尿病及心血管病患者当中大幅升高,痛风发作与上述疾病发生密切正相关。
痛风最重要的生化基础是高尿酸血症。正常成人每日约产生尿酸750mg,其中80%为内源性,20%为外源性尿酸,这些尿酸进入尿酸代谢池(约为1200mg),每日代谢池中的尿酸约60%进行代谢,其中1/3约200mg经肠道分解代谢,2/3约400mg经肾脏排泄,从而可维持体内尿酸水平的稳定,其中任何环节出现问题,导致代谢不畅,均可引起高尿酸血症。
2、 痛风病因
痛风病因复杂,可分为原发性痛风和继发性痛风。原发性痛风多有遗传性,但临床有痛风家族史者仅占10%~20%。尿酸生成过多在原发性高尿酸血症的病因中占10%。其原因主要是嘌呤代谢酶缺陷,次黄嘌呤鸟嘌呤磷酸核糖转移酶(HGPRT)缺乏和磷酸核糖焦磷酸盐(PRPP)合成酶活性亢进。原发性肾脏尿酸排泄减少约占原发性高尿酸血症的90%,具体发病机制不清。
继发性痛风指继发于其他疾病过程中的一种临床表现,也可因某些药物所致。骨髓增生性疾病如白血病、淋巴瘤、多发性骨髓瘤、红细胞计数增多症、溶血性贫血和癌症等可导致细胞的增殖加速,使核酸转换增加,造成尿酸产生增多。恶性肿瘤在肿瘤的放化疗后引起细胞大量破坏,核酸转换也增加,导致尿酸产生增多。肾脏疾病包括慢性肾小球肾炎、肾盂肾炎、多囊肾、铅中毒和高血压晚期等引起的肾小球滤过功能减退,可使尿酸排泄减少,导致血尿酸浓度升高。另外还包括药物影响肾脏代谢导致高尿酸血症。
3、 痛风病程
痛风的自然病程可分为四期,即无症状高尿酸血症期、急性期、间歇期、慢性期。
经过无症状高尿酸血症期之后,患者进入急性期,多数患者发作前无明显征兆,或仅有疲乏、全身不适和关节刺痛等。典型发作常于深夜因关节痛而惊醒,疼痛进行性加剧,在12小时左右达高峰,呈撕裂样、刀割样或咬噬样,难以忍受。受累关节及周围组织红、肿、热、痛和功能受限。多于数天或2周内自行缓解。首次发作多侵犯单关节,部分以上发生在第一跖趾关节,在以后的病程中,部分患者累及该部位。其次为足背、足跟、踝、膝、腕和肘等关节,肩、髋、脊柱和颞颌等关节少受累,可同时累及多个关节,表现为多关节炎。部分患者可有发热、寒战、头痛、心悸和恶心等全身症状,可伴白细胞计数升高、红细胞沉降率增快和C反应蛋白增高等。
痛风发作持续数天至数周后可自行缓解,一般无明显后遗症状,或遗留局部皮肤色素沉着、脱屑及刺痒等,以后进入无症状的间歇期,历时数月、数年或十余年后复发,多数患者1年内复发,越发越频,受累关节越来越多,症状持续时间越来越长。受累关节一般从下肢向上肢、从远端小关节向大关节发展,出现指、腕和肘等关节受累,少数患者可影响到肩、髋、骶髂、胸锁或脊柱关节,也可累及关节周围滑囊、肌腱和腱鞘等部位,症状趋于不典型。少数患者无间歇期,初次发病后呈慢性关节炎表现。
痛风发展到后期(大多需发展10年)将进入慢性痛风石病变期。皮下痛风石和慢性痛风石性关节炎是长期显著的高尿酸血症,大量单钠尿酸盐晶体沉积于皮下、关节滑膜、软骨、骨质及关节周围软组织的结果。皮下痛风石发生的典型部位是耳郭,也常见于反复发作的关节周围及鹰嘴、跟腱和髌骨滑囊等部位。外观为皮下隆起的大小不一的黄白色赘生物,皮肤表面菲薄,破溃后排出白色粉状或糊状物,经久不愈。皮下痛风石常与慢性痛风石性关节炎并存。关节内大量沉积的痛风石可造成关节骨质破坏、关节周围组织纤维化和继发退行性改变等。临床表现为持续关节肿痛、压痛、畸形及功能障碍。慢性期症状相对缓和,但也可有急性发作。长期痛风也会导致肾脏病变,包括慢性尿酸盐肾病、尿酸性尿路结石及急性尿酸性肾病。
痛风相关市场分析
1、 痛风市场估计
痛风为全球常见疾病,据流行病学统计,欧洲及北美地区高尿酸血症患病率在2-18%之间,世界各地痛风总患病率介于0.13-15.3%之间,全球年发病率在0.20%-0.35%之间。其中,美国痛风患者患病率约为3.9% (据此估算,美国大约有830万患者),在08年,我国痛风的整体患病率在1%-5%左右(统计偏差是由于抽样地点不同样本差异带来的,目前尚无权威公布我国近期的痛风患者人数,根据不同文献,近年来各地痛风患病率抽查结果如下:内陆地区:1%(四川,河北等);沿海地区:3%(广东、山东沿海、香港、台湾等地);少数民族地区:最大可达10%(台湾高山族、藏族等)[2-5]。据此估计,国内痛风患者人数至少1700万人),高尿酸血症整体患病率为13.2-21.04%。该疾病患病率上在性别上有差异,男女比例为20:1,主要由于雄激素可使细胞器的磷脂膜对尿酸盐结晶有易感性而引起细胞反应,雌激素使细胞器的磷脂膜抵抗尿酸钠结晶的沉淀,另外雌激素促肾排尿酸。女性患者多超过40岁,都在绝经后发生。
关于疾病发病率方面并无详细统计学记录,但是通过近50年痛风患病率的上升,我们可以预见到随着饮食水平上升,痛风发病率的提高。有咨询公司称,预计至2018年,美国加上法国、德国、意大利、西班牙和英国痛风药销售额将达到22.8亿美元,其年销售增长率可达18.2%。
同时,由于痛风治疗周期漫长,与糖尿病类似都需要慢病管理,因此我们可以简单地通过糖尿病患病人数与市场规模的比例估计出痛风患病人数和市场规模之间的比例关系:

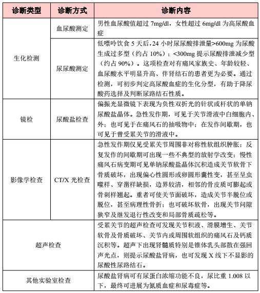
2、 痛风的诊断方式
痛风的诊断重点在于前期高尿酸血症的判断与痛风患者伴随并发症的判断,主要用于辅助治疗,而并非用于确诊,主要诊断方式如下:

3、 痛风现有治疗方式
(1) 现有治疗方式介绍
痛风现有治疗方式简介如下表所示:

其中,对于无症状高尿酸血症的患者,可考虑不使用处方药。当患者进入急性关节炎发作期,应采取卧床休息,抬高患肢,局部冷敷的策略。
在急性期,服药方面可使用非甾体抗炎药、各类激素及时抗炎止痛,秋水仙碱为急性期二线用药,对于诊断不明但又怀疑该诊断的情况下早期试用,直至症状缓解或者有胃肠反应,不用阿司匹林。抗尿酸药物需等急性发作期过去后才能使用,已经在使用抗尿酸药物(长期治疗药物)的患者在急性发作期应停用,原因是抗尿酸药物会使患者血尿酸剧烈波动,使关节内痛风石表面溶解,释放不溶性针状晶体,诱使更多白细胞向关节处聚集,诱发关节损伤;除此之外还会刺激产生前列腺素,可能加重关节炎症。
秋水仙碱治疗痛风的机制为秋水仙素与粒细胞结合,抑制粒细胞浸润,干扰白细胞在关节等部位的趋化作用,阻止炎症反应的发生。但作为二线用药的原因是副作用大,包括中毒剂量与治疗剂量接近,副作用当中胃肠道反应大(具体表现为腹泻,占80%),还伴有肝肾损害和骨髓抑制等严重副作用,某些患者对其严重过敏,可能危及生命。目前学界对秋水仙碱的使用还有争议,较为公认的疗法是在急性期使用小剂量方案(发作最初24小时服用最大剂量为3*0.5mg/1片),可有效减轻不良反应,维持药效。
慢性期降尿酸药物的使用需满足以下3个条件:1)经饮食控制后血尿酸仍大于9mg/dl;2)每年急性发作3次以上;3)有痛风石和肾功损害。
对于任何阶段的痛风患者,碱化尿液的治疗方式都是切实可行的,通过饮食或者服用碳酸氢钠的方式将尿液PH控制在6.2-6.8之间,都会增加尿液对尿酸的溶解度,随之排出体外。对于一些病症严重的患者,治疗时还可以采取搭配利尿剂联用的方案进行治疗。
下表为现有专用于治疗痛风的药物(除去非甾体抗炎药及激素等广谱抗炎药物):

在尿酸经肾脏排泄途径中需要多种尿酸盐转运体和蛋白的参与,因此增强各种转运体和蛋白的活性将有助于尿酸盐的排泄。以尿酸盐转运体为靶点的药物可抑制尿酸盐在肾近曲小管的重吸收,增加尿酸盐排泄,如丙磺舒、苯磺唑酮( 又名硫氧唑酮) 、苯溴马隆均为潜在的尿酸盐阴离子转运体( hURAT1) *制剂抑**。此类药物作用确实有效(低剂量的苯溴马隆降低血尿酸的作用强于别嘌醇),但此类药物排泄产生的尿酸盐晶体容易沉积在尿路当中,会导致不同程度的肾损伤,所以肾功能不全患者禁用。更糟糕的是,丙磺舒、苯溴马隆等药物均为肝药酶CYP2C9的*制剂抑**,药品代谢物可能会造成严重的肝毒性,具体表现在早期人们对苯溴马隆使用毒性认识不够,早期患者在长期使用苯溴马隆之后,出现严重肝损伤,达到甚至要肝移植的地步。目前,临床医生在使用苯溴马隆等老药的同时需要严密监测患者肝功能,每月进行肝功能检查。
黄嘌呤氧化酶*制剂抑**别嘌醇也存在用药后发生肝损伤的可能,根据医生估算,使用别嘌醇发生肝功能损伤的患者百分比高达10%-15%,因此医生要求在用药同时,定期(每月)检查肝功能,一旦指标异常需停止用药;另外部分患者(由于基因型差异,亚洲患者居多)对别嘌醇致命性过敏。上述原因严重制约了传统药物的应用。
09年由帝人药业开发的非布司他为沉寂已久的抗痛风药物市场注入了新的活力。在结构上,非布司他与别嘌呤醇不同,对黄嘌呤氧化酶和黄嘌呤脱氢酶均具有较高的亲和力,而别嘌呤醇对黄嘌呤脱氢酶的亲和力较弱,需要重复大剂量给药以维持作用。非布司他在结构上与嘌呤或嘧啶不同,是噻唑类衍生物,对参与体内嘌呤和吡啶代谢的大部分酶并没有影响,而别嘌呤醇及其活性产物别嘌呤二醇结构与嘌呤类似,能影响体内正常嘌呤的代谢。
下图为非布司他(右)与别嘌醇(左)的结构对照[7]:

非布司他口服后1 h吸收率达85%,半衰期为4~18 h,每日仅需口服一次,主要在肝脏代谢,经肠道和尿路排泄的量几乎相同。非布司他可有效降低患者高尿酸水平,并优于别嘌呤醇,而且对别嘌呤醇过敏患者亦安全有效。对有肝/肾脏疾病的患者安全性较高,因而,对于轻度或中度肝/肾衰竭的患者,应用时不必考虑剂量的调整。该药(40mg/天)最常见的副作用为肝功能异常(转氨酶成倍上升,与剂量无关,6.6%)、恶心(1.1%)、关节痛(1.1%)和皮疹(0.5%),在实验中,前三项副作用发生率均高于别嘌醇使用患者。
lesinurad(RDEA-594)是一种新型URAT-1*制剂抑**[8],是化合物RDEA-806的代谢产物,由Ardea公司研发,产品在近年来受人瞩目阿斯利康公司于2012年耗资12.6亿美元收购Ardea公司获得了该药,并计划进入痛风治疗市场领域
实验数据支持了上述观点,lesinurad单用降低尿酸作用并不强,因此临床实验从两种不同机制的抗痛风药物联用着手。
下表为临床实验数据:

由上可见,两个产品联用之后,患者尿酸得到有效控制百分比显著增加,不过产品对尿酸下降程度的提高有限。
lesinurad+黄嘌呤氧化酶*制剂抑**(别嘌呤醇或非布司他)的不良反应常见呼吸道感染、鼻咽炎、背部疼痛、关节痛,严重不良反应少见。但高剂量lesinurad+黄嘌呤氧化酶*制剂抑**的肾相关不良事件(包括严重事件)的发生率和肾结石发生率要高于安慰剂+黄嘌呤氧化酶*制剂抑**,不过,低剂量组(200mg)却未见升高,可治疗效果不足。因此FDA在批准该药上市时,说明书当中附有黑框警告,告知患者警惕药物潜在的肾毒性。产品的复合片剂于2017年8月上市。
最终,阿斯利康决定将在2016年上半年将该产品及与嘌呤醇的复方产品美国市场的销售权出售给Ironwood公司[9]。Ironwood为此将向阿斯利康支付销售额相关的里程金以及其他里程碑付款最多2.65亿美元。阿斯利康还能从Ironwood获得基于Zurampic销售额的个位数分层销售分成。阿斯利康负责Zurampic的生产和供货,为Ironwood提供特定支持和服务,同时负责履行Zurampic的上市后承诺(评价lesinurad肾与心脏安全性的上市后研究)。产品欧洲的权益转让给Grunenthal(德国)[10],Grunenthal的付款为首付款以及其他里程碑付款最多2.3亿美元+两位数%的销售分成。
阿斯利康的痛风药物开发由旗下的ArdeaBiosciences公司负责,此项交易不涉及阿斯利康和Ardea的任何员工和工厂资产。阿斯利康仍保留Ardea其他资产的权利,包括处于IIb期的尿酸再摄取*制剂抑**RDEA3170,但Ironwood拥有未来获得RDEA3170在美国痛风市场商业许可的特定权利。
而在蛋白类药物当中,10年FDA批准Crealta的聚乙二醇尿酸氧化酶上市,目前被主流医学界认定可用于严重痛风石或者有严重痛风负荷,对口服降尿酸药物反应差,或不能耐受的患者。它的突出优点是迅速耗竭尿酸池,使痛风石消失快。但其输液反应严重,8%~11%患者可能发生中重度输液反应(面部潮红,*麻疹荨**和低血压),其次用药后急性痛风发作较多,最初几个月可能频繁发作(近80%),其他副作用还包括发热,贫血,过敏,胃肠不适,非心源性胸痛或肌肉痉挛等,因此目前仅用于传统降尿酸治疗无效的成年难治痛风者,该药在滴注的时候还需要专人看护,防止意外发生。产品的副作用限制了其应用场景,Pegloticase上市后销售额一直处于较低水平,公司也不得不申请破产保护。
(2) 现有产品市场情况
[11]在我国,抗痛风药市场迎来快速增长期,自2011年后,重点城市医院抗痛风药销售额增长率几乎每年都保持在30%以上。2016年前3季度,重点城市医院抗痛风药销售额已达到1.20亿元,预计全年较2015年的1.09亿元将实现超过40%的增长。
下图为近年来,重点城市历年抗痛风药品销售情况:

非布司他在2013年于国内上市,其降尿酸作用于别嘌醇相当或略优,但该药导致的药疹明显低于别嘌醇,该药在国内上市后,受到市场的广泛认可,该产品从13年来销售情况如下图所示,目前国内生产销售非布司他的药企共有三家,分别是江苏万邦生化医药股份有限公司(61.01%),江苏恒瑞医药股份有限公司(31.64%)和杭州朱养心药业有限公司(7.35%)。

别嘌醇在临床上降尿酸效果显著,常年占据重点城市医院抗痛风药20-30%的市场,不过药物副作用大,自从副作用更小的非布司他上市以来,别嘌醇销量持续下降。目前别嘌醇市场份额前三甲分别为江苏万邦生化医药股份有限公司(24.41%)、Heumann (赫曼,20.69%)和黑龙江澳利达奈德制药有限公司(17.57%)。
苯溴马隆自2000年进入我国之后便占据抗痛风类药物重点城市医院用药第一名的位置(约占70%)。2003年因为严重的肝毒性退出其原研地法国,2014年CFDA也发文提醒其肝损害的问题,因此产品在重点医院发生严重下滑。目前共有5家企业生产销售苯溴马隆,分别是Heumann(赫曼,56.88%)、昆山龙灯瑞迪制药有限公司(27.08%)、宜昌长江药业有限公司(7.64%)和成都华神集团股份有限公司制药厂(0.73%)。
秋水仙碱虽然毒性大,但是由于其确切的疗效,近10年来产品重点医院的销量一直保持在100万元左右,2016年前3季度市场份额前三甲分别为昆明制药集团股份有限公司(34.25%)、云南植物药业有限公司(28.63%)和景德只要股份有限公司(12.81%)。
4、 在研药物分析
(1) 痛风在研产品对照
国内外抗痛风1类新药在研产品列表如下图所示:

由上可得,由于非布司他和Lesinurad对市场的带动作用,有部分药企又开始重启新型痛风药物的研发。
RDEA-3170(RDEA-684)是一种新URAT-1*制剂抑**,具有选择性的尿酸重吸收抑制作用,由阿斯利康子公司Ardea公司研发。目前,其已进入II期临床研究。临床前研究显示,RDEA-3170对URAT-1的作用比lesinurad高170多倍。来自I期临床研究前期的结果显示,RDEA-3710 40 mg能使健康志愿者血尿酸平均下降超过60%,并可持续36 h。
URC-102(UR-1102)是一种URAT1*制剂抑**,为口服片剂,由JW Pharmaceutical Corp和日本中外制药株式会社合资的C&C研究实验室研发。体内体外研究显示,URC-102的降尿酸作用强于苯溴马隆,最大效应(Emax)分别为46%、23%,药物半数有效量(ED50)分别为3.2、4.5 mg/kg。与苯溴马隆相比,URC-102的爆发性肝炎风险更低。
KUX-1151(KUX-0511)是一种具有黄嘌呤氧化酶*制剂抑**和URAT1*制剂抑**双重作用机制的化合物,它既能抑制黄嘌呤氧化酶,调节尿酸的产生,还能抑制URAT-1,促进尿酸的排泄。KUX-1151由日本桔生制药公司研发。2013年,辉瑞公司通过交易从桔生制药公司获得了该药除日本外的全球独占权。目前,KUX-1151在日本已被桔生制药公司推进至II期临床阶段,而辉瑞公司也进展到了I期临床(英国)。
BioCryst公司研发的ulodesine(BCX-4208,R-3421),是一种口服嘌呤核苷磷酸化酶(PNP)*制剂抑**,能抑制次黄嘌呤、鸟嘌呤的产生,进而减少尿酸产生。研究表明,与单用别嘌呤醇相比,ulodesine联合别嘌呤醇可使痛风患者尿酸达标比例更高。
[12]由CymaBay Therapeutics Inc公司研发的arhalofenate(MBX-102),是一种小分子化合物,具有抗炎活性和促进尿酸排泄作用。arhalofenate联合黄嘌呤氧化酶*制剂抑**,亦可增强痛风治疗效果。17年1月3日,日本和兴集团的下属公司Kowa Pharmaceuticals America公布称其与美国旧金山的临床药物开发公司CymaBay Therapeutics达成了一份药物许可协议,前者将拥有正处于临床后期开发阶段的痛风治疗药物arhalofenate在美国的独家所有权。Kowa Pharmaceuticals 将负责后续临床3期试验的开发、药物的注册申请以及美国地区联用非布索坦的市场化运作。相应的,CymaBay Therapeutics将会获得在协议中已预先设定的里程碑款项和销售分成。
除此之外,在抗炎领域,随着越来越多的实验包括主流医学指南暗示白介素1beta通路与痛风急性期炎症的关系,即急性期炎症发作将会介导白介素1beta通路激活炎症反应,还有实验初步发现白介素1beta*制剂抑**对痛风慢性期缓解同样有效果,因此现在虽无该类药物申报痛风临床实验,不过需考虑其扩展适应症的可能性。现在全球上市的白介素-1beta*制剂抑**包括:1) (Anakinra)阿那白滞素:人IL-1R 非糖基化重组体,FDA批准用于治疗类风湿关节炎;2)(Rilonacept)利纳西普:可溶性IL-1受体融合蛋白,每周皮下注射;3)(Canakinumab)卡纳单抗:人源化IL-1β单抗,皮下注射单剂量,疗效可维持几个月。白介素1β前景光明,但仍需大规模实验验证其效果,同时抗体昂贵的药价可能会限制其在欠发达地区铺开市场(可参考修美乐在国内惨淡的销售情况)。
下表为抗痛风领域国内研发、进口及申请情况:

由上表可知,国内制药企业依然以仿制非布司他及类似物托匹司他为主,另外由于痛风患者选择较少,即便老药缺陷较多,但是依然有部分公司生产销售。
(2) 糖尿病与痛风药物研发情况对比
痛风作为代谢性疾病当中一种较为常见的疾病,在药物研发领域该类药物研发却显得并不活跃,下面我们将与代谢性疾病当中的第一大疾病糖尿病作对比进行说明。下表为两病全球患病情况比较及药物研发状况比较:

需要注意的是,痛风病治疗药物当中,有4个药物属于广谱抗炎药物,并非为痛风疾病单独设计,并且痛风产品研发自60年代到21世纪初有一个近40年的空窗期,说明该市场较为冷门,因此竞争环境良好。
行业总结与投资建议
1、 痛风治疗行业总结
我国高尿酸血症患者目前有1.2亿人,痛风患者不少于1700万人,痛风发病率急速增长,市场潜力巨大,痛风有发展成为下一个慢病治疗模式疾病的趋势。全球目前主要有7款专用于抗痛风治疗的药物获批上市,已上市药物在疗效或安全性方面均存在瑕疵。痛风病人急需安全、有效的药物改善痛风症状和降低复发可能,全球范围内在研抗痛风治疗方式不多,已上市药物、在研药物较少,部分在研药物存在成药性缺陷,布局痛风行业仍存在先发机会。
代谢类疾病临床开发成本不足肿瘤药物的三分之一、更容易的患者招募使得此类药物能以更低的成本、更短的周期获批上市,技术转让、合作开发的研发模式拓展了新药研发的路径,为中小型研发药企提供了提前变现的机会,同时也降低了新药研发成本,企业需要的要素资源:药物设计及优化能力、临床批件、海内外渠道资源、知识产权。
2、 投资建议
投资方向:应重点布局具有安全性高,疗效确切的抗痛风新药项目的标的公司。
参考文献:
1. 百度百科. Available from: https://baike.baidu.com/item/%E7%97%9B%E9%A3%8E?fr=aladdin.
2. 邹晋梅, et al., 北川羌族人群高尿酸血症及痛风流行病学调查. 当代医学, 2011(31): p. 12-14.
3. 郭荣胜, et al., 哈尔滨地区痛风的流行病学调查. 中国伤残医学, 2011(05): p. 117.
4. 苗志敏, et al., 山东沿海居民高尿酸血症及痛风的流行病学调查. 中华内分泌代谢杂志, 2006(05): p. 421-425.
5. 曾宪国, 南宁铁路职工高尿酸血症与痛风流行病学调查. 黑龙江医学, 2005(11): p. 78-79.
6. Robinson, P.C. and N. Dalbeth, Advances in pharmacotherapy for the treatment of gout. Expert Opinion on Pharmacotherapy, 2015. 16(4): p. 533-546.
7. 辛雅雯, 曾正英, and 陈国良, 痛风治疗药物及其研究进展. 中国药物化学杂志, 2012(05): p. 416-423.
8. Gupta, A., et al., Lesinurad: A significant advancement or just another addition to existing therapies of gout? Journal of Pharmacology and Pharmacotherapeutics, 2016. 7(4): p. 155-158.
9. AstraZeneca. AstraZeneca enters into US licensing agreement with Ironwood Pharmaceuticals for lesinurad. 2016; Available from: https://www.astrazeneca.com/media-centre/press-releases/2016/astrazeneca-enters-into-us-licensing-agreement-with-ironwood-pharmaceuticals-for-lesinurad-26042016.html.
10. AstraZeneca. AstraZeneca licenses Zurampic to Grünenthal GmbH in Europe and Latin America. 2016; Available from: https://www.astrazeneca.com/media-centre/press-releases/2016/AstraZeneca-licenses-Zurampic-to-Grunenthal-GmbH-in-Europe-and-Latin-America-02062016.html.
11. 医药地理, 抗痛风药市场欣欣向荣 各品种有人欢喜有人愁. 2016.
12. Therapeutics, C., CymaBay Pipeline.
转载自凯泰资本