一场疫情,让越来越多人对于生活有了更多的思考和规划,意识到安全和有保障未来的重要性;据悉,百度、谷歌等各大平台的移民相关关键词搜索量飙升,这无疑不意味着又一移民热潮的到来。

多一个身份,给人生多一个PlanB,早已是高净值人士的刚需。
而东南亚国家对于中国来说,首先在距离上就略胜一筹,国内去东南亚国家也就是2-3个小时的飞机。再加上文化接近,风俗习惯相似,同时气候环境优越,生活物美价廉,是移居的绝佳去处。
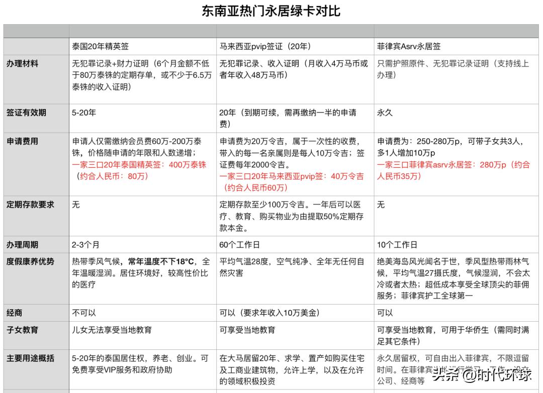
在东南亚地区中尤其以泰国、菲律宾与马来西亚成为不少中国人的理想度假康养目的地。今天我们就一起来对比一下这三国中相对热门的永居签证:

从以上的横向对比,我们可看到菲律宾ASRV有着投入成本低、签证有效期长、办理时间短、持续维护简单等非常明显的优势。
菲律宾“ASRV”永久签证
中国距离菲律宾近,无时差,国内许多大城市皆有直飞马尼拉航班,出行便捷;在香港起飞,最快约50分钟可抵达,成为了很多国人在配置海外身份时的优先选择国家。
事实上,菲律宾“ASRV”永久签证,也号称全球性价比最高的永久居留身份,也是疫情期间的全球网红永居绿卡~
下面为大家做全方位的详细介绍:
什么是ASRV?
ASRV是由菲律宾政府直属APECO经济区特批的一种永居签证,获取方式是通过捐款获得永居身份;终生使用,此签证I-card仅需五年更新一次。

ASRV有什么优势和用途?
Asrv是菲律宾永居签中的贵族签证,在菲律宾拥有这个签证相当于尊贵身份的象征!在疫情初期也是第一批被获准入境的签证~

那么持用asrv具体有什么用途?
1.拥有菲律宾的永久居留权,可以自由出入菲律宾,不限逗留时间;定居菲律宾可抵成本享受全球顶尖的菲佣和护工服务。
2.签证持有者可以在菲律宾当地进行学习、工作、设立公司、经商等;
3.子女可参与华侨生高考(须符合政策要求);
4.签证持有者可开立高利息银行账户、申办信用卡、购买保险、或者申请*款贷**;
5.菲律宾遗产税仅为6%,在菲律宾领取永居签证,可以低税率将财产赠与后代子女;
6.包含APECO度假村会员(可免费使用度假村设施)。
7.可以在10年后申请菲律宾护照;你不需要放弃自己的护照;
8.签证续签周期长——每五年一次,大大节省了签证维护费用;
9.享受全球超过64个国家和地区免签证

适合什么人群办理?
一、有子女教育需求人士
菲律宾国际学校有纯正美式英语氛围,欧美国家的教育品质,东南亚的教育价格,可作为欧美名校跳板;亦可参加华侨生联考,400分上982、211名校,给孩子多种选择;亦可考虑菲律宾当地大学,例如菲律宾大学2020年 QS排名和南开大学同一阶梯。
二、要疗养或养老人士
菲律宾环境适宜居住,舒适惬意,是亚洲养老人士首选地,切生活费用仅为国内二三线市场水平, 低成本即可享优质生活。
对于需要疗养的人士来说,还可以请住家式保姆 来料理生活和和家庭护士进行日常护理,享受高性价比的医疗护理服务。
三、有经商需求的人士
目前国内经过几十年经济的高速发展,已经比较饱和,而菲律宾正处于经济高速发展时期,各行各业都充满商机,吸引很多人来这里投资和创业。
在菲经商有两个主要优势:
1、利润不透明,处于可以赚利息差的时期;
2、竞争不激烈,百业待兴,竞争没那么白热化;且菲律宾人虽然收入没我们高,但他们是不存钱的,所以消费很活跃。
四、有海外资产等规划的人群
非CRS国家,可开海外银行账户,开办企业享受税收优惠,方便开拓海外市场。家庭PLAN B,方便转签第三国,中转出行。
五、潜水、旅游度假爱好者
菲律宾是潜水者的天堂,有7000多海岛,以柔软的白色粉状海滩、 清澈的海水和各种各样的旅游活动而闻名于世。每年吸引大量游客来这里潜水、游泳、皮划艇和 风帆冲浪,这里是世界潜水爱好者的圣地。

关注【时代环球】了解更多移民、留学、海外置业最新资讯!
版权声明:除了原创类稿件,其他均来自网络,版权归原作者所有。若未能找到作者和原始出处,望谅解。如原作者看到,请第一时间在公众号留言,我们会在后续的文章中声明,如觉侵权,我们会在第一时间删除。