这几天,
朋友圈都被机场严查代购的消息刷屏了:
事情发生在9月28日,
在上海浦东机场T2航站楼,
所有人全部开箱排队等待过机审查,
队伍长的看不到尽头......

一班航班查了100多个代购,
排队等待交税......


看看这被税的单子
↓

代购群里早就炸开了锅
↓

面膜一片一片的来,东西一件一件的查。




在开箱过程中,
一名男子突然“扑通”跪在了海关面前。
因为他带了178万的货,
情节过于严重,进了缉私局。

被罚的物品中,
有最便宜的唇膏,
10支Tom Ford口红被税1800元,
3盒面膜被罚200多元,
Luna也被罚……

据说过机时,海关开箱的场景是这样的。

开箱查了一天,一直到凌晨一点,都在排队过机检查。

代购们为了安全出关,使出浑身解数,求人帮忙带出去。

还有更狠的,
海关直接冲去源头—
日上免税店抓人,
但凡是在日上免税店
买了十几万货的代购,
全部无一幸免。

被罚的代购们都坚持不下去了。


被税并不是上海海关的专利,
全国海关都在例行执法。


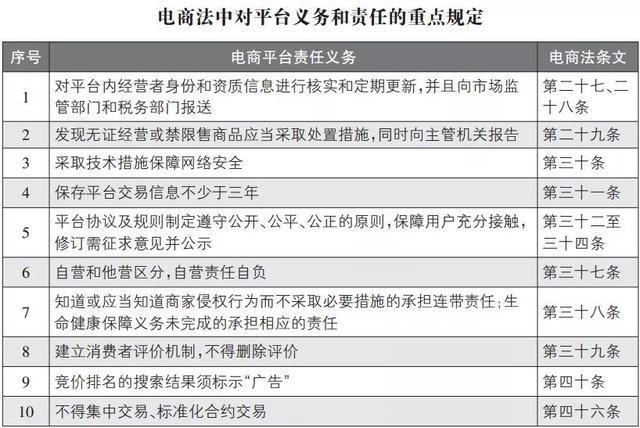
8月31日新出台的《电商法》中提到,所有的电子商务经营者,包括朋友圈里的微信代购们,但凡情节严重的,都将被责令停业整顿,还会被处以50万到250万的罚款!
其实,代购这种行为风险一直很大。早在两年前,就爆出过新闻:买一个手表被税16万5,刚开始接到这个大单的小伙伴还欢天喜地,直到被税60%,整整16万多。


出国买买买的游客也是一样的:今年年初,一名女子从澳洲回国时,身上背了个价值 1917美元的 Gucci" 酒神包 ",外加一条 LV 的围巾、一些彩妆自用品,总共约4000美元的商品,和一双 Stansmith 的鞋和一些日用品放在托运行李中。

结果,入境时却被海关直接关进" 小黑屋 "。工作人员打开托运行李,估算了她箱内商品价值之后,告诉她将要交9600元的税。

大家是不是有这样的疑问:
没有包装袋和吊牌的包、围巾
为什么会被税?
一般情况下,穿在身上、背在身上、戴在手上、没有吊牌和包装盒的东西,都直接或间接向海关表明了:这些东西自用。
如果你的“自用品”超出合理数量或者太贵重、成色太新的就要小心了。海关对手表、金银首饰、珠宝等高价值商品是不放过的。

提示:出国旅游身上有贵重物品或保养很好的旧包包的话,如果是国内买的出示发票,或出境前提前申报。
携带物品入境的正确“姿势”:
一般来说居民旅客在境外获取的自用物品,只要不超过5000人民币,海关就予以免税放行。
对于超出5000元人民币的物品,经海关审核确属自用的,海关仅对超出部分征税,对不可分割的单件物品则是全额征税。

如果不幸被抓,
以下物品都需要
按照不同的比例补交税款:
15%:食品饮料、金银制品、家具、书刊、教育影视类资料等;
30%:纺织品、皮革制品、鞋包、钟表、钻石首饰、洗护保养品、医疗、厨卫、文具等;
60%:高档烟酒、高档手表、贵重首饰、化妆品、高尔夫球具等。
此外,还有20种不予免税商品:电视机、摄像机、录像机、放像机、音响设备、空调器、电冰箱、洗衣机、照相机、复印机、程控电话交换机、微型计算机及外设、电话机、无限寻呼系统、传真机、电子计算器、打字机及文字处理机、家具、灯具、餐料。
最后,
再来详细了解一下
▼
《中华人民共和国电子商务法》
将明年1月1日正式实施!

韩国化妆品、澳洲奶粉
日本的马桶盖,
还有朋友圈里的欧美、泰国代购
明年起还有照常代购么?
答案是:
以后会受到严格监管,
一旦违规最高罚款200万!
▼

划重点:
1、不管是什么代购,都需要营业执照,还是采购国和中国双方的营业执照;
2、需要缴纳税务,*税偷***税漏**需承担刑事责任;
3、没有中文标签,不是国家认监委认证工厂生产等奶粉保健品之类不得销售。
别以为自己平时
在朋友圈里打打广告就没事,
从现在开始多了一个
专业名词称呼:
电子商务经营者。
什么是电子商务经营者?

淘宝、京东等电商平台上的代购
微信朋友圈里的微商
在直播平台中卖东西的博主
都属于电子商务经营者!
以后怎么管理代购和微商?
1、必须进行登记

如果你卖的是食品,
需要申请食品流通许可证;
《电商法》明确规定,没有中文标签、不是国家认监委认证工厂生产、未获取配方注册证的婴幼儿配方奶粉不得在网络平台销售。
除了法律规定的特殊情况外,都必须依法进行登记办理营业执照!否则将面临最高1万元的罚款!
2、必须依法纳税

对消费者来说,是大好事!
《电商法》的出台,
并不是*压打**电商平台,
而是给消费者带来了
更好的消费环境,
除了对电商、代购、微商等立法,
还有一些新规都很有好处!
1、买到假货几率小了!
《电商法》实施以后代购、微信朋友圈卖假货、劣质商品,恐怕不会那么容易了。的确,监管越来越严格,我们买到假冒伪劣商品的几率也会越来越小。
2、电商平台承担“连带”责任
如果平台上卖家的商品有问题,比如奶粉是假的,红酒、化妆品是是假的……那么平台也得承担责任。这样以后在大型电商平台买东西,更加放心,更有保障。
3、严禁“刷好评”、“删差评”
电子商务经营者不得以虚构交易、编造用户评价等方式进行虚假或者引人误解的商业宣传,欺骗、误导消费者。简单来说就是禁止“刷好评”、“删差评”,否则最高罚款50万!
4、不得无故拒退押金

《电商法》规定,电子商务经营者按照约定向消费者收取押金的,应当明示押金退还的方式、程序,不得对押金退还设置不合理条件。消费者申请退还押金,符合押金退还条件的,电子商务经营者应当及时退还。
以后再无“订了就不给退”的霸王条款了!





觉得有提醒意义请点ZAN!
来源:湖北经视