作者/贾阳
华强方特,这家最接近迪士尼的中国本土主题公园公司,终于发起了IPO冲刺。
在不到10年的时间里,华强方特已经在全国建成了23个乐园,此外,还有21个乐园拟建设或是建设中。快速“跑马圈地”的背后,华强方特打破了主题公园大多分布在一线城市的“迷思”:北到沈阳、西到嘉峪关、南到南宁、东到宁波,中部还有河南安阳、河北邯郸、山东菏泽……在这些二三四线城市,华强方特都纷纷落子。
数据显示,华强方特2018年的游客量已经在全世界范围内,排名第5️。排在它前面的,分别是迪士尼、默林(旗下有乐高乐园)、环球影城,以及国内的央企——华侨城。

然而,当我们细看华强方特的财务数据,却发现了诸多值得思考的细节。
首先,华强方特位于各地的主题公园运营公司中,有一半左右处于亏损的状态,其中厦门方特2018年亏损超1亿元,芜湖方特2018年亏损8500多万元……
其次,2018年累计4200多万的游客数量来自旗下20多个乐园,平均下来,每家乐园的年游客量在200万人左右。而在旅*行游**业,300万人的年游客量,是判断一个主题公园能否盈利的一个重要平衡点。
相比之下,上海迪士尼2018年的游客量为1180万人,迪士尼位于美国佛罗里达州的迪士尼魔法王国是全球游客量最大的单体主题乐园,2018年的游客量突破了2000万人。国内的珠海长隆,去年的游客量也突破了1000万人。
第三,尽管华强方特单体乐园运营不少都亏损,但其公司本身,持续多年处于盈利状态。2018年全年,华强方特营收43.3亿元,净利润7.87亿元,且双双稳定增长。
招股书的数据,揭示了华强持续盈利的秘密——2018年的净利润中,5.8亿来自于方特电影,这家公司为华强方特各地的乐园提供特种电影,这才是华强方特最大也是最为稳定的利润来源;其次,方特动漫贡献了1.9亿元利润,旗下的《熊出没》系列动画电影和动画片家喻户晓。
在旅*行游**业资深人士看来,华强方特与迪士尼,虽然业务形态相似,但几乎是完全不同的两种产品和经营模式,两厢对照,或许能对国内主题公园的多层生态有更深一层的洞察。

全球游客量第五,单用户消费偏低
7月中旬暑假期间,小娱找了一个不算炎热的日子,探访了位于郑州中牟县的郑州方特主题公园。令人意外的是,整个方特三个园区客流量比想象中的要少很多,园内每个项目都无需排队,甚至需要凑够几个人一趟再放行。
翻看招股书,华强方特在各地主题公园的盈利状况差异悬殊,其中郑州方特就是全国各地的园区当中,规模最大、营收最高,但却亏损的项目。
在旅*行游**业人士看来,迪士尼囿于高昂的建设成本,只能选择上海这种国际化大都市,下沉不到二线城市,更不要说三四线。而华强方特拥有自产设备、技术、工程、内容等全链输出能力,有效控制成本的基础上,才能够不断向低线渗透。
从招股书透露的21个二三线园区建设规划来看,未来很长时间内,华强方特的策略依然是,不去一线“拼*刀刺**”,凭借成本优势,在中国腹地城市的广阔天地收割市场。但这种务实的低线扩张策略,如何才能更有效更集约,或许值得更多的探讨。
提起“华强”两个字,相信大家都不怎么陌生。华强北电子市场和华强电子世界在互联网时代叱咤南北,而华强方特跟它们跟其实同属一脉,都是深圳华强集团旗下的公司。

华强方特成立于2006年,最早从事计算机系统集成,为科技馆、少年宫、商业中心提供环幕4D影院服务。同年,重庆金源方特科幻公园开业算是主题公园的试水。
2010年芜湖方特梦幻王国开业以后,华强方特主题公园业务步入正轨。2015年底,华强方特挂牌新三板,主要业务包括主题公园、文化内容产品及特种电影、数字动漫、文化衍生品等。
此后的三年,华强方特的营收数据从28.05亿增长至2018年的43.45亿,净利润从6.64亿增长至7.87亿,期间还在2016年和2017年分别作了两次增发共募资27亿。2018年,核心收入来源主题公园业务营收36亿元,占比83%;《熊出没》等动漫IP内容、特种电影则贡献了7.31亿的营收,占比为16.83%。
这一业绩表现,对比主板企业也不逊色。
值得注意的是,随着华强方特转向轻资产输出的路径,公司资产负债率逐年下降。这是目前几乎所有主题公园品牌都在转型的方向。海昌海洋公园轻资产战略起步较晚,又新开了两个重资产项目,导致其净负债率从前一年的77.8%骤升至2018年的135.7%。而典型轻资产模式的宋城演艺,剥离六间房后,资产负债率只有10.43%。

不过华强方特虽然在寻求较轻资产的扩张模式,目前阶段仍难摆脱重资产特征。其固定资产与在建工程累计约128亿,占总资产的66.4%。
招股书表示,固定资产目前“状态良好,总体成新率75.03%”,但主题公园开业三年后一般要进行设备更新换代,平均5-10%的更新率,仅2018年折旧就达到35.82亿元。

此外,在主题公园业务中,园区运营收入占比达到69.14%,其中票务占比75%左右。迪士尼、环球影城、华侨城等主题公园运营业务毛利率普遍在40%以上,宋城演艺更是达到了70%以上,而华强方特该数据为35%左右。
华强方特在招股书中分析,主要是由于公司缺少具有世界影响力的IP和品牌,以及公司主题公园主要位于国内二三四线城市,较上述三家有一定的区位劣势,和同样耕耘二线城市的曲江文旅毛利率则较为接近。
事实上,如果将华强方特与上海迪士尼相比较,方特入园人数(4207万)近4倍于后者(1180万),但上海迪士尼仅门票一项营收差不多相当于华强方特全部乐园、全部业务的总营收。单用户消费相对较低,是方特瞄准二三线市场磨合出来的经营状况,也是其需要突破的瓶颈。

哪个乐园最赚钱?政府补贴占近半利润
尽管单人消费比不上迪士尼,但定位于中国二三线市场的方特,在市场快速增长红利与各地政策红利的驱动下,迅速将旗帜插到全国各地。待建与建设中的项目,也更加深入到“下沉市场”。

2012年以前,华强方特基本以比较重的自主投资模式在做主题公园,独立负责主题公园的投资、建设和运营,享有主题公园的全部运营收益。沈阳、青岛、厦门、株洲、郑州等地均采用此模式。
2012年以后,方特逐步向轻资产扩张模式转型。对比世界十大主题乐园排行榜中其他企业,方特的增长一骑绝尘,依靠的就是适应性强的产品+轻资产快速复制的模式。
每落地一个城市,华强方特先与当地有关部门和企业成立项目公司,负责土地、建筑物等的投资和建设,由合作方控股。在主题公园设计、建设阶段,华强方特为项目公司提供创意设计、特种设备以及建设管理服务。
主题公园建成后,华强方特和项目公司成立运营公司,一般由方特控股,负责当地主题公园运营管理,通过分红等方式获取收益。嘉峪关、济南、宁波、南宁、邯郸、洛阳等地均为合作投资方式。
项目越来越多,但并不是每个都赚钱。
华中和华东的主题公园业务贡献了大部分营收,比如郑州、株洲、厦门、宁波等地乐园。但各地旅游运营公司2018年净利润差异巨大。营收超过4亿的郑州方特旅游去年亏损24.17万元,营收2.73亿的湖南方特去年亏损5445.51万元,营收2.43亿的厦门方特亏损额度则达到1.16亿,芜湖方特亏损8508.23万。而营收规模不算靠前的*安泰**方特旅游净利润为980.88万元,嘉峪关方特旅游全年净利润则有1780.61万元。

对于嘉峪关乐园轻松盈利,文旅研究专家、领易咨询总经理邹毅向小娱分析称,还是都市圈问题,西北市场有市场空白点,而且嘉峪关也是旅游目的地城市,文化底蕴丰富,但现代化不够。“要是在供给多、竞争激烈的区域,就不好做。”
而从招股书数据可以分析出,老牌方特乐园亏损原因则是,这些园区为自主投资,成本高,且芜湖、郑州等地后续还在不断建设第二期、第三期园区,要实现盈利实属不易。
为什么华强方特能够承受一批项目不盈利甚至亏损?
一是跟园区的开园时间阶段有关,预期盈利滞后;另一方面,地方政府的补贴也无法忽视。
去年华强方特净利7.87亿元中,扣非净利4.57亿,非经常性损益净额为3.3亿。也就是说,华强方特41.93%的净利润来自于政府补贴。年报显示,2018年非经常性损益中有3.27亿政府补助,此前两年这一补助金额为3.53亿、3.3亿。娱乐资本论矩阵号河豚文旅(id:hetunwenlv)查询东方财富Choice数据发现,华强方特的政府补助额度连续三年高居新三板公司榜首,遥遥领先于第二名。
此外,华强方特作为高新技术企业享受的税收优惠占2018年净利润的14.29%。华强方特年报中警示,若该税收优惠不再实施,会对其盈利能力造成不利影响。

IP,一面强,一面弱
《熊出没》毫无疑问已经是一个全民性IP,火爆到甚至在三四线城镇的市集上能看到盗用其版权的玩具、文具、服装。事实上,营收占比不到17%的动漫和影业却是扛起公司利润的支柱,从这一方面来讲,华强方特的内容IP可以说非常强。

据招股书,2016―2018年,主题公园业务营收占总营收的93.30%、77.14%和83.28%;2018年度,公司控股的77家子公司中,45家(多数为主题公园运营、酒店运营等)处于亏损状态。方特电影和方特动漫则分别贡献了5.85亿元、1.90亿元的净利润。前者负责创意设计、特种电影影片开发制作,后者负责数字动漫作品创意、制作及发行。

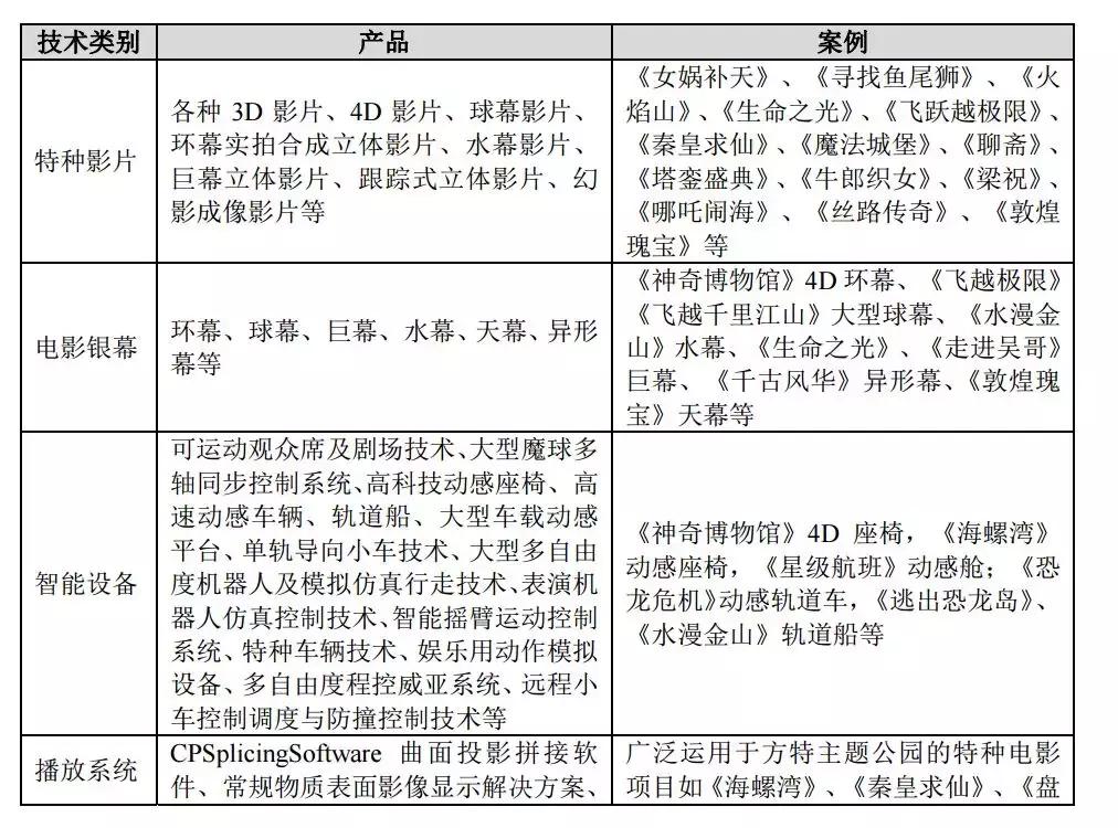
特种电影是华强方特的核心产业。深度挖掘中国古典文化、中国传统故事,成功自主研发十多类特种电影形式、百余个特种电影项目,包括巨幕电影《九州神韵》,用数字高清晰度立体实拍与三维结合方式制作;全景式AR环境影片《梁祝》,把真人表演与幻影成像相结合;室内升降式穹顶影片《牛郎织女》和《大闹天宫》等项目则用真人实拍结合三维的形式,让观众躺在坐席上看“天上”发生的故事。

(AR环境影片《梁祝》)

(穹顶影片)
这也是主打“文化+科技”的华强方特主题公园中最具特色的内容体验。带上4D眼镜坐上轨道车厢,跟哪吒一起闯龙宫、平水患;进入魔法学院,躲避巫师的追赶和怪物的攻击;潜入秦始皇陵墓,从各种机关和兵马俑群中脱身。
这种屏幕跟隧道的巧妙结合下,游客身临其境,尤其从高空坠落的画面加上座椅适度的倾斜,造成一种心理上的失重感,互动感非常强烈。与迪士尼的VR项目——跟钢铁侠一起拯救城市、对抗九头蛇可堪媲美。
财报显示,2018年度,华强方特研发费用为1.68亿元,占营收比例的3.87%,主要用于创意设计、数字动漫、文化衍生品及特种电影等的研发,实现了大批自动控制、系统集成、智能机器人、VR/AR 等领域核心技术的储备,已拥有近1500项自有知识产权。华强方特自主研发的特种电影系统输出美国、加拿大、意大利等40多个国家和地区,每年也配套出口20余部影片。


(呈现各种创新内容的载体,则是华强方特的一大批“核心技术”)
此外,让华强方特十分骄傲的是,截至2019年6月,在国产动画电影票房榜上,“熊出没”系列承包了6席,累计总票房近27亿。

但其实,方特对“熊出没”这个IP的开发,还有很大空间。毕竟,主题公园营收除了票务,园内二次消费才是不断提升利润天花板的秘诀。《2017中国主题公园发展报告》数据显示,国外主题公园收入中,门票占比30%,购物占比30%,衍生品等其他占比40%。
从数据来看,华强方特园区运营收入中,票务占比75%左右,二次消费占比太低。这个原因可以从衍生品追溯到IP源头。

首先《熊出没》动画剧、动画电影风靡全国,但除了曾经被赞为媲美好莱坞制作的《雪岭熊风》,熊出没大电影在豆瓣上的评分不算好。

而衍生品设计、售卖阶段,IP溢价也没有得到充分的开发。以发箍为例,迪士尼的卡通发箍普遍在100元以上,而华强方特的发箍价格只有35元。在华强方特的礼品店中,IP相关产品也仅是很少一部分。

(方特乐园礼品店中还提供古装租赁)
另一方面,方特旗下进入到大众认知层面的IP太单一,尽管后续又推出了包括《小鸡不好惹》等30余部系列动画片、动漫电影作品,但真正具备吸金力的只有“熊出没”。
招股书也披露,IPO募资一部分将投向《熊出没》第七、八部电影和《俑之城》第二、三部电影,公司还将引进《小虎神探队》《Ladybug》等文化内容资源。但要建立起“群像式”IP,难度太高。
这反映到在方特主题公园中,就是除了垃圾桶上和礼品店内,熊出没等内容IP的元素并不很多。熊出没剧场则与其他许多板块的室内体验一样,只是拼图上的一块,熊出没只是跻身众多中华传统文化项目中的IP之一。
不过与本土华侨城、宋城演艺、融创、恒大等主题公园相比,方特算是唯一有知名内容IP的主题公园。方特依靠轻资产模式和广泛的适应性快速覆盖全国,对IP认知度提升以及新IP的推广也会有很大的助力。

华强方特的野心在哪?
方特2010年做芜湖方特欢乐世界时,商业模式还是国内大多数主题公园“主题乐园+房地产”的老套路。公开数据显示,首期华强旅游城项目总占地面积3.31平方公里,其中旅游用地1.66平方公里,商业和住宅项目用地1.65平方公里。
而在发展过程中,华强方特团队发现,没有核心竞争力总是底气不足。基于华强本身的科技基因,公司放弃了房地产业务,定下了“文化+科技”的发展战略,向迪士尼以IP为核心的商业模式靠近。
华强方特总裁刘道强曾介绍过公司的三个主要环路:一环是以原创IP为核心要素的文化创意,二环是围绕核心IP研发大量技术平台;在三环路上,则是构建在文化创意和科技创新之上的大产业板块。

而在寻求快速扩张、提升利润的过程中,“工业化生产、大规模复制、集成化系统采购、全方位娱乐营销、打造专属IP、轻资产输出”成为华强方特的战略模式。
而在选址方面,方特的主题公园广泛分布在二、三线城市,注重城市本身的文化底蕴。在方特看来,各城市的人口结构正在发生变化,某些二三线城市在未来更有竞争力。
作为客流量全球第五、国内仅次于华侨城的中国本土主题公园,华强方特的定位依旧面向“下沉市场”,甚至在应对海外主题公园入华的竞争时,华强方特在招股书中没有提供明确的策略,而是着重去强调自己的“下沉”优势。

邹毅对娱乐资本论矩阵号河豚文旅(id:hetunwenlv)表达了对方特主攻二三线策略的担忧,从长期来看,中国未来经济地理格局是都市圈化的,成规模的旅游目的地只在都市圈中存在,不会遍布在各个低级别的地级市。都市圈的核心目的就是避免相近城市产业资源同质化竞争,造成资源浪费。“1-2小时就能到达都市圈旅游目的地城市,为什么一定要在本城市旅游?”
在他看来,“如果真要下沉,那就要大幅缩减低级别城市的产品内容,与核心城市的产品形成差异化。不能再搞同等规模的主题公园,必然失败。少折腾,做无效投资。”
而另一种观点认为,方特拥有别人难以复制的优势,沉向二三线城市是舍我其谁的态度。
景鉴智库创始人周鸣岐向娱乐资本论矩阵号河豚文旅(id:hetunwenlv)分析称,“迪士尼的项目开发成本失控,很多设计、采购都是缺乏竞争的定向采购,建设成本往往比国内企业高几倍、甚至十倍,因此限制了其在中国的发展空间,只能落在上海,在国内几乎没有可复制性。”
据景鉴智库研究报告,方特每个乐园投资基本在15-20亿元,成本控制能力很强。国内一些主题公园企业则由于缺乏设备研发能力,很难下沉到三四线城市与华强方特争夺市场。在它们直接竞争的区域,方特在成本和价格方面有一定优势。
“一线市场竞争已经非常激烈,项目单体投资额都上百亿。目前来看完全没必要贸然进入这个红海。IPO融资后,有更充裕的资金,华强方特在IP、技术能力肯定都会更加强化。等翅膀长硬些,再跟国际品牌竞技,时间优势在它这里。” 周鸣岐预计,近几年华强方特不太会进入一线城市。
华强方特在招股书中称,拟募资13.55亿元投向研发中心建设、动漫电影制作、品牌建设及推广三大方向,分别投入4.3亿元、5.4亿元、3.85亿元。
此前从新三板拿到多次融资后,华强方特的异地扩张迅猛。而此次IPO募资用途则放在了IP创新、科技研发和营销上,目的在增强公司的核心竞争力,也可以看出方特更长远的打算。
华强方特传递出来的,是一种务实的野心。