(报告出品方/分析师:招商证券 赵中平)
一、钱江摩托:三十五年辉煌历程,铸就国内摩托车龙头企业
1、公司:深筑品牌底蕴,中国大排量摩托车领跑者
主营业务两轮摩托车,产品广受市场认同。公司致力于高性能摩托核心技术研发,将品质和责任视为发展根基,用科技不断升级驾驶体验,打造休闲、运动、娱乐为主的出行产品与用户运营平台。

公司拥有 Benelli、QJMOTOR、QJIANG 三大燃油车品牌,排量覆盖 50cc-1200cc,品类覆盖复古、街车、巡航、旅行、仿赛、越野等,丰富的产品满足用户出行、运动、竞技、休闲、娱乐等多样性需求。
公司自 2005 年收购百年意大利摩企 Benelli,潜心研发大排量运动、娱乐车辆,以深厚的品牌底蕴和持续不懈的投入,使企业具备全系列大排量摩托车优秀的原创设计、正向研发、严谨制造和严苛品控能力,产品经市场验证,为广大摩托车爱好者认同,250cc 以上大排量产品连续十余年位居中国销售第一,也获得全球领先摩企的认同,公司与 Harley Davidson 等全球领先企业建立了深度战略合作。大排量车辆已成为公司利润的主要来源。
近年来,公司集中力量提升渠道管理、品牌推广、新媒体应用、用户支持和运营上,打造 Benelli 品牌回归国际一流,QJmotor 品牌铸就强势国潮,并注重客户联接,谋求为客户营造优秀的车生活体验,寻求新的利润增长点。

2、公司治理:股权结构集中,高管经验丰富
公司控股股东吉利迈捷投资持股近 30%,股权结构集中。公司控股股东为吉利迈捷投资有限公司,截至 2021 年末持有公司 29.77%的股份。
吉利迈捷的股东包括宁波锐马企业管理合伙企业(有限合伙)、吉利科技集团有限公司、杭州 吉行科技有限公司,分别持有吉利迈捷 55%、44.7%、0.3%的股份。其中,李书福先生分别持有上述三个公司 100%、91%、91%的股份,为钱江摩托的实际控制人。

吉利入主,考核制度完善,决策效率提高。
1999 年钱江摩托上市,当时浙江钱江摩托集团有限公司为公司控股股东。2005 年,温岭钱江投资经营有限公司成为控股股东。2014 年和 2015 年公司连续两年亏损,净利润分别为-2.21 亿元、-1.55 亿元,并于 2016 年被深交所实施退市风险警示。2016 年,吉利控股向温岭钱江投资收购获得 1.35 亿股公司股份。吉利入主后,完善了员工考核管理办法,提高了管理决策效率。

3、收入构成逐步聚焦,海外市场稳健开拓
精简收入构成,摩托车业务有序增长。自吉利入主以来,公司先后剥离了利润率水平较低的三轮摩托车业务、其他类业务和进度不理想的锂电业务,并将业务重心转移到两轮摩托车及配件业务。
近五年来,两轮摩托车及配件业务两项业务的毛利率稳定超过 20%。2021 年,公司两轮摩托车业务营业收入 39.07 亿元,收入构成占比超过总营收的 90%。

海外市场业务稳中有进,毛利率保持稳定。
2016 年开始,钱江摩托国外营业收入每年占总营收比都超过 30%。海外市场毛利率水平稳步提升,2018 至 2021 年,公司国外业务毛利率水平分别为 22.71%、20.42%、22.00%、22.62%,稳定大于 20%,近 5 年 CAGR 分别为 22.71%、20.42%、22.00%、22.62%,与国内业务营收能力差距差距逐步减 少。2021 年,公司海外营业收入 19.06 亿元,收入构成占比 44.23%。

二、行业:产品结构持续升级,集中度不断提升
1、规模:国内产销量趋于平稳,国外市场前景广阔
我国摩托车产销总量整体趋于萎缩,近两年有所回升。
我国摩托车市场规模自 2001 快速增长,年产销量在 2008 年达到顶峰,实现 2750.11/2750.20 万辆。由于电动自行车和汽车的快速发展对摩托车起到替代作用,以及我国限摩、禁摩政策的广泛实施,2008 年之后国内摩托车产销量整体呈现萎缩趋势,于 2018 年到达最低点 1557.75/1557.05 万辆,分别较 2008 年下降 46.36%/46.38%。

近两年,受国四切换逐步完成、部分符合标准的超标电动自行车纳入摩托车管理、以及《车辆购置税法》实施、150ml 及以下排量摩托车、电动摩托车免征购置税的影响,摩托车行业产销量逐渐恢复,2021 年我国摩托车产销量分别为 2019.52/2019.48 万辆,继 2014 年后再次突破 2000 万辆,同比增长 18.63%/18.33%。

摩托车出口受疫情影响升中有降,均价稳步上升。
2009-2011 年,我国摩托车出口量急剧增加,复合增长率为 35.31%,2011 年后出口量受产量影响同步下降。
2009 年起,我国摩托车出口占比呈现上升趋势,2018 年实现最高占比 59.50%,2019 年后受疫情影响,出口占比有所下降,但整体保持稳定,呈现上升趋势。
近年来,我国摩托车出口均价呈现稳步增长的趋势,并于 2021 年达到最高价 6.43 万美元,同比增长 11.90%。我国摩托车在国外市场的认可度不断提高,具备广阔的发展前景。

摩托车进口规模小,大排量占主流且进口均价趋于降低。
随着摩托车需求量的不断扩大,我国摩托车进口量近年整体呈现增加趋势,但进口规模仍然较小,并且大排量摩托车占据绝大部分,比例稳定在 80%左右。2018 年,我国摩托车进口总量 3.41 万量,其中大排量摩托车 2.71 万辆,占比 79.40%。
复合增长率为 22.01%,2011 年后出口量受产量影响同步下降。随大排量摩托车进口比重提升,我国摩托车整体进口均价较 11、12 年增长颇多,但随着进口规模的扩大、生产技术不断成熟,大排量摩托车的进口均价呈现降低态势,2017 年进口均价为 8715.65 美元。

2、结构:小排量占主流,大排量需求快速增长
小排量车型需求降低,大排量车型市场扩张。随着我国经济发展,我国摩托车市场的休闲娱乐文化逐步形成,消费者对摩托车的需求从工具属性逐步过渡到休闲娱乐属性。
总体来看,小排量摩托车仍然占据摩托车市场的主流,但销量呈现下降趋势。大排量摩托车具备优秀的动力、操控性能,符合消费者休闲、娱乐的要求,市场需求快速扩张。
2015年以来,国内中大排量摩托车市场快速增长。
2020年在新冠疫情导致我国摩托车销量整体下滑的情况下,大排量摩托车仍逆势增长,发展势头强劲。
2021年,我国大排量摩托车销量 33.3 万辆,占摩托车总销量的 4.87%,同比增长 65.80%。摩托车的运动、休闲、娱乐属性成为年青人群的首要选择,这促使国内摩托车文化生活的快速形成,以运动、休闲、娱乐为主的中大排量摩托车市场潜力凸显。

3、多样化需求崛起,中大排量摩托车发展空间广阔
大排量占比远低于欧美,内销结构与日本类似。欧美发达国家已经完成摩托车车型从代步型到消费型、大排量摩托车转变,大排量占据摩托车市场的主流。其中欧洲市场 250cc 以上的占有率超过 50%;北美市场 250cc 以上的占有 率超过 90%。日本国内各排量摩托车的内销结构与我国类似,仍以小排量为主。

大排量摩托车渗透率远低于欧美日,发展空间广阔。
从人均消费量来看,日本、欧洲和美国中大排量摩托车年人均消费量在 6.6~8.8 辆/万人之间,而我国人均销量仅 1.25 辆/万人,参照发达国家和地区,我国 250cc 以上中大排量摩托 车销量还有极大提升空间,市场潜力巨大。

4、竞争格局:行业集中度高,钱江、春风、隆鑫市占率前三
大排量市场行业集中度高,CR3近60%。2021年,我国250cc以上中大排量摩托车合计销售20.3万辆,同比+14.7%,,CR3 为 58.02%,近两年基本维持在 60%左右,行业集中度较高。钱江摩托、春风动力、隆鑫通用大排量摩托车的市占率排名行业前三,2021 年分别为 33.42%/9.97%/14.62%。
• 钱江摩托:主打二轮摩托车业务,有 Benelli、QJMOTOR、QJIANG 三大燃油车品牌,排量、车型覆盖范围广,大排量摩托车销量连续十年行业第一。
• 春风动力:主打全地形车与摩托车。250cc 以上 2021 年销量 3.32 万辆,同比-8.17%,市占率 9.97%%;
• 隆鑫通用:主营摩托车及发动机、通用机械产品。250cc 以上(隆鑫无极)2021 年销量 4.87 万辆,同比+12.65%,市占率 14.62%。


钱江大排量产品线布局范围广,市占率排名第一:钱江摩托 250cc 以上 2021 年销量 11.13 万辆,同比+49.00%,市占率 33.42%;从 2018-2020 变化趋势上来看,大排量车型市占率大幅领先竞争对手,接近甚至超过春风动力与隆鑫通用的市占率之和。

5、驱动:文化、政策双促进行业发展
骑行文化兴盛。首先,随着摩旅文化逐步形成,摩托车从代步属性向休娱属性转移,社交娱乐属性将助推销量增长,摩托车的需求群体会进一步扩大;其次,随着城市拥堵问题日替突出,短途消费理念被消费者接受,摩托车作为代步工具,需求群体未来势必会扩大;最后,差异化年轻属性吸引年轻顾客。
以钱江、春风为代表的摩托车车企产品品类覆盖复古、街车、巡航、旅行、仿赛、越野,产品设计年轻化,受年轻消费者的认可。
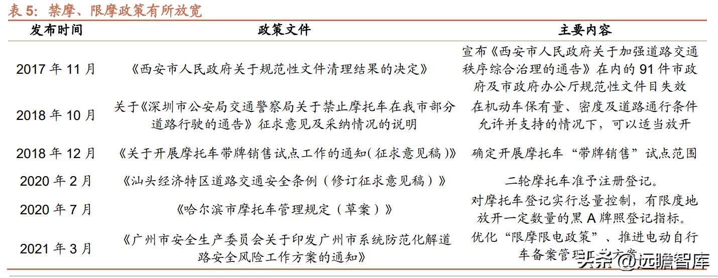
这些差异化的产品,也给行业的发展带来了想象的空间。禁摩、限摩政策总体趋于宽松。1985 年起,我国实行严格的“禁摩令”政策,在政策引导下,摩托车管理逐步向规范化、高效率发展。
近年来,我国禁摩、限摩政策趋于放宽,自 2017 年西安解除禁摩令,多座城市颁布相关政策,以管代禁,放宽对禁摩、限摩的监管,摩托车行业有望乘政策春风迎来新一轮发展。


三、聚焦摩托车业务深化品牌运营,扩大产品矩阵推动渠道优化
1、聚焦主业,非摩托车业务逐步剥离,大排量摩托销售持续增长
国内销售总量较去年同期回落,大排量车型销售持续增长。受新冠疫情、芯片供应紧张,大宗原材料价格大幅上涨、外部环境的不确定性等因素影响,公司 2021 年国内摩托车销售约 17.75 万辆,同比下降 7.95%,较同期回落。然而, 公司的国内大牌量车型持续增长,250cc 及以上排量销量从 2017 年的 1.91 万辆增长到 2021 年的 5.91 万辆,同比约增长 20.08%,过去 5 年 CAGR 为 32.54%。

近年来国内人群对摩托车的需求从代步逐渐转向娱乐,尤其是经济相对发达的非限禁摩地区,摩托车的运动、休闲、娱乐属性成为年青人群的首要选择,这促使国内摩托车文化生活的快速形成,以运动、休闲、娱乐为主的中大排量摩托车市场潜力凸显。

出口同比上升,欧洲市场及非欧市场持续增长。
2021 年公司出口 21.75 万辆,同比上升 21.37%,其中大排量出口约 5.22 万台,同比增长约 34.85%。欧洲市场出口量超过 5 万台,增长 56.6%,非欧市场增长 32.83%。
公司建立了广阔的营销网络体系,覆盖国内外区域,拥有较强的合作伙伴,通路顺畅。
近年来,顺应新媒体的应用,建立品牌引流 矩阵,进一步拓宽营销渠道。
全球范围内,公司产品远销 130 多个国家和地区,在欧洲、拉美、东南亚、中东等热点市场受到骑士们的热爱。

去芜存菁,剥离锂电业务,聚焦摩托车主业。
锂电业务曾是公司最重要的非摩托车业务,有锂电科技、新能源研究院两个经营主体,连年亏损。2021 年 3 月开始子公司浙江钱江锂电科技有限公司及其子公司浙江隆劲电池科技有限公司不再纳入合并范围。摩托车主业方面,公司两轮摩托车的收入占比自 2016 年以来稳步提升。


2、坚持多品牌战略,深化品牌运营,提升品牌力
多品牌协同推进,打造覆盖燃油、电动的品牌族群。
公司继续夯实多品牌战略,通过多品牌推广形成协同势能,升级钱江摩托品牌族群。
公司拥有“钱江”、“QJMOTOR”、“Benelli”等国内外知名品牌,其中钱江品牌曾获“中国名牌”、“中国驰名商标”、“最具市场竞争力品牌”;国潮品牌 QJMOTOR 一经推出,便为广大年轻消费者广泛认同;Benelli 为欧洲具备百年传承和底蕴的知名品牌。
各品牌协同构成入门、国潮、国际一流的全覆盖品牌矩阵,为消费者带来丰富的选择。相关品牌在国内外进行注册保护,国内外商标合计超过 176 项。
顺应新能源电动车产业发展需求,公司又推出钱江电动车等新能源品牌,受到追求个性的年轻族群的追捧。


强化品牌传播,深化品牌运营。
公司通过参加北京摩展、重庆摩展,打造“中国钱江馆”,开创品牌联展,提升品牌传认同感;亮相米兰展,扩大国际影响力,QJMOTOR 多款产品获得广大欧洲经销商和消费者的青睐。
公司全年共开展 Benelli 及 QJMOTOR 新品试驾会超 429 场;大型交车仪式 115 场、训练营 70 场次、赛道体验 10 场,推动 Benelli 品牌回归国际高端站位,打造 QJMOTOR 国潮机车实力派标杆。
鉴于大排量摩托车用户的玩乐属性,公司 2021 年加强线上传播引流,利用各类新兴媒体平台与各类活动,进行品牌推广、产品营销,增加用户粘性,持续提升品牌影响力。
2021 年钱江摩托与哈雷成立合资公司——浙江极晟机动车有限公司,开始推进哈雷合作业务,通过国际一流技术品牌的战略合作,带动公司品牌实力传播。

3、持续壮大产品族群,提升产品力
公司拥有完善的设计、研发体系,在行业中具备领先优势。
公司建有包括动力总成研究院、整车研究所、电气研究所、人机工程研究所、综合实验室、试验场所等机构,具有“国家企业技术中心”、“国家级认可实验室”、“浙江省高新技术企业”、“浙江省重点实验室”资格。
公司在上海、杭州、温岭以及意大利等地建立分支机构,在研发投入、研发人员数量方面均明显高于行业平均水平。
通过自主创新、合作开发、引进消化等多种方式进行技术改造、技术创新,公司具备了包括原创造型、发动机及变速箱、整车平台、电气及智能化控制等优秀的设计、研发能力,具备摩托车发动机及整车全流程正向研发能力。尤其是在大排量领域,公司自收购意大利百年摩企 Benelli,掌握大排量发动机及整车的协同研发、制造技术,具备深厚的底蕴和积累,产品符合并优于行业国 IV、欧 V、EPA 等法规标准等。
2021 年共上市燃油车 20 款,包括 7 款 Benelli 车型(涵盖跑车系列、街车系列、旅行系列、幼狮系列),9 款 QJMOTOR 车型(涵盖闪、赛、追、骁、逸 5 大系列),4 款 QJiang 产品以及 6 款电动车,进一步丰富了消费人群的选择。

智能化元素逐渐覆盖大排量及电动产品,为车辆增添科技感和骑行体验的同时,提升服务能力和车生活经营能力,为产品力持续加分。
钱江摩托打造智能化车联网服务 APP 钱江智行,结合车载硬件,为车住提供包括摩托车状态查看、车辆操控、车辆定位、历史轨迹查询及车辆健康检查等相关功能,并拓展社交、维保等应用,让用户骑行更加有趣。
领投智租换电,拓展换电业务及新能源车辆的推广,探索新能源车辆的出行新模式,扩展电动车更优秀的续航、更便捷的使用,更具性价比的产品力,并为拓展海外换电业务及新能源车辆的推广,共筑全球产业协同生态圈奠定基础。

4、推进渠道建设,激发渠道活力
加快国内外渠道建设,持续推进渠道优化升级。国内深化实施 Benelli 及 QJiang 渠道直营模式改革,打造高效率市场运营团队,提升市场灵活机制和管理机制,渠道质量不断提升;国际加强自主出口队伍建设,推动 QJMOTOR 等品牌的国际渠道布局,进行海外多品牌覆盖。
截至 2021 年,钱江摩托的各品牌国内共拥有 5000 多家经销商门店,包括省会旗舰店 200 多家,地级专卖店 2600 多家,县级体验店 3000 多家,能为用户提供所在范围内优秀的购车体验和用车服务。同时,公司发力建设基于 LBS 位置服务的线上映射店及车联网服务,为用户提供线上线下的联动服务。
推动落地金融和保险双赋能,提升渠道销售能力。
钱江摩托联合摩行保(北京)科技有限公司、北京华创明德保险代理有限公司,重磅推出“钱摩保”摩托车保险保障产品,为钱江摩托旗下:QJMOTOR、贝纳利、MV 奥古斯塔三大 品牌的摩托车用户解决:车损保障、盗抢保障、第三者责任、骑行意外险、车辆救援服务、人伤救援服务,未来钱摩保不仅为我们中国的摩托车用户提供服务,还要为全球更多的钱江摩托车用户提供服务。
吉利智慧金融分期和摩行保保险保障服务全面落地执行,提升渠道销售能力和盈利能力,实现金融增值服务赋能,也为消费者提供了更便利的服务。

四、财务情况:核心业务稳健增长,2021业务盈利触底反弹
1、核心两轮摩托车主业稳健增长,境外市场前景广阔
两轮摩托车是公司核心业务,收入占比 60%以上。
2017年以来公司营收总体维持增长,仅 2020 年营收出现小幅下滑,主要是受新冠疫情影响,国内外经济形势不明朗,出口销量下滑;2021 年公司营收达入 43.09 亿元,同比上升 19.29%。分产品来看,两轮摩托车始终占据公司产品核心,占比总体维持稳健增长。
2021年两轮摩托车营收 39.07 亿元,同比增长 24.04%,占比 90.65%,达到 2017 年以来的最高占比。
摩托车业务毛利率整体稳定增长,远超非主营业务。
自 2017 年以来,公司的两轮摩托车与摩托车配件及加工业务毛利率基本呈现增长态势。
2021 年,两轮摩托车毛利率为 25.62%,同比下降 9.60%,系大宗原材料价格大幅上涨所致;摩托车配件及加工毛利率高达 38.06%,同比增长 15.35%,达到毛利率最高点;锂电池与房地产开发业务毛利率分别为 22.78%、8.03%,均低于摩托车业务。

以境内销售为主,境外销售波动上升。
2021年公司在国内、国外地区营收23.50/19.06亿元,分别占比54.52%/44.23%; 2018 年公司国外营收分别占比 45.48%,较 2017 年同比增长 10.79%,2019、2020 年受新冠疫情影响,摩托车出口受阻,国外营收占比降至 35.84%/37.29%,2021 年,随国外疫情政策放宽与汇率变化,摩托车出口量及营收有所回升,占比 44.23%,基本与 2018 年持平,境外市场存在较大开拓空间。
境内外毛利率整体稳步增长,境内毛利率高于境外。
2017-2021 年,公司境内、外毛利率整体呈现增长趋势,2021 年达到 28.99%/26.62%。
2019 年境外毛利率降低分别系新冠疫情影响境外销售所致,2021 年国内毛利率降低系大 宗原材料价格上升,营收增速不及营业成本所致。
2018 年起,随我国骑行文化的发展和限摩、禁摩政策的放开,国内毛利率迎来快速增长,同时由于新冠疫情对国外业务的影响,近三年境内毛利率均高于境外水平,但境外毛利率仍 稳步增长,呈现良好的发展态势。

2、盈利能力稳步提高,收益质量整体改善
毛利率、净利率整体提高,期间费用率基本保持稳定。
近年来随着销量快速增长及品牌力的提升,摩托车毛利率显著改 2017-2021 年,公司毛利率、净利率整体呈现增长态势,2021 年分别达到 26.17%/5.51%,有小幅降低,系大宗原材料价格大幅增长所致,营业成本增速高于营业收入。但整体而言,公司盈利能力近年逐步提高。
近五年公司销售、管理费用率基本保持稳定,财务费用受汇率影响而波动。
2021 年,公司销售费用率/管理费用率/财务费用率分别为3.66%/9.96%/0.29%,同比+14.02%/+3.86%/-74.78%,财务费用率大幅下降系外汇汇率变动,汇兑损失同比减少所致。

偿债能力稳中有升,收益质量整体改善。
偿债能力方面,2019-2021 年公司资产负债率分别为 43.27%/41.95%/41.05%,基本保持稳定,且逐年小幅下降,因此公司的资产负债结构合理,偿债能力稳中有升。
收益质量方面,2019 年,公司 ROE8.82%,较 2018 年 2.56%大幅提高,同比增加 244.53%,系主营业务大幅提升,归母净利润同比增长 259.8% 所致。
2020-2021 年公司 ROE 基本稳定,分别为 8.86%/8.29%,2021 年 ROE 小幅下降系原材料成本增加导致利润降低,但收益质量整体的改善趋势不变。

五、盈利预测与估值
1、盈利预测
我们预计两轮摩托车业务 2022~2024 年营业收入分别为 52.48 亿元、66.21 亿元、83.69 亿元,同比增长 34.33%、26.17%、26.40%;摩托车配件及加工业务 2022~2024 年营业收入分别为 3.10 亿元、3.88 亿元、4.85 亿元,同比增长 30%、25%、25%。
公司未来将会聚焦摩托车主业,逐步聚焦:我们预测封装、控制器等业务 2022-2024 年营业收入分别为 1.01 亿元、1.01 亿元、1.01 亿元,同比增速为-35%、0%、0%;房地产开发业务 2022-2024 年营业收入分别 0.66 百万元、0 元、 0 元。

2、估值
公司聚焦主业,卡位大排量摩托赛道,有望实现持续增长。
我们预计公司 2022 年-2024 年归母净利润分别为 4.57 亿元、5.68 亿元、7.43 亿元,分别同比增长 92%、24%、31%,对应 2022-2024 年 PE 分别为 21X、17X、13X,

六、风险提示
新冠疫情反复风险:
新型冠状病毒疫情在中国和全球多个国家爆发。爆发初期,国内各行业均遭受了不同程度的影响,如果疫情短期内不能有效缓解,各主要国家和地区不能及时恢复正常生产经营秩序,出入境管控等防控措施持续加强,将会给公司的经营状况造成不利影响。
市场开拓风险:
随着市场需求的变化,公司业务部门的管理、产品的开发设计等方面可能存在不能适应新的市场竞争状况的风险。如果公司不能很好适应不断变化的市场需求,或者在市场推广、运营成本控制等方面发生不利变化,都将对公司的盈利水平和未来发展产生不利影响。
下游需求不及预期风险:
大排量摩托车主要以休闲娱乐为主,这与消费者的消费力及消费倾向有关,同时摩托车还受 限摩、禁摩等政策影响,所以下游需求存在不确定性。
——————————————————
报告属于原作者,我们不做任何投资建议!如有侵权,请私信删除,谢谢!
精选报告来自【远瞻智库】远瞻智库-为三亿人打造的有用知识平台|报告*载下**|战略报告|管理报告|行业报告|精选报告|论文参考资料|远瞻智库