来源:凤凰网
凤凰网《风暴眼》出品
核心提示:
2,2021年,益禾堂的门店总数从4000多家增加到了5000多家。今年7月,益禾堂还曾因涉嫌*辱侮**物化女性的低俗宣传文案引起争议。
3,据凤凰网《风暴眼》根据已披露的数据不完全统计,截止2021年中,已有超过60亿人民币进入新式茶饮赛道。
4,近年来新式茶饮品牌“翻车”屡见不鲜。从传统的茶饮粉末时代到现如今的新式茶饮时代,整个行业处于急速变迁之中,可惜的是,新式茶饮的发展速度并未匹配规范的行业标准。
蟑螂乱爬的益禾堂,已不是第一次出问题了
网红奶茶品牌益禾堂最近接连翻车,引发争议不断。
9月13日,有媒体报道,市场监管部门检查广西柳州柳江区商贸街益禾堂奶茶店时,发现蟑螂乱爬。柜台、货架和墙上除了活的蟑螂外,还有死的小蟑螂。事情曝光后,网友一片声讨。

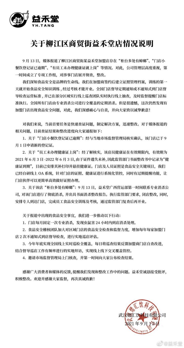
9月15日,益禾堂通过官方微博对此作出回应。益禾堂表示,针对有关部门责令柳州市柳江区商贸街某益禾堂加盟门店整改一事,公司管理层高度重视,第一时间成立了专项工作组,对涉事门店展开彻查、整改。目前涉事门店已申请新的登记证,“员工未办理健康证”系证件遗失未补,现已安排其补打印并悬挂健康证。
关于店内“多处有蟑螂”,益禾堂表示,现已展开彻底消杀。

事实上,这已经不是益禾堂第一次出现食品安全问题。
今年的6月18日,FM全媒体《维权超给力》报道了福州余女士6岁女儿在奶茶里喝到了一整只完整壁虎的新闻 ,事件随后被网友推上热搜。当天下午,福州市仓山区市场监督管理局也来到这家金河路的贡茶店进行突击检查,《维权超给力》也全程网络直播了整个检查过程。
直播最后,FM全媒体记者与工作人员来到附近的一家“益禾堂”奶茶店突击检查,在仓山区市场监督管理局工作人员对益禾堂店家开具的监督意见书中,记者发现整改内容包括“冰箱内食品未分类保存未加盖”、“制冰机未定期清理”、“产品启封使用标志不规范”、“冰箱内壁未及时清理”、“垃圾桶未加盖且摆放位置不规范”等卫生问题。
门店数量超5000家,曾因“*辱侮**女性”低俗文案致歉
值得一提的是,益禾堂还曾因低俗文案引起争议。七月下旬,有网友爆料益禾堂在其新品宣传上配上了“空姐的品质吉祥村的价格”“这么大一杯够你三四个秘书喝”等文案。
事情发酵后,7月25日,益禾堂发布致歉信,表示由于品牌方监管和审核不力,对个人博主在抖音发布的原创的益禾堂打卡视频进行了外卖平台的转载发布,由于原视频中一些用词不当造成误解,导致传播的视频给大家带来了非常糟糕的感受,对此品牌方深感自责。
即便如此,仍引发网友诸多不满。有网友表示:谁给你的脸一边赚女性的钱一边物化*辱侮**女性?

天眼查App显示,“益禾堂奶茶”关联公司为武汉熠汇饮科技有限公司,成立于2018年8月24日,法定代表和疑似实际控制人为胡继红。2021年6月,该公司注册资本增至1010万人民币,增幅400%。
股东信息方面,天眼查显示胡继红占股19.80%,胡继成占股0.20%,大股东是胡继红所担任法定代表人的湖北欣益嘉仁企业管理有限公司,占股80%。
天眼查风险信息还显示,2020年10月,该公司曾因特许经营合同纠纷被起诉。值得一提的是,武汉熠汇饮科技有限公司通过间接持股,拥有超二十家公司的实际控制权。2021年益禾堂已成立近二十家餐饮管理公司。
虽然目前公开信息中未能查询到益禾堂的融资信息,但资料显示益禾堂近年来扩张动作不断,在石家庄、武汉、哈尔滨等多个地方招兵买马。
2021年,益禾堂的门店总数从4000多家增加到了5000多家。不仅如此,胡继红还表示:“现在新签的加盟商已经全部用新版本了,接下来还会大面积地以旧翻新,有计划有步骤地把升级推向全国。”
新式茶饮赛道获资本青睐,超60亿资金疯狂涌入
不过,益禾堂的食品安全问题并非个例。近年来,随着喜茶、奈雪的茶、茶颜悦色、蜜雪冰城等新式茶饮的崛起,食品安全等相关问题也频频被曝出。
凤凰网《风暴眼》发现,仅今年上半年,喜茶、一点点、益禾堂、本宫的茶、贡茶,蜜雪冰城、奈雪的茶等都因安全问题见诸网络。
就在不久前,喜茶上海一门店店员错将样品当做饮品,导致顾客喝完后入院洗胃。
8月2日,新华社曾报道奈雪的茶北京西单大悦城店、长安商场店出现蟑螂乱爬、腐烂水果继续用、产品标签随意更换、手套不戴、抹布不洗等食品安全问题。
作为消费升级下的新生事物,茶饮业在这几年实现了爆发式增长。统计机构的数据显示,2021年新式茶饮门店数量将超过55万家,市场规模将会达到1100亿元。

而新式茶饮行业的快速发展,离不开资本的助推。早在2018年,茶饮赛道便迎来了“融资热”,大额资金疯狂涌入。除了喜茶、奈雪的茶等头部品牌频获融资外,一些细分赛道的中小品牌也受到资本青睐。
喜茶在2018年获得了美团龙珠资本4亿人民币的B轮融资;2019年喜茶获得腾讯、红杉资本两大知名投资机构的加持;2021年,喜茶获得高瓴、腾讯、红杉、淡马锡等5亿美元的D轮融资,刷新了茶饮赛道单笔融资额的纪录。
奈雪的茶在2018年获得天图资本数亿人民币的投资;2020年,奈雪的茶获得了2轮过亿美元的融资,投资机构为云锋基金、深创投、太盟投资等。

除了头部品牌外,7分甜、老虎山黑糖专卖等茶饮品牌也获得资本青睐。老虎山黑糖专卖在2018年连续获得3轮融资,融资金额超过1.5亿元;主做水果饮品的“7分甜”也在2020年10月获得顺为资本、内向基金的1.5亿元A轮融资。
据CBNData数据,2020年全年,茶饮品牌一共有18起融资,较上年增长8起,披露总金额达到17.43亿人民币,同比增长约700%。
进入2021年,茶饮赛道继续被资本看好。天眼查数据显示,截至5月底,茶饮赛道已发生近十余起融资事件,融资总额超8亿人民币。

据凤凰网《风暴眼》根据已披露的数据不完全统计,截止2021年中,已有超过60亿人民币进入新式茶饮赛道。
在资本的加持下,茶饮赛道开始疯狂扩张。公开资料显示,2020年我国新增奶茶店相关企业5.6万余家,年增速超20%;喜茶、蜜雪冰城等茶饮品牌的门店数量也爆发式增长。
相关数据显示,2016年至2018年,蜜雪冰城线下门店数从2500家暴增至7500家,截止2021年8月,蜜雪冰城已经拥有约18000家门店,预计年底将突破2万家。
奈雪的茶财报显示,截至2021年6月30日,其门店数达578家,上半年新开93家。2021年上半年在一线和新一线城市新开门店数占上半年新开门店总数的65.6%。
今年6月25日,新式茶饮品牌沪上阿姨对外宣布,再获近亿元的嘉御基金的追加投资。据沪上阿姨创始人单卫钧透露,品牌门店数量正式突破3000家。

但在茶饮品牌疯狂扩张的过程中,也埋下了许多隐患,食品安全、卫生等问题屡屡被曝出。
尽管这些茶饮品牌在被曝出问题后也都第一时间道歉整改,但往往是曝光一家整改一家,一边道歉一边继续出问题。
扩张、上市背后,食品安全问题何时消?
动辄千万、上亿元融资,备受高领、红杉、腾讯、美团等投资机构青睐的网红茶饮品牌,为何问题不断呢?
有业内人士称,目前的茶饮市场中,头部品牌大力发展直营店,加盟店模式导致产品品质参差不齐,供应链管理能力不足,现做模式不能严格保证产品的卫生健康问题。此外,行业准入门槛低、加盟商管理不严等,导致野蛮生长乱象丛生。
而这些餐饮品牌之所以问题频出,除了与经营主体责任意识差,惩戒手段缺*密失**切相关外,也与快速扩张而疏于管理有关。
数据显示,新式茶饮品牌的加盟费最低仅需1万元。较低的准入门槛直接影响了行业的整体标准,粗糙的生产流程,以及参差不齐的生产标准,直接导致当下部分新式茶饮门店安全问题频出。
经济日报就曾发文指出,连锁餐饮企业频频“翻车”,快速扩张而疏于管理也是一个重要因素。华莱士曾以每天新开三家门店的速度迅速扩张,蜜雪冰城在全国门店数量也已突破14000家。门店数量的快速扩张增加了管理难度,品牌方对加盟店管控能力弱也导致各门店管理水平参差不齐。
著名经济学家宋清辉对凤凰网《风暴眼》表示:“食品安全问题屡禁不止的原因有很多,其中违法成本过低、监管力度不足或是其主要原因。”
宋清辉认为,对于餐饮企业而言,食品安全是企业的命脉,一旦失守很难收复。如果企业不高度重视食品安全问题,最终只能是失去消费者的信任,自取灭亡。
值得注意的是,新式茶饮赛道火热的同时,之前砸入“重金”的资本方,也已经开始谋求推动茶饮品牌上市套现。
今年6月30日,奈雪的茶在港股上市,被称为“新式茶饮第一股”,成为茶饮赛道的标志性事件。但上市首日其股价便跌破19.80港元/股的发行价。上市以来,奈雪的茶股价一路下跌,目前市值已蒸发超100亿港元。

与此同时,坊间关于喜茶、蜜雪冰城将要上市的消息也常被传出。
就在8月25日,又有市场消息指出,蜜雪冰城考虑最早于2022年赴港IPO,可能融资2亿至5亿美元,但最后又有消息指出该传闻被否认。
9月13日,彭博报道称,喜茶考虑最快明年在香港上市,公司考虑聘请瑞银安排其香港的IPO,此次IPO将至少募集5亿美元。不过,对于上市报道,喜茶随后回应称,公司暂时没有任何上市计划。
有行业人士对凤凰网《风暴眼》表示:“尽管喜茶、蜜雪冰城对上市消息给予否认,但实际上,投资机构多年的投入已经到了一个寻求回报的时期。鉴于目前的资本市场环境,这些新茶饮品牌有可能是在等待一个更好的上市时机。”
但上市并不能解决频频出现的食品安全问题。相反,如果上市以后仍然继续出现食品安全、店面不卫生等问题,不仅会失去消费者的信任,股市的投资者也会“用脚投票”。
有分析人士表示,对快速扩张的新式茶饮企业而言,如何在快速获取规模、保持低价位和收益的同时,加强对包括加盟商门店在内所有门店的管控能力,特别是避免出现食品安全问题,是一个共同的课题。
除此之外,在市场趋于饱和,品牌扩张速度放缓,行业存量市场竞争更加激烈的情况下,新式茶饮品牌如何获取新增量,也是其上市后面临的困境之一。