Switch是任天堂最新推出的家庭游戏机,用传统的游戏机的观点来审视这台机器,我们很难来定义这到底是一款主机还是掌机。但是无论如何,通过近一个月的使用,老刘将其中的使用感受写成下面的文字。
设计
因为Switch主机和掌机两种模式,Switch的配件相当的丰富。随机附赠的配件除了Switch主机以外还有Joy-Con,通过Switch Dock你可以让Switch进入电视模式。此外,如果你使用附赠的Joy-Con Grip,将左右两个Joy-Con安装在Grip上,我们就能得到一个传统的手柄。当然电源线和HDMI线也是随机附赠的。

拿到Switch第一眼最大的惊喜就是它真的非常的小,在没有安装Joy-Con的情况下很多人会误以为这是一个平板电脑。不过,令人失望的是Switch的外部依然使用的是塑料材质,但是和国产手机的塑料带给你的廉价感不同,Switch的机身摸起来非常的顺滑,给你一种在触摸丝绸的感觉,丝毫没有便宜货的感觉。

不管是将Joy-Con连接在主机还是Joy-Con Grip上,两者的手感都非常的舒服,不会因为长时间游戏而导致你的手掌有任何的酸痛和麻木的感觉。经过这一个月的使用,老刘可以负责任的告诉你,Joy-Con应该是任天堂史上最好的手柄,甚至是家用机历史上最好的也不为过。
硬件

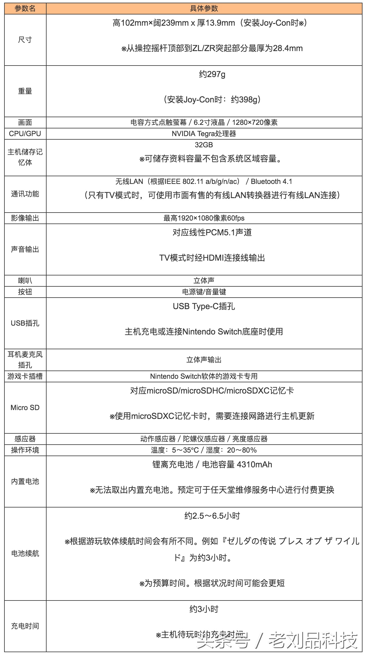
Switch的硬件参数如上图, Switch采用的是一块6.2寸的IPS屏幕,分辨率达到了720P。在手机分辨率纷纷突破1080P的今天看起来有点寒酸。但是根据我的平时使用的情况来看:这款屏幕的解析度还是相当不错的,如果不是看过屏幕参数,我相信没有人会在意这是一个720P分辨率的屏幕。
GPU方面,Switch采用了来自*弹核**厂的Tegra X1处理器,不过任天堂用的X1是特殊定制为游戏性能优化过的和其他的设备上的X1是不一样的。除此之外,任天堂也公开申明,在使用家用机模式时,Switch的CPU性能不变,GPU频率会提升一倍从307.2MHz 提升至 768MHz,毕竟家用机模式要输出1080P的图像。这里老刘找到一个同样使用TegraX1处理器的设备的跑分图:
上图中红框内的的两款设备均采用了TegraX1处理器,可见其图像性能基本接近iPad Pro的水平。
CPU方面,任天堂将CPU主频锁定在了1030MHz,为此任天堂不得不将Switch游戏以外的所有多媒体功能删除。这意味着什么呢?老刘就遇见了一个比较尴尬的问题,前几天去机场发现我的Switch连不上机场的免费WIFI,因为大部分机场的免费WIFI都需要通过浏览器输入一个发送到手机的动态密码,而Switch并没有浏览器。不过,老刘想说的是:一款游戏机的性能并不能决定它的成功与否,主机支持的游戏才是其最重要关键点。
电池续航是移动设备最重要的一个参数,从官方给的图可以看出:Switch大概可以支持3到6.5个小时的续航时间(根据游戏的不同续航时间不同)。再次老刘自己也做了测试:在100%亮度机打开WIFI的情况下玩《塞尔达传说:荒野之息》可以持续2小时45分钟,和官方给出的数据非常接近。《塞尔达传说》应该是目前对Switch性能要求最高的游戏了。
总的来说,作为一款家用机,Switch的性能是不够看的。作为一款次世代主机,它的性能不及Xbox One和Ps4。但是作为一款掌机,他就是一台性能怪兽,是目前性能最棒的手持游戏设备。
对两款游戏的感受
经过了大概,一个月的使用。我一共玩了两款游戏:《塞尔达传说:荒野之息》和《马里奥赛车8》,一句话评价就是:太TM好玩了!在此之前,我从来没有玩过《塞尔达传说》,只是听说媒体对这个系列的游戏赞不绝口。在试玩过之后我才发现:这款游戏确实物有所值:首先,游戏采用了开放性世界的玩法,这没什么,开放性世界不是你任地狱的专利。但是在《荒野之息》的世界里,每个人都可以玩出自己的故事,而不是硬性的跟着任务走流程。你可以用任何你想的到的方式去揭开游戏中留下的谜题甚至消灭敌人的方式。这款游戏中处处渗透着自由的气息,你根本不需要去看攻略来游戏因为在进行游戏的同时你就在创造你自己的游戏。游戏的主线并不复杂,依然是任天堂老套的杀魔王救公主的情节,海拉尔大陆真正的魅力,并不是去救公主,而是去发挥你的想象力去探索和发现。
老刘在年少的时候,曾经用PSP玩过GBA版的《马里奥赛车Advance》。当时,我每天和我的室友两个人每天都会比一比谁的单圈速度更快。可能有很多人会问:这不就是《跑跑卡丁车》么?老刘只能说你真是naive,要知道《马里奥赛车8:豪华版》是一款从Wii U上移植到刚刚发售缺乏大作的Switch上的游戏,正是这么一款游戏却成为了亚马逊今年销量最高的作品,其中的原因不言而喻—好玩!
总而言之,目前Switch支持的大作并不多,但是从以上两款游戏给老刘带来的感受来看,每一款游戏都能带给你最纯粹的游戏体验。这两款游戏中任意一款都是杀时间的利器,每当你感到身心疲惫,只要拿起Switch,就可以忘却烦恼享受最纯粹的游戏乐趣。
价格以及购买途径和须知
值得庆幸的是:Switch并不锁区,所以不管购买那个地区的设备都可以随意购买游戏。目前鼻尖方便的购买途径有三条:第一,某宝,这应该是最方便且便宜的途径了,省去了很多不必要的麻烦,缺点是价格略贵。目前机器加一款游戏的价格大约在2700元左右,比日亚购买还要便宜。第二,如果你对淘宝JS不放心可以去日亚海淘,价格方面差不多,大概46000日元约合2780人民币。不过通过日亚海淘Switch很可能要去海关缴税,Switch属于“游戏品”要收15%的关税大概420元人民币。第三种方式就是找个身在国外的好友帮你人肉背一台回国,这就看你的社交能力了。如果是从香港背的话请注意:港版Switch目前不支持eShop,所以买之前请尽量购买好游戏,以免发生“可远观,而不可亵玩”的悲剧。
总结
优点:
主机模式和掌机模式无缝切换
外观精致,塑料材质手感极佳
第一方游戏优秀
屏幕的亮度和色彩表现力强
主机的硬件和续航做到了完美平衡
缺点:
配件昂贵
游戏价格略贵于其他主机
从目前Switch的销量来看,这款主机已经算是成功了。硬件的平庸并不能夺取它其他的光芒,本着够用就可以的设计理念,任天堂总是能够在内容上做足文章,其实仔细想想任天堂的设计理念是正确的,购买一台游戏机的理由是高大上的性能还是好玩的游戏?