版权声明
本文版权属人民卫生出版社《中国医学前沿杂志(电子版)》编辑部所有,欢迎转发分享,如需转载请联系编辑部授权,并请按照以下引文格式注明文章来源!
引用本文:
中国医疗保健国际交流促进会胃食管反流多学科分会 .中国胃食管反流病多学科诊疗共识[J].中国医学前沿杂志(电子版),2019,11(9):30-56.
共识PDF全文*载下**路径:《中国医学前沿杂志(电子版)》官网
http://www.yixueqianyan.cn/CN/Y2019/V11/I9/30
1 背景
2006年,笔者之一经反流监测和抗反流药物治疗后初步判断自身的严重哮喘可能是由胃食管反流病(gastroesophageal reflux disease,GERD)引起,在抗反流手术治疗后,致命性的症状得到完全控制,并停用所有抗哮喘药物。由此相继建立了GERD专科和多学科学术组织,在研究和实践中推动并见证了GERD从一个相对局限的消化内科疾病,到逐渐引起多学科(GERD专科、耳鼻喉科、呼吸科、心内科、消化科、胸外科、普外科、儿科、口腔科、急诊科、心理科、中医科、影像科,乃至更多的相关学科)共同重视、研究和实践的新实体。随着多学科交流和协作的深入,人们对GERD的认识和实践发生了革命性的变化[1]。中国医疗保健国际交流促进会胃食管反流多学科分会自2016年成立以来,致力于GERD多学科诊治的互鉴和融合,在学会专家的支持和努力下我国GERD的诊治水平迅速提高。然而,目前我国GERD的医学普及和教育仍严重缺失和失衡,医务人员对该病认识不足,检查率和根治率均较低,导致多数由胃食管反流引起的“咳嗽、哮喘、咽喉炎”等被长期漏诊或误诊,整体诊疗水平较国际尚有较大差距[2]。
鉴于此,由中国医疗保健国际交流促进会胃食管反流多学科分会牵头制订了针对我国GERD诊治现状的《中国胃食管反流病多学科诊疗共识》(以下简称本共识),旨在通过共识制订和推广,提升医务人员对GERD的规范化诊治能力,最大限度地改善GERD患者的生活质量,为全方位推动GERD学科的发展贡献一份力量。本共识尽可能提出推论性和结论性观点,采用条目化展现方式,尽量减少烦琐的讨论和推理,以增加阅读的简易性,便于读者快速掌握主要内容。
2 方法学
本共识参考2006年蒙特利尔共识[3]和《2014年中国胃食管反流病专家共识意见》[4],采用国际通用的Delphi法[3,4]评估专家意见的一致性,将专家意见分为6级:A+为非常同意,A为同意但有少许保留意见,A-为同意但有较多保留意见,D-为不同意但有较多保留意见,D为不同意但有少许保留意见,D+为完全不同意。鉴于本共识为多学科共识,相关专家可能对涉及其他学科的某一条目了解不足,因此额外增加“不确定”选项,并事先规定此选项按弃权处理。最终投票结果以描述的方式呈现在相应条目后,为了保持知识结构的完整性,本共识不设定相应同意率来删减条目。
具体方法如下:首先由工作组检索国内外GERD相关临床研究、指南和共识,结合临床经验,就GERD相关的重点问题制订条目,形成共识初稿,以交互式PDF表单的形式发送给每位专家,开始第一轮Delphi调查。专家组成员就每个条目选择相应的意见,持反对意见者需提供相应的支持证据。同时,专家组成员可以提出新的条目和支持证据,并在规定时间内完成后反馈给工作组,工作组整理相关数据后针对新的条目开始第二轮Delphi调查。第二轮调查结束后,工作组结合专家意见对初稿进行修改后形成终稿,由专家组审查批准后投稿以便发表。
3 多学科概念
反流性疾病概念的确立、更新,以及相关概念在多学科的推广应用为疾病的识别和诊治奠定了基础。[专家意见:A+(91.7%),A(8.3%)]
2006年蒙特利尔共识将GERD定义为由胃内容物反流引起不适症状和/或并发症的一种疾病。将GERD分为食管症状综合征和食管外症状综合征,在国际上得到了广泛的推广应用,推动GERD扩展至消化内科之外的其他学科。
食管外反流在耳鼻喉科被称为咽喉反流(laryngopharyngeal reflux,LPR),定义为胃内容物反流至上食管括约肌(upper esophageal sphincter,UES)以上部位(包括鼻腔、口腔、咽、喉、气管、肺等)的现象。咽喉反流性疾病(laryngopharyngeal reflux disease,LPRD)为胃内容物反流至UES以上部位引起一系列症状和体征的总称。反流症状指数(reflux symptom index,RSI)评分量表和反流体征评分(reflux finding score,RFS)量表被用于LPRD的筛查,大大提高了LPRD的初步检出率。此外,近年来质子泵*制剂抑**(proton pump inhibitor,PPI)在耳鼻喉科的广泛应用和观察,为提高LPRD研究的广度和深度提供了便捷、实用的工具[5,6]。
汪忠镐院士自2007年在胃食管反流相关性严重呼吸道症状的临床实践基础上提出了“胃食管喉气管综合征(gastro-esophago-laryngotracheal syndrome,GELTS)”的概念:由反流引起的以咽喉部为核心的、常以呼吸道表现尤其是哮喘、喉气管痉挛为突出点的、涉及呼吸和消化两大系统和耳鼻口腔的一系列相应临床表现,或者是以胃食管交界区(gastroesophageal junction,GEJ)为启动器、以咽为反应器、以口鼻为效应器、以喉气道为喘息发生器的临床综合征,并将该综合征分为4期,即胃食管期(A期)、咽期(B期)、口鼻腔期(C期)和喉气管期(D期)(图1)[7]。

在GELTS基础上,我国反流专科和相关学科进行了大量食管外症状的诊治。之后该概念发展成为胃食管气道反流性疾病(gastroesophageal airway reflux disease,GARD),即消化道反流物对食管和气道等反流通道的刺激和损伤所造成的不适症状、并发症和/或终末器官效应的一种疾病,可表现为典型GERD、反流性胸痛、反流性口腔疾病、反流性咽喉炎、反流性咳嗽(gastroesophageal reflux related cough,GERC)、反流性哮喘(gastroesophageal reflux related asthma,GERA)、反流性喉痉挛和反流性误吸等,症状可为偶发,也可频繁或持续,并且可引起反流相关的炎症、黏膜损伤、癌前病变乃至肿瘤[8-11]。
得益于上述概念的推广和应用,2013年GERD诊治指南[12]将GERD定义为胃内容物反流至食管、口腔(包括咽喉)和/或肺导致的一系列症状、终末器官效应和/或并发症的一种疾病。此定义进一步明确了食管外反流是GERD的重要组成部分,人们很快就同意并接受了这一新定义,现已证实GERD的食管外症状和并发症非常丰富且具有普遍性,临床表现极具异质性和复杂性。
上述概念并行不悖地应用于不同的学科,纠正了临床上大量漏诊和误治,发挥了非常积极的作用,这些概念虽有所区别,但总体趋势是其内涵趋向统一,其外延涉及的症状和体征不断扩展[13]。
本共识所使用的GERD和GARD可以相互替换,下文统一使用GERD。
4 发病机制
4.1 多种因素和多个部位均参与了GERD的发生,而GEJ是GERD发生的初始部位,也是导致反流的最主要的解剖部位(图2)。[专家意见:A+(91.7%),A(5.6%),A-(2.7%)]

GEJ由多个结构构成其抗反流功能:下食管括约肌(lower esophageal sphincter,LES)的顺应性和产生的腔内压力、膈肌脚(食管裂孔)的顺应性和产生的腔外压力、膈食管膜的完整性(将下食管固定于膈裂孔)、腹段食管、腹段食管和胃底组成His角(为锐角)而形成的抗反流“阀瓣”。任一结构形态和功能异常引起的抗反流能力下降均可导致反流增加[14,15]。
GEJ间断向近端移位进入异常增大的食管裂孔则产生了食管裂孔疝(hiatal hernia,HH),继而造成多种抗反流结构出现障碍。GERD患者较非GERD患者更易合并HH,据估计,有50%~90%的GERD患者合并HH,而非GERD患者合并HH的比率降低[16]。
一过性的抗反流功能下降是导致偶发反流症状的常见原因,这种一过性功能障碍通常是可逆的。不可逆的抗反流功能和/或结构障碍(如贲门明显松弛和HH最常见)是导致GERD慢性化的主要原因。
4.2 胃食管低动力状态是GERD的主要动力学特征,也是胃食管反流常见的诱发或加重因素。[专家意见:A+(69.4%),A(27.8%),不确定(2.8%)]
下食管括约肌一过性松弛(transient lower esophageal sphincter relaxation,TLESR),食管蠕动功能减弱和廓清能力下降,LES压力过低是GERD的常见病理状态[17]。
UES是一个高压区,类似一个位于咽部的“喷嘴”,作为咽和食管之间的屏障,阻止空气进入消化道,亦防止反流物从食管进入咽喉部。然而,当高位反流突破UES高压带时可形成不同形式的经咽喷洒现象,即3S现象(spilling、spraying、spurting),参与形成食管外反流[18,19]。
GERD患者UES压力过低的现象比较普遍(约50%),而咽喉反流患者的UES压力明显低于典型GERD患者[20]。增加的反流暴露和减弱的UES保护性功能可能会导致咽喉反流和微吸入,从而参与食管外症状乃至并发症的发生[21]。
胃食管反流亦可继发于胃肠排空障碍[22,23]。功能性胃肠疾病常与GERD重叠,进一步导致患者生活质量下降和医疗干预需求增加[24]。
4.3 GERD总是伴有不同程度的内脏感受阈值降低(高敏感)和组织反应性增强。[专家意见:A+(75.0%),A(13.9%),A-(5.6%),不确定(5.5%)]
有明显反流暴露但无明显症状的患者为感觉耐受性增高,这种情况可能易导致反流并发症,如反流性食管炎和吸入性肺炎等;反流负荷正常,但症状和反流事件明显相关的患者为内脏感觉高敏感,这种情况可导致反流症状多发,如酸高敏感食管、非酸高敏感食管、反流性咽炎、GERC和GERA等[25,26]。
多数情况下反流通道(消化道和气道等)的酸暴露是导致出现症状和体征的主要原因。某些情况下,特别是在非糜烂性反流病(non-erosive reflux disease,NERD)和食管外综合征中,弱酸反流、碱反流、气体反流以及反流物中的胆汁、消化酶和食糜既是导致GERD的病因也是其加重因素[27,28]。
焦虑和抑郁等心理状态可增强患者对GERD症状的感受性并导致其生活质量进一步下降,形成恶性循环[29],这种现象在NERD患者中更为常见[30,31]。
反流通道对反流的组织反应性亦存在差异:食管黏膜和气道黏膜存在差异;同一部位在相同的反流暴露下亦存在差异(是否发生糜烂,是否出现炎性增生、化生、异型增生或癌变)[32]。
4.4 食管外器官(如咽喉、气道)对反流物的抵抗能力和清除能力均弱于食管,对反流物的反应阈值通常低于食管。[专家意见:A+(75.0%),A(22.2%),不确定(2.8%)]
食管外症状综合征产生的可能机制包括反流物(通常是微量或气态的)对气道的直接作用,或使食管外脏器间接受累(神经反射或免疫介导)[33]。反流通道的高敏感或易感状态显著降低了反流事件导致GERD症状和并发症的阈值[26,34]。 对于食管外症状,反流是其病因之一(反流作为加重因素),或是其唯一病因。而临床上前者更常见[35,36]。
4.5 中医对GERD的病机有独特的认识,中医认为肝胆失于疏泄,脾失健运,肺失宣肃,导致胃失和降,胃气上逆,上犯食管,为GERD的基本病机。[专家意见:A(8.3%),不确定(91.7%)]
中医认为胃主降,以通为用,以降为顺,只有保持胃气的通降,才能使饮食物受纳有权,腐化有力,保证饮食物的正常消化吸收以滋养四肢百骸。胃失和降,饮食物积聚中焦,胃气不降反逆,影响其上部毗邻器官,病理上表现为因滞成病,因积成逆,究其缘由不外乎虚实。一方面,脾失健运,正气不足,导致脾气当升不升,胃气当降不降,胃失和降,甚则气机上逆。另一方面,胃失通降,胃中食积停滞日久可内生湿热,湿热之邪胶着难解,缠绵难愈,反复发作,这与GERD高复发率的特点一致[37-39]。
《胃食管反流病中医诊疗专家共识意见(2017)》[40]认为肝胆失于疏泄,脾失健运,胃失和降,肺失宣肃,胃气上逆,上犯食管,形成本病的一系列临床症状。禀赋不足、脾胃虚弱为本病发病基础,土虚木乘或木郁土壅,致木气恣横无制,肝木乘克脾土,胆木逆克胃土,导致肝胃、肝脾或胆胃不和;气郁日久,化火生酸,肝胆邪热犯及脾胃,脾气当升不升,胃气当降不降,肝不随脾升,胆不随胃降,以致胃气挟火热上逆;肝火上炎侮肺,克伐肺金,消灼津液,肺失肃降而咳逆上气,气机不利,痰气郁阻胸膈;病程日久,气病及血,则因虚致瘀或气滞血瘀。本病病理因素有虚实两端:属实者归于痰、热、湿、郁、气、瘀;属虚者责之于脾。本病病机特点:一为逆,二为热,三为郁。
中医现代医家认为情志失调,肝胆失于疏泄,横逆犯胃;饮食不节,烟酒无度灼伤胃系,胃气不和;平素或年高脾胃虚弱,脾虚湿滞,浊阴不降;各种因素导致胃失和降,以致胃气上逆,上犯食管等均可发为本病[41]。
4.6 GERD的临床表现多样,识别不同个体GERD的发病机制是个体化管理和治疗的前提。[专家意见:A+(100%)]
5 临床表现
5.1 GERD临床表现多样,包括食管综合征和食管外综合征,这些表现可单独出现,也可伴随出现(图3)。需要指出的是GERD的不典型食管症状和食管外症状并非GERD的特异性症状,因此应先排除其他合并病因。[专家意见:A+(91.7%),A(8.3%)]

GERD的不适症状和高患病率给患者的工作和生活带来不良影响,并造成显著的社会影响[42,43]。大部分GERD患者有特征性的临床表现,即烧心、反酸、嗳气等症状,与饮食和体位相关,在餐后、饱餐、进食不当、大量饮酒后多发或加重,卧位、下蹲、弯腰等可诱发,调整饮食或避免平卧可减少发作,既往口服PPI等药物可有效控制症状。
GERD的临床表现在不同患者间差异较大,是一种异质性很高的疾病。个体对同一症状的描述,不同症状的组合,多个症状的严重程度、频率、加重和缓解规律,对药物治疗的反应,患者对自身疾病的认知和自我管理能力均呈现多样化[44-46]。
不同专科所关注和熟悉的GERD症状和体征有所不同,应加强学科间的交流和相互认识。
儿童,特别是低龄儿童,其GERD表现明显有别于成人。胃食管反流多为婴儿的正常生理现象,超过2/3的健康婴儿曾有过胃食管反流症状,随着胃肠道的发育,10~12月龄时,胃食管反流发生率降至5%以下。当胃食管反流引起一系列不良反应及其并发症时可诊断为GERD,表现为拒食、复发性呕吐、体重增长缓慢、易激惹、睡眠障碍、呼吸系统症状(上呼吸道感染、喘息)、吞咽困难(吞咽痛)、弓背体位(尤其是喂养时),进食时有哽噎、咳嗽、恶心等症状(表1)[47]。

儿童(1~18岁)GERD发病率较低,据报道,欧美国家儿童GERD发病率为0.84~5.4/1000人年。对于儿童和处于青春期的患者,强调全面了解病史、识别早期症状和彻底检查。儿童患者的症状如烧心、腹痛和/或夜间咳嗽,通过2周的生活方式调整后仍不能得到满意缓解,可从经验性治疗中获益[48]。
5.2 多数GERD患者临床表现为轻度或中度,当存在以下情况则提示可能为严重GERD,需要更积极的医疗干预。[专家意见:A+(91.7%),A(5.6%),A-(2.7%)]
频繁发作的症状影响患者的饮食、睡眠、工作、社交、心理等,降低患者生活质量和社会能力,严重的气道梗阻、哮喘发作、喉痉挛、吸入性肺炎和窒息等可能危及生命。
长期维持使用PPI等药物而未能充分控制GERD的症状和/或并发症。
GERD专科评估检出重度食管炎、食管狭窄、长段Barrett食管、食管腺癌、大的HH、明显的食管酸暴露异常、肺功能严重受损、重度阻塞性睡眠呼吸暂停综合征(obstructive sleep apnea syndrome,OSAS)、严重支气管扩张、严重肺纤维化、声门下狭窄、声带白斑、甚至咽喉肿瘤等[50-52]。Postma等[53]根据反流症状、体征、职业及其对患者生活质量的影响,将LPRD分为轻度反流(minor reflux)、重度反流(major reflux)和致命性反流(life-threatening reflux)。该分类有助于指导治疗方案的制订[53,54](表2)。

6 流行病学
6.1 当前的流行病学调查显示,我国GERD患病率低于欧美国家,但有上升趋势,并与韩国和日本接近。[专家意见:A+(58.3%),A(25.0%),A-(5.6%),D+(2.8%),D-(2.8%),不确定(5.5%)]
GERD患病率调查常用工具包括GERD症状量表、胃镜和反流监测等。目前有多种方法评估GERD患病率,以至少每周一次的反流和/或烧心为标准,则GERD在世界范围内的患病率为13.3%[55]。
GERD患病率在年龄≥50岁、吸烟、使用非甾体抗炎药/阿司匹林和肥胖患者中更高[55]。
当前数据显示,我国典型症状GERD的患病率为2.5%~7.8%,低于北美(18.1%~27.8%)和欧洲(8.8%~25.9%)[56]。2005—2008年,韩国GERD患病率的年增长率为15.3%,2008年已达7.3%[57]。日本GERD患病率在20世纪90年代后期开始升高,2000—2010年达到13.1%[58]。
我国GERD患病率有逐年上升趋势。人口老龄化加剧、超重和肥胖患病率增加、GERD诊断率升高均可能导致我国GERD患病率统计数据的增加[59]。
6.2 我国GERD流行病学调查研究开展不均衡、不充分。[专家意见:A+(91.7%),A(5.6%),A-(2.7%)]
在我国,消化科专科是GERD流行病学研究的主力,多数研究采用中文版GERD问卷和反流性疾病问卷作为调查工具,调查多数集中于北京、上海、广州等城市。
耳鼻喉专科对LPRD患病率的调查多采用RSI和RSF量表,LPRD患病率可大致反映食管外症状患病率。然而,我国针对LPRD患病率的研究稀少。福州地区居民小区问卷调查发现,LPRD患病率约为5.00%,其中30~39岁人群患病率相对较高[60]。采用RSI量表多阶段随机抽样法在南京市居民中开展的流行病学调查显示,LPRD患病率为3.86%(75/1950),其中51~70岁年龄组居民RSI阳性率为9%,显著高于其他年龄组[61]。
GERD是慢性咳嗽的常见病因之一。GERC在慢性咳嗽中所占比率不同国家的不同研究中差异明显:日本为0~2%,英国和美国为5%~40%,巴西为41%,澳大利亚高达73%[62],中国为1.9%~20.3%(其中最近的一项调查结果为4.6%)[63,64]。与GERC相似,虽然GERA与反流性咽炎的患病率仍未明确,但GERD已被广泛关注和认可为上述疾病的病因。
由于GERD症状和体征复杂多样,目前的调查方法仅能部分反映GERD的实际患病率,有可能存在患病率被明显低估的情况,需要更大规模的多学科流行病学调查研究。
7 诊断
7.1 中重度症状每周发作至少1 d,或轻度症状每周发作至少2 d,并已持续相当一段时间(如8周以上);或检出糜烂性食管炎等明确的胃食管反流并发症可考虑诊断为GERD;该定义同时适用于食管综合征和食管外综合征。[专家意见:A+(63.9%),A(36.1%)]
偶发症状(多数与饮食不当有关)或个体不太介意的轻度症状不符合GERD诊断标准。患者症状发作特点、客观检查发现和对抗反流治疗(PPI等药物、内镜、手术)的反应性均是确诊GERD的关键因素。
部分患者有特征性临床表现,既往口服PPI等药物可有效控制症状,停药后症状反复,存在药物相关的“开关现象”,可考虑确诊为GERD。若既往胃镜显示有糜烂性食管炎等明确的胃食管反流并发症、HH或反流监测阳性,可进一步明确诊断。
咽部和声门后区炎症、声带肉芽肿等喉镜*体下**征,对于诊断LPRD可能具有一定的特异性[65]。在只有胃镜检查的情况下,可根据是否存在糜烂将GERD分为NERD和糜烂性反流病(erosive reflux disease,ERD)。无GERD症状也可能出现ERD[66,67]。
综合临床特点,胃镜、食管测压和反流监测等专科检查,以及精神心理的详细评估,可将GERD分为更多亚型(表3)。细分GERD亚型有助于提示需要进一步检查、治疗调整和预后判断。

7.2 GERC、GERA和反流性咽喉炎是最常见的食管外表现,应得到足够的重视和及时的诊治。[专家意见:A+(91.7%),A(5.6%),A-(2.7%)]
GERA:食管外反流导致呼吸道即刻激惹和后继高敏状态,乃至防御功能完整性破坏,通过神经反射途径或免疫炎症途径诱发或加重哮喘样症状,包括咳嗽、咳痰、胸闷气短和喘息等,称为反流相关性哮喘或GERA[68]。
GERC:因胃酸和其他胃内容物反流进入食管,导致以咳嗽为突出表现(超过8周)的临床综合征,是GERD的一种特殊类型。GERC是慢性咳嗽的常见病因[69,70]。典型的GERD患者也常合并咳嗽[71]。
反流性咽喉炎:以咽部异物感、声音嘶哑、慢性清喉和吞咽困难等为主要症状,检查可见咽部和声门后区水肿、肥厚、红斑,乃至糜烂和渗出。
7.3 难治性GERD常常需要充分评估和适时调整治疗策略。[专家意见:A+(80.6%),A(13.9%),不确定(5.5%)]
难治性GERD尚无统一定义。PPI抵抗的GERD定义为:口服标准剂量PPI治疗8周后,食管黏膜破损仍未治愈和/或由GERD引起的反流症状未充分缓解[58,59]。还有专家认为每天2次PPI治疗至少12周,患者每周仍至少出现3次反流症状且持续3个月为难治性GERD[72]。GERD症状对PPI治疗反应不佳的患者在随机试验中的比率约为30%,在初级保健观察研究中约为60%[73],在NERD中约为40%,在ERD中为10%~15%[74]。
难治性GERD通常与未充分控制的反流有关,与非反流因素也有一定相关性[75](表4)。需要指出的是,由于不同科室医生关注或接诊的难治性GERD患者的类型有所不同,因此应加强学科间的交流以提高治疗效果。

精神心理疾病(如焦虑、抑郁等)可具有某些GERD症状表现,或加重原有GERD症状并导致PPI疗效不佳,形成恶性循环。对痛苦程度高、睡眠和工作能力明显受损、PPI治疗效果不佳,而GERD相关检查阴性的患者,应筛查精神心理疾病并及时进行相应干预[29,76]。
8 确诊方法
8.1 如果患者存在特异性症状,客观检查有异常发现,或抗反流治疗后症状缓解和并发症痊愈则可确诊为GERD(表5)。[专家意见:A+(80.6%),A(16.7%),D+(2.7%)]

部分GERD患者表现为特异性症状,既往口服PPI等药物可有效控制症状。此类患者仅详细的现病史调查即可确诊为GERD。与GERC相似,GERA和反流性咽喉炎等食管外综合征尚无公认的诊断标准,需要排除其他可能再考虑反流的诊断[69,70]。详细记录和评估患者反酸、烧心、胸痛、嗳气等食管症状是诊断典型GERD和食管外反流综合征的基础。
无论患者就诊于何种科室,完整的GERD初步评估记录应包括:食管/食管外症状的发作和缓解规律、严重程度、GERD并发症、心理状态、警报症状(表6)、既往检查结果、治疗情况和合并症等。

合并频繁而典型的GERD症状(反酸、烧心等)和客观的GERD证据(食管炎、pH阻抗阳性、HH、反流-咳嗽相关性阳性等)可增强GERC、GERA和反流性咽喉炎患者诊治的信心[70,79,80]。然而,治疗胃食管反流后使食管外症状得以治愈或得到实质性改善却是目前确诊很多食管外症状的主要方法[69]。
以食管外症状为主要表现的患者常无典型的GERD症状,容易被忽略且缺乏可靠的确诊方法。内镜检查和反流监测对此类患者不敏感,诊断效力有限。因此,PPI试验或诊断性治疗成为大多数患者的选择。为了最大限度地提高治疗成功率,需要注意优化治疗,并择期行内镜检查和反流监测[82]。
8.2 对某些患者,客观检查对确诊GERD不可或缺。以下情况提示患者至少需要优先行胃镜(和喉镜)检查(表7),有条件的患者可考虑进一步行其他影像学检查和功能学检查(图4)。[专家意见:A+(80.6%),A(13.9%),A-(2.8%),D+(2.7%)]


当患者缺乏典型症状、PPI等抗酸用药症状缓解不明显时,需要采取多种诊断手段进一步确诊或排除GERD。目前最常用于确诊GERD的客观检查包括胃镜、喉镜(耳鼻喉科)、食管高分辨率测压(high resolution manometry,HRM)和反流监测。其他检查如上消化道造影、CT和唾液胃蛋白酶检测等亦可选择性使用。对于诊断困难的患者通常无法通过单一的检查得到确诊(图5)。

内镜、X线和食管动力检查主要用于发现GERD的并发症、食管蠕动功能、下食管括约肌松弛和HH等异常,对患者预后和治疗方法的选择有重要指导作用。
反流监测可以精确反映反流事件的发生情况和目标症状与反流事件的相关性,为GERD的诊治提供客观依据。新的检查方法如胃蛋白酶检测,简便无创,可反映胃内容物反流到达的部位。
上述检查手段所提供的参数是诊治GERD的重要依据。但患者临床情况变异度大、配合能力不足、医生对检查数据解读能力有限等因素使检查结果存在一定的假阳性或假阴性,需要不断更新、提高技术和认识水平,以提高诊断准确率[10]。
8.3 PPI试验简便、有效,可作为GERD的初级诊断方法。[专家意见:A+(88.9%),A(11.1%)]
PPI试验操作简便易行,特别是在客观检查手段缺乏或患者惧怕检查的情况下有较高的临床应用价值[4]。对以反酸、烧心为主要症状的患者,PPI试验的敏感性和特异性达87.7%和42.5%[83]。
对伴有典型GERD症状的患者应用PPI试验诊断食管外症状已达成共识[12],要求应用PPI药物双倍剂量至少8周,观察目标症状是否缓解50%以上[5,12],而对于无典型GERD症状的患者,如果呼吸道对症治疗效果不佳亦可积极进行PPI试验,可简便有效地筛查出部分以气道症状为主要表现的GERD患者[84]。需要指出的是,由于存在PPI难治性GERD,故仅PPI试验无效并不能排除GERD的可能。
怀疑为反流性胸痛时,PPI试验是最常用的评估方法,其敏感性和特异性均高达85%[85]。
8.4 胃镜和镜下活检是GERD最基本、最重要的检查方法之一,可检出GERD并发症、评价抗反流解剖结构、发现其他疾病或病变,为评估GERD患者预后和制订治疗方案提供重要依据。[专家意见:A+(77.8%),A(13.9%),A-(2.8%),不确定(5.5%)]
GERD患者的胃镜检查结果必须同时详细描述GERD并发症(如糜烂性食管炎、Barrett食管、消化性狭窄、食管腺癌)和GERD相关形态解剖学异常(HH和胃食管阀瓣状态)(图6)。

远端食管的鳞状上皮被柱状上皮取代≥1 cm,且组织活检明确肠化生时,应诊断为Barrett食管[88]。胃镜发现糜烂性食管炎(线性糜烂或融合性糜烂)、Barrett食管和消化性狭窄即可确诊为GERD。
胃食管阀瓣(gastroesophageal flap valve,GEFV)分级可准确反映胃食管连接处抗反流屏障的功能。研究显示,健康对照者主要为GEFV分级Ⅰ、Ⅱ级,反流患者主要为GEFV分级Ⅲ、Ⅳ级。随着GEFV分级的升高,机体抗反流屏障功能逐渐减弱,需手术干预的必要性也逐渐增加(表8)。

患者左侧卧位平静呼吸,避免嗳气,适量充气状态,清晰显示GEJ,测量GEJ和食管裂孔压痕至切牙的距离差,当距离差≥2.0 cm时定义为HH。当距离差>0.5 cm且<2.0 cm时定义为微小HH[16,93]。滑动型HH可造成不可逆性抗反流功能障碍,其反流症状、夜间反流、反流暴露、食管炎、Barrett食管、慢性GERD和难治性GERD的发生率均升高[94-97]。胃镜和镜下活检可用于排除或诊断嗜酸性粒细胞性食管炎。
8.5喉镜是耳鼻喉科初步诊断LPRD的重要工具。[专家意见:A+(77.8%),A(13.9%),不确定(8.3%)]
喉镜可用于评价咽喉炎特征、评价声带发音功能和发现咽喉部的其他病变[53]。喉镜下的RFS量表(表9)和用于症状调查的RSI量表(表10)常被用于初步诊断LPRD,若RSI>13分和/或RFS>7分,可诊断为疑似LPRD[5]。合并声音嘶哑患者,应积极行喉镜检查以排除声带增生性病变或肿瘤[98,99]。


8.6 反流监测(包括pH监测、pH-阻抗监测、pH-阻抗-压力监测等)被用于评估食管反流负荷,并明确反流事件与症状事件的相关性,是目前诊断GERD的“金标准”。[专家意见:A+(86.1%),A(13.9%)]
24 h pH-阻抗监测可提供较全面的反流参数,包括:酸反流、弱酸反流、弱碱反流、气体反流、混合反流、反流高度、症状-反流相关性等参数,已成为最主要的反流监测手段。满足以下一项及以上即可确诊GERD:①远端食管(LES上方5 cm处)总的酸暴露时间百分率>4.5%;②DeMeester积分>14.7[100](表11);②阻抗反流总次数>73次[101];④症状指数>50%;⑤症状相关概率>95%[102,103]。

无线食管pH胶囊是通过负压吸附的方式将其固定于食管下段或其他部位,通过发射无线信号代替有线信号传输。与传统鼻内导管相比,其可明显减轻患者监测时的痛苦(鼻腔和咽部不适),对日常活动干扰较小,不良事件极少,患者依从性好[104]。无线食管pH胶囊位置稳定,减少了检查误差,并且可将监测时间延长至48~72 h,甚至更长,从而可同时检测停用和使用PPI两种状态下的反流情况[105]。延长检测时间可提高12.5%的反流事件检出率,同时提高5.2%的症状相关性检出率,从而提高诊断的敏感性和准确性[106]。
24 h pH-阻抗监测提供的反流负荷和症状-反流相关性参数是诊断GERD亚型、GERD不典型症状和食管外反流综合征的重要依据[107],如NERD、反流高敏感[108]、非心源性胸痛、GERC[79,109]等。需要指出的是,监测症状-反流相关性阴性并不能排除反流高敏感[110]。
24 h pH-阻抗监测可用于鉴别胃嗳气和胃上嗳气[111],联合测压可用于鉴别反食和反刍综合征[112,113]。
有研究认为病理性酸反流和反流-症状相关性阳性提示PPI和手术疗效较好,但尚无研究证实阻抗反流总次数异常能预测抗反流治疗效果[114-120]。
8.7 HRM可提供较为精确的GERD相关食管动力学参数,同时可发现和排除其他食管动力疾病。[专家意见:A+(86.1%),A(11.1%),A-(2.8%)]
HRM评估食管动力和诊断HH简单快捷,图形化后可直观显示食管的蠕动功能,UES、LES静息和吞咽状态下食管体部的功能,以及LES和膈肌脚的分离现象[103,130]。低动力状态和HH是HRM经常检出的GERD相关食管动力特征。
HRM可用于排除GEJ流出道梗阻和贲门失弛缓症、远端食管痉挛和Jackhammer食管等动力障碍性疾病,以及鉴别反刍和胃上嗳气等类反流症状。
测压通常被用于指导pH或pH阻抗的插管定位。当症状持续存在时,测压也被用于排除贲门失弛缓症和其他与GERD相似的疾病。HRM是抗反流手术前必要的动力学评估,也是术后吞咽困难必要的动力学评估。
8.8 上消化道造影主要用于诊断食管裂孔疝,同时可发现和排除其他解剖学和动力学问题。[专家意见:A+(83.3%),A(8.3%),A-(5.6%),不确定(2.8%)]
上消化道造影具有操作简便、痛苦小、直观等特点。上消化道造影诊断HH具有较高的特异性,可评价巨大HH患者的食管走行(是否迂曲、是否为短食管)和纵隔内疝囊的形态和大小,也可评估术后吞咽困难和复发。然而,其对小的裂孔疝敏感性欠佳,且检查结果受操作者影响较大。上消化道造影可排除或诊断贲门失弛缓症、胃下垂、肠系膜上动脉压迫综合征。
上消化道造影可评价食管或胃切除后残余胃肠道的走行和吻合方式,以及残余胃肠道的排空情况。
8.9 作为一种简便、无创的检查方法,唾液、鼻腔分泌物、痰液等分泌物的胃蛋白酶监测对于LPRD的诊断可能具有较好的应用前景。[专家意见:A+(58.3%),A(16.7%),A-(16.7%),不确定(8.3%)]
食管外器官或组织胃蛋白酶的检出可以为分析反流性疾病与肺部疾病、耳鼻喉科疾病的相关性提供直接证据或线索。目前研究报道胃蛋白酶可在GERD患者的食管、咽喉部、气道、口腔、鼻腔、鼻窦、咽鼓管、中耳、泪液等部位被检出,从而支持GERD的诊断[10,131]。
胃蛋白酶取样部位、取样时机、取样次数、检测方法、浓度阈值等尚需规范化,以提高检查的有效性和准确性。
8.10 牙科医生对牙齿进行快速、简单的检查,评估反流性牙腐蚀的相关特征,将有助于GERD的诊断,但特异性较低 [132] 。[专家意见:A+(52.8%),A(16.7%),A-(11.1%),不确定(19.4%)]
9 治疗
9.1 GERD的治疗应个体化,生活/心理调理、西药治疗、中医中药和针灸治疗、胃镜下腔内治疗、腹腔镜抗反流手术治疗,相互补充、相辅相成,构成了目前相对完整的抗反流治疗体系(图7)。[专家意见:A+(86.1%),A(11.1%),A-(2.8%)]

GERD治疗的主要目标是以最具成本效益的方式:①缓解症状并提高患者生活质量;②治愈并发症并预防症状和并发症复发;③减少或停止长期药物治疗;④使反流负荷正常化。
抗反流治疗的靶点:①反流物:控制反流物中的有害成分,控制反流的量、高度、暴露次数和时间;②反流通道:恢复或增强GEJ(LES、膈肌脚、抗反流阀瓣)的抗反流功能,提高食管、胃甚至肠道的廓清排空能力,增强反流通道对反流物的抵抗力,降低其对反流物的反应性。
症状轻微或偶发的个体可进行临床观察,根据需要调整生活方式或采用低强度的按需治疗进行预防[133]。频繁发作(每周>1 d)的GERD不适症状或存在GERD并发症时需进行医疗干预。
大部分GERD患者应按慢性疾病对其进行管理。长期随访发现,在符合定义的GERD患者中,慢性GERD占70%,在并发症者中占64%,在症状性反流者(至少每个月一天有反流或轻度症状)中占34%,在治疗过程中病情时常波动,因此,对其进行长期规范管理是十分必要的[133]。
GERD有显著的异质性,个体差异大。多数患者简单治疗即可获得满意疗效,但部分患者为严重或难治性GERD,增加GERD诊治的复杂程度和难度,导致药物使用种类、剂量和疗程的增加,甚至使GERD从内科疾病转化为外科疾病。应根据其症状特征、严重程度、反流特点、合并疾病、心理情况及社会因素进行充分的检查和评估,采用多学科多方法综合诊治[134,135](图8)。

抗反流治疗不能逆转的异型增生或肿瘤,应行内镜下或手术完整切除病变,术后积极进行抗反流治疗和严密随访[136,137]。目前我国GERD的诊断率较低,治疗率和规范化亦明显不足。
9.2 生活调理和疾病的科普教育是GERD治疗和预防的基础,无论采取何种治疗方法,生活调理应贯穿始终。[专家意见:A+(94.4%),A(5.6%)]
饮食和生活方式调整可单独用于缓解轻度、间歇性的GERD症状,也是中重度和复杂GERD药物治疗和抗反流术后预防复发的重要辅助手段。包括:减肥、抬高床头、戒烟/酒、避免夜餐/饱餐、避免进食后运动、避免进食可能促进反流的食物(如巧克力、咖啡、辛辣食物、橘子、西红柿、高脂食物)等[12]。对于消瘦或食欲下降的患者不应过分强调饮食控制。伴有过度嗳气的患者可通过认知行为疗法进行纠正[138,139]。
9.3 药物治疗是GERD的一线疗法。长期用药的患者需警惕和监视药物不良反应。[专家意见:A+(94.4%),A(5.6%)]
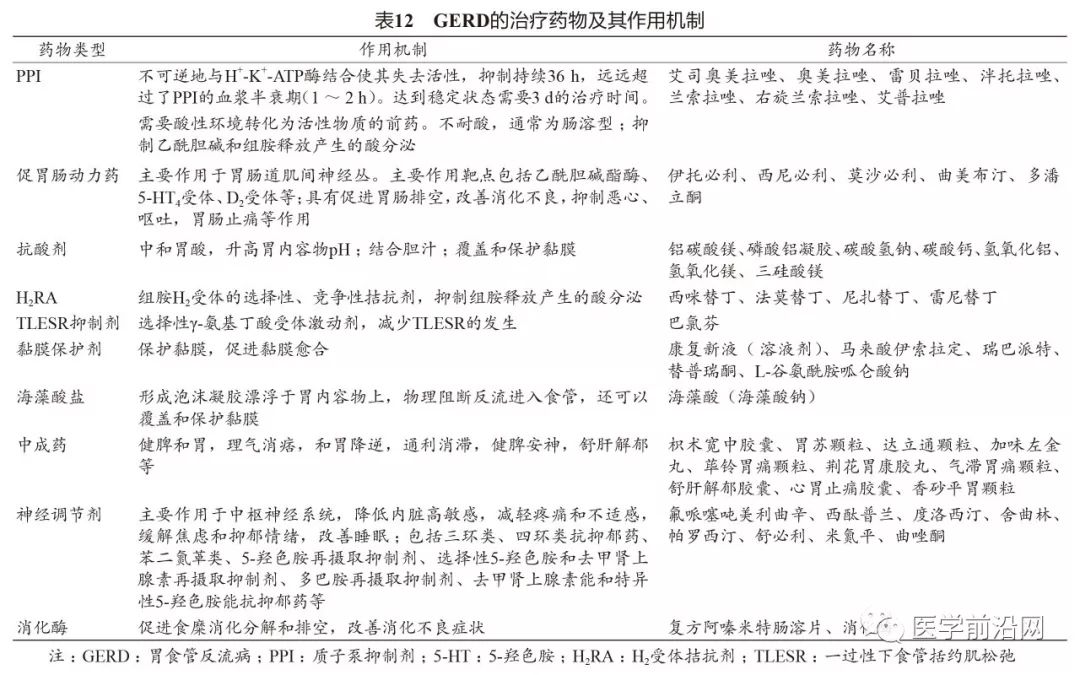
GERD的药物治疗常需兼顾其他合并疾病,如功能性胃肠病、慢性胃炎、胆汁反流、内脏高敏感和肠道菌群失调等,常用药物包括抑酸剂、抗酸剂、促胃肠动力药[140]、黏膜保护剂、胆汁结合剂、神经调节剂和中药等[40,141](表12)。

联合用药的疗效通常优于单一用药。为了获得最佳疗效,以上药物常联合使用。研究显示,PPI联合促胃肠动力药(伊托必利、西尼必利或曲美布汀等)[142-144]和/或胃黏膜保护剂[如马来酸伊索拉定或康复新液(溶液剂)等]可进一步减少反流负荷,减轻炎症损伤,加速缓解反流症状[145,146]。
PPI是治疗GERD的首选药物,可迅速缓解大部分患者的症状,逆转部分GERD并发症。
在研发PPI之前,H2受体拮抗剂(H2-receptor antagonist,H2RA)是治疗GERD的主要药物。H2RA和PPI是治疗GERD的常用药物。H2RA控制夜间酸分泌更有效,可两药联合控制夜间酸突破。这两类药物治疗GERD安全有效、耐受性良好,且不良反应较少。
症状轻微、偶发或无并发症的患者用药后可缓解,且不易复发。中重度症状和/或有并发症的GERD患者需长期治疗,PPI 2次/d,连用4~8周,可有效控制90%患者的酸反流,但对约25%的患者无效[147]。
食管外症状用药仍首选PPI,其他药物包括H2RA、促胃肠动力药、胃黏膜保护剂等[5]。与典型症状相比,通常需加大剂量和延长疗程,且疗效满意率相对较低,这可能与咽喉反流除受酸反流影响外,还与气体反流、非酸反流、胆汁和消化酶等因素共同参与有关[107]。经过3个月或6个月的治疗,66%的食管外症状缓解,患者可停止用药[148],而25%~50%的患者需要长期用药[149]。
最新的美国胃肠病学院实践指南指出,PPI对有临床症状的妊娠女性是安全的[12]。妊娠期的GERD管理必须个体化,抗酸剂或硫糖铝被认为是一线治疗药物。如果症状持续存在,可以使用H2RA。若症状顽固或为复杂反流疾病亦可使用PPI。除奥美拉唑外,其他药物均为美国食品药品监督管理局B类药物。大多数药物可经母乳排出,在全身用药时仅H2RA(尼扎替丁除外)可在哺乳期安全使用[150]。
PPI是治疗儿童GERD的首选药物,其在儿童体内的半衰期较成人短,需按体重计算用量。抗酸剂尤其是含铝剂可能引起骨质减少、软骨病、小细胞性贫血和神经毒性,H2RA有导致肝脏疾病和男性乳房发育的风险,仅可短期用于儿童GERD患者。促胃肠动力药可能有助于提高疗效,但没有足够的证据支持其在儿童GERD中的使用[48,49]。
美国GERD管理的年度直接成本为每位患者971美元,国家支出93亿~121亿美元。此外,美国食管外反流患者的照顾费用是GERD患者的5.6倍,超过500亿美元,甚至高于肿瘤医疗负担[151]。这表明GERD患者存在对PPI等药物需求量大、长期应用甚至过度使用的情况。
PPI在绝大部分患者中比较安全,不良反应少见,消化不良、恶心、腹泻、呕吐、疼痛、过敏、粒细胞减少等在用药初期即可发现。然而,合并糜烂性食管炎、消化性狭窄、Barrett食管、向心性肥胖、HH和部分食管外反流患者需长期服用PPI,应重视长期使用PPI的可能风险(如骨质疏松、心脑血管疾病、慢性肾病、上消化道肿瘤所致的死亡风险增加等)[152-154],定期评估长期应用PPI剂量,制订最低有效剂量以降低风险[155,156],必要时考虑内镜下或腹腔镜下抗反流治疗[12,157,158]。
症状重、生活质量和工作能力明显下降的难治性GERD患者,若证实存在内脏高敏感或精神心理疾病,可使用神经调节剂进行治疗(如氟哌噻吨美利曲辛、三环类抗抑郁药或5-羟色胺再摄取*制剂抑**等),必要时与精神心理专科联合诊治[108]。
中医在辨证的基础上对GERD进行治疗,一般可将其分为以下5个证型:①肝胃郁热证:表现为烧心反酸,胸骨后和胃脘灼痛,脘腹胀满,嗳气或反食,平素易怒,舌红苔黄,脉弦,以柴胡舒肝散合左金丸治疗[159-161]。中成药可用胃苏颗粒、达立通颗粒。②胆热犯胃证:表现为口苦咽干,烧心反酸,胁肋胀痛或胸背痛,嗳气,心烦失眠,舌红苔黄腻,脉弦滑,以小柴胡汤合温胆汤治疗[162,163]。中成药可用加味左金丸。③中虚气逆证:表现为反酸或泛吐清水,嗳气,胃脘隐痛胀满,食欲不振,神疲乏力,大便溏薄,舌淡苔薄,脉细弱,以旋覆代赭汤[164,165]合六君子汤治疗。中成药可用枳术宽中胶囊。④气郁痰阻证:表现为咽喉不适如有痰梗,胸骨后不适,嗳气或反流,吞咽困难,声音嘶哑,半夜呛咳,胃脘喜温喜按,不欲饮食,身倦乏力,大便溏,舌苔白腻,脉弦滑,以半夏厚朴汤治疗[166,167]。⑤寒热错杂证:表现为反酸烧心,上腹饱胀,胃脘喜温喜按,不欲饮食,身倦乏力,大便溏,舌淡或红,苔薄黄腻,脉细数,以半夏泻心汤治疗[168,169]。反酸烧心症状明显者,加海螵蛸、煅瓦楞子,中成药可选用荜铃胃痛颗粒、荆花胃康胶丸治疗。临床上应根据辨证选方治疗。
9.4 针灸是治疗GERD的非药物疗法之一,实证常用内关、足三里、中脘等穴;虚证常用脾俞、胃俞、肾俞、膻中、曲池、合谷、太冲、天枢、关元、三阴交等穴,以泻法和平补平泻为主。[专家意见:A(8.3%),不确定(91.7%)]
针灸治疗可通过调节神经-内分泌-免疫系统,改善LES松弛,增强胃肠动力,抑制胃酸分泌、保护胃黏膜,改善抑郁、焦虑等,达到治疗效果[170]。研究表明针灸可以增加LES压力、调节胃泌素与胃动素,以增强抗胃食管反流的屏障功能[171,172]。
研究表明,针灸可以调节血管活性肠肽水平,进而改善胃肠道动力[173]。此外,针灸还可通过促进胃和Oddi括约肌运动,进而调整消化道运动[174]。
针灸可通过增加胃底部血流量,减少渗出,借此保护胃黏膜完整性,抑制氢离子逆向弥散,减少钠离子净流出量,抑制胃酸分泌,对胃黏膜具有保护作用[175]。
朱初良等[176]用中药联合背俞指针疗法治疗GERD伴抑郁,患者症状自评量表和抑郁自评量表评分均显著降低。Pilkington[177]研究表明,针刺可能通过调节中枢5-羟色胺能、去甲肾上腺素能、多巴胺能神经系统或下丘脑-垂体-肾上腺皮质轴相关激素等信号物质来发挥抗焦虑作用。
9.5 抗反流手术通常可持久控制所有形式的反流和反流症状,并减少或停用药物。对于症状持续、药物无法充分控制、有并发症和生活质量低下的患者可考虑手术治疗,但术前应详细评估并严格把握适应证。[专家意见:A+(66.7%),A(16.7%),A-(13.9%),不确定(2.7%)]
对于症状持续、有并发症和生活质量低下的患者,抗反流手术的远期成本效益比可能优于药物治疗[178-180]。
对于年龄>70岁的老年患者,腹腔镜抗反流手术仍能取得满意的疗效[181],老年患者的手术安全性和疗效与年轻患者相当,故不能轻易拒绝高龄手术对象[182]。
GERD的食管外综合征常见且不易治疗。抗反流手术对高度选择的患者有效,尤其是食管外表现是由非酸反流引起的患者[183,184]。
与欧美发达国家相比[185,186],我国GERD治疗仍以药物为主,对外科治疗的认识有限[156]。腹腔镜下抗反流手术在我国尚处于推广阶段,外科医生需参与大量的规范化培训,以保证手术成功率、减少术后复发和并发症。
目前,标准的抗反流手术为腹腔镜食管裂孔疝修补术+胃底折叠术,常用术式包括完全胃底折叠(Nissen,360˚折叠)和部分胃底折叠(Toupet,270˚折叠和Dor,180˚折叠),完全和部分胃底折叠的疗效相似。GERD典型症状的手术有效率达90%以上[187-191],食管外症状抗反流手术的有效率达80%以上[192]。食管炎患者2年随访结果表明手术疗效优于药物,这些食管炎患者包括食管溃疡、狭窄、糜烂性食管炎和Barrett食管[193]。尽管这些食管炎亚组患者的临床表现不同,但典型症状的术后疗效相同[194]。无论是否存在食管炎,如果pH监测为病理性反流,则抗反流手术疗效相同[194-196]。合并HH的GERD患者手术效果良好[197]。
胃底折叠术的常见并发症包括吞咽困难(10%~50%)和术后胃肠功能紊乱(腹泻18%~33%,腹胀1%~85%),术后烧心症状复发率为10%~62%,再手术率为0%~15%,不同研究结果差异较大。吞咽困难一般2~6周后可自行缓解,少数经饮食调整后吞咽困难持续超过8周的患者,可通过内镜下扩张治疗缓解。术后胃肠功能紊乱一般在1年内缓慢改善,通常需要在饮食调整的基础上使用促胃肠动力药、助消化药、止泻药和肠道菌群调节剂,以加速症状缓解。症状和解剖学明显复发的患者二次手术后大多数仍可获得满意的疗效[198]。英国近5年胃底折叠术的转开腹率为0.76%,30 d再次手术率为1.43%,2 d和30 d再入院率分别为1.65%和8.54%,每年抗反流手术数量较少的外科医生或医院不良事件的发生率明显升高,这提示学习曲线对手术疗效存在显著影响[185]。
严格把握抗反流手术适应证[9]:
(1)内科治疗失败:症状控制不理想、抑酸药不能控制的严重症状或存在不能耐受的药物不良反应。此类患者手术治疗意愿最为强烈,理论上也更适合手术,但术前仍应详细评估,如反流监测异常、症状-反流事件相关性阳性、合并中重度食管炎或HH的患者才可能更有把握取得良好的手术效果[59,75,199]。
(2)药物治疗有效但需要长期维持治疗:包括要求改善生活质量、不愿长期服药或认为药物治疗代价较大的患者。此类患者接受手术的主要目的是避免长期药物负担和潜在风险,手术主要取决于患者意愿。此类患者手术有效率最高,且手术治疗的成本效益更好[4,58,157]。
(3)GERD并发症:重度食管炎患者通常合并HH,需要长期药物维持治疗。部分药物治疗并发症无法永久愈合或逆转的患者[73,156,200],手术治疗可避免长期服药并预防并发症复发[201,202]。
(4)存在明显反流相关症状和疝相关症状的HH:HH被认为是顽固性症状性GERD的病因,近些年的内、外科指南均强调合并HH的症状性GERD患者行腹腔镜抗反流手术是合适的选择[81,157,199,203]。术前巨大的HH患者术后并发症和复发风险增加,需要更高水平的手术技能[198,204]。
(5)有慢性或复发性食管外症状和并发症:包括GERA、GERC、耳鼻咽喉症状、喉痉挛和误吸等。症状严重、迁延不愈乃至危及生命的食管外反流患者可通过抗反流手术彻底控制所有形式的反流而获得最佳疗效,术前评估证实存在典型反流症状、有客观反流证据(反流监测阳性、糜烂性食管炎和HH)和PPI治疗有效的患者可能是手术治疗的合适病例[53,80,197,205-207]。
9.6 内镜下治疗是介于药物治疗和手术治疗的一种非常简便、微创的抗反流治疗方式,虽然有效率低于腹腔镜抗反流手术,但有其适用的特定人群,可替代部分患者的药物治疗或手术治疗。[专家意见:A+(65.7%),A(20.0%),A-(8.6%),不确定(5.7%)]
内镜下治疗的作用靶点均为GEJ(不能处理食管裂孔),以增强GEJ的抗反流功能为目的。内镜下治疗的方法繁多(图7),目前我国已经开展的内镜下治疗包括:射频治疗、抗反流黏膜切除、抗反流黏膜套扎、MUSE内镜下胃底折叠术等。
在我国,射频治疗开展最为广泛,并取得了良好的近期和远期疗效[208],抗反流黏膜切除和抗反流黏膜套扎亦取得了相当的近期疗效,但远期疗效仍有待于验证[208-210]。MUSE内镜下胃底折叠术则刚完成临床试验,近期疗效较好,但远期疗效仍有待验证[211]。
内镜下治疗的适应证与抗反流手术相似,尤其适用于惧怕手术、胃镜和食管动力检查显示GEJ结构和功能相对完好(无HH)、食管内反流监测反流负荷相对较低(如反流高感)的患者。
由于内镜下治疗(如射频治疗和套扎术)易于施行且并发症轻微,故可考虑用于诊断性治疗。
下列情况不适用内镜下治疗:①HH≥2 cm;②严重食管炎(食管炎洛杉矶分级为C级和D级);③消化性食管狭窄;④合并自身免疫性疾病;⑤合并胶原血管病;⑥重要脏器功能严重障碍,如心肺功能不全等;⑦合并凝血功能障碍;⑧孕妇等[158,208]。
抗反流术后疗效不佳的患者可考虑内镜下治疗(如射频治疗)[212],内镜治疗后疗效不佳或复发者亦可考虑抗反流手术[213]。
目前尚无内镜下抗反流治疗用于儿童患者的报道,其是有价值的潜在的儿童GERD治疗方法,但疗效和安全性有待于进一步研究。
9.7 Barrett食管的胃镜监测、抗反流治疗、病变清除正在逐渐规范。[专家意见:A+(80.6%),A(13.9%),不确定(5.5%)]
我国Barrett食管诊治共识建议以食管远端黏膜鳞状上皮被化生的柱状上皮替代作为Barrett食管的定义和诊断标准,化生的单层柱状上皮可为胃型上皮也可为伴有杯状细胞的肠型上皮,伴有肠上皮化生者进展为腺癌的风险明显提高,故强调活检病理确认,诊断报告须详细注明柱状上皮化生组织学类型和是否存在肠上皮化生和异型增生[214]。
Barrett食管的面积、纵向长度、是否肠化生、异型增生的程度,以及是否存在慢性GERD症状、男性、高龄、向心性肥胖、吸烟、白人等高危因素,是指导Barrtt食管胃镜监测、抗反流治疗、内镜下黏膜清除乃至外科切除的重要参考指标[88,137]。
Barrett食管的诊治可参考美国胃肠病学院临床指南[88]。随着研究的深入,期待在不久的将来GERD导致的其他癌前病变如声带白斑等也能达到Barrett食管的研究水平。
9.8 食管炎性狭窄(peptic esophageal stricture,PES)需要扩张治疗和强化抗反流治疗,以减轻梗阻,减少复发和防止进展。[专家意见:A+(83.3%),A(11.1%),不确定(5.6%)]
PES的主要表现为吞咽困难,是GERD常见严重并发症之一,可累及约5%的儿童患者[215]。7%~23%的食管炎患者可发生PES[216]。PES合并食管动力异常的比率可高达90%,且合并HH的比率超过50%[217-219],故PES属于治疗相对困难的GERD特殊类型。
PES需要加大PPI剂量长期维持治疗才能接近手术效果。食管扩张也较常用,且安全有效,但易复发[220,221]。目前认为PES的最佳治疗方案是在充分药物治疗后行食管扩张加抗反流手术,术后对仍有明显吞咽困难症状的患者继续行反复食管扩张治疗[222]。
9.9 反流性胸痛的诊断应先排查心脏疾病等原因。[专家意见:A+(97.2%),A(2.8%)]
有胸痛症状的患者,排除心脏疾病原因后再考虑非心源性因素[3]。GERD是非心源性胸痛最常见的病因,其次是食管动力障碍和食管高敏感[223]。非心源性胸痛首选双倍剂量PPI治疗8周,以评估GERD因素[223]。存在异常酸暴露、反流-胸痛相关性阳性时可增加抗反流手术的信心[115]。
9.10 嗜酸性粒细胞性食管炎(eosinophilic esophagitis,EoE)有与GERD相似的症状,当食管症状不典型且PPI疗效不佳时应考虑EoE,食管组织活检是诊断EoE的关键。[专家意见:A+(83.3%),A(11.1%),不确定(5.6%)]
根据最新国外共识[224],EoE的诊断需要分三步:①存在慢性食管功能障碍的症状(包括但不限于吞咽困难、食物梗塞、拒食、反流、烧心)和/或体征(包括但不限于胃镜发现食管呈环形、有纵沟、水肿、狭窄、白斑)和/或伴随过敏性疾病;②食管组织活检≥15 eos/hpf(~60 eos/mm2);③评估(而非排除)可能引起嗜酸性粒细胞增多的非EoE疾病。
EoE的治疗已经逐渐由激素向PPI转移,大量证据支持PPI的疗效,但具体机制尚不明确[224]。
GERD和EoE可同时存在,PPI有效并不能排除EoE的存在[224]。
10 GERD的多学科联合诊治
10.1 GERD食管外反流综合征往往需要多个学科共同参与才能构成其完整的诊治过程。[专家意见:A+(97.2%),不确定(2.8%)]
10.2 GERD食管外反流综合征往往首诊于耳鼻喉科和呼吸科等专科,首诊医师需要形成初步的诊断治疗,如果专科除外了其他病因、治疗效果不佳或GERD相关症状量表调查阳性,应考虑GERD诊断,以及进行PPI试验性治疗和GERD客观检查(图9)。[专家意见:A+(86.1%),A(11.1%),不确定(2.8%)]
10.3 GERD食管外反流综合征在各专科之间流转时所获得的诊治结果应在学科间反馈,使各个学科均参与到诊治过程中,最终获得完整的诊治经验,取得良性循环。[专家意见:A+(100%)]

11 小结
近20年来,GERD的普遍性和危害性逐渐被人们发现和认识,GERD也得到越来越多医生的关注和重视。特别是耳鼻喉科、微创外科和胃食管反流专科的加入,以及专科检查、治疗手段的完善和普及有效推动了GERD学科的临床进展。GERD的多学科联合诊疗模式,为完整而全面认识GERD奠定了良好的基础,成为成功诊治GERD的关键。本共识结合我国GERD多学科当前发展现状,贴近临床实践,着重实用性和可操作性,借此推动GERD学科进一步向前发展。随着实践和研究的累积与更新,本共识也将进一步修订和更新。
附:专业术语英文缩写和全称
EoE:eosinophilic esophagitis,嗜酸性粒细胞性食管炎
ERD:erosive reflux disease,糜烂性反流病
GARD:gastroesophageal airway reflux disease,胃食管气道反流性疾病
GEFV:gastroesophageal flap valve,胃食管阀瓣
GEJ:gastroesophageal junction,胃食管交界区
GELTS:gastro-esophago-laryngotracheal syndrome,胃食管喉气管综合征
GERA:gastroesophageal reflux related asthma,反流性哮喘
GERC:gastroesophageal reflux related cough,反流性咳嗽
GERD:gastroesophageal reflux disease,胃食管反流病
HH:hiatal hernia,食管裂孔疝
HRM:high resolution manometry,食管高分辨率测压
H2RA:H2-receptor antagonist,H2受体拮抗剂
LES:lower esophageal sphincter,下食管括约肌
LPR:laryngopharyngeal reflux,咽喉反流
LPRD:laryngopharyngeal reflux disease,咽喉反流性疾病
NERD:non-erosive reflux disease,非糜烂性反流病
OSAS:obstructive sleep apnea syndrome,阻塞性睡眠呼吸暂停综合征
PES:peptic esophageal stricture,食管炎性狭窄
PPI:proton pump inhibitor,质子泵*制剂抑**
RFS:reflux finding score,反流体征评分
RSI:reflux symptom index,反流症状指数
TLESR:transient lower esophageal sphincter relaxation,一过性下食管括约肌松弛
UES:upper esophageal sphincter,上食管括约肌
共识专家组组长:汪忠镐 吴继敏
共识执笔专家:胡志伟 陈 冬
共识专家组成员(按姓氏笔画排序):
王 举 内蒙古自治区人民医院胃肠外科
王 琪 首都医科大学附属北京同仁医院头颈外科
王邦茂 天津医科大学总医院消化内科
王知非 浙江省人民医院肝胆胰外科、微创外科
仇 明 海军军医大学附属长征医院微创外科
田 文 中国人民解放军总医院普通外科
白兴华 北京中医药大学针灸推拿学院
吕秋萍 中日友好医院耳鼻喉科
伍冀湘 首都医科大学附属北京同仁医院普外科
克力木·阿不都热依木 *疆新**维吾尔自治区人民医院腹腔镜、腹壁疝外科
李 鹏 首都医科大学附属北京友谊医院消化内科
李军祥 北京中医药大学东方医院消化内科
李进让 中国人民解放军总医院第六医学中心耳鼻喉科
李志刚 上海交通大学附属胸科医院胸外科
李建业 首都医科大学附属北京同仁医院胸外科
杨云生 中国人民解放军总医院消化内科
杨慧琪 首都医科大学附属北京朝阳医院疝和腹壁外科
吴 玮 战略支援部队特*医色**学中心耳鼻喉科
吴彦桥 海南博鳌超级医院耳鼻咽喉头颈外科
吴继敏 中国人民解放*火军**箭军特*医色**学中心胃食管反流病科
邱忠民 上海市同济医院呼吸与危重症医学科
邹多武 上海交通大学医学院附属瑞金医院消化内科
汪忠镐 中国人民解放*火军**箭军特*医色**学中心胃食管反流病科
沈华浩 浙江大学医学院附属第二医院呼吸内科
张 鹏 天津医科大学总医院心胸外科
陈 冬 中国人民解放*火军**箭军特*医色**学中心胃食管反流病科
陈胜良 上海交通大学医学院附属仁济医院消化科
陈晓平 上海浦东新区公利医院耳鼻咽喉科
邰 隽 首都医科大学附属北京儿童医院耳鼻咽喉头颈外科
范志宁 江苏省人民医院消化内镜科
林 琳 江苏省人民医院消化内科
季 锋 郑州大学附属第一医院放射介入科
胡志伟 中国人民解放*火军**箭军特*医色**学中心胃食管反流病科
姚琪远 复旦大学附属华山医院普外科
徐 文 首都医科大学附属北京同仁医院耳鼻咽喉头颈外科
徐樨巍 首都医科大学附属北京儿童医院消化科
唐艳萍 天津市南开医院消化内科
黄迪宇 浙江大学医学院附属邵逸夫医院普外科
盛剑秋 中国人民解放军总医院第七医学中心消化内科
蓝 宇 北京积水潭医院消化内科
赖克方 广州医科大学附属第一医院呼吸内科
路夷平 首都医科大学附属北京中医医院普外科
魏 玮 中国中医科学院望京医院脾胃病科
致谢:感谢歌德顺静(中国)科技发展有限公司为插图做美术加工
参考文献



相关阅读(点击标题即可查看)
国内首部《胃食管反流病多学科诊疗共识》在京启动编写
国内首部《中国胃食管反流病多学科诊疗共识》定稿,即将发布
【共识牵头人简介】

汪忠镐院士
中国科学院院士
首都医科大学博士生导师
中国医疗保健国际交流促进会胃食管反流多学科分会主任委员
中国人民解放*火军**箭军特*医色**学中心胃食管反流病科创始人

吴继敏教授
中国人民解放*火军**箭军特*医色**学中心胃食管反流病科主任,主任医师,师从汪忠镐院士。兼任中国医疗保健国际交流促进会胃食管反流多学科分会副主任委员兼秘书长,中国医师协会外科医师分会胃食管反流病诊疗专业委员会副主任委员,中国中西医结合学会胃食管反流病专家委员会副主任委员,中国医疗保健国际交流促进会临床实用技术分会食管裂孔疝外科学组组长,中华医学会消化病学分会食管疾病协作组委员,中国医师协会外科医师分会疝和腹壁外科医师委员会委员,中国医疗保健国际交流促进会中西医结合消化病学分会委员,中国康复医学会吞咽障碍康复专业委员会常委。《中华胃食管反流病电子杂志》副主编,多家医学杂志编委。专注于胃食管反流及相关疾病的研究,擅长多种抗反流手术及内镜下抗反流治疗,特别在腹腔镜抗反流手术方面积累了丰富的经验,首创多种抗反流术式,行腹腔镜胃底折叠手术三千余例,形成规模化和专科化效应,以及一整套针对各种类型反流采取的综合治疗模式。以大会主席身份举办多次国际胃食管反流病多学科论坛,推动胃食管反流病多学科联合诊疗模式在全国的推广应用,发起成立中国胃食管反流病专科联盟。获*队军**医疗成果二等奖1项,三等奖多项,发表论文80篇,参编多部专著。