爱奇艺产品有如下9个Tab,功能简析如下:
- “首页”Tab承载长视频等各内容频道;
- “热点”Tab承载短视频内容;
- “爱奇艺号”是短视频原创作者聚集地;
- “文学”承载小说内容;
- “漫画”承载漫画内容;
- “知识”承载学习课程及用户付费功能;
- “泡泡”Tab承载内容以及社交留存功能;
- “vip会员”Tab承载会员服务及用户付费功能(是爱奇艺产品实现商业化的最主要模块);
- “我的”Tab承载将各个功能模块组合在一起的作用,以及包含各种激励体系;
一、爱奇艺产品商业通路和用户价值养成路径
爱奇艺是一款用户会直接付费且使用频率高的产品。
- 内容模块,内容综合,分为三块,视频内容(长、短、直播)、阅读内容和知识付费内容;
- 社区模块,分为泡泡圈、热点(短视频)
- 付费模块,分为vip会员、知识付费和直播打赏(奇点充值)
爱奇艺通过多频道的视频内容获取,通过泡泡圈和爱奇艺号留存用户,最终通过会员服务和知识付费实现商业变现。

▲爱奇艺用户价值成长路径
由用户价值成长路径拆解爱奇艺用户价值成长的所有可能路径如下:
- 注册 ——> 消费
- 注册 ——> 观看视频内容 ——> 消费
- 注册 ——> 社区发布内容 ——> 消费
- 注册 ——> 观看视频内容 ——> 发布社区内容 ——> 消费
- 注册 ——> 观看视频内容 ——> 浏览社区内容 ——> 发布社区内容 ——> 消费
于产品而言,用户的高价值行为主要有:
- 浏览内容:浏览、评论、发弹幕、订阅、收藏、关注;
- 浏览社区内容:加圈、评论、点赞、关注;
- 创作内容:发布图文/视频、创作短视频、发起直播;
- 消费:会员购买、知识付费;
二、爱奇艺用户价值成长阶梯和用户运营模型
1. 爱奇艺用户生命周期定义与价值成长阶梯

▲爱奇艺用户生命周期图
爱奇艺是一款拥有亿级用户体量的成熟期复杂产品,需要对用户进行极为精细的运营。
从用户类型上看,可将爱奇艺用户分为:路人型用户,内容消费型用户,内容创造型用户,消费购物型用户。同一个真实用户或会在产品中扮演多个产品用户角色。

▲爱奇艺的4类用户画像与数据定义

▲爱奇艺用户成长阶梯
根据上述分析,用户内容浏览、会员消费、社区活跃互动、社区发布内容四个行为可以定义为产品中最重要的四个行为;
在产品中分别对应内容业务模块用户、会员业务模块用户、社区业务模块(社区业务又拆成泡泡圈社区和短视频社区两块),这四类用户可以再进行细分。
2. 爱奇艺用户精细分层
1)爱奇艺内容业务模块用户,对应是综合视频内容消费者用户。对于产品来说,关注的是用户的访问频次和访问时长,可以用户RFM的变种模型进行分层。

▲数据定义以实际产品为准
2)爱奇艺会员业务模块用户,对应付费消费型用户,使用RFM模型进行用户分层
- R:近90天内爱奇艺用户最近一次消费时间差;
- F:近90天内爱奇艺用户消费次数;
- M:近90天内爱奇艺用户平均消费金额数;
- 分别选取用户近90天内以上3个数据的平均值作为数据节点,定义8类Keep消费用户价值,分层运营。
3)爱奇艺泡泡圈社区业务模块用户,对应的是社区内容消费和内容生产者,使用金字塔模型进行用户分层。

▲泡泡圈认证截图
从泡泡圈认证说明中可以看出,爱奇艺将社区kol分成了名人和 领域 达人两部分。

▲泡泡圈用户金字塔模型及定义
4)短视频社区可以看到分为热点和爱奇艺号两部分,一部分是内容分发口,一个是内容创作口,对于整个社区的用户适用用户分层,而对于创作者用户还需要使用RFM的变种模型来具体的细分。

▲短视频社区用户金字塔模型及定义

▲爱奇艺号作者数据定义以实际产品为准
3. 用户运营模型

三、用户最优路径梳理
1. 用户注册 → 度过新手期成为尝试用户
step 1 用户注册
通过【新用户首次登录送VIP奖励】的体验来引导用户注册
step 2
来到爱奇艺的用户可以分为两类,一类目的性很明确,知道自己要看什么,直接用搜索功能快速找到,一类则是没有目的,不知道要看什么。那么对不同类型用户的需求则采用不同的个性化需求。
- 用户进入产品后,直接引导搜索,搜索页面通过【猜你想搜】【热搜】等排行榜让用户快速找到自己要看的内容;
- 用户进入产品后通过内容推荐找到自己感兴趣的内容;

典型成长路径——
【引导用户注册】 →【快速找到感兴趣的内容】→ 【查看内容】
2. 度过新手期成为尝试用户 → 成为忠实的内容消费用户
这个阶段,除了增加内容和提升观看视频时的用户体验外,还增加了社区功能。
1)内容资源Tab
提供更多频道的内容,养成用户观看习惯。
- 提供多元化的内容,满足用户的不同需求。
- 增加收藏功能,内容更新时可以通过push/弹窗/系统信息通知等方式触达用户;
- 增加荣誉激励体系,通过勋章、公益捐赠方式激励用户养成观看视频的习惯;
2)泡泡圈社区Tab
社区热门内容、话题、兴趣圈推荐,引导加圈。
- 根据用户浏览的视频内容推荐相关的话题和泡圈内容,用户点击就可以直接进入相关页面
- 引导用户加圈,引导点赞和评论,促进社区氛围。每个圈加入官方账号,为用户提供优质内容,并通过圈话题带动用积极产出社区内容;
- 丰富社区内容,包含兴趣圈和爱豆,满足用户不同的需求;
3)短视频社区Tab
短视频内容推荐,引导关注和引导观看正片。
- 根据用户浏览的长视频内容和习惯进行短视频内容推荐;
- 引导用户点赞、评论、关注和看正片;
- 关注的内容更新通过系统信息通知方式触达用户,用户在首页就能直接点击“热点”进入查看;
- 更丰富的短视频内容,包括娱乐、综艺、游戏、二次元等等

典型成长路径——
- 【发现感兴趣的节目】 → 【收藏节目】 → 【养成浏览内容的习惯】
- 【进入社区】 → 【浏览内容和互动】 → 【养成浏览内容的习惯】
3. 成为忠实的内容消费用户 → 成为物质消费型用户
用户付费的场景可以分为:
- 观看视频、文学、漫画发生消费行为;
- 为学习知识、直播打赏主播充值奇点;

典型成长路径——
【在用户消费的内容内进行相关推荐】 → 【引导进行购买】 → 【对于有过付费行为的用户进行推荐】
4. 成为物质消费型用户 → 成为创作贡献型用户
用户发布内容的场景分为:
- 观看视频时发布弹幕和评论;
- 泡泡圈发帖参与话题讨论;
- 主动发布原创视频内容;
- 参与话题活动发布小视频;

典型成长路径——
- 【用户经常查看内容】 → 【尝试回帖与他人互动】 → 【尝试自己发帖】 → 【获得正向反馈】 → 【持续发帖】
- 【社区通过活动、荣誉、福利】 → 【激励提升用户的生产能力和积极性】
5. 用户最优成长路径梳理

四、用户需要激励的行为梳理及策略方向制定
将行为分为以下三类,分别用红、灰、黄来表示
- 与主体验流程关联较强的一次*行为性**
- 与主体验流程关联较弱的一次*行为性**
- 持续*行为性**

▲全新用户到尝试型用户阶段运营策略

▲尝试用户到忠实内容消费阶段运营策略

▲忠实内容消费到物质消费用户阶段运营策略

▲忠实内容消费到创造贡献型用户运营策略
五、爱奇艺用户激励体系梳理
1. 根据已有激励体系梳理
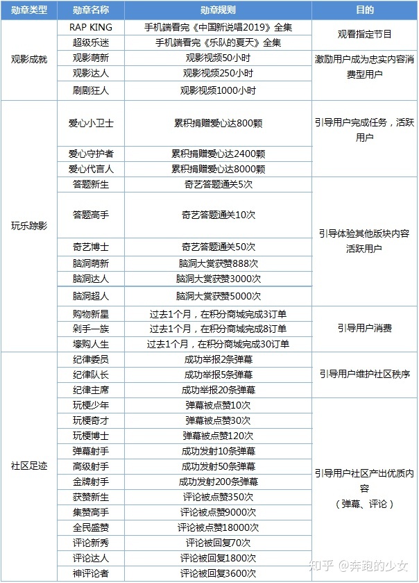
1) 勋章激励体系

2) 爱奇艺积分体系

3) 任务体系(游戏激励)
类似蚂蚁森林,通过一些基本行为获得能量值,进行公益捐赠。爱奇艺的游戏激励设立了等级,等级越高获取的爱心值越高。

4) 会员体系
由成长体系+任务体系组成,成长体系由等级+成长值+权益来提现,并通过任务体系来获取增长值


5) 爱奇艺号等级成长体系

6) 兴趣圈等级成长体系

2. 根据用户成长路径&产品功能模块梳理

3. 激励体系分析总结
爱奇艺的产品模块分为:内容业务模块(综合视频/非视频);社区业务模块(泡泡圈和短视频);付费业务模块(vip会员)这三大模块
1)内容业务模块+付费业务模块
内容是爱奇艺的重点,而内容付费是爱奇艺最重要的变现手段。可以看出爱奇艺对这两款模块的激励体系围绕着以下的公式展开,同时根据上述的分析页可以看出整个会员体系的资源向着这两个业务模块倾斜
会员体系=成长体系(会员等级+成长值+等级权益)+会员任务体系 +积分体系+勋章激励体系
2)社区业务模块
爱奇艺为了留存用户和延长用户在app的停留时间,加入了泡泡圈和短视频两块社区。泡泡圈是设计了等级成长体系,另外用户一定要加圈后才能获得成长值。而短视频社区对于内容创作者则是采用了等级成长体系,在内容消费者上还是以内容模块的激励为主。