尝河鲜、烧番塔……
中秋、国庆、重阳期间系列旅游活动
已经打响前奏!

流口水!中秋、国庆假期来肇庆尝生猛河鲜准没错!

从中秋hihg到重阳
肇庆的一大波精彩旅游活动
6条入选首批“广东省乡村旅游精品线路”
等着你!
山水相约赏明月

吴勇强 摄
中秋赏月哪里最好?
9月12日至15日晚上,来肇庆赏月一定令人难忘!在北岭将军山赏月,登高露营,俯瞰端州万家灯火;在星湖乘船赏月,在七星岩牌坊广场赏月,山水相约,360度海陆空齐赏中秋月,品茶尝饼,对月当歌,人生几何?
360°水陆空齐赏中秋月!这个中秋来肇庆,玩玩新意思!
神奇天象观佛节

吴勇强 摄
9月17日至23日,肇庆星湖国家湿地公园观佛岛将举行“观佛节”活动。观“卧佛含丹”天象奇观和万鸟齐飞、丹顶鹤编队飞行的壮观景象,体验天、地、人合一的奇妙。
天象奇观又要来了,“卧佛含丹”见证指南请收好~
房车营地迎首秀
9月28日,“北岭休闲运动带”命名暨肇庆市首家房车营地开营仪式在北岭山石牌广场房车营地举行,届时将展出全球仅有、亚洲唯一、价值超千万元的顶级房车,以及全球限量版老爷摩托车等。
活动还包括“北岭休闲运动带”命名揭牌仪式;房车展览;老爷摩托车展览;铠甲展示;时代中国·肇庆徒步日—2019年第9场(总第19场)全民健身活动;儿童平衡车竞速赛;100辆大型摩托车集结巡游;热气球升空体验等相关活动。此外,还有“北岭休闲运动带”运动雕塑群展示(永久性)。
百鸟天堂游仙境

梁钜球 摄

三耳 摄
观万鸟齐飞壮观景象
10月1日至7日,每天上午10:30、下午15:30各一场。在肇庆星湖国家湿地公园金沙滩举行。观看万鸟齐飞的壮观景象,互动逗喂黑天鹅,感受星湖国家湿地公园成为鸟类的天堂、人类的梦想家园。
丹顶鹤野化放飞活动
10月1日至7日,每天上午10:00、下午15:00 各一场。在肇庆星湖国家湿地公园丹顶鹤岛举行。丹顶鹤生态园编队飞行,祈愿松鹤延年吉祥如意。
鹦鹉表演
10月1日至7日,在七星岩景区西江情广场。观赏鹦鹉表演,鹦鹉与游客互动,感受人与动物、人与自然和谐相处的美好氛围。
“七星礼颂”庆国庆

三耳 摄
“唱颂祖国”七星微剧场
10月1日至7日,每天上午10:30、下午14:30各一场。在肇庆七星岩翠苑(后乐亭)举行。同时邀请魔术师、小丑在景区进行互动表演。
“微笑之星”活动
10月1日至12月31日,在星湖旅游景区各入口设置“笑脸墙”,让游客体验到景区通过创5A在设施和服务等各方面的提升,接受景区的优质服务。
“寻找当年星湖恋”活动
10月1日至7日。在七星岩景区为老年情侣们提供浪漫情景拍摄点,免费拍摄并赠送星湖纪念证书及宣传品。
星湖冲浪乐无穷

水上表演。 三耳 摄
七仙相伴“星湖荡舟”
10月1日至7日,每天上午11:00、下午15:00各一场。在肇庆七星岩里湖,游客可乘竹筏与七仙女携手畅游里湖,实现“与仙同游,美梦成真”。
电动冲浪板、桨板冲浪表演及体验
10月1日至7日。肇庆七星岩中心湖湖面。游客可参与水上休闲体验。电动水翼、电动冲浪板、桨板表演;浆板运动体验等。
龙舟夜游表演及浆板夜游表演
10月1日至3日,肇庆七星岩中心湖湖面,龙舟夜游表演及浆板夜游表演。
摩托艇水上飞人表演及摩托艇驾乘体验
10月1日至7日,肇庆七星岩中心湖湖面,摩托艇水上飞人技巧表演。精彩刺激的水上表演,给游客带来震撼的视觉享受。
动感北岭多精彩
自行车攀爬比赛
10月1日,端州区北岭路石牌广场房车营地。开展自行车攀爬比赛和技巧表演。
露营晚会
9月28日—10月7日,在端州区北岭路房车营地。每天晚上都举办篝火晚会、露天音乐会、*放播**胶片电影等活动。体验房车,欣赏露天晚会,观看老电影,品尝肇庆美食。
重阳登高合家欢
10月6日至10月7日早上,到鼎湖山、将军山景区,进行登高祈福活动,重阳正是金秋送爽、丹桂飘香、天高气爽之际,宜登高望远,赏景游玩,合家欢乐。

肇庆的精彩活动
可远不止这些!

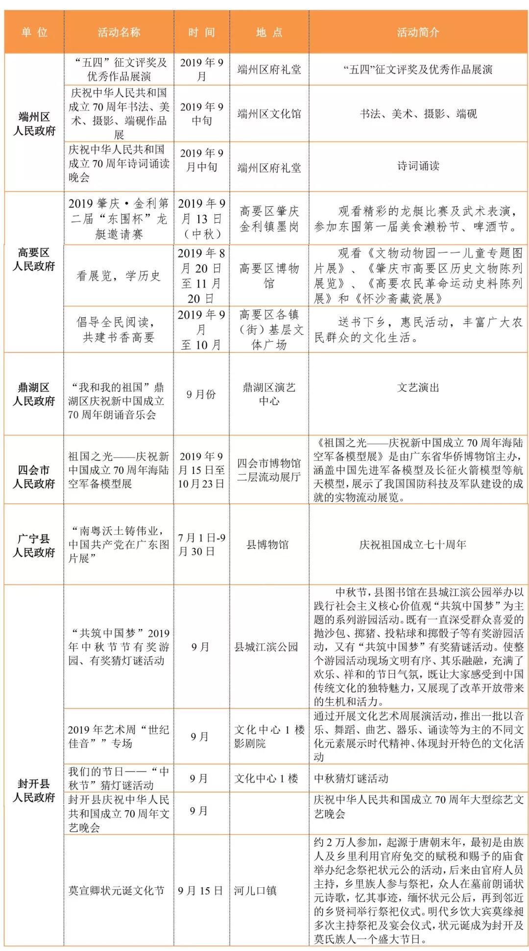
肇庆各县(市、区)2019年中秋系列活动安排
在肇庆城区举办丰富多彩的旅游活动的同时,肇庆全市联动,组织各县(市、区)在中秋、国庆、重阳前后及期间,结合各地历史文化和旅游资源特色,举办多项形式多样、内容丰富的文化旅游系列活动。

“广东省乡村旅游精品线路”带你畅游肇庆
此外,肇庆重点推出6条入选首批
“广东省乡村旅游精品线路”
活跃市民游客假期生活
营造欢乐祥和的节日气氛
▼▼▼
1
高要美丽乡村,
乐山乐水“河乐水”生态乡村自驾游
路线:乐城镇社播村——河台镇三围村——河台镇龙城村——高要烈士陵园——*钟金**山景区

社播村是肇庆市美丽乡村示范村,这里可以让你真正享受到归园田居、返璞归真的体验。

三围村不仅拥有河台金矿遗址,村民们还利用村里的自然优势,打造了一座森林公园。

龙城村建村360多年,是至今保存比较完好的古村落,让人有种仿佛回到数百年前的感觉。

高要烈士陵园安葬着高要区106位英烈,这里也是革命传统教育基地,让旅游更具教育意义。
2
四会绥江沿线(省道263线)自驾休闲游
路线:六祖寺——邓村(中国古法造纸第一村)——石狗镇程村(兰花基地)——黄田镇(柑桔产业园)——黄田镇上寨村(江头农会旧址、陈伯忠故居)——城中街道白沙村(彭*民泽**故居)

邓村被誉为“中国古法造纸第一村”,村民至今依然沿用着2000多年前的蔡伦发明的造纸方法,保存了古代造纸术的精髓。

石狗镇是肇庆市唯一的兰花专业镇,现有兰花面积3200多亩。

自然风景优美的桔子小镇
黄田镇的柑桔种植历史十分悠久。今年,四会沙糖桔产业园更是成功入选了省级现代农业产业园。

江头乡农会旧址就位于上寨村内的朝谷陈公祠
上寨村拥有200多年的历史,是省名村示范村,也是四会市的历史文化名村。

城中街道白沙村有着深厚的文化底蕴。其中,位于村内的彭*民泽**故居是一座典型清代建筑的农村大屋,属省级*物文**保护单位。
3
农运先锋,其鉴故里 广宁爱国教育红色记忆之旅
路线:粤桂湘边纵队纪念馆——周其鉴故居——周其鉴中学纪念馆——江美“红色”村——东亮梦圆景区

中国人民解放军粤桂湘边纵队纪念馆位于广宁县南街镇环城西路广宁县博物馆内,馆内设有《粤桂湘边纵队史迹陈列》。

周其鉴故居位于广宁县南街镇新楼村委会,建于晚清,是周家产业。故居是一座三间两廊传统式青砖木瓦结构房屋。

周其鉴纪念馆是为纪念广东早期农*运民**动领袖之一周其鉴烈士而兴建的综合建筑物,坐落于广宁县其鉴纪念中学校园内。

广宁县南街镇江美村位于县道X420荷螺线公路旁,具有着光荣革命历史和丰富的红色革命遗址(迹)资源。

广宁县八一生态农场(东亮梦圆景区)位于南街镇黄盆村,农场创办人贾东亮将昔日杂草丛生的荒山野岭改造为绿树婆娑、鸡肥鱼跃的生态园。
4
“龙母故里 乡愁德庆”乡村旅游线路
路线:悦城龙母祖庙——三洲岩——三元塔——德庆学宫(孔庙)——特色村落(罗洪村、金林村、金西村、五福村、旺岗村、四村村)——农业基地(贡柑基地、盘龙葡萄庄园、甘萝园西番莲、荔枝产业园、紫淮山基地、何首乌基地、巴戟基地)

城龙母祖庙是国家级重点*物文**保护单位,龙母祖庙始建于秦汉时期,距今有2000多年历史,与广州陈家祠、佛山祖庙并称为岭南古建筑的“三瑰宝”。

三洲岩得名于“蓬莱第三洲”之意,是广东省*物文**保护单位,自然环境优越,文化积淀深厚。

三元塔建于明朝万历二十七年(公元1599年),平面八角形,塔身五色,合阴阳于一体,融五行于其中,被誉为“中华第一八卦塔”。

德庆学宫属全国重点*物文**保护单位,这座庄严的古建筑群由大成殿、重圣殿、尊经阁、乡贤祠、杏坛等建筑组成,是我国元代木构建筑的瑰宝。

玉龙寨(罗洪村)
德庆县拥有众多有历史的古村落,村里独特的建筑风格和人文历史故事,吸引了许多人前来旅游。

德庆县还积极发展紫淮山、贡柑、西番莲、鸳鸯桂味荔枝、首乌巴戟、优质蔬菜六大基地。
5
封开贺江奇景生态游
路线:封川古城——广信塔(封开博物馆)——北回归线塔——贺江第一湾——大洲镇龙皇岛——大洲镇东畔村

老牛阿杰 摄
封川古城历史悠久,从唐*开代**始就一直是地方政权治所属地,直到解放初,封川县人民政府仍设于城内,为研究古代的筑城工艺及官署布局提供了宝贵的实物依据。

谢厚灿 摄
封开曾是汉代广信府所在地,作为两广标志性建筑的广信塔,它本身所蕴涵的历史光辉,值得我们由衷起敬。

1984年,位于封开县江口镇江滨公园的北回归线标志塔建成,为中国大陆第一座北回归线标志塔。

谢厚灿 摄
贺江第一湾位于广东省封开县贺江景区,河道蜿蜒,江水回环360度,用“九曲十八弯”来形容它再合适不过了。

龙皇岛是贺江和东安江水交汇处的一个半岛,属大洲镇管辖。因其状似龙头,在两江交汇处探出头来,故此又被称为神龙出海。

莫献绪 摄
大洲镇东畔村作为省定贫困村社会主义新农村示范村之一,正全力奏响新农村建设旋律。
6
怀集“长寿养生”赏花游
路线:闸岗镇华辰玫瑰庄园——大岗镇“秀水乡居”新农村——大岗镇浪美村——大岗镇扶溪村——桥头镇燕岩——桥头镇世外桃源

怀集县闸岗镇的华辰玫瑰庄园将打造成集花卉观光、科普教育、户外拓展、养生度假、小镇风情等元素于一体的玫瑰特色小镇。

“秀水乡居”新农村示范片区位于怀集县大岗镇大钟、上亭、岗岭村,以三八运河为主线,以现代农业为基础,以乡村体验和文化旅游为特色的新农村示范片。

浪美村为孔姓村庄,1474年,孔子四十六代后人迁移到此居住,至今已有544年历史。

扶溪村村中的古屋武威堂是明清时期的“兵营式”大型民居群,始建于明崇祯年间,占地10000多平方米,是粤西北地区现存的最大古庄园。

燕岩省级风景名胜区位于怀集县西南部桥头镇境内,属典型的喀斯特地貌。

世外桃源村景区以安祥、宁静、回归自然、返朴真为主调,营造远离尘嚣的当代桃花意境。
来源 | 肇庆发布、多彩肇庆
主编 | 麦健聪
