(报告出品方/作者:中邮证券,李媛媛)
1 公司概况:国内领先连锁美容机构
1.1 基本情况:专注美容服务三十年,股权较为集中
多品牌连锁传统美容机构,打造一站式美丽健康服务。公司成立于 1993 年,早期专注传 统美容服务,在 2011 年将业务扩展至非外科手术类医疗美容服务,2018 年扩展至亚健康评估 及干预服务,为用户提供一站式美丽健康服务。公司以直营店+加盟店经营模式和有效的收购 计划,成功打造了多个受欢迎的美容连锁机构品牌,包括传统美容机构“美丽田园”及“贝黎 诗”、非外科手术类医疗美容机构“秀可儿”、亚健康评估及干预机构“研源”,2021 年四个连 锁品牌分别贡献总收入的 48.1%、4.8%、37.8%、3.4%。截止 2022 年 6 月 30 日,公司整体服 务网络涉及 352 家门店,包括 177 家直营店与 175 家加盟店。
股权较为集中,核心员工获得激励。公司控股股东为李阳先生及其女儿李方雨女士,一致 行动人包括李阳先生、李方雨女士、连松泳先生、崔元俊先生、牛桂芳女士、苑惠敏女士,合 计持有公司公开发售后股份的 49.87%,股权较为集中。此外,公司上市前拥有两大员工持股 平台 IGHL 及 Grest sail Limited,合计持股比例为 4.58%,核心员工获得激励。

核心高管扎根美容护理行业,团队稳定。公司控股股东李阳先生扎根传统美容及医疗美容 行业近三十年,核心高管连松泳先生拥有近二十年医疗美容行业行业管理经验,熟悉行业运营 管理。核心高管加入公司时间超过 7 年,且获得股权,团队稳定。
募集资金用于网络扩张及系统升级。公司 2023 年 1 月以每股 19.32 港币公开发行 4053.65 万股,扣除相关费用后所得款项净额约为 3.9 亿港元,其中 2.6 亿港元(占比 67.6%)将用于 扩张及升级服务网络,0.4 亿港元(占比 10.2%)将用于战略并购加盟店,0.5 亿港元(占比 12.3%)将用于投资信息技术系统,0.4 亿港元(占比 9.9%)将作为营运资金用于提高营运效 率。
1.2 财务分析:22H1 受疫情冲击业绩处于低谷
22H1 受疫情冲击收入业绩下降。公司 2021 年收入、归母净利润分别为 17.81 亿元、1.93 亿元,同比增速分别为 18.5%、28.2%,19-21 年复合增速分别为 12.6%、17.4%;公司收入业 绩稳定增长,主要受益于门店网络平稳扩张以及良好的单店产出。2022H1 公司收入、归母净 利润分别为 7.3 亿元、0.2 亿元,同比增速分别为-12.3%、-84.4%;受 2022 年上半年疫情反 弹,上海封城等防控措施影响,尽管收入展现出较强韧性,业绩端在经营杠杆压力下大幅下滑。
22H1 盈利能力下降。公司 2021 年毛利率、归母净利率分别为 46.8%、11.7%,较 19 年变 动幅度分别为-3.6pct、+1.2pct,得益于销售费用中人工成本、推广费用等有效控制,净利率 有所提升。2022H1 公司毛利率、归母净利率分别为 42.8%、2.5%,较上年同期下降幅度分别为 3.7pct、11.7pct,公司盈利能力大幅下降,主要受疫情冲击,上海线下门店关店,客流受限, 员工租金等成本费用刚性等因素影响。

1.3 业务分析:传统美容为主,门店稳步扩张
品牌维度:传统美容业务为主,美丽田园与秀可儿稳健发展 美丽田园与秀可儿贡献主要收入,秀可儿毛利率领先。直营店业务方面:1)公司 2021 年 美丽田园、秀可儿、贝黎诗、研源收入分别为 8.56 亿元、6.73 亿元、0.85 亿元、0.60 亿元, 收入占比分别为 48.1%、37.8%、4.8%、3.4%,19-21 年复合增速分别为 12.5%、20.4%、0.9%、 -2.7%,美丽田园及秀可儿贡献主要收入,增长势头较优,主要受益于稳定的门店扩张及翻新、 较强的客户粘性;2022H1 美丽田园、秀可儿收入分别为 3.5 亿元、2.8 亿元,同比增速为-7.8%、 -18.6%,受疫情及封控政策影响,出现不同程度下滑。2)公司 2021 年美丽田园、秀可儿、贝 黎诗、研源毛利率分别为 38.4%、57.4%、37.5%、43.0%,秀可儿毛利率领先,美丽田园与贝黎 诗毛利率较低,与服务项目具备一定关系,轻医疗美容项目毛利率较高,传统美容项目毛利率 较低;相比于 2019 年,各品牌毛利率均出现一定下滑,美丽田园、秀可儿、贝黎诗、研源毛 利率下滑幅度分别为 4.7pct、3.8pct、5.2pct、0.3pct,主要受疫情影响,部分固定成本利用 率有所下降。 加盟店业务方面,
加盟业务主要为传统美容服务,其收入为产品及设备采购、加盟费、培 训费、POS 系统费以及运营行政费用;2021 年公司加盟店收入为 1.1 亿元,占收入比重为 5.9%, 19-21 年收入复合增速为-4.7%,近年来受公司战略因素影响,增长乏力,2021 年加盟店业务 毛利率为 57.5%,主要为加盟商提供产品、培训等服务,毛利率高于直营店业务。
门店扩张稳健,美丽田园门店数量占比高,秀可儿单店产出领先。直营业务方面:1)公 司 2021 年美丽田园、贝黎诗、秀可儿、研源门店数量分别为 138 家、16 家、18 家、5 家,相 比于 19 年门店数量变化分别为+19 家、0 家、+4 家、0 家,门店扩张稳健,美丽田园与秀可儿 保持平稳扩张速度;2022H1 受疫情影响门店扩张步伐减缓,美丽田园、贝黎诗、秀可儿、研源 门店数量分别为 139 家、15 家、18 家、5 家。2)公司 2021 年美丽田园、贝黎诗、秀可儿、 研源单店产出(单店产出=当年收入/当年门店数量,不考虑门店期间变化,下同)分别为 620 万/年、534 万/年、3739 万/年、1219 万/年,19-21 年复合增速为 4.5%、0.9%、6.2%、-2.7%, 美丽田园与秀可儿单店产出保持稳健增长,秀可儿单店产出高;2022H1 美丽田园、贝黎诗、 秀可儿、研源单店产出分别为 253 万元、207 万元、1531 万元、614 万元。
加盟店业务方面,公司 2021 年门店数量为 160 家,较 19 年门店增加 34 家,近年来扩张 速度高于直营门店,单店产出为 65.9 万元,19-21 年复合增速为-15.4%,或受门店快速扩张 过程中,部分门店尚未达到成熟期影响单店产出;2022H1 门店数量继续扩张增加至 175 家, 单店产出受疫情影响仅 25.7 万元。
传统美容服务为主,医疗美容服务逐步追赶。公司 2021 年传统美容服务收入 10.5 亿元 (其中含加盟商服务收入 1.1 亿元),占比收入 58.8%,19-21 年复合增速为 9.3%,维持稳定 增长,毛利率为 58.8%,加盟业务高毛利水平提升传统美容服务整体毛利率;2021 年医疗美容 服务收入 6.7 亿元,占比收入 37.8%,19-21 年复合增速为 20.4%,高于公司平均增速,占比 较 19 年提升 4.7pct,毛利率为 57.4%,基本与传统美容服务相当;2021 年亚健康评估及干预 服务收入 0.6 亿元,占比收入为 3.4%,体量较小,毛利率为 43.0%。

地域维度:一线城市门店数量与单店产出领先,新一线城市增长势头佳
一线城市收入占比过半,新一线城市潜力大。从直营门店收入拆分来看(不含加盟商服务 收入,下同),公司 2021 年一线城市收入为 10.4 亿元,占收入比重的 58.2%,19-21 年复合增 速为 11.8%,近三年占比基本稳定,是公司主要收入来源;公司 2021 年新一线城市收入为 5.0 亿元,占比收入比重为 28.0%,19-21 年复合增速为 18.9%,较 19 年收入占比提升 2.9pct,成 为收入增长重要驱动力;公司 2021 年其他城市收入为 1.4 亿元,占收入比重为 7.9%,19-21 年复合增速为 14.6%,当前占比仍较低。
一线城市门店数量与单店产出领先,新一线城市门店扩张速度更快。从门店城市分布看, 2021 年公司一线城市(包括上海、北京、深圳,下同)、新一线城市(包括成都、杭州、西安、 武汉、南京、天津、郑州、长沙、宁波、青岛,下同)、其他城市门店数量分别为 87 家、70 家、 20 家,较 19 年分别新增 7 家、11 家、5 家,一线城市门店数量领先,新一线城市扩张速度更 快;2022H1 公司一线城市、新一线城市、其他城市门店数量分别为 84 家(-3 家)、73 家(+3 家)、20 家(不变),新一线城市继续保持良好扩张势头。从单店产出看,2021 年公司一线城 市、新一线城市、其他城市单店产出分别为 1191 万元、713 万元、702 万元,19-21 年复合增 速分别为 7.2%、9.1%、-0.7%,新一线及以上城市单店产出稳步增长,一线城市单店产出领先; 2022H1 公司一线城市、新一线城市、其他城市单店产出分别为 431 万元、367 万、295 万元, 新一线城市疫情冲击下韧性更强。
客群维度:医美服务活跃会员客单价双位数增长,传统美容服务量价稳健增长
服务活跃会员量价齐驱,医美服务活跃会员客单价双位数复合增速。公司 2021 年所服务 活跃会员人数为 9.5 万人次,19-21 年复合增速为 6.1%,人次维持稳健增长,分类型而言:1) 21 年传统美容所服务活跃会员人次为 7.6 万人次,占比 79.4%,19-21 年复合增速为 4.0%,占 比较高;2)21 年医疗美容所服务活跃会员人次为 1.7 万人次,占比 17.8%,19-21 年复合增 速为 15.4%,维持较快增长;3)21 年亚健康评估及干预服务所服务活跃会员人次为 0.3 万人 次,占比 2.8%,19-21 年复合增速为 18.8%,占比较低发展势头良好。
公司 2021 年所服务活跃用户平均消费金额为 1.8 万元,19-21 年复合增速为 7.4%,客单 价稳步提升,分类型而言:1)21 年传统美容所服务活跃会员客单价为 1.2 万元,19-21 年复 合增速为 5.7%,客单价增速领先其他服务类型;2)21 年医疗美容所服务活跃会员客单价为 4.0 万元,19-21年复合增速为 4.3%,受服务项目定价等因素影响客单价远高于其他服务类型; 3)21年亚健康评估及干预服务所服务活跃会员客单价为1.6万元,19-21年复合增速为-30.6%, 客单价有所下降。

2 行业分析:市场庞大,龙头集中度低
2.1 传统美容服务:分散大市场,龙头有望整合
传统美容服务项目较为温和,主要涉及身体及面部护理。传统美容服务主要为消费者提供 身体护理及面部护理服务,包括 纤体及身体养护服务、面部清洁保湿美白紧致等服务项目。 传统美容服务一般使用护肤品、非医疗手段器械对人体浅层组织(如皮肤表层)进行效果温和 的保养项目,不涉及医疗从业人员,以专业技师、美容咨询师等从业人员为主。根据弗若斯特 沙利文数据,传统美容服务客群多为白领、管理人员、企业家、家庭主妇等,年龄为 31-50 岁 之间,客单价在 400-1500 元之间,由于效果温和且可缓解身体疲劳感,用户倾向于频繁消费, 项目粘性较高。
传统美容市场低速增长,服务人群较为庞大。根据弗若斯特沙利文数据,2021 年中国传 统美容市场需求为 4032 亿元,同增 8.5%,21 年行业有所修复,17-21 年复合增速为 4.0%,行 业进入低速平稳增长阶段。服务人群方面,2021 年中国传统美容市场服务人数为 1.55 亿人, 仅考虑同期女性人口 6.89 亿人,传统美容人群渗透率为 22.5%,人群渗透率较高;客单价方 面,2021 年中国传统美容市场用户客单价为 2443 元,17-21 年复合增速为 2.6%,保持低速增 长。

行业竞争格局分散,为龙头提供整合契机。传统美容服务市场竞争较为分散,龙头份额低, 行业集中度提升空间大,根据弗若斯特沙利文数据,美丽田园、克丽缇娜、广东奈瑞儿、思妍 丽等传统美容服务参与者为头部参与者:1)美丽田园拥有美丽田园、贝黎诗两大传统美容品 牌,以直营为主,开展加盟业务,2022H1 旗下直营门店 177 家+175 家加盟店,2021 年传统美 容服务收入为 10.5 亿元(含加盟业务),仅考虑直营业务处于行业领先水平;2)丽丰集团成 立 1989 年,旗下包括克丽缇娜等知名美容院品牌,1997 年进入中国大陆市场,以加盟业务为 主,为加盟商输出脸部护理产品等,2021 年连锁美容院合计 4961 家,覆盖中国大陆、台湾、 香港及东南亚市场;2021 年实现收入 50.7 亿新台币(约 11.6 亿元),净利润 13.6 亿新台币 (约 3.0 亿元),净利率为 25.7%;3)奈瑞儿成立于 2007 年,提供美容美体、经络理疗等服 务,深耕粤港澳大湾区,坚持直营,分布在广州、深圳等 9 大城市,合计拥有 196 家直营门 店,同时拥有会员制医疗美容、中医诊所,为会员提供一站式服务;2021 年实现收益 6.7 亿 元;4)思妍丽成立于 1996 年,提供皮肤管理及身体管理服务,在全国 40 余个城市拥有 150 多家连锁美容机构,旗下拥有多个护肤品品牌,同时拥有自主医美机构 BIOYAYA;2021 年实现 收益 5.3 亿元。总体而言,除丽丰集团外,行业头部参与者以直营为主,市场份额不足 1%, 门店数量扩张空间大,未来整合空间大。
专业化及差异化服务有望推动行业整合。伴随美容行业发展,消费者选择丰富化,对美容 效果及体验要求提升,推动连锁品牌提升产品功效力、技师专业能力。未来具备高质量标准化 服务能力、良好的品牌口碑及优质客户资源沉淀的服务商有望加速发展,提升行业集中度。
2.2 轻医美服务:需求高景气度,人群渗透空间大
非外科手术被称作为轻医美项目,包括能量仪器项目及注射项目。能量仪器项目采用激 光、射频、强脉冲光、超声波等能量设备进行,用于皮肤护理及塑身,如*疮痤**及色素治疗、嫩 肤及紧肤,注射项目包括对身体组织进行低侵入美容方式,注射面部及身体 A 型肉毒杆菌素注 射、胶原蛋白及透明质酸等皮肤填充物。
轻医美市场高景气度,对标海外仍处于低位。根据弗若斯特沙利文数据,2021 年中国非 外科手术市场需求为 977 亿元,同增 26.4%,17-21 年复合增速为 24.9%,行业保持高景气度。 中国每千人非外科手术美容项目数量从 2016 年的 6.4 次上升至 2020 年的 16.1 次,年复合增 速为 26.0%,人群快速渗透;但是相比于同期海外市场千人非外科手术医疗美容数量,如韩国 的 50.7 次、美国的 30.5 次以及日本的 21.7 次,中国市场仍具备较大发展空间。

年轻客群用户渗透率更高,服务人群快速增长。轻医美项目消费者较为年轻,以女性用户 为主,根据弗若斯特沙利文数据,2021 年非外科手术医疗美容消费者女性用户占比为 72.6%, 其中 76%女性用户年龄在 21 岁-40 岁之间,其中 21-30 岁女性用户非外科手术医美渗透率为 7.3%,31-40 岁女性用户非外科手术医美渗透率为 4.8%,相比于其他年龄段,年轻用户渗透率 高。2021 年中国非外科手术医美用户为 2030 万人,17-21 年复合增速为 35.7%,人群快速增 长。
年轻用户轻医美消费金额较高。根据弗若斯特沙利文数据,2021 年中国非外科手术医疗 美容消费者年均消费金额为 4813 元,17-21 年复合增速为-7.9%,人均消费金额有所下滑,我 们认为与部分轻医美项目竞争激烈终端市场有所降价以及行业以低单价项目拉新等经营策略 有关。从年龄结构来看,主流消费人群 21 岁-40 岁之间用户仍具备较强消费实力,平均每年 消费金额在 6000-20000 元之间。整体而言,非外科手术医美消费金额保持较高水平,高于传 统美容行业用户平均消费水平。
科技发展及材料创新、用户接受程度提升推动行业持续增长。伴随用户美容意识不断提 升,对抗衰老、皮肤年轻化等诉求增强、加速对年轻用户渗透,将推动行业进一步发展。此外,科技发展不断丰富用户选择,为求美者提供更全面及有效的解决方案,将不断为市场扩容,例 如热玛吉、Fotona 4D 等射频项目对紧肤效果的突破,童颜针、少女针等再生材料对抗衰塑形 的创新等,为市场增长带来新动力。 竞争格局较为分散,龙头具备更强整合能力。根据弗若斯特沙利文数据,2021 年非外科 手术医美行业前五大参与者为美莱医疗、艺星医疗、伊美尔医疗、美丽田园、医美国际,合计 份额为 6.3%,整体竞争格局较为分散,优于传统美容行业。我们认为,轻医美行业对产品、服 务人员及资金等各方面要求更高,一定程度上提升行业进入壁垒,因而集中度好于传统美容行 业,未来龙头凭借口碑沉淀及资金实力,具备更高整合能力。
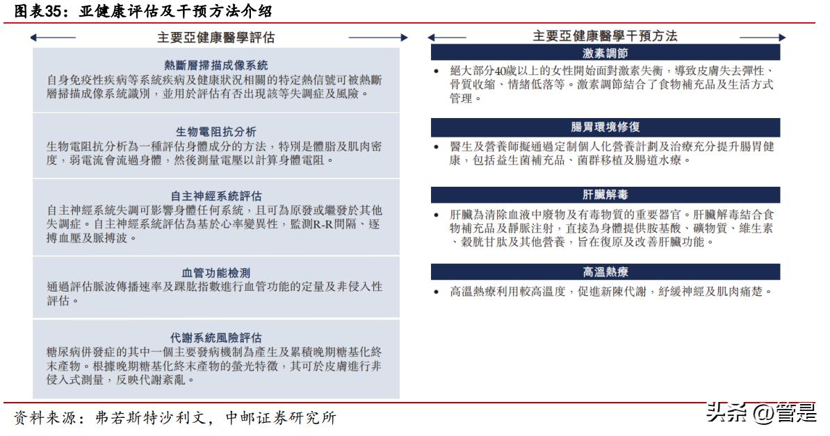
亚健康评估及干预服务通过调节及加强顾客身体器官系统功能,改善顾客身体健康状况 的医疗服务。主要功能健康评估包括热断层扫描成像系统评估、生物电阻抗分析、自主神经系 统评估、血管功能检测及代谢系统风险评估等;主要健康干预包括功能医学治疗(如激素调节、 肠胃环境修复及肝脏解毒)等。

小市场,高景气度,庞大亚健康人群为行业增长提供基础。根据弗若斯特沙利文数据, 2021 年中国亚健康评估及干预服务市场规模为 70 亿元,17-21 年复合增速为 23.9%,行业保 持快速增长。未来行业增长主要推动力在于:1)庞大的亚健康人群,2021 年中国亚健康人群 为 5.7 亿人,17-21 年复合增速为 0.4%,亚健康人群维持稳定;其中 25 岁至 55 岁人群亚健康 率超过 50%,该用户人群具备较好的消费实力,庞大的用户基础为行业发展提供底层基础。2) 技术进步推动用户选择亚健康干预,如 IRATHERM 模拟阳光帮助提升顾客核心体温进而加快体 内新陈代谢等手段的应用,提升亚健康干预效果。
行业处于发展初期,集中度较高。亚健康评估及干预行业处于发展相对早期阶段,行业竞 争较为温和,行业集中度较高。根据弗若斯特沙利文数据,行业头部参与者包括一龄医院管理 集团、上海细胞治疗集团、深圳施为必医疗、深圳中旭医学集团、华夏源细胞工程集团,合计 份额为 24.2%,龙头份额较高。公司 2018 年开始发展亚健康评估及干预业务,发展不足 5 年, 21 年份额仅 0.9%,未来具备提升空间。
3 从 ROE 及现金流视角看竞争优势
3.1 高合同负债、低获客成本带来高 ROE、良好现金流状况
现金流状况良好,现金储备较为充裕。公司 2021 年现金及现金等价物、交易性金融资产 合计 10.84 亿元,在手现金较为充裕;相比于行业可比公司,2021 年医思健康、华韩股份、 医美国际类现金分别为 3.1 亿元、7.1 亿元,公司现金储备具备一定优势。公司 2019 年-2021 年经营性现金流净额/净利润均大于 3 且优于同业可比公司表现,现金创造能力较强。

超过 90%的高 ROE 水平,远超同行。公司历年 ROE 水平较高,2021 年为 97.2%,相比于行 业可比公司,2021 年医思健康、华韩股份 ROE 分别为 17.0%、27.0%,近三年 ROE 较为稳定, 而伊美尔、医美国际因利润率不稳定,ROE 表现欠佳,公司 ROE 优于行业表现。
高合同负债、低获客成本下稳健的净利率水平是高 ROE 的关键。从 ROE 及现金流视角拆 解,一方面,我们认为高合同负债提升公司经营杠杆(远超同业的权益乘数)及现金流创造能 力(较高的正向营运资本变动),是良性的 ROE 及现金流的驱动因素之一。截止 2021 年,公司 合同负债为 13.5 亿元,占比总资产为 54.4%,19-21 年复合增速为 21.4%,高位下维持稳定增长态势;相比于同业可比公司,医思健康(2022 财年)、华韩股份(2021 年)、伊美尔(2020 年)合同负债分别为 6.5 亿元、2.4 亿元、5.5 亿元,占比总资产为 25.7%、24.1%、55.0%, 公司合同负债体量高于同业可比公司。
另一方面,低获客成本带来较高净利率,是实现高 ROE 及持续创造现金流的另一驱动因 素。我们未剔除加盟业务以总收入及成本费用口径构建单店模型(加盟业务成本以耗用品成本 为主,期间费用较少涉及折旧摊销等费用,未剔除下将高估耗用品成本,低估折旧摊销费用), 员工成本、耗用品成本、折旧摊销为公司前三大成本费用,2019-2021 年三者占比收入平均值 分别为 39.2%、17.7%、15.7%,合计 72.9%,与同业可比公司相比并无绝对优势;而公司 2019- 2021 年营销推广开支占比收入平均值仅 2.0%,极低的获客成本为净利率释放空间。

我们认为,商业模式的独特性、产品及服务品质的打磨以及领先的数据化管理能力是高 合同负债、低获客成本的关键,构成公司竞争优势。具体而言: 1)商业模式上,以会员充值模式锁定用户,提供从传统美容、医疗美容、亚健康等一站 式服务,实现内部转化,降低引流成本,提升客户体验; 2)严控产品及服务体验,以高品质且稳定的服务体验留存用户,提升会员粘性; 3)业内领先的数据化管理体系,从员工管理晋升、顾客关系以及门店管理扩张等多个维 度搭建全方位模型体系,实现多门店标准化管理,助力扩张。
3.2 会员管理制度+一站式服务链条的商业模式,助力核心用户沉淀
传统美容服务入口以会员模式分类管理,为高合同负债提供源泉。公司设置会员管理体 系,设置银卡会员、金卡会员、钻石会员、至尊会员等会员等级,不同会员对应不同消费充值 金额及项目折扣幅度,新客从入店开始即完善个人信息及皮肤及身体保养方案,针对性推出方 案进行会员转化。会员需提前充值,定期根据需求进店消费,不断形成合同负债。2021 年,美丽田园入选 2021 金鼎奖上海市单用途预付卡协会—五星级示范企业,展示出会员用户对品牌 的认可,亦可让新用户消费无忧。
为会员提供一站式服务,实现内部流量转化,降低获客成本。传统美容服务、医疗美容服 务及亚健康评估及干预客群存在一定重叠,对于不同年龄段的用户需求侧重点有所差异。公司 在 2011 年及 2018 年战略性开启第二、第三业务,为活跃粘性用户提供一站式服务,避免客户 流失同时丰富客户选择,同时降低内部获客成本。通过大众点评、新氧等线上平台,我们发现 秀可儿、妍源现在线上获客,通过承接内部优质流量实现稳健经营。2021 年-2022H1 传统美容 服务会员内部转化购买医疗美容服务或亚健康评估及干预服务比例分别为 21.7%、21.2%,保 持稳定转化;同样医疗美容及亚健康评估及干预服务的发展将促进传统美容增长。

3.3 打磨产品及服务品质,提升消费粘性
严格选材,服务项目多样性。我们认为,传统美容服务因效果温和,对所使用的产品品质 以及服务体验要求更高,是产品力的关键。公司为客户设计 47 类服务项目超过 800 个 SKU, 定价高端,为客户提供多样化的选择。公司从全球领先的供应商精选产品,90%以上产品为进 口,部分供应商合作时间超过 10 年,且产品上市前经过多重严格产品测试,保障产品品质。
服务人员配置齐全,具备高度专业性素养,服务质控标准化。从服务人员素养看,公司在 上海及武汉建立了美丽田园培训中心,所有员工均需要经过一定周期的岗前培训,并在内部晋 升及新服务项目开展是继续进行内部培训,提升技师等员工专业素养。公司服务人员经验丰富, 在公司超过一年工龄的服务人员平均年资为 6.1 年,为稳定的服务质量提供保障;同时,公司 21 年服务人员年度留任率为 74%,是美丽健康管理行业留任率高的少数公司之一。从服务人员 配置来看,截止 2022H1 公司服务人员为 1898 人,其中医护人员 251 人,经培训美疗师 1489 人,单店专业人员配置约 10 人(传统美容服务 9.7 人/医疗美容&亚健康评估干预服务 10.9 人),服务人员配置齐全。公司不断完善服务
严格质控及标准化管理体系,保障高品质服务的稳定性。公司制定了完善的服务标准、内 部管控及质量体系,包含 100 余项规范,包括存货管理、服务准备、服务过程、员工操守、员 工培训等,并定期进行专项检查(如神秘顾客及会员监督等),保障高品质服务的稳定。例如,公司门店采取一客一消毒方式,为每家门店配备紫外线灯和流水工作台,在客户进店护理前提 前对护理房间进行全方位消杀,打造良好的护理环境。 积累忠实客户群体,消费粘性强。基于良好的项目体验及高频消费属性,公司活跃用户过 去年内消费次数高,展现出强消费粘性。2021 年公司传统美容服务、医疗美容服务、亚健康 评估及管理服务活跃会员平均到店次数分别为 10.2 次、3.1 次、3.3 次,活跃用户消费粘性 强。此外,以医疗美容服务为例,公司 2019-2021 年活跃用户平均消费金额超过 3.5 万元,高 于同业连锁医疗美容机构伊美尔 1 万左右消费金额,进一步佐证公司活跃用户高消费粘性。

3.4 领先数字化管理能力,管理标准化,为扩张奠基
搭建多重模型及管理系统,及时洞察用户需求,提升连锁化运营效率。公司搭建行业领先 的信息管理体系,通过大量数据积累,围绕运营体系搭建多重模型,包括区域发展模型、门店 运营支持模型、客户分析模型、员工发展模型,搭建企业资源规划系统、SPA 服务管家系统、 客户关系管理系统、美丽田园小程序等数字化系统体系,涵盖内部员工发展规划、门店运营管 理及扩张以及客户全生命周期管理等多重维度,全方位提升运营效率。
客户生命周期管理提升高复购、高满意度。公司通过客户分析模型及客户关系管理系统洞 察客户服务模式及行为偏好,有效满足现有需求并挖掘潜在需求,提升客户满意度及延长客户 消费周期。2022H1 客户平均月推荐值(定义为客户推荐产品及服务的意愿)为 87.4%,较 21 年提升 1.9pct,客户满意度不断提升;2021 年公司活跃用户同期多次购买产品及服务比例为 84.6%,较 19 年提升 3.9pct,客户复购率不断提升。
卓越有效的员工管理模型,助力员工提升,减少人才流失。公司搭建员工发展模型,内部 可追踪员工生涯,帮助前线员工提升业绩表现,如自动记录员工参与培训项目及研讨会、员工 的服务时间、所服务客户的反馈意见,肯定员工才能,亦可对症提升员工专业能力。总体来看, 公司 1 年以上服务人员平均在公司从业时间为 6.1 年,21 年服务人员留任率为 74%,员工稳 定性强,人才流失率低。
4 成长看点:疫情复苏机构端弹性大,门店扩张打开长期天花板
公司通过商业模式创新、产品服务体验打磨、数字化管理打造标准化员工会员门店管理体 系沉淀优质客户,提升客户粘性。而在前段的流量入口的获取上,公司过去稳扎稳打,30 余 年已沉淀约 10 万人次活跃会员,伴随上市,未来扩张进程有望加快,具体而言: 1)疫后线下门店率先复苏,公司关店率低,有望快速获客,收入恢复,业绩端弹性更高; 2)积极线下本地化品牌推广及线上抖音、大众点评等渠道引流,加速新客获取; 3)积极门店扩张策略+良好的门店模型,打开远期天花板。
4.1 短期逻辑:疫后复苏收入业绩具备弹性,线上新客进取策略
疫后消费复苏,线下门店率先受益。2022 年受疫情及防疫政策冲击,公司门店扩张放缓, 门店客流下降,伴随防疫政策变化,线下客流逐步恢复,公司收入有望修复,考虑到经营杠杆 效应,业绩端弹性更大。同时,疫情三年带来竞争格局优化,例如 19-21 年行业并未增长,而 公司美丽田园品牌获得双位数复合增长,部分门店关店等势必为龙头厂家提供抢占用户契机。 积极新客策略,加速收入业绩增长。公司利用线上线下相结合的模式推广品牌及服务:1) 线下以本地化购物期间促销及新客户折扣为主;2)线上通过社交媒体合作提升品牌知名度及 新客户引流,例如在大众点评、抖音等线上平台推出美白、补水、净肤等优惠套餐,限新客全国任意门店使用,同时在抖音等社交平台开设多账号进行直播推广,积极为门店引流。我们认 为,疫情消费复苏+公司积极的获客策略短期推动公司业绩快速修复。

4.2 长期逻辑:门店进入加速扩张周期,打开成长天花板
现有门店利用率及成熟门店占比较高,支持新一轮扩张周期。2021 年公司美丽田园门店 在一线城市、新一线城市门店整体利用率分别为 65%、61%,贝黎诗在一线城市整体利用率为 54%(无新一线城市布局)。公司传统美容客户中白领女性中大部分选择午休期间或者下班后享 用服务,单次服务时长平均约 3 小时,为了保证舒适环境及体验,整体利用率 75%-80%将是可 现实的理想水平(假设工作日每张床位 2 次客户到店以及周末每张床位 3 次客户到店),相较 于理想状态,公司传统美容服务门店整体利用率处于较高水平,服务较为饱满,支持新一轮扩 张周期抢占市场;而医疗美容服务通过传统美容服务导流,其扩张策略跟随传统美容服务变动。
积极扩张政策,预计四年门店扩张 161 家。公司计划 2023 年-2026 年通过新增或收购方 式扩张门店 161 家,其中预计新建门店数量为 133 家,收购门店为 28 家,预计使用资金为 7.2 亿港币,其中 3.0 亿港币为募集资金,剩余为自有资金,新增单店平均投资金额为 444 万港 币。具体而言:
1)计划 2023-2026 年分别新增及收购传统美容门店数量为 33 家、38 家、36 家、36 家, 其中新增门店投资金额分别为 1.22 亿港币、1.46 亿港币、1.46 亿港币、1.46 亿港币,合计 143 家,投资金额为 5.60 亿港币,新增单店平均投资金额为 391 万港币; 2)计划 2023-2026 年分别新增医疗美容及亚健康评估及干预门店数量为 4 家、6 家、6 家、2 家,投资金额分别为 0.34 亿港币、0.52 亿港币、0.52 亿港币、0.17 亿港币,合计 18 家,投资金额为 1.55 亿港币,新增单店平均投资金额为 860 万港币。
门店培育周期较短,投资回收期可控,有望快速贡献收入业绩。根据公司历史开店经验, 新店实现盈亏平衡周期较短,公司新门店开设从门店选址到开设一般需要 3 个月时间,凭借较 高的品牌知名度及本地化营销活动扩客,2014 年到 2022H1 期间,公司一家新传统美容服务门 店平均开业后约 11 个月实现盈亏平衡,孵化周期较短。传统美容服务门店投资回收周期可控, 成熟门店单店产出高,公司 2021 年新成立门店(成立时间小于 3 年)、发展中门店(成立时间 为 3-8 年)、成熟门店单店收入分别为 297 万元、497 万元、870 万元,参考新成立门店单店收 入,公司传统美容服务门店投资回收期较短。
(本文仅供参考,不代表我们的任何投资建议。如需使用相关信息,请参阅报告原文。)
精选报告来源:【未来智库】。