假如,以“行业”做到极致为晋级世界杯预选赛的条件,那么,中国移动,完全可以立捧大力神杯。
据中国移动2022年首季度业绩相关公布:


首季度营运收入2273亿元,移动客户数为9.67亿户,其中5G套餐客户数为4.67亿户,宽带客户数为2.49亿户。
数据庞大,业绩可喜。
可是,最近发生了一件让我感觉对方很糟糕的事情,假如,有需要对其服务/态度进行实时打分的话,我连半颗星都不会给。
本来,我是不愿把这个写出来的,觉得没有必要做个“不义之人”,反正问题已经得到解决:中国移动方出资1054元把我的“和分期”提前结清、花呗冻结额度也恢复了、额外补偿了2000元、赠送了200元话费。
但是,不写出来吧,又觉得自己狭隘了,毕竟,纠纷起初,我也是在网上找到的一些指引。
4月1日发现问题,4月8日开始正式协商,4月21日问题解决,共历时21天。
接下来,我会把我的“套路遭遇”、“证据搜集”、“申诉方式”、“相互拉锯”等一一列写、总结出来,希望能够帮助有需要的朋友,也欢迎大家一起交流。


---------------------------------------
正文如下:
---------------------------------------
去年,2021年9月2日下午。
工厂打电话来说机器又坏了,带上工具即刻出发,这大热天,浑身湿透透的,漏洞的海军衫、短裤、手指盖里还沾满着油渍。
这身行头,叫我自己说,怎么看怎么像个乞丐。
回来途中,经过我们xx县级市一个经营了20多年的老牌手机店——中国移动xx指定专营店,心想着,换个手机吧,停好车,一头便扎了进去。
“帅哥,欢迎光临xx手机店”门口左右两个女孩一齐开口吓我一跳。
店里很凉快,接待我的销售员女孩很热情,说话声音很甜,还给我倒了杯水,看来在我进门之前“担心被嫌弃”的心理格局小了。
看了大概有三款手机,相比之下原价3298元的vivoX60(12G+256G)挺合适的。
销售员女孩依旧沉着和热情,紧接着查询了我的中国移动手机号码套餐,和我的支付宝花呗使用情况,继续说:
我现在的套餐是239元档(最低消费200元),加上已经在代付的一张1元/月的固费副卡,近几个月来,我每月的(原)实际消费均是201元。
鉴于我的套餐/月消费较高,花呗信誉度也比较好,购买这款vivoX60手机,可以给出最高优惠价1420元,现在只需要付1878元就可以带走了。
--但是,需要冻结花呗1679元额度作为押金,活动期24个月、
--同时,必须要加办一张12元/月的固费副卡、
--副卡用满两个月后可以自主销户、
--原套餐239元档(最低消200元)不变,稍微做个改动、
--活动期间,需要保持原套餐不变/不欠费/不停机、
--并且,往后每个月实际消费只要满足原消费201元+12元副卡(即213元)后,花呗那边,便会自动释放/恢复70元额度。
按照销售员女孩的推荐和告知:
--在我的手机上,由她单方面操作--*载下**并开通了和包、
--我用微信支付了1878元、
--花呗实际冻结了1675.6元、
--签署了一张关于冻结花呗的纸质告知函、
--被带到店内办理中国移动业务的后台处,直接让我在签字板上签了名。
签名一开始写得潦草,还被业务员白了一眼,押下一口水,拿出小学三年级时的水平,一共25笔,把名字工工整整地重写了一遍。
24寸电脑显示屏背对着我,跟老鸹一样乌黑,作为人类智慧与科技的窗口,或许,连它都不清楚,自己究竟承载了些什么。
坦率地说,当时,在签署电子协议前:假如,销售员女孩如实告知了我或让我看了内容;假如,我要求并看了内容,就此事情的纠纷就不会发生。
这是我后来才知道的,当然,以后也更会知道:凡是涉及到签字画押的,再怎么样,也要把内容认认真真地看一看。
况且,当时,为什么我会对一个未涉足过的领域深信不疑?这也是我今后要反思的。
就这样,手机买好了,心里挺高兴,顿时感觉九月的骄阳也似秋露,清润透爽。
离开前,特意向销售员女孩说了句:谢谢,女孩回我:不用谢。



---------------------------------------
直到2022年4月1日,打脸模式开启了。
疫情原因,待家里看书/刷抖音/胡思乱想,消磨光阴。
这天下午,无意间,打开中国移动掌上营业厅,查看到前5个月的账单均是213元,可3月份的账单怎么是283元呢?
再细看,其中“代收费70元和包红包划转”这一项,我感到疑惑,于是拨打了10086咨询。
客服告诉我:自2021年10月--2022年3月,我每月的实际消费确实是283元,其中,包含每月70元为和包划转,前五个月账单里面不显示这一项消费。
中国移动官方,为了方便客户知晓每月实际消费的具体金额和去向,话费账单从3月份开始改版,即每月和包划转等各项费用明细,全部体现在当月账单里。
对此,我随即微信联系了销售员女孩。
女孩告诉我:前5个月,我的实际消费就是213元,至于3月份消费的283元,其中一项确定是和包划走了70元,并且,这70元会返在我的和包账户钱包里,是可以用于消费和提现的。
但是,具体是什么原因划转又返回的?微信语音里说不清楚,约我隔天到手机店里去详谈。

---------------------------------------
隔天,4月2日,第一次,来到该手机店,销售员女孩带着我到店内后台处,特意咨询了一个戴眼镜专业办理中国移动业务的小伙子。
小伙子告诉我:掌上营业厅账单,的确从2022年3月份开始改版。
并且,3月份和包划转的70元,5月份会以支付宝红包的方式返给我,此红包可以用于充值话费、花呗抵扣金、信用卡还款等消费。
而4月份和包划转的70元,在6月份会返还到支付宝红包,隔月返还,以此类推……
对此,我表示怀疑,继续问:那我前5个月,每月和包划转的70元返到哪里了呢?
小伙子拿过我的手机,打开我的支付宝--卡包,并没有查看到任何以红包形式返还70元的相关记录,接着回答:我的这种情况,他也不知道是什么原因。
我继续问:3月份开始隔月返还70元红包这件事,中国移动有没有相关的正式文件或者公告之类的?
小伙子回答:没有相关的正式文件,他们内部微信群里就是这么规定的,并且领导还指示说,如果有人咨询,就这么回答。
离开该手机店后,就小伙子告诉我的“和包划转70元隔月以支付宝红包返还”这件事,我再次拨打了10086咨询,客服告诉我:官方没有此项规定。
挂断电话,点燃一支烟,沉思良久,就这次纠纷来说,我忽然间莫名地感觉自己冤大头了,这都是啥“套路”呀?
---------------------------------------
4月5日,第二次,来到该手机店咨询。
这天,我们全市第一次做核酸检测,销售员女孩在微信里同我说她小区全区封闭,暂时出不来。
大约3分钟后,一位自称是店长的女士,走过来说可以同我交涉。
按照她的提议:我的掌上营业厅,只有3月份账单显示是283元,前5个月显示的均是213元,然而,我提交给她们的每月消费283元只是我的单方面口头说法,这点需要求证。
该店长说得似乎也挺有道理,于是,按照她的“严格”要求,我从两个方面现场“严格”核实并求证:
一方面,现场免提拨打10086查询,客服明确告知:我每月的实际消费就是283元;另一个方面,我每月充值的总钱数÷月数,正好=283元。
此时此刻,该店长面不改色,态度依旧,说不可能。
并坚持认定:掌上营业厅账单显示的是213元,即代表每月实际消费就是213元,随后借故说有事情离开了。
眼看着这次咨询要石沉大海了,于是,我拨打110报警。
大约十分钟后,警方来到了,大概了解了事情原因后,警方要求该手机店负责人出面。
这时候,又一位自称店长的女士走过来说对此负责,警方按照“相关程序”询问和记录后,建议先自行协商或寻求“315消费者纠纷途径”解决。
警方离开后,再次按照“要求”,现场核实了我每月实际消费是283元非213元,对此,该店长保持同样怀疑的态度。
并且,肯定地跟我说:和包划转的-70元之后,花呗额度同时也释放恢复了+70元,这“一减一加”正好相抵了,-213-70+70还是=-213元,我并没有任何损失呀?态度稍微“婉转”了些。
我随即回复该店长:就算花呗额度释放一个亿,那是我的钱吗?我花掉的每一分钱是不是还要我自己来还?况且,我每月实际消费就是283元,这是10086官方求证的事实吧?
另外,昨天戴眼镜的小伙子说得“隔月返还70元到支付宝红包”这件事,你能给我签字保证吗?如果到时候不返还,我找你来要……?
该店长似乎感觉到了“相抵套路”不奏效,随后说需要咨询该方领导,让我先等待。
过了有一个小时候却迟迟不见人来,于是我走到后台办公室,刚要推开门,该店长走出来了,迎了个尴尬的面。
我怀疑,她是不是在后台办公室正看着监控,掐着表,消磨“垃圾时间”呢?
几句寒暄后,该店长认真地跟我说,她已经跟上面的领导反映了,领导给出的处理结果是:我需要先补交给该方购买手机时候优惠的1420元,然后才可以终止协议,并释放花呗剩余的冻结额度。
我很诧异,现场给她算了一笔账:
--当前,和包已经划转了7个月,共计490元,也就是我的花呗已经释放恢复了490元额度、
--如果不处理这个纠纷:我的花呗需要恢复的额度还有1675.6-490=1185.6元,也就相当于还需要1185.6元待还、
--如果处理这个纠纷:按照你说的却要付1420元给你方?
--也就是说:接受你方给的处理意见,我需要另外多支付234.4元。
我是脑袋坏掉了?还是不会千数的加减法?
对该店长给的处理结果,我不接受,并提出两点诉求:
1、退490元给我。
2、终止现在的协议,并恢复中国移动原来的业务。
我的诉求,该店长摇头表示不可能,交涉未果后,然后我离开。
---------------------------------------
4月6日上午,再次受邀,来到该手机店,又一位自称店长的女士同我交涉,我特么又一次被要求现场核实,核实后又特么再次被否认……
这施展得又是哪门子魔法……?免谈,随后转身离开。
走到该手机店被叫“帅哥”的门口,又被吓了一跳。
当时店内一共出来了四五位女士,其中一位女士(昨天在其店里与我发生争吵的圆脸女士),扯着嗓门说:即使你找315投诉也没用,最后也还是我们来处理……
一般情况下,处理类似纠纷的“套路”很正常,无非“拉锯嘛”、“消耗嘛”、“推脱嘛”,但是对于这句话,简直“杀人诛心”呐。
当时确实挺气愤的,感觉该女士的话“肤浅”了,诚然,后来倒也是大概率地验证了她说的。
---------------------------------------
两天后,4月8日,受邀第一次正式协商。
上午11时许,来到该手机店旁边的办公大楼,与一位上层领导交涉。
在三楼的一间会议室,面对落座,开门见山,我首先询问了对方的姓名和职位。
前后交涉有半个小时,我的论述大致是:
当时,销售员女孩告知我:每月只需要消费213元与现在每月实际消费283元的情况不符;亦未如实告知我,我的套餐每月实际消费应为:话费账单213元+和包划转70元。
并且,我的花呗每月释放恢复的70元额度,实际应是:话费→70元→和包→花呗,相当于是我自己的话费钱恢复自己的花呗冻结额度。
实质上,买这个vivo手机,我并没有享受到任何的优惠,总体上,反而还多花了1675.6-1420=255.6元。
根据《侵害消费者权益行为处罚办法》第四/五/六条、《消费者权益保护法》第八条,你方涉嫌欺诈。
并开玩笑说道,为了“认真对待”这件事情,我还特意在新华书店买了《民法典》和《消费者权益保护法》两本书日夜研读。
该xx指定专营店(手机经营部与中国移动相关业务部)S副总女士,对于我的表述表现地很淡然,随后答复我:
对于我的月实际消费283元这件事,确认属实,并且,我的月实际消费就应该是283元。
因为:我的月套餐最低消费200元+两张副卡13元=213元,另外需要再+每月从和包划转70元。同时呢,我的花呗每月也正常释放恢复了70元额度。
这件事情,合理合规,毫无疑义也不必再纠结。
随后,让销售员女孩拿出一张--《全网信用购支付宝预授权冻结业务告知函》,继续说:
告知函和网签的套餐协议,内容写得清清楚楚,也都是我本人签的字,作为成年人我要认。
一开始,坚持说我需要退还手机优惠的1420元给该方,来回“拉锯”中,该副总表态说,该方最终的处理结果是:
我需要退还1420-490=930元给该方,即可终止之前的冻结花呗等相关业务,并在谈话的第29分07秒“友善”地提醒我:根据《刑法》第XX条,如果不交还退款,我涉嫌欺诈,可以拘留。
我大概扫了一眼《告知函》,有新的发现,随即拍了照片,并说道:
我签的字我认,但是,前提是你方没有如实告知我每月实际消费的具体金额,误导了我签字并购买了手机,况且,是哪条法律规定我需要返还1420元或者930元给你方的?
对于我的疑问,该副总未与正面回答。
居然涉嫌拘留,这是要“绝地反杀”的节奏,领导这一通操作差点把我给“埋了”。
对该副总的处理结果,我不接受,鉴于前4次交涉中,“戴眼镜小伙”和3位均“自称店长”女士的态度及“手段”,我的最终诉求是:
1、退一赔三。
2、终止现在的协议,并恢复中国移动原来的业务。
该副总表示达不成,再次协商未果后,我离开。


---------------------------------------
回到家,对着这张《全网信用购支付宝预授权冻结业务告知函》,看了一遍又一遍,使我再次产生了新的质疑。
说实话,在S副总让拿出它之前,我甚至都忘记了当时有签署过这么一张告知函。
告知函文尾,重要提示:
1. 您的冻结额度,冻结期数已列在您与合作方(同上)签订的服务合同中。
我与蜂泰签订的是什么服务合同?蜂泰全称叫什么?
这一点,我可以确定,当时,销售员女孩没有告知我需要签署、并且我也没有与这个所谓的蜂泰签订过什么服务合同。
(但是,假如该方利用以前我办理中国移动业务时候的签名,伪造出来一份协议呢?或者是多协议合并签字?这是轻而易举也是无从去考证的。)
3.以上仅为重要信息提示,具体事项以您签订的个人服务合同为准。
个人服务合同?这又是哪一项个人服务合同呢?是我与中国移动网签的稍微变动239元套餐的合同?还是我与和包有签署过什么合同?
(告知函的抬头是:中移电子商务有限公司,即和包,隶属中国移动。)
那么:和包--蜂泰--我的花呗,这三者又存在着什么样的关系呢?
这些问题,我整整思考了一个晚上,多次在纸上反复推演,却始终也得不出一个合理的结果。
---------------------------------------
自4月6日--4月9日,我一共拨打3次10086就此事进行投诉,但是,中国移动官方,在均未达成我的诉求及未给与一个合理解释的情况下,单方面完结了投诉工单。
4月9日,下午3点许,再次接到“xx地级市10086”的反馈电话,客服告知我:
协议都是我本人签署的,即是生效的,xx指定专营店在销售手机和服务过程中,不存在任何涉嫌欺诈的行为,我的“退一赔三”诉求达不成,如果想终止相关协议,需要退还指定的钱款。
此刻,让我暂时陷入了自我僵局,倒不是对于10086的回复感到漠然,而是,对这个网签的协议。
S副总有说到、《告知函》里也有写到、10086客服也有提到,协议内容是什么呢?其他诸多疑问也打不开,怎么办?
既然杆已经举起来了,那就315先搂一杆子吧……
下午5:46许,在《全国12315平台》进行了投诉,(网页搜索APP、微信公众号都可以)。
--打开网页
--首页点击省份
--下方输入需要投诉的企业名称:xx市xx通讯器材经营部
--举报类型:选择-侵害消费者权益行为-欺诈消费者行为
--投诉内容和诉求/其他事项:如实填写
--处理单位:选择-适合自己所在地的市场监督管理局
--文尾添加相关附件图片、提交完成
最好提前备好稿子,复制粘贴即可,需要注意字数的要求。
---------------------------------------
4月10日,再次打开--掌上营业厅--首页输入--电子协议--*载下**当时网签的协议。
页面底部提示:仅可查询近六个月的历史记录。
于是,随即拨打了10086,客服告知我:客服后台也查看不到协议的具体内容,建议我可以到“中国移动xx省有限公司xx市分公司”,即我们xx县级市移动总公司,查看或者打印。
按照以往我处理其他事情的经验告诉我:“这件事应该没有那么容易办得到”,所有提前打开了手机摄像。
下午1:11许,来到xx县级市移动营业厅,要求查看并打印:2021年9月2日,我在xx指定专营店,购买手机时网签的“2020年全省和分期购机活动(新)”客户协议书。
前台女士在明确了我的要求后,随即把此事转告给了:工号16370xx的大堂经理女士,该经理告知我:需要查询该方的内部工单。
约3分钟后,该经理告知我:不可以给我打印。
我继续询问:不给打印的原因是什么?
该经理回答:对于我的纠纷可以通过其他途径处理,但是打印协议这件事,上面的领导指示她,就是不给打印。
我接着问:是哪位领导说不给我打印的?
该经理没有回答……
接着1:26许,我现场拨打了10086,进行投诉,随即离开。
“真真是肃然起敬”,中国移动上下级对于我这个小小纠纷的“把关”,做得实在是太到位了,这一脚一脚足球踢得,来无影去无踪,谁能防得住?
隔天,4月11日,上午10:54许,地级市10086给我来电,说可以打印;下午2点左右,我再次来到xx县级市移动营业厅打印了此协议。





《协议》的内容大致是:
1、开通239元套餐,月最低消费169元,活动期24个月;
2、同意每月从话费现金充值帐本另扣除70元转入和包帐户;
3、并可通过和包APP申请1420元授信资金,向第三方/销售方购买指定手机OPPOPEHM00SC[黑-256G-8G],差额部分客户自付。
4、签订即生效,我方违约的相关赔付说明等。
与中国移动网签的这份协议,按照我的推测,实质为:《变相加价分期卖手机》。
即:达到239元档套餐后--分24期,共计需70*24=1680元--购买指定OPPO手机。
(为什么叫“变相加价分期卖手机”呢?文后会详细写到。)
---------------------------------------
与中国移动签署的叫“和分期”、与和包签署的叫“信用购”,这些花花名词同样让我感到费解。
但是,“和分期”全文,并没有涉及到关于“冻结--支付宝花呗”的说明,只有《告知函》里有提到,这使我再次陷入思考中。
思前想后,到目前为止,至少我抓到一张“中国移动某领导不给打印协议”的好牌。
4月12日,就此事我分别向“国家*访信**局”和“12388中央纪委国家监察委员会”部门,进行了投诉和举报。
1、国家*访信**局投诉
网页搜索(微信公众号也可以)
--国家*访信**局-网上*访信**
--按要求注册并登录
--投诉请求
--投诉须知打√同意
--*访信**目的:“反映某人或者某单位违法违纪的问题”
--被反映人或单位:中国移动通信集团有限公司
--被反映人或单位地址:xx省xx地级市xx县级市
--问题类别:纪检监察-失职渎职-玩忽职守
--事实和理由:如实填写
--主要诉求:
①请调查该经理得到的是中国移动哪位级别/哪位领导的指示?
②请此中国移动领导书面形式告知我不给打印的具体原因?
③请对此中国移动领导的行为进行认定并作出处罚。
--添加附件
--提交预览并提交
2、12388中央纪委国家监察委员会举报
--网页搜索12388举报网站
--打√我已阅读并署名举报
--选择中央纪委国家监委
--按要求如实填写个人信息
--被举报人:中国移动通信集团有限公司
--单位:中国移动通信集团有限公司
--职务:中国移动
--所在地区:中管企业
--职务:其他
--举报标题:举报中国移动某领导玩忽职守
--问题类别:违反工作纪律行为
--问题细类:其他违反工作纪律行为
--主要问题:如实填写(含诉求)
--上传附件/验证码,并提交
提交成功后,页面会产生一串查询码,务必截图或者拍照妥善保存,以便后续查询信息和进度等。
---------------------------------------
对于“冻结花呗”的问题,4月14日,我咨询了支付宝客服,客服告诉我,可以联系南京蜂泰025-69766899。
这个号码打了几次,也始终无人接听。
接着,拨打了10086转和包客服咨询,客服告知我,在和包APP首页点击--信用购--我的账单--相关协议--即可查看到。
打开一看,好家伙,和包APP里居然有5份协议。







---------------------------------------
当专注某件事情时,惊喜会出现。
再次查看,打印的那份与中国移动网签协议的业务受理单,有一行文字起了我的注意:
3.套餐优惠金额不纳入客户账单及发票打印金额中,话费充值发票根据系统实际可打印金额打印。
对提到的“话费充值发票”字样,我随即打开--中国移动APP--首页输入发票--话费充值发票。
发现2021年9月2日,开具有一张金额为1699元的发票?
其他金额的发票,都有印象也对得上,唯独这一张脑海里是一片空白。
*载下**查看后,才忽然意识到,这原来是授信指定的那款OPPO手机的发票。


接着,对以上共计6份协议进项了一次“大统查”。
--《2020年全省和分期购机活动(新)》
--《用户授权协议》
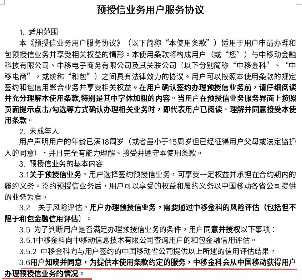
--《预售信业务用户服务协议》
--《全网信用购商品销售分期支付协议》
--《综合服务协议》
--《全网信用购支付宝预授权冻结业务服务协议》
我的话费--中国移动--和包--蜂泰--某指定专营店--我的花呗,它们之间的关系和操作流程,根据我的推演,应该是这样子的:
1、《2020年全省和分期购机活动(新)》
首先,与中国移动签署开通239元档套餐,授信1420元购买指定OPPO手机,并办理24期分期。
2、《预售信业务用户服务协议》
接着,与和包签署,分期付款相关事宜,承诺每月从话费里转扣70元分期款到和包账户。
3、《用户授权协议》
其次,需要授权和包,将分期买手机这件事,授权给第三方,即授权给xx指定专营店来办理。
4、《全网信用购商品销售分期支付协议》
xx指定专营店办理后,将手机差价部分1675.6元进行分期,并对此分期款进行冻结、债权转让等事宜。
5、《综合服务协议》
我、xx指定专营店、蜂泰,三方对于债权转受事宜达成一致。
6、《全网信用购支付宝预授权冻结业务服务协议》
蜂泰受让债权后,对此实行冻结花呗的方式办理。
以上,各方的利益,大致如下:
--中国移动: 锁定并提升了客户套餐消费档次,以此增加收入。
--和包: 每月进账70元。
--xx指定专营店: 既卖了自己的一部vivo手机,赚取1878元,同时也“扣留”了一部OPPO手机。
--蜂泰: 赚取了301.61元的服务费。
在此一系列的操作中,直到第6项,我与蜂泰签署的服务协议,才体现到冻结花呗的具体事宜。
另外,查看发票同时,我发现有一个新的问题,同样也是要引起注意的。
凡是有参与活动返费抵扣之类的用户,你每月的实际话费金额具体是多少?不要相信话费账单短信、不要相信机器人语音播报、不要相信发票显示,要到--掌上营业厅--查账单--话费收支情况里查看。
就拿我的“2022年1月份和3月份的账单”来说,请看下图:


至于实际话费和发票金额为何不同?这恐怕也只有中国移动能说得清楚。
心里总算平顺了一些,至少在“被割韭菜的收割方法”上,自我总结了一个合理的解释,但同时,对中国移动方的质疑大概有以下几点:
1、套餐月实际消费是283元,为何与销售员女孩告知的213元的情况不符?
2、xx指定专营店(即中国移动合作方),是以何种身份和资质来办理金融分期和冻结花呗业务的?
3、协议授信1420元,为何实际冻结1675.6元?
4、实物支付1878元,为何发票金额1699元?
5、协议授信指定商品/发票货品是OPPO,为何与所购实物vivo不符?
6、销售方/收款方是xx指定专营店,*票开**方是中国移动,为何“三流不一”?
7、手机以现金转账形式购买,发票为何以‘话费充值发票’形式开具?
8、xx指定专营店,是否涉嫌*税偷***税漏**?
9、时过半年之久,中国移动方,对本协议、本业务存在如实“过失/欺诈”的情况下,在审核方面是如何通过的?
---------------------------------------
到此,对于这次纠纷,我觉得可以“发起总攻了”,于4月15日,就“中国移动某领导不给打印协议”投诉到了工信部。
网页搜索打开工信部投诉官网(微信公众号工信部12300也可以)
--点击用户申诉
--阅读申诉条件后-点击确认-我要申
--基础电信运营商:中国移动
--所属地区:xx省xx市
--您是否向企业投诉过:是
--企业是否已反馈处理结果:是
--您对处理结果是否满意:否
--按要求如实填写个人信息
--申诉内容
--上传附件(如果申诉的内容较多,也可以将内容制作到附件里)
--短信验证码
--提交
同时,我又将“中国移动xx指定专营店欺诈消费者”分别投诉到了:
--国家*访信**局
--12388中央纪委国家监察委员会
--工信部
内容加入了上文的9点质疑,提前写好,复制粘贴即可。
这里需要注意的是,在工信部的投诉,内容不要写有“投诉”字样,工信部作为三大运营商的上级监管部门,负责案件的申诉,而投诉案件由其他部门负责。
接着,继续拨打10080投诉,让对方感觉我的“毫无意义”的抗争,以达到“正面滋扰,迂回作战”的效果。
---------------------------------------
4月17日上午,接到xx县级市市场监督管理局xx分所的来电:我于4月9日,在315网上投诉的工单,已转达到该所受理。
我如实告知了事情前后经过,并回答:今天下午,再次受邀前往xx指定专营店协商,如果协商好了,直接撤诉,如果协商不好,再来麻烦所里。该所表示认同。
下午三点,准时来到xx指定专营店办公大楼。
办公室四个人:我、S副总、销售员女孩、“相抵套路”店长。
我拿出事先准备好的相关文件及证据,询问了销售员女孩3个问题:
问题1:套餐月实际消费是283元,为何与你告知的213元的情况不符?
此时,销售员女孩随即开口侧面否认了我,并说:跟我说了月消费213元,另外需要每月和包再划扣70元。
对此,我反驳道:4月1日,我与你的微信聊天,你亲口跟我说,和包划扣的70元,返在了我的和包账户钱包里,可以用于消费和提现,但是,这个钱自始至终我都没动过,去哪里了呢?
销售员女孩对我的回答表示沉默。
问题2:我又试探性地问,2021年9月2日,购买手机当天,我有跟你方xx指定专营店签署过《全网信用购商品销售分期支付协议》吗?
销售员女孩仰头思考了一会不再说话。
假如销售员女孩回答“有”,
那么,我会反驳:在该协议内容中,写到我授权将手机差价部分1675.6元进行分期,但是,vivo这款手机你告知我的原价是3298元,而且收据上也写的是3298元,已支付了1878元,差价应是1420元,那为什么要分期1675.6元呢?实际差价与协议差价不符。
是否涉嫌“暗中加价”、是否涉嫌“欺诈消费者”?
假如销售员女孩回答“没有”,
那就是该方私自操作,明摆着涉嫌“欺诈消费者”。
问题3:协议授信指定的是OPPO手机,为什么与所购的实物vivo不符?
销售员女孩开口说道:当时OPPO手机货还没到,就用vivo手机串码做了OPPO这个系统……
我接着说:对于你说的串码,这个专业术语我不懂,不管当时OPPO手机有没有货,你的这一番操作,我更偏信于这是一种类似医院“骗保”或者“套保”的行为。
也就是说,你方利用中国移动协议授信1420元指定的OPPO手机,却卖了自己店里的vivo手机,“混淆视听/移花接木”有这个可能吗?
并且,手机是你方销售的,发票却是中国移动方开具的,你方又是否涉嫌“*税偷***税漏**”呢?
对于我的诉说,S副总似乎感觉到了“情况不妙”,于是急忙表示道歉,并委婉说道:协议授信的和实际购买的手机不符,她也是最近两天调查后才知道的,当时,销售员女孩的操作确实存在一定问题,这件事,闹也闹了这么久,也都挺耽误大家的。
现在,可以给出一个合理的处理意见:不用我再出一分钱,可以帮我更改套餐、终止和包划转、终止冻结花呗业务,并恢复剩余的冻结额度。
但是对于我提出的“退一赔三”的要求,实在是无法达成。
既然达不成那就是谈不拢,我随即离开了。
---------------------------------------
4月18日,周一,我查看了相关投诉的进度。

上午9点许。
接到陌生号码来电,说由他代表我们xx县级市移动分公司,来跟我协商处理这件事情,希望双方都各退一步,在此,我明确表态坚持我的诉求。
中午11:59许。
接到省会工信部的来电,询问并确定后,告知我:即将申诉转交给下级单位处理。
下午2点许。
接到地级市10086来电,客服说了和昨天S副总同样的处理意见,另外,就4月15日12:18,我向10080投诉的关于“和包协议9点质疑中的其中1个质疑点”进行了“答非所问”地回复:如果我需要查看相关协议,可以到xx指定营业厅去咨询。
我随即告知该客服:我已经拿到了全部的协议和证据,并继续抛出另外1个质疑点请该客服回答。
对于我拿到了协议,和新的质疑,在语气上,明显能感觉到该客服的囧愕,或许,摆在她稿纸上的是继续对我的“按部就班的敷衍”,但此时,恰恰似乎失去了意义。
该客服接着回复我:对不起,先生,您的提问我这边需要再次核实后给您答复,并祝您生活愉快。
4月19日,中午12点许。
接到我一个朋友的来电,他告诉我:这事闹得有点大,我们xx县级市移动分公司,多次接到上层转交的投诉,一把手有些头疼,尤其是工信部的投诉,这可能会直接影响到该分公司的业绩,同时呢,也会影响我朋友和xx县级市移动分公司的一些“业务关系”,所以,该分公司才找到他前来“说和”这件事。
午饭过后,我给朋友回复:业务终止不变,赔偿费用减半,并让对方做出一个书面的相关说明和道歉。
下午3:30许。
再次接到xx县级市市场监督管理局xx分所的来电,随后来到该所,推开门,办公司里坐着三个人:所长、科长、和一位串门聊天的。
该所似乎是接受到的“特别说和”的音讯,对于我的态度是“3问2可5反驳”,当时的大致局面也就可想而知了。
我说的该所不赞同,该所说的部分与事实不符,于是,我建议,让xx指定专营店销售员女孩前来,一同对质,是非对错也就一目了然了。
该所说没有必要,大致情况已经全面了解清楚了,现在就看我的让步和接受态度,再三“磨合”下,我告知了该所--和我回复给朋友一样的诉求。
4月21日上午。
再次接到朋友的来电,这次谈话中,朋友似乎确实是有些着急了。他说:一把手给他下了死命令,解决不好这件事,他的“移动业务”今后也不用再干了……
怎么办……?
面子还是要给的,中国移动方、我、朋友,各方的台阶都还是要落地的。
于是,在我的建议下,由市场监督管理局xx分所介入处理,好歹有一个合法正规的结论吧,以防中国移动方又给我下一个什么乱七八糟的套。
此次纠纷,到此也就结束了。
---------------------------------------

至于那张12元/月固费的副卡,套路也是如出一辙。
4月22日,再次来到xx县级市移动营业厅,咨询副卡的事情。
该前台业务员告知我:有解绑和注销两种方式,按照副卡相关条约规定,解绑需要支付120元违约金,注销需要支付376元违约金。
随后,我来到xx指定专营店简单地说明了情况。
业务员女孩在拨打了一个请示电话后,于是很直接地接受了我的无费用注销副卡的要求,并帮我成功注销了此副卡。
“帅哥,欢迎光临xx手机店……”刚走出该手机店,一个如此熟悉的声音,我不禁回头看:一位七十岁左右的大爷走了进去。(为了衔接,此处,仅这几十个字纯纯属属虚构)
这也忽然让我想起来,中国移动方,一手操作的“变相加价分期卖手机”的推测:
假如,当时购买的就是那款指定OPPO手机、网签的协议、和包划转、冻结花呗等等一切都OK,都no problem。
那么,
--OPPO发票价格1699元、
--即官方指导价1699元、
--市场价,大概也就在1400元左右、
--我需要首付:1699-1420=279元、
--另外需要分期支付:共计1680元。
这样一来,作为客户,不仅要提高中国移动套餐的消费,还要多支付高于手机实际价格的费用,这本身就是一种不公平的交易。
基于社会大众对通讯基础设施的依赖,
中国移动方,即是规矩的制定者同时又在破坏规矩,
制定套路同时也破坏套路,
况且,作为运营界这“三座稳固大山”,
它就明着大刀砍向你,你拿它又有什么办法呢?
它们操弄的,是强权下的不以为然,
想让它普惠大众?这简直就是一个笑话。
那部OPPO手机,购机当日已经生成了取货码,发票也开具了,即可以说明此手机是真实存在的。
至于它的去向?至今是个迷。
或许,它本身就是一个阶段道具;或许,它正在某人的手中;也或许,它正安静地躺在展柜里,睁大了无辜的双眼,看着进进出出的人群,诉说着一切:瞧,你们如此狼狈的人生,可这不关我的事!
【未经作者授权禁止转载】