— 1 —
痛点分析:大宗贸易的四个痛点、三个难点及现状
痛点1:大宗仓储物流
目前很多物流和仓储环节属于“黑匣子”状态。有些企业不是不愿意去开放对接或做细化建设,而是数字化建设投入成本比较大,投入产出比不高,所以企业不愿做这个事情。譬如从海运角度,纸质提单在运输的过程中的状态不易查询,特别在疫情特殊情况下,很多的纸质单据时间会变得更长,货物在这个运输过程中会变得更加的不确定。
痛点2:资金流
第二个是资金。供应链行业中小企业数量特别大,长尾企业多,而中小企业信用体系比较脆弱,比较难获得资金的支持。反观核心企业,信用高但对整个过程的管理要求更高,我们如何控制中间的风险?这对核心企业来说也是一个挑战。另外支付的结算体系没有完整的生态去支持,大宗商品贸易点对点交易较多。此外,金融机构如果想在供应链行业里做投入会产生一定困惑,在货物、资金、价格、授信、确权等方面监管难。资金出来之后,金融机构怎么知道货物的状态?资金的流向去哪儿了?货物价值变动到底是多少?所以尤其像中小企业,数据流、商流、物流数据采集不到,银行也苦于说对中小企业有普惠支持,但是这个资金发放有相当大风险。
痛点3:商流
第三个痛点是商流。目前大宗商品交易的市场相对比较混乱,功能相对分散,交易的过程可能会集中在大小平台上,或者线下交易。所以整个这个大宗商品交易过程中信息不集中,货物在哪里?提货单是否真实有效?这些都需要进行顶层设计。
痛点4:价格风险
再者就是价格风险,目前因为贸易和物流耦合度比较低,在贸易合同签订之后,货权的实际转移有一定的风险。我们说物权是有占有和转移,首先占有货在哪?怎么占有?转移的凭证是不是真实有效?当出现一些争议的时候大宗商品的价格就会出现很大的波动,同时也很难做控制。这些是我们常见的这个大宗商品贸易的痛点。
对于解决以上几个痛点的,大家也有很多的思路,而往往在解决的过程中又遇到了很多难点不易处理。
难点1:系统整合
最基本的就是从企业自己的角度来说,想做数字化、信息化管理,发现系统命令复杂,存在大量的跨系统信息、业务数据、自动指令和复杂运算等共同组成了供应链管理。比如说有的企业系统,从信息化工作开始陆陆续续的会建设很多例如内部的OA系统、ERP系统、财务系统、电子商务网站、购销系统、产系统、仓储物流系统等,建设这些系统之间的数据交互非常复杂,且主数据可能都不一致,所以多样性也会导致内部系统整合难。
难点2:需求多变
第二个就是需求多变性,供应链的管理随时处于动态变化中,而系统往往只能固化已有流程,无法及时响应企业改变管理策略、商业流程的要求。比如说上下游的企业除了核心企业的话语权比较强,能制定一些规则以外,很多上下游的企业是需要配合核心企业做变化。但同时也会碰到一些比较大的供应商,他的能力也很强,也有自己的逻辑和策略。所以在这个里面会有很多规则上的一些碰撞,一旦双发的规则发生变化,系统之间的适配,可能前期费很大力气做的对接现在就要发生变化。
难点3:数据孤岛
另外的话就是数据孤岛问题。现在数据孤岛问题已经做了延伸,以前我们传统都说企业内部的数据孤岛,内部系统之间没有打通,主数据不统一,数据关联性不强,无法做统一关联和分析,做有效的决策支持。现在的话更多的是面向生态,生态内的企业数据怎么做关联互通。最基本的就是货品商品、s k u的标识、s k u的定义。在不同的企业之间的名字可能都不一样,同样的一个螺纹钢,一个型号,不同的系统,甚至在仓储环节里面被叫成贸易环节,完全是看不出来的。所以这些数据孤岛已经扩展到生态层面。那这些问题怎么解决?这都是我们目前要面临的难点。
如果这些问题能有效解决,实际上我们无论是在从企业自身的角度,还是从整个生态的角度,都能有很好的一些突破。
另外,还有一些基础的细节问题。
基础档案不统一:各个部门组织对于客户、供应商、商品大类、商品等基础数据的编码、名称等信息内部管 理不一致。
数据分析时效差:销售部门只统计销售信息,采购人员只统计采购信息,财务人员只统计财务信息,企业整体经营分析需要单独的汇总合并。
业务流程不规范:销售过程、销售价格等流程经常依据个人经验;供应商选择、采购过程管理会依据个人喜好;客户应收催款、供应商应付会出现依据紧迫度。
库存效益低:库管人员忙于处理实物商品出入库,经常忘记更新数据;对于存在保质期的商品需要主动预警;其他部门不能实时查询库存数量。
订单执行状态不及时共享:销售人员下单后无法便捷及时查询发货情况、款项到账情况、欠款情况;采购下单后无法及时了解到采购入库信息。
— 2 —
数智管理
大宗商品数字化实施路径
我们到底怎么去应响应这些问题,怎么做到一个更有效的更能高效的去完成大宗商品贸易过程。顺着往下跟大家交流我们目前在做的一些思路和想法,供大家参考。有两个非常关键的路径,第一个就是多方共建,第二就是技术赋能。
多方共建是说大宗商品企业的数字化改造是产业链升级的重要前置条件,解决大宗产业数字化的问题,需要行业、银行、科企三方共建。我们有个时髦的词叫链主,在供应链里边有一个关键的核心企业起关键作用,它有可能是做贸易的企业,有可能是做制造加工企业,还有可能是物流园区的企业,作为一个链主,把我们的生态的合作伙伴集中起来去做这个事情。
技术赋能是指打造一体化平台是大宗产业数字化的基础。平台中环节都可以被云计算、大数据、物联网等数字化技术掀起变革。有了生态之后,我们用什么样的技术手段去保证流程的传递。比如说纸质提单传递过程、验证的过程怎么解决,铁路、公路的运单怎么解决,我们想用技术逐步的在每个环节、每个大的核心企业、每个不同的角色去打造一个体系,然后把这些体系合在一起,用技术赋能的方式,完成数字化。
这里面有几个关键点,首先是大宗交易过程管理。我们要有一个实时在线的交易系统,能够支持多端的企业入口,同时能通过智能a i的方式、大数据分析的方式去自动匹配供需的关系,包括买卖关系、物流运输关系、融资的关系等等。车辆调度在这里面是非常关键的一点。车辆调度泛指交通类,在不同的场景下配合对接物流的运力,做到精准的匹配。再有就是仓储环节,可能*码有**头、园区、仓储机构,还有一些存货的单位。这些仓储管理是通过我们数字化和信息化的手段,有效的衔接到我们交易和运输管理当中来,把这个流程做进一步的打通。同时大数据会把商流、物流、资金流等数据做一个整合,把整个贸易过程当中企业主体的风险、价格波动的风险、库存保管风险、财务风险做分析和展示,通过可视化的方式清晰的展现给我们生态的合作伙伴。
政策支持
供应链金融和数字化在政策方面也有很多的支持。最近几年会有大量从国家层面和各部委层面的推文,要求国央企企业牵头做数字化转型,包括十四五的规划。有了政策支持就有很多的央国企会有意愿和动作来做这个事情,让头部企业能够加入到数字化的大军当中来。第二步我们还要有一套统一的标准。
2022年10月14日,国家市场监督管理总局(国家标准化管理委员会)发布2022年第13号中国国家标准公告,批准GB/T23050- 2022《信息化和工业化融合管理体系供应链数字化管理指南》国家标准正式发布。该标准由国家工业信息安全发展研究中心牵头研制,全国两化融合标委会现代供应链标准工作组(SAC/TC573/WG11)归口管理。
这个国标非常关键,定义了很多核心企业或者是上下游的生态企业里面要做的事情,我们要做哪些事情才能在数字化转型的大潮当中占有一席地位,怎么才能跟上数字化的转型的过程?所以数字化转型已经是一个必修课。在这个过程当中我们也希望中小企业能跟随着浪潮和链主的步伐,做好提前准备,一起打造生态。
有了国标之后,我们就更容易的把链主上下游企业,甚至是各大链主之间连通性打开。我们把整个数字化供应链分成了四个方面和五个成熟度等级。

四个方面包括:供应链体系设计、供应链平台赋能、供应链业务运营、供应链有效能效益。从这个四个维度去做规定,同时每个维度都会有五个等级。第一个起步级是最基础的,第二步是单元优化级,单元优化级是我们目前大部分企业都处于的状态,企业内部在每一个单元模块都是有信息化和数字化的能力。比如说我们的仓储管理、运输管理、采购管理、销售管理,然后财务管理等等,大的央企国企都会数字化这个能力,所以一般都是在单元优化级起步。再往后走,就是集成互联机,这块是很关键的一个等级。在这个等级里面,会对数据要素标准、流程的成熟情况,做相关的约束和要求。然后是全链路贯通,最后一个是生态智能级,做到这个生态级的企业还很少。这个是数字化国标里边对结构做的一个定义和分级。
有几个定义统一下:
供应链:在生产及流通活动中,从原料采购开始,到制成中间产品、最终产品,至由物流网络将产品和服务提供给最终客户的流程,是由供应商、制造商、服务商、经销商以及客户(消费者)等多个主体形成的网链结构。
供应链数字化管理:在信息化和工业化融合环境下,应用新一代信息技术和现代化管理理念方法,以价值创造为导向、以数据为驱动,对供应链中从最初原材料到最终产品和服务的整个业务流程进行计划、执行、控制和优化,并对供应链中涉及的跨部门、跨企业、跨产业、跨地域运作的物流、信息流、资金流进行整体规划设计与运作管理的活动和过程。
供应链数字化管理平台:支撑供应链计划、执行、控制和优化的平台化的软件工具和业务系统的总称,是企业开展供应链数字化管理的载体。
这个里面还有几个原则,一个是数据驱动,所有东西都要数据化,数据都要有标准的处理流程,都有标准的定义。可以理解为关键的业务数据和核心的业务数据,百分之九十以上都要达到数据化。不能有一些单据还是纸质的,或者是从其他系统采集不到的。同时,这个数据的传递和生成过程是安全可靠可加工结构化的数据。
第二业务连续,数字化能力要能保证这个业务的关键连续性。字面看起来可能很简单,只要流程保持连续就ok,但实际上这里边有很多潜在的问题都会导致业务连续性。所以你为了保证业务连续性,系统里面要嵌入大量的模块,包括完整的一个链路管理、风险的管理、数据的采集模型分析等等。供需平衡是基于个性化的客户需求,如何能精确的高效的去协同供需端,把业务有效的对接起来。最后一个是开放生态,就是平台的数字化程度。如果要想达到高级别的话,一定是一个生态完整开放的。
供应链数字化管理的主要视图指导企业及其供应链上下游相关方协同开展供应链数字化管理,实现供应链业务流、资金流、物资流与数据流的整体规 划和协调运作,供应链数字化管理的五个视图相互配套、密切关联。

数字技术在供应链领域应用现状
中国的供应链数字化服务规模随着工业 4.0 进程每年以远高于 GDP 的增速增长,未来几年供应链数字化服务行业的规模增速仍将持续保持在高位。在这个政策和相关数字化的潮流下,加之整个市场的需求规模大,无论对科技企业还是中小企业,都是一个非常好的切入点。通过智慧供应链的建设,加持人工智能和数字化,最终能实现信息流、资金流和物流的协同。在这个大市场里面,很多企业能找到自己的定位点,从投入和产出角度应该会有很大的回报。
智慧供应链发展面临的挑战及应用效果
保证服务可靠:随着“准时化生产(JIT)”、 “零库存”理念以及跨境电商平台的兴起无论大、小货主都对运输时效性和货物运输安全愈加重视。在一定程度上要求供应链服务必须提升自己的履约能力,即保证将约定数量的货物安全、按时送到约定的收货人手 中。
物流可视化:企业已经意识到“可视化”对于提高供应链风险控制能力的优势。但需要注意的是,如何推广物流全程可视化对于当前的供应链现状来说是 一项挑战。在于技术成熟度不统一。当前对于陆上段的运输动态,成熟的陆上定位、通信技术和港口 EDI 系统已经可以清晰的提供,但是海上段的货物监测仍存在短板。
高效协同:单证无纸化正在如火如荼的开展,像电子提单、电子面单、无纸化放货等字眼会经常出现。但“无纸化放货”产品的大规模推广还需要一段时间,主要原因在于各环节之间的业务协同效率低。当前, 供应链各环节之间协同效率低,主要原因在于存在数据孤岛。
智慧供应链可以改变企业的运作方式,推动企业的转型升级。传统供应链存在许多痛点,例如信息化水平不高,运输多方协同跟踪难,货运代理巨额垫付导致周转资金不足,物流环节冗长不规范,行业信用体系脆弱,支付结算缺乏履约保障等。利用数字技术赋能供应链,解决长期以来存在的痛点。

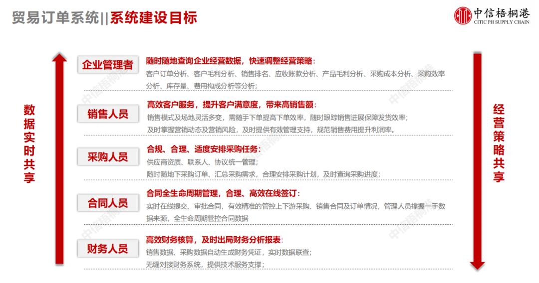
贸易订单系统
贸易订单系统是大宗商品贸易数字化最关键的是一个地方。核心就是:一定要抓住数据实时共享,支撑经营策略共享。

贸易订单系统有几个关键点,一个是一定要构建统一的管理数据平台,把所有的功能进行统一管理。第二个是一定要支撑贸易模式规范化,把销售流程规范化,这样才能最从内部响应角度上快速支撑。另外是采购流程的规范化,以及智能财务自动生成。
下图为典型贸易过程

智慧风控系统
智慧风控是贸易流程数字化的一个功能流程。

智慧风控系统是在供应链业务中重要的风险控制中枢,系统基于多项AI人工智能、大数据核心技术,通过外部数据的接入/导入,对市监数据、尽调数据、财报数据、税控数据、发票数据、供应链数据进行深入的清洗,实时计算出规则和模型所需的指标数据,在风控初筛、客户尽调、风控评估、额度核定、在线签约5大环节形成ISO在线风控管理体系,根据风控模板自动运算模型,输出等级和评分,实现全生命周期风控保护,有效识别过滤高风险行为,减少风险发生概率。
风控会牵扯到很多的环节。传统的风控一般是企业主体通过人工采集数据来做。好一点的企业把外部的工商司法舆情、第三方提供的风控数据抓取过来,然后去做风控。而在数字化平台里面,对贸易风控管理的要求会更高,其中一块就是风控建模。风控建模要有灵活的风控建模功能,制定多级的指标和权重,然后根据不同的建模去分析。很多场景是很复杂的,风控建模的能力和动态适配能力就会有很高的要求,对贸易链路的稳定性提供很大的保障。第二是动态预警,除了数字化能力要高以外,对进一步分析决策和数据关联的能力也要高,及时的发现甚至是预测未来的价格波动和提货风险等等。供应链画像是在传统的企业画像里面做供应链画像。依据大量业务贸易数据、执行情况、稳定性情况、生产加工、情况,加持到企业本身的基本画像里面去,去做动态画像的评级和打分,这个对企业的要求会进一步提高。
数据的来源最基本的是工商司法舆情,此外还可以通过如ERP、电商平台等内部数据的整合,甚至还有业务上的变更等等。这些数据对内部的数据整合的要求非常高,是一个动态的数据整合过程。同时结合物联网的数据,整合到风控数据里面来,做风险管理和分析。如果达到了这内部数据的标准和统一之后,可以编辑风控指标。
详细的风控建模工具,包括指标大类、指标分类、权重、分值、指标、分数、计分标准、得分方式、枚举值等详细内容,包括手工取值与自动取值,内置指标控制与公式。可根据需要设置不同的模型类别,如:初筛模型、尽调模型、事中模型等。根据评分模板,导入客户基础资料与所有前序尽调信息,自动取值自动打分,得出风控雷达图与建议额度,生成风控报告。
物联网系统
数字化离不开物联网。物联网是实现全链路数字化的关键路径。我们举个例子,在陆运、海运、空运大数据的物流监控里面,这些数据在未来能整合在一块的,产生监控效果。再有lot+仓储系统,这也是传统仓储系统需要做的转变,无论是金融机构也好,大的核心企业也好,甚至一些货主,都希望能够看到仓库的作业状态和管理状态。在成熟的物联网的方案支持下,实现起来并不复杂,只需要做一次性投入之后,长期可以生效。通过预警指标的配置,随时针对业务订单动态管理。
贸易数字化是很大的一个方向和潮流,希望不仅仅大的核心企业参与进来,其他服务类型的行业、上下游供应商、中小企业也参与进来,跟大家一起去学习了解,共同探讨。
— 3 —
技术应用
技术方面,物联网区块链可能是现在呼声较高的。物联网是在大宗商品领域里边应用,目前还不是特别完善,还有很多空间,梧桐港也做了很多物联网的技术能力的储备以及一些解决方案,一起去完善这个事情。第二就是区块链,我们除了要建生态,现在区块链上很多技术能力比较强,企业对区块链使用和响应也要跟得上,一起去打磨区块链的数据逻辑、业务规则校验。人工智能方面技术比较成熟,像人脸识别、物体识别等。在大宗领域,需要有人工智能的加持,把我们商品本身的识别、动作、保管期间的货物状态等等做进一步训练。另外还有大数据、数字机器人、元宇宙。元宇宙是最近比较火的概念,它是很多技术的组合。新技赋能供应链的核心逻辑在于利用数字技术有效串联真实业务数据和构建业务经营模型。
随着物联网、互联网、5G通信网络、云计算、大数据、AI人工智能等技术的发展,尤其是大数据和云计算技术大量应用到供应链领域,推动供应链向数字化、智慧化高效协同发展。从技术层面来看,智慧供应链发展可以分为互联、自动、自主三个阶段。
现在互联阶段是把企业生产要素向下,关键的人、车、物、场、业务点能形成数字化,这属于互联阶段,也是目前能做的非常好的一个点。第二个是自动阶段,自动阶段是我们现在正在推进的阶段。就如刚才所说的仓储与贸易的联动,我支付了货款之后,货物是否送达,货物送达了之后,是否能自动支付尾款,以及是否能判断货物的质量数量,是否能前置一些条件,很多业务上的逻辑关联关系。更高一级点就是自主阶段。自主阶段要求就会更高。智能决策,自主运行,然后模式重构。目前已经在技术领域开始往前探索了。无人驾驶有一些内容其实就是做了自主决策。这些技术以后肯定会回馈到大宗商品贸易当中来,比如说自主决策定价、提前自动发送订单等,这些都是可以畅想的,也有实现的条件。
我们将技术再细化,包含以下几个点。
线上平台与服务:在物流电商平台交易、物流业务在线办理、一站式物流服务等方面有着大范围应用。线上平台与服务将供应链业务场景中的环节部署到线上,逐步推出了在线报关软件、数字化订舱平台、端到端物流服务平台等物流解决方案。
物联感知-可视化:物联网与可视化技术在物监控、资产管理、车队管理与货品跟踪相关领域应用广泛,相关企业也相继推出货物可视化追踪、仓库资产盘点及维护、冷链温度监控等智能解决方案。
可信互联-供应链金融:可信互联与供应链金融在资金多方协作下的数据隐私保护、代采代购、存货质押场景中货物资产化和数字化、全球货运信息共享等场景下有着较多应用。
RPA技术:针对供应链中重复率高的业务场景,RPA有着广泛的流程自动化应用。例如供应链业务中的系统录入、订单核对、财务对账、自动*票开**等,这些流程自动化大幅提高了员工的工作效率。
元宇宙仿真:物联网与可视化技术在物监控、资产管理、车队管理与货品跟踪相关领域应用广泛,相关企业也相继推出货物可视化追踪、仓库资产盘点及维护、冷链温度监控等智能解决方案。
AI智能决策:AI智能决策技术发展正处于创新促动期和期望峰值期的过渡期。目前Al智能决策虽然还无法完全取代员工的经验与能力,但已经可以在一定程度上帮助企业.。应用到物流业务中诞生了辅助供应链的决策系统、智能装柜、智慧场站系统、数字化车队管理系统等一系列解决方案。
无人驾驶:多数自动驾驶系统仍然是处于自动辅助驾驶阶段,少数能达到在封闭环境或者半封闭环境中实现无人化。无人驾驶在干线物流运输、港口货物运输等场景有着较多应用。
自动化作业:自动化作业在货物自动分拣、仓库盘点、码头集装箱自动化搬运等方面有着广泛的应用。数字化企业将该技术运用到实际中相继推出了3D自动化分拣、仓储智能机器人、自动化盘库等智能解决方案。
超自动化:超自动化是RPA技术的进一步发展,赋能供应链实现降本增效,助力供应链数字化转型及智能化升级。超自动化包含RPA、AI、iPaaS、低代码、流程挖掘等前沿技术,用以实现端到端的业务自动化。广泛应用于高度人工化的场景,包括客户管理、款项支付、接受订单和客户数据更新等。
来源:网络货运平台指南