一个周末,假疫苗事件大爆发。山东,山西,河北成重灾区,各地网友朋友圈纷纷晒出疫苗本,发现多个省市都有涉及,所包括某都也沦陷……可谓触目惊心。
至此,道理已经不用再说。
投资与理财,常识与智慧,是为了各位资产保值增值,改善生活品质。但是面对假疫苗肆虐,连婴幼儿的基本安全都得不到保障的时候,我们财经新知团队今天实在是无心再分析经济时局了。
面对此艰难局面,很多朋友咨询如何去香港打疫苗,我们就抓紧时间整理了相关内容。
不少内容版权来自网络,供各位无约束转发,功德无量。
香港与内地疫苗异同:
在怀孕的时候了解到国内的轮状疫苗保护率只有60%,且为单价疫苗,效果不如香港的5价疫苗。(去香港接种轮状疫苗,一定要在1.5月龄~6月龄这个窗口期去,否则不允许补种。)
世界卫生组织推荐婴幼儿(2月龄~5岁)接种13价肺炎疫苗,可以和轮状疫苗同时接种。在香港打疫苗可以让宝宝少打很多针,从而降低孩子打针后产生不良反应的机会。
下图就是总结的对比图,明显孩子在香港疫苗,少“挨打”小10次啊!

具体可以访问以下网站查询你宝宝准确接种时间:
http://www.luxmed.cn/cn/vaccine_timetable.html
到香港哪里打疫苗?
香港母婴健康院——卫生署下各母婴健康院为0-5岁宝宝提供免疫接种服务,而健康院只在星期一到五工作(公众假期及周六日休息),去注射前必须提前预约。(经过这个周末,据说已经无数电话打爆,所以各位如果要去香港,一定要提前预约,那边比较讲究规矩,去了现场再软磨硬泡一般没有用。)
私家诊所——私家诊所还会提供五合一(白喉、破伤风、无细胞型百日咳、灭活小儿麻痹及乙型流感嗜血杆菌混合疫苗)或*合六**一(白喉、破伤风、无细胞型百日咳、灭活小儿麻痹、乙型流感嗜血杆菌、乙型肝炎混合疫苗)混合疫苗,这类疫苗比传统分开式注射疫苗副作用更少,针数少也可减少孩子所受痛苦。
建议如果带孩子到香港打疫苗,最好到私家诊所,因预约后时间更快,且私家诊所的疫苗提供五合一或*合六**一,比母婴健康院更佳。实际上,不少香港父母也选择在私家诊所为孩子接种部分疫苗。
香港打疫苗的六步骤
第一步:电话预约:每家母婴健康院的电话预约时间和打疫苗时间不同,需提前上网查阅资料; (附件:香港健康院地址电话)
疫苗价格:

打电话预约,告知转儿科,接通儿科后告诉她们你想预约打疫苗的时间和种类(这里要注意,医院一次只能最多给宝宝接种2种疫苗,私人诊所一般可以接种最多4种)。提前两周预约的,在预约时间前三天她们还打电话提醒确认。到时记得带齐宝宝证件和疫苗本,妈妈的证件。
第二步:递交资料注册:根据预约时间提前去窗口递交防疫备注册,等待呼叫孩子姓名;
第三步:身体检查:每次打疫苗前都要进行身体检查,包括身高、体重、头围等,若发现孩子身体有状况,再安排去医生办公室问诊。
第四步:核对资料:打疫苗前,护士会咨询核对儿童防疫备注册,询问孩子此前在其他地方是否打疫苗,解释本次接种疫苗的功效和可能产生的副作用。
第五步:核实疫苗名称:注射前,护士再次向家长核实疫苗名称。
第六步:观察:注射疫苗后孩子需要在候诊区观察20分钟,确定没有异样后去药品窗口领取退烧药。
临行前准备须知:
1、去香港打疫苗的,要带齐证件和宝宝疫苗接种本等资料和钱就可以,但必须预约!到诊所一定要告诉打什么针,确保一定有,如临时不能去一定要提前说明或改约。
2、宝宝在香港注射疫苗的,在深圳上学不影响入学,正常是不会影响的,但详情请咨询当地学校。
3、费用:四痘疫苗、*合6**1、肺炎链球菌13价和流感,普通的针都是比较便宜的,建议在预约时跟客服咨询清楚。本来,一般建议离香港比较近的城市的妈妈带孩子在香港打还是不错的选择,但太远的就太折腾了。但是这个周末之后,有条件的还是去香港打吧!!
4、疫苗记得千万不要带回国内注射!千万不要!非常危险!
5、打疫苗要带什么?宝宝的出生证及医院出生的记录、免疫接种记录,通行证件孩子和父母的都要。(建议在预约时跟客服咨询清楚还有没有特别要带的)
6、香港在哪打疫苗?香港有两种方式,一种是香港政府的母婴健康院,一个是私家诊所或私家医院。
7、每次注射完,医生会给你注册的疫苗外盒,上面印着独一无二的疫苗编号,如果疫苗有问题,诊所和医院会第一时间知道,并且会第一时间通知到你本人,香港所有疫苗的去向都是必须非常清楚的,这个盒子上的编号建议保留5年以上!
8、疫苗手册切勿丢失,孩子长大如果要出国留学什么的是一定要用的,如果发现丢失,要第一时间找到当时注射疫苗的诊所或医院,都可以帮你补。
全程安排:
预约好医院就可以开始订机票,酒店了。(机票方面提醒一下,现在港澳通行证L团签也是可以和自由行签一样直飞香港,不需要团队送关服务。)酒店的话,如果选择尖沙咀附近的诊所,就住在海港城附近逛街也方便。
行李准备。证件,宝宝辅食(可以只带一天的,香港买宝宝辅食很方便,万宁,一般超市都随便可以买到,hipp,ella‘s kitchen等,順便还可以买退热贴和退烧药备用)。宝宝衣物及用品。
预约接送机,因为带宝宝还有行李,建议直接在携程上订接送机服务,考虑到还要购物(海港城G层买宝宝衣服鞋子品牌很多)至少会带两个大箱子,坐出租车从舒适度,放行李,及排队等车等方面,都不是一个好选择,所以提前定其他保姆车吧。
按时间到医院,一楼排队等电梯的人还是很多,这时候来医院的弊端就出现了,因为电梯是密闭环境,综合医院很怕有交叉感染,担心宝宝被传染流感一类的。儿科不仅是打疫苗,还有生病看病的宝宝,交叉感染是很有可能的。所以尽量预约最早的时间,这样等候区的人还不多。儿科在九楼,到护士接待处,登记宝宝信息然后等待叫名字,几分钟就到我们了,先把宝宝*光脱**了,连尿不湿都没穿,称体重量体温(注意在医院不能拍照,可能保护他人隐私吧,称体重的墙上看到有明确不能拍照的贴纸)随后去另外一个等待区有玩具,几分钟后见医生,医生态度特别好,对宝宝很耐心,询问宝宝的情况,建立档案资料,检查身体,量身高,头围,听诊,确认这次疫苗接种种类,整个过程很愉快。检查完毕去等待区,大概几分钟后去接种疫苗的房间,护士速度很快的给宝宝左右腿各打一针,贴好创可贴,就完事了。按预约时间去的话,总共不到一小时就打完了,不过医院比私人诊所多1000港币的挂号费。
私人诊所去一次可以接种更多种类的疫苗,最多四种,速度快,但疫苗安全保障未知,不过冷链运输方面肯定比国内二三四线城市好。去私立医院,更安全,多个挂号费,速度慢些,一次性只能打两种,综合医院有生病的宝宝,不排除会有交叉感染的可能。去哪打疫苗请自行判断。
其它事项:
1、建议选定在哪家注射,没有特殊原因就不要换来换去,因为医生那有你所有的记录,私家诊所多数会提前打电话提醒你,宝宝要打针了,是相当好的服务。
2、注射疫苗后孩子需要在诊所或医院观察30分钟,确定没有异样后才离开诊所,请一定要听清楚医生的叮嘱哟!
3、每次注射疫苗前都要检查下宝宝身体是否不适,因为生病时免疫力低下,有些身体不适是不能注射的!
4、首次注射医生会仔细的看疫苗记录,然后用超不流畅的普通话问宝宝的情况和介绍一下疫苗。
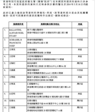
母婴健康院在哪里?(部分近关口的健康院)
九龙油尖旺区:


新界北区:

因为有上千名医生,想查阅更多就点击链接,点选右边的香港区,九龙区,新界区,按你想去的区域选择。
香港岛湾仔区:





香港区很多人都熟悉铜锣湾,可以选择湾仔区就会比较方便。




新界区适合只给宝宝打针,想快去快回的,坐地铁从罗湖过关的可选择北区,从深圳湾过关的可选择屯门区比较近,还有比较熟知的沙田区。


九龙区选择油尖旺区可能大家会比较知道,也会比较方便。想知道更多医生电话,可以通过这个香港医生网查询你想要预约的医生电话:
http://www.hkdoctors.org/chinese/
附上香港政府的母婴健康院地址给大家,有备无患!



