本篇文章,纯属是说说加拿大签证的攻略,跟大家讲明申请加拿大签证的 流程、所需材料 、如何顺利拿到加拿大签证,供大家参考,大家不懂随时可来问我。本文涉及 (旅游签证、商务签证、探亲访友签证、留学签证、持有美国签证的加拿大签证简化申请、加拿大旅游签-香港/部分外国护照电子授权(ETA) 、 加拿大转移签)

加拿大旅游签证所需材料
旅游签证(有效期1-10年,停留期180天)
1、在职人员所需材料:(看图)


ok,下面是在职人员申请加拿大旅游签证的在职证明模板,供大家参考,没有相关模板可向我索取。
在职人员申请旅游签证的模板

在职证明模板
2、自由职业者所需的材料:(看图)



ok,下面是相关自由职业者所需要的模版图,大家可参考,有需要的可向我索取相关模版。
(行程单模板,适合所有人群)

自由职业者的行程单模版
自由职业者资助人收入证明模板

自由职业者-资助人收入证明模板
自由职业-资助声明样本参考

自由职业者资助样本
3、退休人员申请加拿大旅游所需的材料:(看图)


4、在校学生申请加拿大旅游所需的材料:(看图)



5、学龄前儿童申请加拿大旅游所需的材料:(看图)


ok,下面是学龄前儿童所需要的相关模板,老胡也给大家贴出来,供大家参考,有关这些模板,大家有不懂的随时可向老胡索取。
1、学龄前儿童-不随行同意函模板


2、学龄前儿童-资助人收入证明模板

3、学龄前儿童-资助声明模板

加拿大商务签证所需材料
加拿大颁发给商务活动人士的一种签证,一般来说,持有加拿大商务签证的人士只能在加拿大作短期停留,并且应该在签证规定的时间内回国或进入第三国。
加拿大商务签证颁发给赴加拿大从事短期商务活动的申请人,活动包括协商签订合同、参加展览或会议、短期培训或与供应商或客户洽谈业务等。申请人必须能证明其意图只是临时进入加拿大,目的仅为旅游和/或进行短期商务活动。商务签证其实和旅游、探亲签证是同样的类别,都是单次入境不超过六个月,十年内多次往返,而和旅游、探亲签证不同的是,它的访问理由是商务活动。


下面是商务签证的有关模板,供大家参考:
1、在职人员的-商务派遣信模板

2、商务邀请函模板

加拿大留学签证所需材料
加拿大学习签证是主流留学国家中办理难度相对高,拒签率高,同时对于签证材料要求严苛的国家之一。
一、提前知道:
加拿大留学签证可分为大签和小签。
学生必须获得了加拿大学校的Offer(录取通知书),且录取通知书上的入学时间并未过期,
才可以开始申请签证。加拿大签证不需要面试,也不需要预约。
学生准备好材料后就可以去签证中心办理或者直接邮寄到签证中心。
二、加拿大大小签区别:
小签指加拿大出入境许可。
小签是学生在移民局的网站上*载下**相关表格如实填写,提供家庭财产证明。
完成相关材料的准备,邮寄或者递交到加拿大签证中心。
本文主要跟大家讲解,在国内小签的申请流程,三类人可申请(在职人员、在校学生、学龄前儿童)
1、在职人员申请加拿大留学签证所需材料(小签)
1、所需材料看图



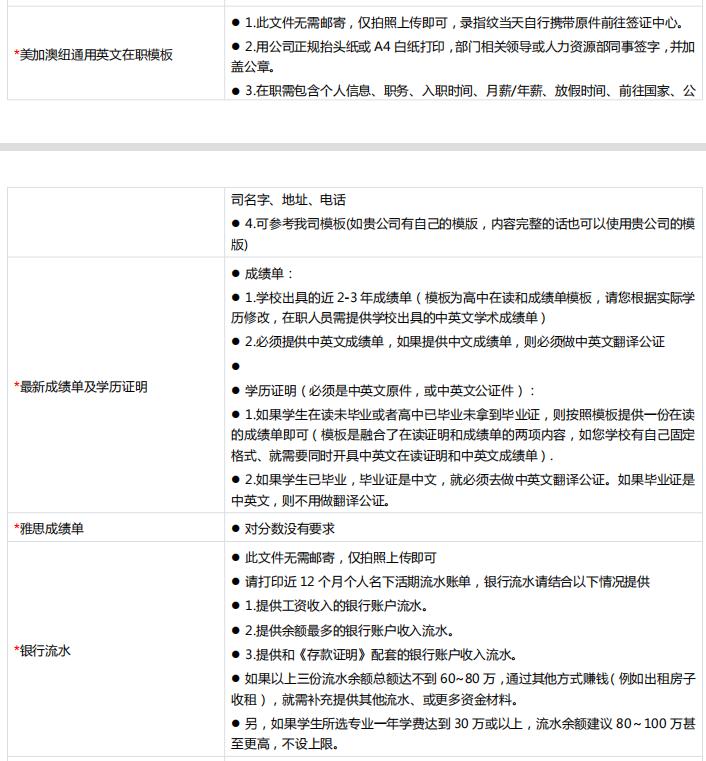
2、在职人员申请留学签证---(在职人员-美加澳纽通用英文在职模板模板)

3、在职人员申请加拿大留学签证---(在职人员-最新成绩单及学历证明模板)

4、在职人员申请加拿大签证(留学签证申请表模板)

2、在校学生申请加拿大留学签证所需材料(小签)
1、在校学生申请加拿大留学签证(小签)所需材料汇总:




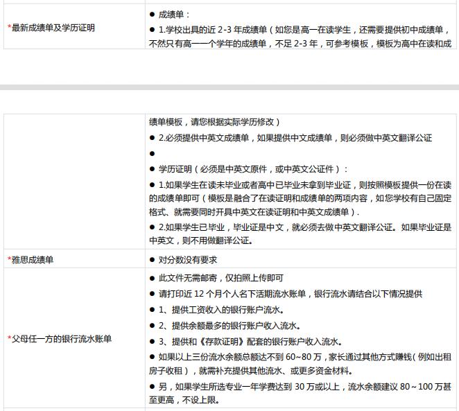
2、在校人员申请加拿大留学签证(小签)---在校学生-资助人收入证明模板

3、在校人员申请加拿大签证---在校学生-最新成绩单及学历证明模板

4、在校人员申请加拿大留学签证---申请表模板





3、学龄前儿童申请加拿大留学签证所需材料(小签)
1、所需材料(学龄前儿童)---看图纸



2、学龄前儿童-资助人收入证明模板 (留学签)

3、学龄前儿童-最新成绩单及学历证明模板

4、学龄前儿童-加拿大留学签证申请表模板





加拿大探亲访友签证所需材料
申请探亲访友签证之前,我们需要了解这类型签证跟旅游签证的区别在哪里。
1、申请的目的不一样:
探亲访友签证的主要目的是探望在加拿大的亲属或者朋友。
旅游签证的主要目的是去加拿大旅游和度假。
拿到签证后其实没人管你是去探亲还是旅游。
2、申请条件不一样:
申请 探亲访友签证 ,必须有亲属或者朋友在加拿大居住(公民、永久居民、留学生、工作),同时加拿大亲属需要发邀请并且提供相关证明文件。
申请 旅游签证 ,不需要有加拿大亲属,也不需要加拿大方面发邀请及提供文件,只需要提供旅*行游**程计划以及财产证明文件就可以。
3、适应的人群也不一样:
虽说只要你想去加拿大旅游的人都可以申请旅游签证,但对于在 加拿大有直系亲属或者朋友的申请人 来说,如果你要去加拿大,最好还是申请 探亲访友签证 ,这样你的签证申请就更合情理。值得注意的是:你如果是白本护照,或者条件比较一般的人群申请人,如有加拿大邀请人的支持材料,申请探亲访友签证是比较容易通过。但是你如果有良好的出国旅行记录,且加拿大亲属是远房亲戚或者你的朋友在加拿大的身份也一般,那么老胡建议你还是申请旅游签证更适合。
旅游签证: 通常情况下适用于有良好出国旅行记录的申请人,特别是发达国家,比如美国、欧洲、澳洲、新西兰、日韩多次,其他国家如新加坡、泰国、马来西亚、土耳其等。申请加拿大旅游签证,护照最好不要白本,不然拒签率是非常高的。
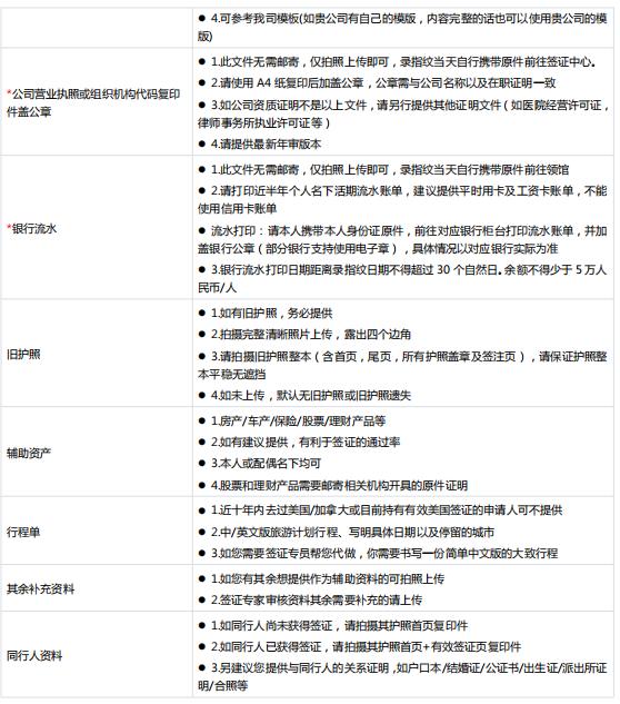
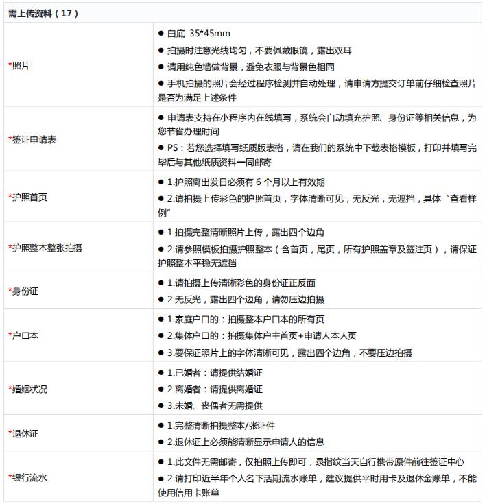
一、在职人员-申请加拿大探亲访友签证所需材料汇总:(看图)
1、在职人员所需材料如下:



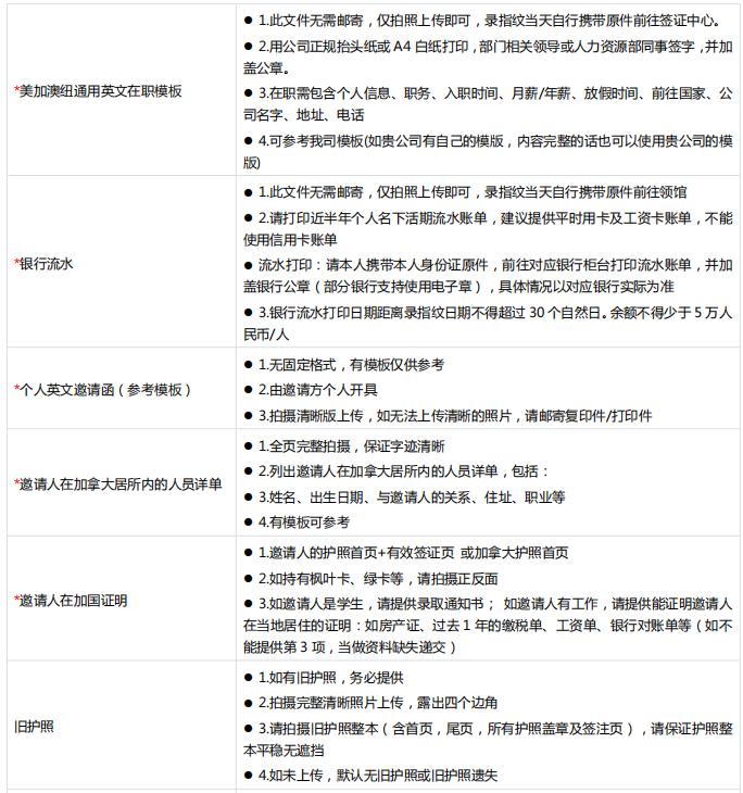
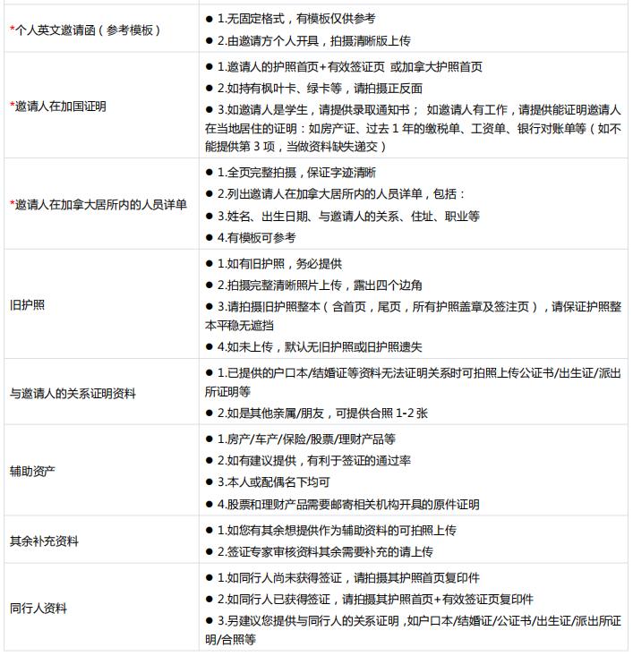
2、在职人员-个人英文邀请函(参考模板)模板

3、在职人员-美加澳纽通用英文在职模板模板

4、在职人员-邀请人在加拿大居所内的人员详单模板

5、在职人员-加拿大申请表3模板


二、自由职业者-申请加拿大探亲访友签证所需材料汇总:(看图)
1、自由职业者--申请加拿大探访所需材料汇总:看图


2、自由职业者-个人英文邀请函(参考模板)模板

3、自由职业者-邀请人在加拿大居所内的人员详单模板

4、自由职业者-加拿大申请表3模板 (与在职一样)
三、退休人员-申请加拿大探亲访友签证所需材料汇总:(看图)
1、退休人员--探亲访友所需材料


四、在校学生-申请加拿大探亲访友签证所需材料汇总:(看图)
1、所需材料清单:



五、学龄前儿童-申请加拿大探亲访友签证所需材料汇总:(看图)
1、所需材料清单如下:



建议:
ok,加拿大旅游、商务、探亲访友、留学的所需材料都给大家完整地整理完毕,加拿大签证审核是比较严格的,所有的造假行为,基本能查出来。比如:你的流水作假,或者突然一笔大单存款,签证官都能查出来,所以就是你材料差一点,老胡也不建议大家,铤而走险去作假,没有意思,而且一旦发现作假,领馆很可能就把你列入黑名单了,那么你再想申请就比较困难了。
另外,申请加拿大还有简化材料申请的,比如,你有美国签证,那么下面老胡给大家说明一下。
加拿大旅游签-简化资料-持有美国签证(针对旅游签)
写在前面:
1.不限领区,全国受理
2.受理持有有效的10年美国签证或5年内有加拿大签证访加记录的申请人。
3.申请人如果亲属是加拿大国籍或是有加拿大永居身份的,无论有没有美签,十年内去没去加拿大,都不能简化
适合人群:
在职人员、在校学生、退休人员、自由职业者、学龄前儿童
一、在职人员、自由职业者-申请加拿大旅游签证---持有美国签证---简化版)

二、退休人员-申请加拿大旅游签证---持有美国签证---简化版)

三、在校人员-申请加拿大旅游签证---持有美国签证---简化版)


四、学龄前儿童-申请加拿大旅游签证---持有美国签证---简化版)

加拿大转移签(全国可受理)
加拿大签证转移签,也就是你旧护照就有加拿大签证,但是你护照换发了,而你旧护照的加拿大签证还在有效期内,你又不想每次出国都带两本护照,这种情况可以申请签证转移。
办理须知:
1.签证转移办理,仅限同种签发机关签发的护照;
2.申请人在换发护照时没有更改姓名;
3.旧护照上的有效加拿大签证页信息必须完整清晰;
4.转移到新护照的签证与旧护照的签证有效期一致。
所需材料:

加拿大旅游签-香港/部分外国护照电子授权(ETA)
1.加拿大eTA(电子旅行许可)只针对加拿大免签国家/地区的公民
2.持香港、台湾护照,开曼群岛,爱尔兰,冰岛,挪威,英属维尔京群岛,斯洛伐克,韩国,奥地利,塞浦路斯,拉脱维亚,日本,瑞士,卢森堡,直布罗陀,立陶宛,特克斯和凯科斯群岛,圣赫勒拿,马耳他,新加坡,文莱,巴哈马,安圭拉,法国,皮特凯恩岛,安提瓜和巴布达,芬兰,匈牙利,捷克,瑞典,智利,列支敦士登,西班牙,意大利,德国,萨摩亚,澳大利亚,丹麦,斯洛文尼亚,英国,克罗地亚,比利时,圣马力诺,摩纳哥,波兰,所罗门群岛,蒙特塞拉特,巴布亚新几内亚,新西兰,百慕大,葡萄牙、安道尔,荷兰,希腊,爱沙尼亚等;
3.目前疫情期间,加拿大签证中心只对网上申请,通知留指纹的客人进行开放。纸质申请的暂不开放,无法预约时间。请知悉。
1、所需材料:

本文点评:
1、想要合理申请到加拿大签证,你需要在以下几方面做到:
- 真实的访问目的;
- 良好的出入境记录;
- 足够的经济能力;
- 充分地如期离开加拿大的理由;
2、加拿大签证不适合自己去DIY完成,因为真的比较复杂,建议大家找合适的签证人员去申请。
3、 申请人需要证明有足够的资金支付访假期间的花销,同时还要证明自己跟国内的关联性,如家庭、工作收入和资产情况,让签证官相信自己在访问结束后会如期离开加拿大。