1
网易考拉将合并亚马逊中国海外购业务

网易考拉正在艰难地推进合并亚马逊中国海外购业务这一重大事项,经历了数月的谈判之后,双方或决定采取换股方式实现合作。
据《财经》报道,该交易于2018年年底签约,由网易考拉主动发起并推进,但目前网易考拉和亚马逊中国双方均只作出不予置评的回应。
根据公开资料,网易考拉成立于2015年初,创立之初主打跨境电商,去年6月由“考拉海购”更名为“网易考拉”,正式进军综合电商市场,商品开始不局限于进口商品,而是包括中国在内的全球高品质商品。
小通点评:亚马逊中国给出的回应是“谣言”,但这并不能掩盖其如今在中国市场的落寞,海外购*身卖**只是其中国业务失利的缩影。
2
2018年我国跨境电商零售进出口总额增长50%

商务部于2月21日召开例行新闻发布会。会上,商务部新闻发言人高峰公布了2018年我国网络零售市场发展情况。
全国网上零售额突破9万亿元,其中实物商品网上零售额7万亿元,同比增长25.4%,对社会消费品零售总额增长的贡献率达到45.2%,较上年提升7.3个百分点。其中,据商务大数据监测显示,2018年全国农村网络零售额达到1.37万亿元,同比增长30.4%;据海关统计,2018年我国跨境电商零售进出口总额达到1347亿元,同比增长50%。
小通点评:2018年我国网络零售市场规模持续扩大。其中,社交电商迅速成长,成为市场发展新生力量。
3
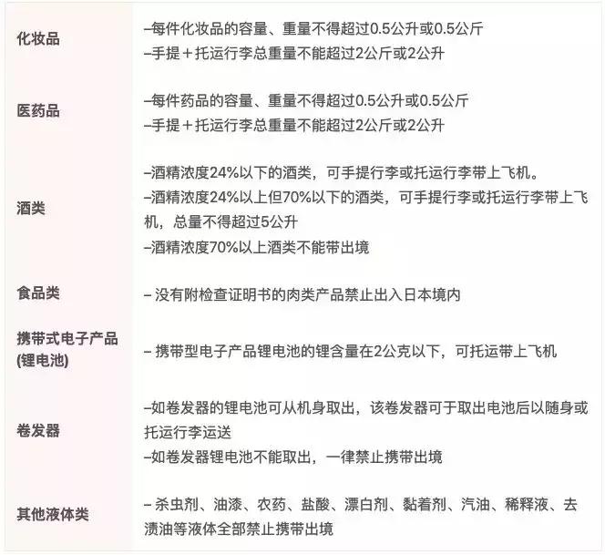
代购注意!2019日本海关有大动作:药妆总重量不能超过2kg

日本国土交通省近期公布2019年手提行李与托运行李最新限制。
旅客出入境日本时,携带的液体状及喷雾状化妆品、药妆品总量 不得超过 2 公升或 2 公斤。
酒类、食品、锂电池、其他液体类产品等共20种类别都设有携带上限。

小通点评:代购们、留学生们、访日旅游人士,一定要留意起来啦,不然会面临严重后果!
4
天猫国际直邮新规
卖场型商家直邮商品需备货菜鸟海外仓

天猫国际针对直邮服务发布了《天猫国际直邮服务全面升级3.0标准》,要求天猫国际平台上的卖场型旗舰店的商家新增“天猫国际商家的直邮商品(部分商品除外)需备货在菜鸟海外仓,2019年5月15日起无法满足直邮新规,下架处理并关闭未入仓商品的发布上架功能,并且/或者限制商家参加天猫国际营销活动。
小通点评:除了为了提升跨境购物质量和体验,也旨在提升自己的海外仓资源。
5
3月31日后,新政要求跨境进口溯源

近日,天猫国际进口商品“全链路溯源系统”进入试运行阶段,进一步加强进口商品的正品保障。
据悉,天猫国际的全球溯源计划未来将涉及全球63个国家和地区,3700个品类,14500个海外品牌,利用区块链(信息透明、无法篡改)技术和大数据追踪系统,让国内消费者真正买得放心。
据天猫国际小二透露,此次试运行的“全链路溯源系统”前期主要针对奢侈品等时尚行业,预计在今年3月底上线,之后将逐步推行到各个进口商品行业。
而《商财发〔2018〕486号》中,要求跨境电商企业,“建立健全网购保税进口商品质量追溯体系,追溯信息应至少涵盖国外启运地至国内消费者的完整物流轨迹,鼓励向海外发货人、商品生产商等上游溯源。”根据最晚延迟时间到2019年3月31号,有地方试点城市通知,“所有跨境商品都需要进行溯源管理。之前保税区跨境曾经允许部分非直接食用的产品不贴防伪码,但是在3.31日之后所有产品都必须有防伪溯源。企业有自己的防伪溯源体系的,可以使用,但是需要先把资料提供给电商审核科进行备案审核。”
小通点评:跨境进口溯源一大部分功能就是为了保真功能。距离新政规定越来越近,跨境溯源也该提上日程了!
6
印度、印尼、伊拉克、英国、塞内加尔等国
更新进口新规

近期,多个国家出台进口和海关新政策。
印度:海运货物舱单和转运规定3月1日生效。根据新规定,船只在离开最后一个停靠港之前,需提前以电子方式提交进境货物舱单;在离开印度停靠港之前,提前以电子方式提交出境舱单。
印尼:印度尼西亚将在今年落实所有商品及服务必须获得清真认证(Halal)的规定,所有和食品、饮料、药品、化妆品、化学、生物和基因改造产品等相关的商品和服务都必须获得清真认证。一旦开始执行新法,清真产品认证局会和此前负责验证及发出清真认证的伊斯兰学者理事会合作,开始处理商家申请清真认证的事宜。
伊拉克:出口伊拉克必须提供“进口许可证”。伊拉克海关已于2019年2月14日开始实施对缴税进口货物的新规定,新规定主要内容为所有缴税进口货物必须提供以下文件: 认证文件、关税和税金将根据货物价值计算、进口许可证。进口许可证之前是不需要的,需格外注意。
坦桑尼亚:从3月1日起(以卸船日为准)执行新限重政策,40尺货柜货重不超过25吨,20尺重柜货重不超过25吨,20尺轻柜货重不超过11吨,违者可能会造成延迟交货和罚金,罚金和相关费用由发货人/收货人承担。
塞内加尔:3月1号(抵达目的港日)起实施新的CTN/BSC规则。日前,船公司MSC已发布通知,提醒各位发货人/订舱代理必须在提单样本上提供CTN/BSC号码,发货人可通过相关网站申请CTN/BSC号码。
英国:递四方发布香港DHL渠道关于申报以礼品方式入口英国的通知。通知显示,卖家申报以礼品方式进口英国的货品,必须同时满足以下三个条件,分别为:收件方必须为私人居民;发件方须为私人名义(公司名义或涉及商业用途均不适用);货件为一次性发送 (不应用于月内作多次性发送)。
小通点评:每条新政背后,都是一个个让外贸货代企业躺枪的大坑,稍不留意将面临巨额罚款甚至退运,要特别注意。
7
速卖通签了森马!将在海外复制新零售模式

阿里巴巴旗下跨境电商平台全球速卖通与森马电商签署出海战略合作协议。自此,森马、美特斯邦威、佐丹奴、李宁、波司登等一批“国货”皆已牵手速卖通,一键卖向全球220多个国家和地区。
速卖通表示,将把国内新零售成功模式复制海外,助力“国潮”品牌出征。“过去,品牌‘出海’往往要跨越物理空间,克服市场环境差异和文化差异的困难,才得以进入国外市场。跨境电商所带来的信息对称克服了差异性,为品牌兴起提供了新机遇。
小通点评:民族品牌在海外的知名度普遍不高,国内的品牌在海外一开始是没有品牌认知的,跨境电商所带来的信息对称克服了差异性,为品牌兴起提供了新机遇。