据国家市场监督管理总局官网消息,日前,旭临(上海)服饰有限公司计划召回部分进口阿迪达斯(adidas)品牌Infinitex三条纹系列儿童游泳衣。本次召回涉及的儿童泳衣型号为BP5880、BP9510、BP9512、BP9513、BP9520、BP9522、BP9524、BR5950、BR5956、BS0352、BS0358、CV3651;生产日期为2017年2月至2018年1月期间;原产国为突尼斯。据统计,中国大陆地区受影响的产品数量共计13800件。
本次阿迪儿童泳衣的召回,是因为该系列泳衣的三条纹在接触水之后可能意外脱落,会缠住其他物体或者儿童,继而导致可能的损伤,存在安全隐患。

产品名称:阿迪达斯泳装“Infinitex-三条纹”
缺陷及后果: 游泳衣两侧的三道杠粘合部分可能在洗涤过程中或在水中穿着时脱落。如果一条或多条条纹脱落并且没有被注意到,有可能会形成有自有端的绳带、绳结或绳状物,游泳衣可能会被物体挂住或将儿童或其他孩子缠绕在脱开的条纹环中。如果发生这种情况,特定环境下可能会导致受伤。
分析:出现该现象是由于三道杠粘合部分采用粘合方式粘附在衣服上面。遇水后弱化胶水或胶印的粘合效果,导致条纹脱落。adidas其他款式的三道杠采用车缝方式,出现这种风险的几率要低一点。
根据我国的产品召回制度,产品进入流通领域后,只要发现存在可能危害消费者健康、安全的缺陷,产品的制造者或经销者应当及时采取有效措施,在政府监督下收回流通中的缺陷产品,以避免危害发生。
所以,虽然儿童泳衣方面并没有明确的相关标准可以判定阿迪该系列泳衣的不合格项,而根据我国儿童服装的相关标准,该系列泳衣送检又是能通过合格检测的,但根据我国的产品召回制度,阿迪达斯有义务召回市场上的所有缺陷产品。
阿迪达斯的三条纹系列泳衣,在特定的水下环境中一旦三条纹意外脱落,实际上便是违反了我国儿童服装的关于绳带设计的标准要求。
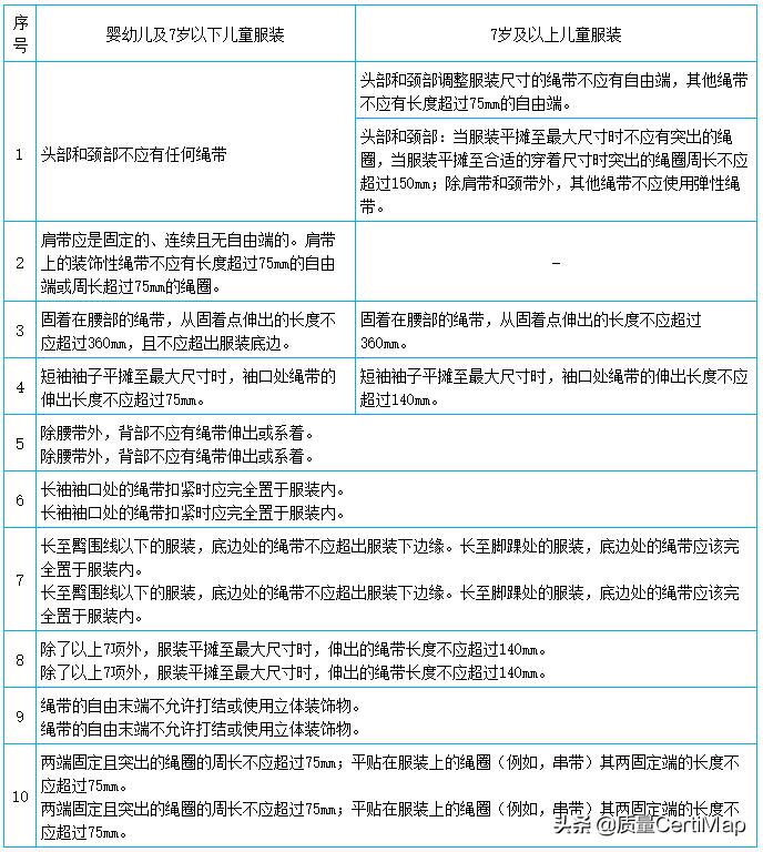
根据 GB 31701-2105标准要求,婴幼儿及童装的绳带设计应遵循以下要求:

实验室不合格产品案例

风险详解:
该产品颈部的绳带可能会困住活动中的儿童,导致绞勒。特别是处于颈部的绳带,极易引发勒伤儿童的事故,严重时可能导致窒息死亡。该产品不符合GB 31701-2015。
不合格项说明:
头部和颈部调整服装尺寸的绳带不允许有自由端,绳带长度超过75mm的自由端。

风险详解:
主要表现为勒伤、缠绊、绊倒、拖拽等。绳带末端有立体装饰物,例如绳结、套环或铃铛等,更可能增加缠绊的危险;服装腰部、背部的绳带或绳圈可能会钩住移动车辆,由于车辆拖拉从而导致儿童严重伤害或致死事件。该产品不符合GB 31701-2015。
不合格项说明:
1. 除腰带外,背部不应有绳带伸出或系着。
2. 固着在腰部的绳带,从固着点伸出的长度不应超过360mm,且不应超出服装底边。
欧盟召回的不合格产品案例

(图片来源网络)
召回时间:2018.12.21
召回原因:伤害、绞勒
违反法规:EN 14682
原产国家:土耳其
提交国家:保加利亚
风险详解:该产品颈部的绳带可能会困住活动中的儿童,导致绞勒。此外,腰部的绳带可能会困住活动中的儿童,导致伤害。该产品不符合EN 14682。

(图片来源网络)
召回时间:2018.12.21
召回原因:伤害
违反法规:EN 14682
原产国家:未知
提交国家:保加利亚
风险详解:该产品腰部的绳带可能会困住活动中的儿童,导致伤害。该产品不符合EN 14682。
建 议
婴幼儿和儿童作为不具备或不完全具备自我保护能力的特殊人群,尤其要警惕由绳带等可能造成的物理伤害。童装上如存在不合理的绳带设计,会存在较大的意外伤害风险。比如童装颈部的绳带可能缠绕在婴童脖子上造成窒息; 腰部和底边的拉带则容易缠上移动的车辆,引发严重伤害事件。
根据我国对儿童服装的强制性标准,要求婴幼儿及7岁以下儿童服装头颈部不允许存在任何绳带。针对绳带存在的潜在风险,建议不要给儿童购买脖子或帽子上带有绳带的服装,或把绳带完全取下来后再给孩子穿; 不要为7岁以下幼童购买腰部绳带超出服装底边的童装,不要购买绳带超出裤脚底边的裤子,如果有超出的绳带应将其剪短后再给孩子穿着。此外还要注意不要购买带有绳带末端打结,或使用立体装饰物的童装,以降低造成婴童伤害的风险。
- 以上案例分析来源于CVC威凯纤纺工程部
注:有相关疑问可在文末留言,会为您尽快解答
本文为质量研究社订阅号原创,严禁私自转载!
编辑 | 小图
END