导读: 保持镇静,不被生活所吞没,我们终将改变潮水的方向。
作者〡子木
“我也热血沸腾,加上年少气盛,就一头扎了进去,没想到这一干就是20多年”,基因工程药物国家工程研究中心研究员、丸美全人源胶原蛋白首席科学家熊盛在说这句话的时候,表面波澜不惊,内心实则心潮澎拜。

熊盛师从中国著名基因工程药物学家林剑教授。1996年,还在读硕士研究生的他参与了林剑教授主持的一类新药“重组碱性成纤维细胞生长因子”(bFGF)的研发。这是中国,也是全球在成纤维细胞生长因子领域获批的第一个蛋白质药物,让中国在重组碱性成纤维细胞生长因子的应用领域一下子站在了世界前沿。这件事极大地鼓舞了中国的基因工程研究者,并点燃了一批年轻学者,作为这项重大成果的参与者,熊盛更是热血沸腾。
“这是全球第一个获得批准的FGF家族药物,在国际上引起了轰动,也在国内开辟了基因美容、生物护肤这一新领域。”熊盛说。
因为科学家们很快意识到,既然能通过基因工程技术获得重组碱性成纤维细胞生长因子,那么理论上也能制备重组胶原蛋白,从而找到皮肤抗衰老的新物质。
胶原蛋白的“达芬奇密码”
就像人们发现伟大的画家达芬奇其实是一个密码爱好者,他留下的每一幅画都没有表面看起来那么简单一样,尽管1731年,布兰特(J.Brandt)博士就发现“皮肤的衰老过程,就是胶原蛋白被分解而流失的过程”,但如何补充皮肤不断流失的胶原蛋白却一直是一个谜。
至今,全球科研领域围绕这个问题的解法,形成了两大门派:
第一种思路是“缺啥补啥”。科学家们试图从动物身体内分解出胶原蛋白,直接通过“注射填充”“内服”“外敷”的形式,给人体补充胶原蛋白。
第二种思路是“曲线救国”。科学家们试图通过搞清楚人体产生胶原蛋白的原理,从而针对性地研发某些成分,来刺激人体再生胶原蛋白,达到补充胶原蛋白的目的。
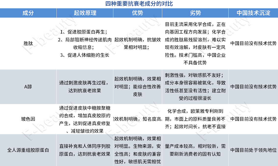
围绕第二种思路,在护肤品领域,目前被科学证实有效并且能量产,知名度最高的成分是“玻色因、胜肽和A醇”,这三种成分被合称“抗衰老三巨头”。
不过这些成分并不完美,如果使用不当,会有过敏的风险。比如在百度上关于“A醇烂脸急救”的词条就高达154万条。与此同时,由于我国现代化工工业起步晚,化妆品原料的研发起步就更晚,中国企业要想在这方面取得优势十分困难。

图片来自百度截图
而顺着“缺啥补啥”的第一条思路,在美容化妆品领域的研究和应用探索,全球已经走过了64年。
公开资料显示,1958年,一个叫Gross&Krik的研究员首次从新鲜牛小皮中提取出了胶原蛋白,此后人们开始了从动物体内提取胶原蛋白的持续临床研究与终端运用。1981年,全球第一支胶原蛋白植入剂Zyderml真皮注射剂经美国FDA批准上市,在胶原蛋白行业具有里程碑意义。
直到今天,从动物体内提取胶原蛋白仍然是全球胶原蛋白市场的主流。但是由于天然的胶原蛋白分子量很大,平均在10万道尔顿以上,人体很难吸收。因此从动物体内提取胶原蛋白的过程,是一个将天然胶原蛋白分子量“变小”并“提纯”的过程。
“动物提取胶原蛋白不能溶解,需要采用强酸强碱等极端化学试剂进行溶解”,基因工程药物国家工程研究中心化妆品测评与产品研发经理胡怡雯说。
但这个过程的难度在于,要尽可能保留胶原蛋白分子的活性和稳定性。胶原蛋白分子量越大,结构越致密,则水溶性越差,提取难度也越大。如果在提取过程中,长时间以剧烈化学试剂或高温处理,提取出来的胶原蛋白很可能变成没有活性的“死蛋白”。
此外,相对人体来说,动物提取胶原蛋白始终是“异种蛋白”,并且在提取的同时还有可能将动物体内残存的病毒携带进来,所以动物提取胶原蛋白还面临安全性问题。
这样的困境,是导致至今为止,很多人认为胶原蛋白产品是“智商税”背后的关键。如何才能获得高活性、高稳定性、分子量小(更容易吸收)的胶原蛋白,这个“密码”在长达半个多世纪的时间里,一直无人能解。
市面上各种良莠不齐的胶原蛋白产品最终引发了信任危机。2013年7月4日央视《焦点访谈》专题曝光胶原蛋白饮品市场,节目中的专家称:“喝胶原蛋白饮品效果不如吃鸡蛋”。
但就在胶原蛋白被日渐污名化,甚至有几分不堪的时候,一部分人却正在十几年如一日默默耕耘。他们将在几年后,改变“潮水的方向”。
破译“密码”,改变潮水的方向
1996年,让熊盛等一批科研工作者“热血沸腾”的原因是,他们看到了破解胶原蛋白密码的新路径。既然能够通过基因工程的方法,在实验室或现代化生物制药车间大规模制备碱性成纤维细胞生长因子,那么从理论上来说,也能制备重组胶原蛋白。同时期进入重组蛋白这一领域的还有西北大学的范代娣团队等全国多家知名院校的学者,但是,大家都低估了这项科研攻关的难度。
事实上,早在1980年代,美国一名叫Uitto J的医学博士就通过人体皮肤细胞体外培养的方式得到了Ⅰ型和Ⅲ型前胶原。
资料显示,科学家们目前总共在人体中发现了28种胶原蛋白,其中Ⅰ型胶原蛋白在人体中含量最大,占人体胶原蛋白总含量的85%,负责为皮肤的饱满提供“支架”。Ⅲ型胶原蛋白则主要存在于血管和新生皮肤中,让皮肤保持“饱满”。因此,美容护肤领域主要生产和应用的是Ⅰ型和Ⅲ型胶原蛋白。
此后,国外很多学者试图通过昆虫细胞、酵母菌等作为宿主,生产与人体胶原相似的类人胶原蛋白,但最终都因为存在培养成本高、时间周期长、重组胶原蛋白的表达量过低(约1%)等一系列问题,一直处于实验室规模,无法实现量产。
“从菌种构建、小试、中试,到工艺条件优化、工艺流程设计、设备选型等一系列难题逐步突破,才能实现技术到产业化的转化。”西北工业大学教授、巨子生物首席科学家范代娣曾经在接受媒体采访时,道出了从实验室到量产需要跨越的障碍。
得益于基因工程技术的突破,2000年范代娣团队率先找到了高效重组胶原蛋白的方法,成功将国外学者在实验室都只能做到1%的表达量(表达量的高低会影响最终的生产效率)提升到了29.4%,并将其命名为“范式重组胶原蛋白”。随后范代娣组建巨子生物,并以其为平台,开启了一条技术上逐步完善,并逐步应用到生产的产学研互相促进的务实道路。巨子生物也因此成为了中国重组胶原蛋白研究和应用领域的代表性企业之一。

范代娣团队重组胶原蛋白生产工艺
尽管“年轻”的熊盛团队也在2002年完成了应用酵母来表达活性重组蛋白(一种基因工程抗体)的研究,但他们一开始就把目标锁定在了突破共性关键技术,希望应用新理论,开发新技术,获得“高活性、高表达、更易量产”的各种重组蛋白。试图从最底层,解决基因工程药物和护肤活性蛋白研发的共性问题。因此,这些科研成果在很长时间内,并没能走出实验室。
据熊盛教授介绍,天然情况下,蛋白质在细菌核糖体上合成的过程中,其合成速度并非恒定,在某些氨基酸部位上合成速度会比较慢,这种现象被称为“翻译暂停”。如果蛋白质上的翻译暂停点位不合适,该慢的地方快,可能会影响新生蛋白的折叠(空间结构),而蛋白质的空间结构决定蛋白的活性,从而最终影响有活性的蛋白质的合成效率。
从理论上来说,如果能控制好这个过程,让该快的地方快,该慢的地方慢,就能提升有活性的蛋白质的合成效率。但从理论到实际,有时候差着十万八千里。
“当我真正进入之后才发现,要产生成果难度远超想象。”熊盛不无感慨。从2007年到2013年的6年里,熊盛团队一直在进行“翻译暂停表达生物活性蛋白”的研究,不知不觉从黑发少年到双鬓染霜。
而丸美生物则一边在眼部弹力蛋白领域不断深耕,一边密切关注和支持熊盛团队的研发进展,期待能为延展公司在胶原蛋白领域的市场,积累下一代关键性技术。
好在皇天不负有心人,2013年,团队的陈伟博士应用翻译暂停理论优化蛋白质编码核苷酸序列的方法,成功重组表达了一种来自蓝藻的生物活性蛋白,课题组随后又表达了几个结构简单或复杂的模式蛋白,证明这一技术具有较广泛的适用性。
在2021年3月的全人源胶原蛋白学术交流会上,2014诺贝尔生理学或医学奖得主爱德华·莫索尔评价道:
“一般来说,重组蛋白按照恒定高速翻译,非常有可能导致错误折叠,形成包涵体或无活性蛋白。而翻译暂停,让新生肽链有足够的时间折叠,并直接翻译出高活性的胶原蛋白。这一技术在当下是领先于世界的。”
在这一技术的基础上,熊盛团队最终研发出一种兼有I型和III型胶原蛋白优点的“嵌合型”胶原蛋白,并通过另一创新技术——C-Pro环设计,优化了重组胶原蛋白的稳定性,达到了预期的目标。
据熊盛教授介绍,由于在设计这种重组胶原蛋白分子时,采用的氨基酸序列与人I型和III型胶原蛋白的结构域序列一致,因此,借鉴了基因工程抗体药物行业依据抗体种属来源而命名的规则,将这种胶原蛋白命名为“全人源胶原蛋白”。
(*上段内容的更详细的专业说法是:据熊盛教授介绍,由于在设计这种重组胶原蛋白分子时,以人I型和III型胶原蛋白氨基酸序列为来源模板,将来自2种胶原蛋白分子的结构域序列组合在一起,形成一个兼有I型和III型胶原序列的新分子,其中的I、III结构域序列与亲本序列(人胶原蛋白)完全一致,因此,借鉴了基因工程抗体药物行业依据抗体种属来源而命名的规则,将这种胶原蛋白命名为“全人源胶原蛋白”。)
这一技术上的创新在2020年取得国家发明专利,专利代码ZL202010717892.2。
由此可见,全人源胶原蛋白是指这种蛋白的氨基酸序列全都是人源,而不是指蛋白产物全都是从人体组织或细胞中提取。目前进入产业化应用的重组胶原蛋白,都是培养改造后的微生物(细菌或酵母),然后从微生物中提取而来。
动物源胶原蛋白,则是产物从动物组织中提取,胶原蛋白序列也是动物源。
“全人源胶原蛋白的诞生,突破了传统提取胶原蛋白和重组胶原蛋白的几大痛点。动物提取的胶原蛋白不能溶解,需要使用强酸强碱等极端化学试剂溶解。用常规的细菌表达胶原蛋白,获得的包涵体也需要用尿素等特殊试剂去溶解它,影响了胶原蛋白的纯度活性和稳定性。全人源胶原蛋白通过翻译暂停技术表达,在细菌中合成出来就是可溶蛋白,也就是活性状态。生产过程更可控,活性和稳定性更好”,对于这一技术上的突破,研发团队成员之一、王一婷深有感触地介绍说。
挑战抗老第四极
中国企业开始突破瓶颈
2021年3月20日,对于熊盛团队和丸美生物来说是一个重要的日子。“全人源胶原蛋白”终于从实验室走到了实际应用阶段。丸美生物正式采用这一技术,推出了双胶原系列产品。
从理论上来说,全人源双胶原蛋白的出现,不仅完善了中国的重组胶原蛋白技术,更是让中国拥有了在抗衰老领域,打破国外技术*锁封**,在“A醇、胜肽、玻色因”三巨头之外,打造“全球抗衰老第四极”市场地位的科研底气。

但是,实际上这一技术应用到市场之后会怎么样,这种技术上的优势能不能最后转化成生产力?都还充满了不确定性,包括丸美生物自己,一开始心里也有些打鼓。
据《未来迹Future Beauty》了解,在双胶原系列推向市场之前,丸美生物曾组织全国数十家三甲医院的医生以及科研院校的研究人员进行了一次内部体验会搜集意见,并找专业机构进行了功效评价。
“全人源双胶原蛋白与人体胶原蛋白结构域序列完全同源,相较于动物胶原蛋白来说,易吸收,副作用小,更安全。”解放军*013院医**博士后、深圳大学总医院皮肤科医生张倩说。
“我自己使用时,觉得肤感很好,足够保湿,对敏感肌患者来说是不错的选择。”暨南大学附属第一医院皮肤科医生何咏在试用了产品后说。
清华大学药学院张航博士则认为,全人源胶原蛋白是“护肤品抗衰老领域的重大突破”。
北京工商大学化妆品系副主任刘蕾也评价说:“全人源双胶原蛋白具有稳定、高活性、小分子量的特点,透皮吸收率极高”。
师从诺贝尔生理学/医学奖得主的斯坦福大学神经科学博士王宇奇在仔细了解了全人源胶原蛋白背后的科研关键点后,则用了“巧妙”两个字来形容。
一时之间,上海交通大学农业与生物学院博士杨春燕、南方科技大学医院皮肤科医生展帮乐、华中科技大学生命科学与技术学院生物化学与分子生物学博士郭丽娟等众多参与产品体验的专业人士均给出了正面的评价。
而根据丸美生物对外公开的广州质量监督检测研究院的功效评价报告显示(编号YWPC2021-09-0012),在连续试用产品10天后,超过90%的测试对象认为眼下纹、法令纹、抬头纹变浅,几乎100%的测试对象认为肌肤变得更光滑。
这些专家评测和实验报告最终给了丸美生物极大的信心,重组全人源双胶原蛋白终于完成了产学研的进化,从实验室走向了市场。
黄金赛道
年复合增长率超40%的千亿市场
预计五年反超玻尿酸
在营销界有一个判断产品有没有爆发可能的“爆品机会”公式:爆品机会=技术/供应链创新X爆发品类X新流量。也就是说一个产品的爆发,需要技术上的突破外加供应链的成熟,以及新媒体的红利和产品所在品类的整体崛起。

而重组胶原蛋白似乎刚好4点全中。
从科研和技术的角度,目前在重组胶原蛋白领域,中国处于全球领先的地位。而在供应链层面,重组胶原蛋白的原料和生产企业以巨子生物、丸美股份、锦波生物、暨源生物等具有一定规模的企业为龙头,正在逐步形成百舸争流的局面。从锦波生物公布财报显示,其产能并未饱和,而丸美股份、巨子生物、暨源生物都有扩大产能的计划。可以说,从供应链的角度,中国企业已经具备迎接重组胶原蛋白市场爆发的弹性生产能力。

从品类的角度分析,根据全球著名的咨询调查公司弗若斯特沙利文的调研显示,中国重组胶原蛋白产品市场规模预计将从2022年的185亿元增长至2027年的1083亿元,复合年增长率达到42.4%。

值得注意的是,根据弗若斯特沙利文的调查,中国重组胶原蛋白市场最大的细分市场是功能性护肤品,预计2027年市场规模将达到645亿元,从2022年到2027年的年均复合增长率将高达55%。到2027年,重组胶原蛋白在功能性护肤品领域的市场规模将超过玻尿酸。

而新流量,从目前美容市场的渠道变迁趋势来看,短期内将来自抖音和快手所代表的短视频和直播领域,而长期看,将来自经过数字化转型升级之后的线上线下融合。
和让中国人有切肤之痛的芯片卡脖子问题一样,化妆品领域同样存在卡脖子的问题,那就是原料。中国的现代化妆品研发起步晚,技术积累薄弱,因此在原料上高度依赖进口。而今,受疫情影响、局部战争冲突等影响,导致各种原料价格飞涨,来自贝恩咨询的调查报告显示,今年来受原料价格的上涨影响,已经将化妆品行业的生产成本平均推高了25%-30%。原料的国产化正在成为中国企业一个长期和持久的挑战。
重组胶原蛋白是中国企业为数不多能从产学研全链条突破的领域,而随着中国企业科研能力的上升,这点星星之火,也正在不断扩大。在今年药监局已经批准的8款化妆品新原料中,其中近半为国产。
相信时间会给这个产业带来更多惊喜,我们终将改变潮水的方向,哪怕晚一些!
本文部分参考文献
[1]陈妮风,张慧荣,李丽,视黄醇及其衍生物的载体结构及其在化妆品中的应用,化学世界,2022,63(1),51-56。
[2]李阳,朱晨辉,范代娣,重组胶原蛋白的绿色生物制造及其运用,化工进展,2021年第40卷第3期。
[3]王立平,王晓璇,胶原蛋白行业深度报告:医美护肤日新月著,胶原蛋白蓄势待发,上海申银万国证券研究所,2021年7月。
[4]重组人胶原蛋白关键技术研究,食品与生物技术学报,2020年02期。
[5]赵冰怡,丛琳,李雪竹,视黄醇及视黄醇脂类在化妆品中的应用研究,当代化工研究,2020.18。
[6]陈雷,赵瑞芳,吕彩虹,刘浪浪,生物活性美容多肽的研究进展综述,中西医结合心血管病杂志,2019年3月A第7卷第7期。
[7]Huang W, Liu W, Jin J, Xiao Q, Lu R, Chen W, Xiong S*, Zhang G*. Steady-state structural fluctuation is a predictor of the necessity of pausing-mediated co-translational folding for small proteins. Biochem Biophys Res Commun. 2018 Mar 25; 498(1):186-192.
[8]Chen W, Jin J, Gu W, Wei B, Lei Y, Xiong S*, Zhang G*. Rational design of translational pausing without altering the amino acid sequence dramatically promotes soluble protein expression: A strategic demonstration. J Biotechnol. 2014 Sep 18;189C:104-113.
[9]郭建维,钟星,徐晓健,药妆品胜肽的合成及作用机制研究进展,广东工业大学学报,2013年9月,第30卷第3期。
[10]钟星,郭建维,成秋桂,胜肽在化妆品中的应用和最新进展,日用化学品科学,2012年11月刊,第35卷第11期。
[11]陈光,徐珍珍,吴铭,胶原蛋白与重组胶原蛋白的研究进展,明胶科学与技术,2011年3月刊。
[12]熊盛, 任向荣, 唐永红, 粟宽源, 余宙耀, 罗勇, 王一飞, 李久香. 人源抗HBsAg单链抗体在巴氏毕赤酵母中的表达. 生物工程学报, 2003, 1月, 19(1): 19-23。
[13]Xiong S, Lin J, Yao RH, Liu JS, Zhang L, Zhang MY, Li ZY. Fermentation condition of recombinant bovine fibroblast growth factor in Escherichia coli. Journal of South China University of Technology (Natural Science Edition), 2001, Apr., 29(4): 52-58.
END