□大河报·豫视频记者 祁驿
好消息!
部分乘用车车辆购置税减半了!
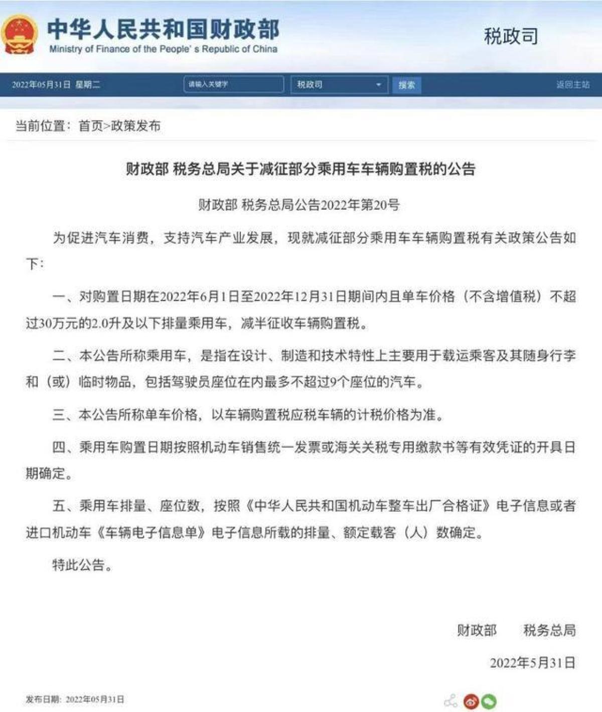
2022年5月31日,《财政部 税务总局关于减征部分乘用车车辆购置税的公告》发布,对购置日期在2022年6月1日至2022年12月31日期间内且单车价格(不含增值税)不超过30万元的2.0升及以下排量乘用车,减半征收车辆购置税。

这对于想要购车的消费者来说,是一个重大的利好。
6月18日-22日,2022第三十五届大河国际车展将在郑州国际会展中心举办。
消费者在本届大河国际车展购车,不仅可以享受乘用车购置税减半的大实惠,最高还可享8000元政府消费券。同时还可以享受参展车企、经销商提供的翻倍优惠,那么,在大河国际车展上,哪些品牌推出了购置税减半加码政策,哪些车型可以享受购置税减半政策呢?
一汽-大众奥迪:部分车型购置税减半+12期零利息零月供金融政策
一汽-大众奥迪旗下4款车型(Q2L、A3、Q3、A4L)指定车型可享受购置税减半政策,购买Q3车型可享受3重好礼,购买Q2L、A3、Q3部分车型享受12期0利息0月供金融政策和618奥迪官方商城专属好礼

东风本田:购置税减半,6月7日起叠加优惠
东风本田CR-V、XR-V、UR-V、英仕派、思域、享域、福酱、艾力绅均可享受购置税减半政策,同时,和大河车展同期,东风本田从6月17日开始叠加如下活动:老客户专享2000元置换叠加,全车系限时可享;活动期间订车,抄底秒杀原厂新车礼包套装——A豪华包:3D地毯+记录仪(原价1200元,秒杀329元);B尊贵包:豪华3D地毯+记录仪+防水行李厢垫(原价1500元,秒杀499元);活动期间订车,抢海量原厂高端机油大礼(两年四次保养)

比亚迪:全系停售燃油车,均免购置税
比亚迪正式宣布自3月起已经停产了纯燃油车,之后的发展方向是EN纯电动和DM插电混动,而这两种车型目前是免征购置税的。

东风日产:全系购置税全免
东风日产是购置税全免,全新一代奇骏、新逍客、全新劲客、骐达、第七代天籁、第14代轩逸、蓝鸟均可额外补贴50%购置税,同时赠送全险。

雪佛兰:大河车展至高可享购置税100%全免政策
雪佛兰旗下迈锐宝XL、科鲁泽、科沃兹、沃兰多、创酷RS、雪佛兰开拓者、探界者、创界在大河车展上均可享受100%购置税全免政策。另外雪佛兰品牌在“618”品牌大促期间,全系车型可享6.18元首付的36期融租方案。

别克:轿车和昂科威家族购置税全免
别克品牌的全系轿车,即君越、君威、威朗Pro、英朗、凯越和昂科威家族的昂科威Plus、昂科威S、昂科拉GX、昂科拉在国家购置税减半政策实行期间将享受购置税政策100%全免,也就是厂家在国家补贴基础上补贴另外的50%,昂科旗购置税至高可减免75%,GL8陆上公务舱全系可享100%购置税全免。

上汽大众:新途观L、途观X、途岳、新*萨特帕**全免购置税
上汽大众旗下车型全系补贴加码,至高享购置税全免,全力支持消费者购车。其中,新途观L、途观X、途岳、新*萨特帕**全免购置税,其他符合国家减免政策的燃油车产品减免75%购置税。

以减免75%购置税计,部分车型至高可享受2万+的政策福利。新途观L、途观X、途岳、新*萨特帕**则是购置税全免,可立减逾万元税额,新威然的部分配置也可享受这一政策。同时,在大河车展期间,上汽大众大众品牌多款产品还推出了置换补贴、保险补贴、低首付0利率金融政策。
一汽-大众:全系购置税全免
一汽-大众汽车官方推出“税到0 省不停 一汽-大众0压购车正当时”活动,全系车型速腾、迈腾、宝来、高尔夫、大众CC、T-ROC探歌、探岳、迈腾GTE、探岳GTE、揽境、探岳X、探影至高限时可享购置税全免、全额商业险补贴、低首付0利率、终身质保政策。

哈弗:H6国潮版购置税全免

购哈弗H6国潮版车型,享购置税全免优惠政策。针对旗下全系车型提供多项优惠:1、加送3000元礼包(1000元商业险+2000元精品/保养券);2、加码金融0首付0利息;3:加码置换至高11000元;4、尊享上门试驾服务。
长安汽车:至高可享120%购置税补贴
订购逸动PLUS/CS75系列/UNI系列至高可享120%购置税补贴,包括新CS75蓝鲸版、逸动PLUS、2022款UNI-T、2022款CS35 PLUS、UNI-K、UNI-V、第二代CS55PLUS、逸动plus、逸动DT。

大河车展期间,长安汽车官方推出“长安免税购车节:登峰加免,不止全免!长安汽车购置税至高补贴120%!”活动,活动期间,订购逸动PLUS/CS75系列/UNI系列至高可享120%购置税补贴,上长安汽车云车展小程序,可领享最高万元购置税抵扣券等。
上汽荣威:四款车型购置税全免
上汽荣威官方推出“购车0负担”活动,至高可享0首付、0养车、0购置税。并且,在6月1日- 7月31日期间,购买荣威i5、荣威RX5 PLUS、荣威RX5国潮版、荣威RX5 MAX的部分车型客户,可在国家减免50%购置税的基础上额外享受另外50%的企业补贴。

起亚汽车:享100%免购置税
在国家减免50%购置税基础上,起亚加码50%,享100%免购置税,涵盖旗下K5、智跑Ace、K3、傲跑等主销车型,起亚嘉华的部分车型也可享受购置税减免。

大河车展期间,起亚宣布加推“0税畅享 当燃起亚”购车尊享礼遇,“燃情置换礼”可尊享至高6,000元的置换补贴,保客增购还可享1年商业险优惠;“燃情金融礼”和“燃情保养礼”分别提供了至高10,000元金融贴息和价值2,000元5年6次免费保养;“燃情购车礼”指购车客户参与抽奖有机会获得iPhone13、AirPods Pro、购车抵扣券等惊喜大奖;“燃情到店礼”则指客户进店留档,即可参与抽奖,无门槛领取Kia定制保温杯、京东E卡、QQ音乐会员月卡等好礼。
吉利汽车:部分车型享购置税全免
吉利的星瑞、博越X、帝豪L、第4代帝豪、星越S、新豪越、新缤越等车型,都符合购置税减半政策要求。

吉利汽车率先响应政策,活动期间,订购新缤越可享2000元购车补贴、至高金融贴息7000元、至高增换购补贴4000元、首任车主享终身免费流量礼,以及1.5TD发动机主要零部件终身质保等,终端成交价6.98万元起。
领克汽车:国家补贴50%,领克汽车再补50%
在国家政策的补贴下领克汽车推出了“0购置税 为爱加码”活动,国家补贴50%,领克汽车再补50%,其中,领克01可省8800元、领克02可省7300元、领克03可省7200元、领克05可省9400元、领克06可省6100元、领克09限30w以下车型、可省12500元。

广汽传祺:至高购置税全免
广汽传祺在减税之上再加码,叠加推出超级0首付、至高贴息7000元、至高8000元置换补贴等多项购车优惠政策,至高可全免购置税,以实际行动助力汽车市场消费重振。

享受国家关于部分乘用车车辆购置税减征政策的多款车型,包括全新第二代GS8、GS4、GS4 PLUS、M6、影豹以及M8(除传祺M8四座荣耀版、四座御尊版外)等。
传祺全新第二代GS8系列,购置税至高减免11000元;传祺M6 PRO,购置税至高减免7000元;传祺GA6,购置税至高减免6500元;传祺影豹,购置税减免5700元;传祺GS3 POWER,购置税至高减免4500元等。
大河车展期间,广汽传祺汽车官方推出“购车正当时,传祺再加码”活动,包括除M8四座荣耀版、四座御尊版以外的全系车型购置税均减半,以及超级0首付、至高贴息7000元、至高 8000元置换补贴政策。
沃尔沃:全系补贴5000元购置税,XC90可享50%专属购置税补贴
S60、XC40全系享受国家补贴,XC60、S90部分车型享受国家补贴。在此基础上,厂家全系补贴5000元购置税。
对于享受不到国家购置税补贴的沃尔沃XC90,厂家补贴50%专属购置税。

凯迪拉克:购置税减半,送保养和车损险
豪华品牌凯迪拉克积极响应政策,选购凯迪拉克车型,享受购置税减半政策, 旗下CT4、CT5、XT4、CT6、XT5、XT6可享受或部分车型享受购置税减半政策。
同时,针对河南各级医疗机构在职医生和护士,还推出了“抗疫天使尊享礼遇计划“,可免费享受3年4次基础保养,免费享受3年车损险,还有10000俱乐部积分,万元置换礼和低首付、低月供的金融礼。税率减半,礼遇加满,凯迪拉克让我们尽情“享”受。

北京汽车:X7、U5购置税全免还送油卡
北京汽车官方推出“购置税‘清0’,京喜再加倍”活动,其中购买北京X7车型,可享购置税全免、7000元油卡、0首付或0利息或0月供、至高享7000元置换补贴、首任车主终身质保及保养;购买北京U5 PLUS,可享购置税全免、7000元油卡、0首付或0利息或0月供、至高享4000元置换补贴、首任车主终身质保及保养。


北京越野官方推出“零税‘购’给利,酷野‘趣’不减”活动,活动推出七项惠享,包括购BJ40城市猎人版车型即享购置税全免;购BJ40城市猎人版车型即增千山版车衣;购车享3年免息;置换补贴至高15000元;增购即享福利3000元;升级版转介绍政策,老带新送豪礼;XR扫码潮玩北京,扫“北京”字样,参与活动即可获超值优惠或潮流单品。购置时间为2022年6月1日-2022年12月31日。
江铃福特:部分车型购置税全免
在国家购置税减半政策的基础上,部分车型再额外补贴 50%的购置税,购车客户可享受至高购置税全免,旗下领界S、领裕、领睿可享受购置税减半政策,轻客新全顺明星车型 2.0L 多功能商用车购置税全免。

东风日产启辰:全系享半税,启辰再加码
东风日产启辰官方推出“全系享半税,启辰再加码”政策,包括在国家购置税降50%基础上,再提供2年0息至高贴息5000元、置换补贴至高9000元、全款客户至高可享五年超长双保政策,启辰大V、启辰大V 黑马版、启辰星、D60系列、启辰T60、启辰T90均可享受购置税减半政策。

上汽名爵:指定车型可享至高125%购置税专项补贴
指定主销车型可享至高125%购置税专项补贴,国家50%+名爵50%+25%“叠加补”,旗下第三代MG6 PRO、全新MG5、MG6 PRO、MG ONE、名爵5、名爵6均可享受购置税减半政策。

大河车展期间,正逢名爵开启618限时购活动,“运动王者”第三代MG6 PRO不仅拥有至高125%的购置税专项补贴,并且提供至高8000元置换补贴、0首付0利息0月供、终身免费基础流量,以及先享后付,0首付888元开回家等礼遇。全新MG5在国家购置税补贴50%的基础上,再享额外的限时购置税补贴25%,总共可享至高75%购置税专项补贴,还可叠加3000元潮运红包、至高5000元置换补贴、至高5000元金融贴息等权益,同样先享后付,0首付888元可开回家。
林肯:林肯Z、冒险家部分车型可减免50%购置税
作为林肯品牌的全新轿车,林肯Z在3月份正式上市。新车官方售价为25.28万-34.08万元。全系车型除了i享 尊耀版售价超过33.9万元以外,其余车型全部能享受购置税减半政策。

捷途:全系购置税全免
捷途汽车宣布,即日起购买捷途旗下全系车型可享受购置税全免,即X90 子龙、X90 PLUS、X90、新X70S、X70 PLUS、X70、X70M、X70 Coupe、X70S、X95,其中上述政策减免一半购置税,捷途汽车补贴一半购置税;与此同时,捷途汽车将再提供5000元汽车下乡补贴。

东风标致:享全额购置税补贴
东风标致汽车官方发布消息,自6月1日起,购置东风标致车型,2008、4008、5008、508L、新408即享全额购置税补贴,其中国家补贴50%,东风标致补贴50%。

星途:购置税全免,再加三重礼
星途汽车在国家政策基础上还加码优惠,不仅实现了燃油车购置税全免的福利,还带来了三重购车大礼。
电商礼:可抽取最高49999元的购车券,618专项购车特权,5000元试驾好礼以及最高1888元订车膨胀金。
购车礼:最高10000元*款贷**补贴,最高8000元置换补贴,以及3000元增购追风ET-i补贴。
服务礼:全系燃油车主终身免费基础保养、发动机变速箱终身质保、免费道路救援、免费基础流量。

东风雪铁龙:加码推7重礼
紧跟国家实时政策,东风雪铁龙推出了“购置税减半 品牌再加码——庆30周年,享7重豪礼”福利,不论看车、试驾还是购车,都能享受相应福利政策。
此外,东风雪铁龙还特别针对疫情购车不方便的问题推出了【包牌礼】首付999元,包牌包税包保险凡尔赛C5 X开回家。

梅赛德斯-奔驰:多款车型可享购置税减半
*级A**掀背车、长轴距*级A**轿车、B级运动旅行车、长轴距C级车、GLA SUV、GLB SUV、CLA 四门轿跑车均可享受购置税减半政策。

江淮汽车:瑞风全系享受
瑞风汽车官方表示,汽车消费减税支持,瑞风全系享受,诚意加码助力,主力车型购置税全免,至高补贴20000元,瑞风L6MAX、瑞风L5、瑞风M4、瑞风M3 Plus、瑞风M3均可享受。
