(报告出品方/作者:东莞证券 魏红梅)
1、公司专注功效性护肤品市场
1.1 公司概况
公司专注功效性护肤市场,系专业化的化妆品企业。
云南贝泰妮生物科技集团股份有限公司是以“薇诺娜”品牌为核心,专注于应用纯天然的植物活性成分提供温和、专业的皮肤护理产品,重点针对敏感性肌肤,在产品销售渠道上与互联网深度融合的专业化妆品生产企业。

公司坚持走产品专业化路线,随着收入规模的扩大和实力的提升,公司已成为全国领先的化妆品生产企业之一,并树立了针对敏感性肌肤产品的行业标杆。
公司旗下“薇诺娜”品牌被行业权威杂志《化妆品报》评为“敏感肌护理品类第 1 名”;根据Euromonitor的统计数据,公司旗下“薇诺娜”品牌在2019年度国内皮肤学级护肤品市场排名第 1。
公司发展迅速。
集团前身昆明贝泰妮生物科技有限公司于2010年正式成立,成立之初主要作为化妆品经销商从事化妆品销售业务。
2011年,薇诺娜官方旗舰店正式登入天猫商城。自2012年起,公司开始独立运营自主品牌。
2015年,公司通过国家高新技术企业认定,薇诺娜亮相世界皮肤大会,实现中国品牌零的突破。
2016年,逑美APP正式上线,随后公司入选国家教育部创新团队协作成员单位并获质量管理体系相关认证。
2019年,公司被授予云南省博士后研科工作站,并登荣天猫双十一美妆护肤类目TOP9行列。
2020年,公司发展迅速,荣登天猫双 11 美妆国货以及功效性护肤品TOP1。

公司股权结构相对稳定且集中。
截至2021年6月30日,昆明诺娜科技有限公司直接持有公司46.08%的股份,系公司控股股东。诺娜科技的股东为Hanson(HK)、李碧云、昆明浩瀚、高绍阳、马骁和昆明盘富,出资比例分别为51.00%、20.00%、15.00%、10.00%、2.49%、1.51%。
其中,Hanson(HK)是Hanson(BVI)的全资子公司,GUO ZHENYU(郭振宇)先生和 KEVIN GUO先生分别持有Hanson(BVI)70%与30%的股权,合计持有Hanson(BVI)100%的股权。
GUO ZHENYU(郭振宇)先生和KEVIN GUO先生为公司实际控制人,二人系父子关系,通过诺娜科技和哈祈生合计控制公司57.28%的股份。
公司的主要股东还有红杉聚业、臻丽咨询、重楼投资、哈祈生,持股比例分别为21.58%、 8.81%、5.91%、2.60%。
近年来,公司控股股东及实际控制人未发生变更,股权结构相对稳定。
目前,公司旗下有16家子公司,分别为上海贝泰妮生物科技有限公司、逑美科技(上海)有限公司、昆明云妆生物科技有限公司、昆明贝泰妮生物科技销售有限公司、逑美科技(昆明有限公司)、上海际研生物医药开发有限公司、贝泰妮(上海)供应链管理有限公司、贝泰妮(昆明)商贸有限公司、上海际研生物科技有限公司、云南贝泰妮特色植物提取实验室有限公司、云南云科特色植物提取实验室有限公司、科凝美(上海)生物科技有限公司、上海伊贝妮健康科技有限公司、海南贝泰妮创业投资私募基金管理有限公司、四川贝泰妮生物科技有限公司、武汉市贝泰妮生物科技有限公司,其中前 13 家为公司的全资子公司。

实行薪酬激励和员工持股计划,激发员工积极性。
2020年,公司的管理层年度薪酬总额达到2009万元,远高于 A 股同行业公司;公司金额前三的高管薪酬合计总额也位于同行业可比公司的前列水平。
此外,公司董事、监事、高级管理人员、其他核心人员及其亲属均持有公司一定比例的股份。
公司实行薪酬激励和员工持股计划可以有效地将员工利益与公司利益相结合,激发员工的工作积极性,进而助力公司业绩稳步向好。
表 1:2020 年管理层年度薪酬情况(万元)

1.2 护肤品业务和“薇诺娜”品牌系公司最主要创收来源
公司主要从事化妆品的研发、生产和销售业务。公司产品主要包括霜、护肤水、面膜、精华、乳液等护肤品类产品以及隔离霜、BB霜、卸妆水等彩妆类产品。

除化妆品外,公司还从事皮肤护理相关医疗器械产品的研发、生产及销售业务,相关产品主要包括透明质酸修护生物膜、透明质酸修护贴敷料等,主要用于微创术后屏障受损皮肤的保 护和护理。
具体产品情况如下:


按产品结构划分,护肤品业务系公司最主要创收来源。
公司主营业务可分为护肤品、彩妆、医疗器械和其他。其中,护肤品是公司的最主要创收业务。
2017-2020年,公司护肤品的营业收入从6.72亿元逐年增长至23.60亿元,年复合增长率高达52.00%;占公司总营业收入的比比重从84.21%逐年提升至89.53%。
2021H1,护肤品业务实现营收12.57亿元,同比增长49.64%,营收占比达89.02%。医疗器械是公司的第二大创收业务。
2017-2020年,公司医疗器械的营业收入从0.93亿元逐年增长至1.95亿元,年复合增长率为27.99%;但营收占比从11.65%逐年下滑至7.40%。
2021H1,医疗器械实现营收1.23亿元,营收占比小幅增长至8.71%。彩妆系列是公司的第三大主营业务。
2017-2020年,彩妆系列的营业收入从0.22亿元逐年增长至0.65亿元,年复合增长率达43.49%;但营收占比从2.76%波动下滑至2.47%。2021H1,彩妆业务实现营收0.22亿元,营收占比再降至1.56%。

按品牌划分,“薇诺娜”品牌系公司最主要创收来源。
“薇诺娜”品牌为公司主要品牌。2017-2019年,公司通过“薇诺娜”品牌实现的销售收入从7.84 亿元逐年增长至19.22亿元,年复合增长率达到56.57%;占公司总营业收入的比重均维持在 98%以上。

受疫情影响,公司2020年一季度业绩承压,2020H1“薇诺娜”品牌营业收入为9.28亿元,营 收占比达98.51%。2021H1,“薇诺娜”实现营业收入13.85亿元,同比增长49.25%,营收占比略降至98.09%。
公司在致力发展自有主品牌的同时积极拓展子品牌,2017年-2021H1,公司除“薇诺娜”以外的其他品牌实现的营业收入从0.03亿元增长至0.18亿元;营收占比从0.38%提升至1.27%。
图 5:近年来按品牌划分的公司营收构成(单位:亿元)
图 6:近年来公司各品牌营业收入占比(%)

1.3 公司的销售模式
公司坚持“以线上为主导、线下为基础”的销售渠道策略,推动线上线下协同发展。线上通过多元化的渠道覆盖,优化公域流量,建设私域流量。
其中,公域流量以薇诺娜官方旗舰店(天猫)、薇诺娜官方旗舰店(京东)以及薇诺娜网上商城等为代表的线上推广自营店铺;私域流量以薇诺娜专柜服务平台为代表;公域流量和私域流量相结合以微信小程序为代表。
线下渠道方面,公司布局较广,除了与院线合作较深,线下门店主要和一心堂、健之家、老百姓等连锁药店,以及屈臣氏等专业性的化妆品店进行合作。
截至2020年年度报告期末,公司产品已覆盖全国逾万所连锁药店渠道。
公司在不断拓展OTC药店渠道的同时积极开拓包括屈臣氏等在内的新渠道,2021H1,公司线下销售增长同比超过了90%,这主要来自屈臣氏、H.E.A.T等在内的新渠道以及与一些省级连锁药店开展的新合作。

按销售渠道划分,公司以线上销售为主。
2017-2020年,线上销售收入从4.88亿元逐年增长至21.72亿元,年复合增长率达到64.49%;占主营业务的比重也从62.09%逐年提升至82.88%。
2021H1,线上销售实现营收11.01亿元,占主营业务的比重略降至78.46%。
公司实行线上协同线下的全渠道营销模式,致力线上销售的同时也在积极拓展线下销售。
线下渠道方面,2017-2020年,线下销售收入从2.98亿元波动增长至4.48亿元,年复合增长率为14.56%;占主营业务的比重却从37.91%逐年下降至17.12%。
2021H1,线下销售实现营收3.02亿元,占主营业务的比重提升至21.54%。

线上销售以自营模式为主,分销占比亦有所提升。
线上自营零售业务主要包括公司自建平台销售或通过大型B2C电商平台开设自营店铺实现销售,是公司销售渠道的重要组成部分。
2017-2020年,线上自营收入从3.63亿元逐年增长至16.58亿元,年复合增长率达到65.92%;占主营业务的比重也从46.16%逐年提升至63.28%。
2021H1,线上自营实现营收7.73亿元,占主营业务的比重降至55.11%,但仍维持在较高水平。
线上分销方面,2017-2020 年,线上分销收入从 1.25 亿元逐年增长至 5.14 亿元,年复合增长率为 60.21%;占主营业务的比重从 15.94%波动提升至 19.60%。
2021H1,线上分销实现营收 3.28 亿元,占主营业务的比重略升至 23.35%。

在线上销售渠道中,第三方平台的销售占比较高。
公司通过自建平台和第三方平台进行线上自营、经销以及代销,其中以第三方平台销售为主。2019-2020 年,线上第三方平台销售收入从 11.87 亿元增长至 18.24 亿元,同比增长 53.66%;占线上渠道收入的比重从 80.01%提升至 83.98%。
2021H1,线上第三方平台实现营收 9.72 亿元,占线上渠道收入的比重为 88.30%。
线上自建平台方面,2019-2020 年,收入从 2.97 亿元增长至3.48亿元,同比增长17.17%;占线上渠道收入的比重从19.99%下降至16.02%。
2021H1,线上自建平台收入为 1.29 亿元,占线上渠道收入的比重再降至 11.70%。

此外,线上第三方平台和自建平台分别以阿里系、薇诺娜专柜服务平台为主。
2019- 2020 年,公司通过阿里系平台实现的销售收入从 7.81 亿元增长至 12.49 亿元,同比 增长 59.92%;占主营业务收入比重从 40.35%提升至 47.66%。
薇诺娜专柜服务平台实现的营收占主营业务收入的比重也在 10%以上。
2019-2020 年,公司通过薇诺娜专柜服务平台实现的销售收入从 2.43 亿元增长至 2.92 亿元,同比增长 20.16%;但占主营业务收入比重从 12.58%略降至 11.13%。

1.4 公司的业绩情况和盈利能力
公司营收和归母净利润总体均呈上升趋势。
2017-2020 年,公司营业收入从 7.98 亿元逐年增长至 26.36 亿元,年复合增速为 48.93%;其中,2019-2020 年的营收同比增速从 56.77%下降至 35.60%,这主要是因为受疫情影响 2020 上半年业绩承压。
2021H1,公司实现营业收入约 14.12 亿元,同比增长 49.89%。2017-2020 年,公司归母净利润从 1.54 亿元波动增长至 5.44 亿元,年复合增长率达到 52.30%;其中,归母净利润同 比增速也于 2020 年见底,为 32.04%。
2021H1,公司实现归母净利润 2.65 亿元,同比 增速回升至 65.63%。

公司销售毛利率和销售净利率总体维持在较平稳水平,而期间费用率处于较高水平。
2017-2020 年,公司销售毛利率从 81.28%逐年下降至 76.25%;销售净利润率从 19.47%波动提升至 20.62%。
2021H1,销售毛利率略提升至 77.19%,同比下降 4.77 个百分点; 公司销售净利率为 18.78%,同比提升 1.77 个百分点。
公司销售净利率显著低于销售毛利率主要是因为公司销售期间费用率维持在较高水平。
2017 年-2021H1,公司销售期间费用率从 55.86%下降至 50.76%,而后小幅回升至 53.67%;其中,公司销售费用率整体呈上升趋势,从 41.09%波动上升至 45.14%,显著高于管理费用率和财务费用率,这主要是因为随着营业收入快速增长,公司需要持续加大品牌形象推广宣传费用、人员费用以及电商渠道费用;而管理费用率和财务费用率则整体呈下降趋势,其中管理费用率从 14.54%下降至 9.06%,财务费用率从 0.23%逐年下降至-0.53%。
此外,公司加大销售费用的精准投入,增强了公司的品牌力和影响力,这已在公司业绩的快速增长中得到了印证。

2、公司所处行业分析
2.1 化妆品行业稳步发展,护肤品类是其规模最大的子市场
化妆品属于日常消费品。化妆品是指以涂抹、喷洒或者其他类似方法,散布于人体表面的任何部位,如皮肤、毛发、指趾甲、唇齿等,以达到清洁、保养、美容、修饰和改变外观,或者修正人体气味,保持良好状态为目的的化学工业品或精细化工产品。

护肤品通常具有保护或护理皮肤作用,能增强皮肤的弹性和活力,覆盖护肤、彩妆、洗浴用品、脱毛剂、止汗剂、护发、防晒、口腔护理、香水、婴幼儿专用品等产品。我国化妆品行业发展速度高于全球整体水平。
根据 Frost & Sullivan,2015-2019 年,全球化妆品市场规模从 4412 亿美元上升至 5120 亿美元,年复合增速为 3.79%;而同期中国化妆品市场规模从 3181 亿元上升至 4260 亿元,年复合增速为 7.58%,比全球整体复合增速高出 3.78 个百分点。
Frost & Sullivan 预测数据显示,2020 年,在新冠疫情冲击下,化妆品市场规模增速放缓,预计全球化妆品市场规模同比增速为仅 1.6%;但中国化妆品市场规模受影响较小,预计其同比增速仍达到 7.1%。
随着疫苗覆盖面逐渐拓宽,叠加口红经济效应持续发酵,Frost & Sullivan 预计 2024 年全球化妆品市场规模将达到 6400 亿美元,其中中国化妆品市场规模将达到 5800 亿元。
中国化妆品市场发展速度高于全球整体水平,主要得益于近年来互联网平台发展。
美妆类产品利用互联网平台培养存量用户的消费习惯,扩大宣传吸引增量用户,年轻用户需 求边界扩张,美妆类产品渗透率提升,带动国内化妆品行业较快发展。
同时,近年来国货品牌凭借日益提升的产品质量和日渐成熟的互联网平台推广,自主品牌的消费者认可度有所提升,市场份额提升较快,因此国货品牌为推动中国化妆品市场发展做出 了不可或缺的贡献。

护肤品为化妆品市场中的第一大品类。
根据 Frost & Sullivan,2019 年护肤类产品在全球化妆品市场中占比约 40%,稳居首位;就中国市场而言,2018 年护肤类产品在中国化妆品市场中的占比高达 51.75%,远高于世界整体水平。
由此推出,在化妆品消费领域中,中国消费者更热衷于护肤保养类产品。
同时,护肤品在化妆品市场中增速最高,2019 年全球护肤品市场增长率约 8%,远高于整体化妆品市场,这反映出在爱美和保养意识强化的时代,消费者对护肤品的需求不断提升。

2.2 功能性护肤细分行业的赛道向好
2.2.1 功能性护肤品行业的基本概况
功能性护肤品的定义及分类。
功能性护肤品是指专门针对问题性皮肤、有一定治疗作用的药理性护肤品,主要包含皮肤学级护肤品、成分功效护肤品和械字号医用敷料。
其中,皮肤学级护肤品是狭义的功能性护肤品,主要面向敏感肌人群,往往需要深度绑定院线资源,具有一定的行业准入门槛和技术壁垒。
国内代表品牌包括贝泰妮旗下的“薇诺娜”、上海家化旗下的“玉泽”;国外代表性品牌包括欧莱雅集团旗下的“理肤泉、薇姿、科颜氏、修丽可”、皮尔法伯集团旗下的“雅漾”等。
随着我国化妆品行业的发展,产品端呈现细分化、差异化的趋势,功能性护肤品成为近年来发展较快的细分品类。

2.2.2 我国功能性护肤品行业具备较大的发展空间
近年来,我国皮肤学级护肤品的市场规模不断提升。2010-2019 年,中国皮肤学级护肤品的市场规模从 27.7 亿元逐年提升至 135.5 亿元,年复合增长率达 19.29%。
其中,2019 年,中国皮肤学级护肤品市场规模突破百亿元,同比增长 32.3%。

我国皮肤学级护肤品人均消费较低,市场发展潜力巨大。
目前,皮肤学级护肤品在我国仍处于导入期阶段,与全球主要国家相比,我国皮肤学级护肤品的人均消费较低。

2019年,我国皮肤学级护肤品的人均消费为 1.4 美元/人;而法国、美国、日本、韩国和英国的皮肤学级护肤品人均消费分别为27.6、9.4、6.3、5.1、4.6美元/人,均显著高于我国水平。
未来随着我国人均收入水平提高以及功能性护肤品渗透率提升,功能性护肤品市场的发展潜力巨大。
2.2.3 我国功能性护肤品的市场需求呈增长趋势
我国化妆品行业逐渐往专业化方向发展。
随着生活水平的提高及消费理念不断趋于成熟,消费者不再单一的追求化妆品美白、保湿等基础功效,而更加关注产品的安全性、针对性、专业性,对于产品成分的关注度也不断提升,周期性合理重复购买适合自己肤质的化妆品已成为很多消费者的日常需求。
根据品域美创联合美业颜究院、英敏特于2019年发布的《敏感肌护肤品市场调研报告》(以下简称《敏感肌护肤市场调研报告》)的数据显示,敏感肌市场的消费者具备更强的皮肤护理常识,在购买产品的时候非常关注成分和使用效果,希望购买性价比高、效果强、见效快的敏感肌护肤产品。
89%的消费者会因为产品成分而购买敏感肌产品,而未购买的主要原因是担心产品没效果。

我国功能性护肤品的市场需求逐渐提高。
根据《中国皮肤性病学杂志》的数据显示,受空气、环境、压力等多因素的影响,敏感肌人群基数较大且覆盖范围越来越广,我国 35%以上女性属于敏感肌人群。
根据艾瑞咨询统计,敏感肌女性人群中超过七成处于弱度或轻度敏感,瘙痒、刺痛、泛红是轻度敏感肌人群的主要症状,该类症状通过日常护肤就可以对敏感肌进行一定的改善。
表 6:2020 年中国女性敏感肌各级严重程度人群分布的情况
图 28:2020 年中国女性敏感肌各级严重程度人群占比(%)

敏感肌人群有巨大的皮肤改善需求,且市场需求具有高粘性。
敏感肌人群不仅消费动力大,而且客户粘性高。
根据《敏感肌护肤市场调研报告》的数据显示,41%的消费者会以购买修复类护肤品作为修复敏感肌的主要方式,他们在出现皮肤瘙痒、红斑、面部潮红、刺痛等症状时购买敏感肌产品。
此外,功能性护肤品的复购率较高,尤其头部品牌。以贝泰妮的“薇诺娜”官方旗舰店(天猫)为例,近三年公司产品的复购率已达到 30%。

2.2.4 逐渐趋严的行业监管助力行业良性发展
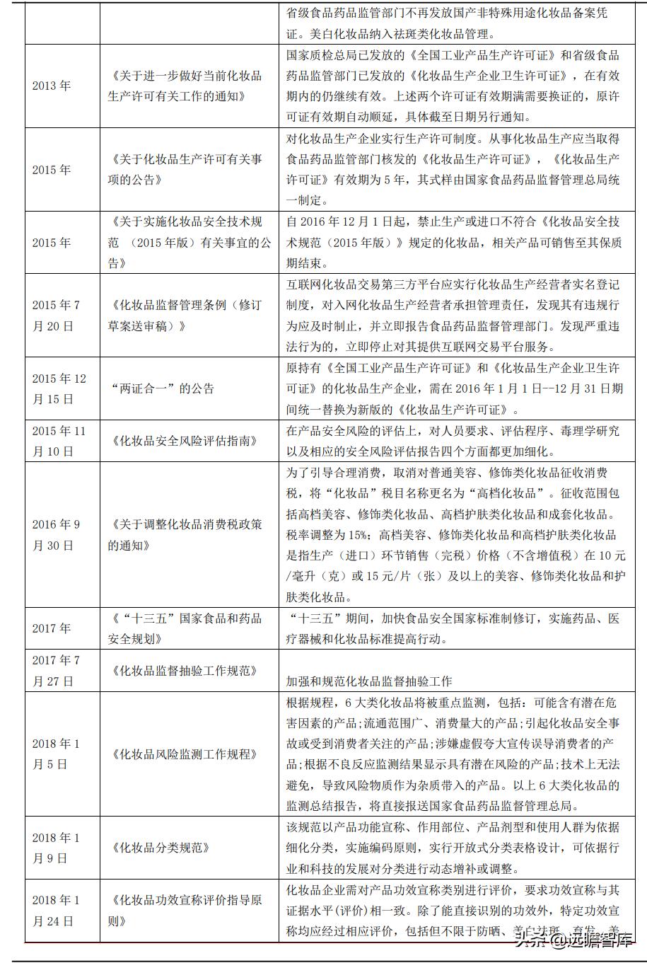
国家政策不断进一步细化的约束,引导国内化妆品行业规范化发展。自 1990 年起,国家卫生部发布《化妆品卫生监督条例》,规定未取得《化妆品生产企业卫生许可证》的单位,不得从事化妆品生产,从此拉开我国对化妆品的卫生质量和使用安全监督的幕帘。
接着,国家不断细化和规范化妆品注册和备案的流程,比如 2011 年的《国产非特殊用途化妆品备案管理办法》等。

随着行业规范化的推进,国家也不断地从生产和检测两格方面推进化妆品质量的管理。从生产商来看,2016年起,国家药监局发布新规“两证合一”,对化妆品生产许可的标准提出了新要求,重点在于提高企业在生产质量管理方面的要求;2018年,《化妆品分类规范》和《化妆品功效宣称评价指导原则》中引导和规范了化妆品企业正确地说明化妆品的分类和功效。
从检验角度来看,2017年,《化妆品监督抽验工作规范》加强和规范化妆品监督抽验工作;2019年,化妆品检验检测机构能力建设指导原则中加强化妆品类型的检验检测能力。 行业监管新规将加速未来行业内小品牌出清、品牌向头部集中。
国务院颁布的《化妆品监督管理条例》(以下简称《条例》)已于2021年1月1日起开始实施,我国的化妆品监管将进入2.0时代。
与1990年开始实施的《化妆品卫生监督条例》相比,《条例》首次对化妆品监管条例进行全面修改,首次提出注册人、备案人概念,并将牙膏参照普通化妆品管理,打击假冒伪劣,加强网络销售监管等。
为贯彻落实《化妆品监督管理条例》《化妆品生产经营监督管理办法》,国家药监局组织起草了《化妆品不良反应监测管理办法(征求意见稿)》,曾于 2020 年 9 月向社会公开征求意见。
经对收集的意见研究分析后,国家药监局对该文件进行了修改完善,近期再次向社会公开征求意见。
这是我国化妆品发展史上具有里程碑意义的大事,是国家层面首次针对化妆品监管信息化建设出台的行业基本数据采集标准。
以上标准的落地,标志着我国化妆品行业监管将正式迈入信息化新阶段。在行业监管趋严、化妆品新规提升功效技术和费用支出等门槛的大背景下,专业的功能性护肤品牌将迎来更好发展。



3、公司的竞争优势以及同行业公司对比
3.1 公司可比公司
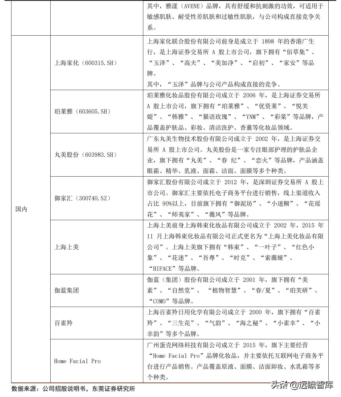
公司主要品牌竞争对手。
公司专注敏感肌护理市场,经过多年培育,公司旗下“薇诺娜”品牌已在国内相应细分市场中占据了比较高的市场份额,公司产品已与国内外知名化妆品品牌展开直接竞争。

国际市场上,公司最主要的品牌竞争对手为欧莱雅集团(L’ORÉAL)旗下的薇姿(Vichy)和理肤泉(La Roche-posay)、皮尔法伯集团(Pierre Fabre)旗下的雅漾(AVENE)。公司最主要的国内品牌竞争对手为上海家化旗下的“玉泽”。


3.2 各公司产品结构的比对
3.2.1 公司产品结构的竞争优势
公司致力打造敏感肌,聚焦主品牌,积极拓展子品牌,不断完善产品矩阵。
公司品牌定位清晰,具有较强的品牌塑造能力,经过多年发展,已拥有“薇诺娜”为核心的等 多个品牌,生产、销售 11 个大类,数百个 SKU 的系列产品,涵盖舒敏、美白、祛斑、抗衰、防晒等多个领域。
其中,公司长期聚焦和深度打造主品牌“薇诺娜”,该品牌系公司最重要的品牌,专注于敏感肌肤护理和修饰,旗下产品线齐全,涵盖护肤品类、彩妆类、医疗器械类几个大类。
2021年,“薇诺娜”继续聚焦,继续巩固“舒敏”系列在皮肤学级护肤品的龙头地位,同时积极拓展“美白”、“防晒”、“抗衰”等其他功效性品类。
围绕着已成功塑造的主品牌“薇诺娜”,公司在此基础上不断衍生,积极拓展多层次销售市场,塑造了专注于专业婴幼儿护理的“WINONA Baby”品牌、专注于痘痘肌肤护理的“痘痘康”品牌、专注于高端皮肤修护的“Beauty Answers” 品牌以及专注于干燥性皮肤护理的“资润”品牌,以满足不同年龄、不同偏好的消费者需求。

主品牌“薇诺娜”以“舒敏系列”为核心产品线,打造明星爆款单品。
公司主品牌“薇诺娜”产品根据产品功效可以细分为“舒敏系列”、“极润保湿系列”、“柔润系列” 等多个系列产品,其中以专注于舒缓肌肤敏感问题的“舒敏系列”为核心。
2017年-2020H1,公司“舒敏系列”产品的销售收入占主营业务收入比重较高,稳定在30%以 上。
其中,“舒敏系列”中的“舒敏保湿特护霜”(主要包含15g、50g等规格)系公司的王牌畅销单品,2017年-2020H1,其销售收入占主营业务收入比重平均为17%左右。
表 10:公司“薇诺娜”舒敏系列产品矩阵


公司持续巩固“薇诺娜”品牌的龙头地位,夯实其核心“舒敏”产品线。
根据Euromonitor(LBN Brand Shares)的统计,2020年,公司旗下“薇诺娜”品牌在皮肤学级护肤品国内市场排名稳居第一。
公司凭借“薇诺娜舒敏保湿特护霜”、“薇诺娜舒敏保湿润肤水”、“薇诺娜舒敏保湿修护精华液”等多款敏感肌肤护理产品在国内皮肤学级护肤品市场占据了约26.00%的市场份额,同比提升 2.5个百分点,相较于第二、第三名的领先优势继续扩大;排名前 5 的其他品牌包括雅漾、理肤泉、贝德玛、薇姿等国际知名化妆品品牌。


3.2.2 主要品牌竞争对手的产品结构比对
公司的王牌单品“薇诺娜舒敏特护霜”是专业的敏感肌肤护理产品。公司专注于应用纯天然的高原特色植物活性成分,以皮肤学理论为基础,通过专业萃取技术提供温和、专业的敏感肌肤护理产品,并形成了一定的技术专利和研发壁垒。
公司的王牌单品“薇诺娜舒敏特护霜”的核心活性成分为马齿苋提取物和青刺果油,该活性成分的制备方法系公司的发明专利。
马齿苋的主要功效为舒缓皮肤泛红、干痒、灼热等不适症状,青刺果能增强皮肤自我修复能力,二者具有较强的修护敏感性皮肤屏障的功能。相较于可比品牌产品,“薇诺娜”成分更温和安全。
以“薇诺娜舒敏特护霜”为例,其核心成分为纯植物提取物,具有针对敏感性皮肤的舒敏、抗炎、保湿等主要功能,更适合追求产品安全、成分不刺激的敏感肌群体。


从产品结构的分类来看,对比 A 股可比公司,贝泰妮更专注于功能性护肤品市场。
贝泰妮的主营业务分为护肤品、彩妆、医疗器械和其他,其中护肤品是其最主要创收业务,2020年,公司护肤品的营收占比高达89.53%,显著高于上海家化(34.13%)、丸美股份(51.63%)以及珀莱雅(86.41%)。
其中,珀莱雅的护肤类业务营收占比与贝泰妮最为接近,但两者产品专注的细分市场不同,珀莱雅深耕大众护肤品市场且高增长业务为彩妆类产品,而贝泰妮更专注于敏感肌肤护理的细分市场。
上海家化旗下拥有与“薇诺娜”构成直接竞争关系的“玉泽”品牌,但从整体的产品结构来看,上海家化还专注于母婴市场,美容护肤的营收占比远低于贝泰妮。
对于丸美股份而言,护肤类、眼部护理类和肌肤清洁类产品系其主营业务,其中以眼部护理著称化妆品界,其产品结构和细分市场有别于贝泰妮。


3.3 公司销售渠道的竞争优势
“专业医生推荐”的营销模式首先为公司建立了良好的口碑。
公司前期主要与院线合作,在国内医院的皮肤科布局,通过“医生推荐”的营销模式进行推广,建立起了良好口碑。
顺应了医院皮肤科从诊断、治疗和研究的重心开始向皮肤美容转变的趋势,公司成立了线下的薇诺娜皮肤医疗美容中心。
该中心是一家集医疗、教学、科研于一体的大型专业皮肤医疗美容特色机构,同时也是CDA(中国医师协会皮肤科医师分会)指定的国内一流的皮肤美容主诊医师培训基地。
其拥有国内顶尖皮肤科专家团队,前期已为全国数百家医院培养了上千名的皮肤美容医生,目前已获得了《医疗机构执业许可证》。前期与国内院线较深的合作是“薇诺娜”的发力点,也正是薇姿、雅漾、理肤泉等外资药妆品牌的软肋。
在皮肤医疗美容行业,我国对外资设立了严格的门槛,外资药妆品牌在国内很难建立起类似的皮肤医疗中心,而“薇诺娜”正是利用其皮肤医疗美容中心,首先在医院渠道建立起了良好的知名度。
公司不断强化“薇诺娜”的专业科研形象。
“薇诺娜”建立了逑美APP,为顾客患者提供专业的线上咨询和专属的治疗建议。
不仅如此,“薇诺娜”还联合当下国内较受90、00后欢迎的科普载体丁香医生发布了《敏感肌肤精准防护指南》,并联合知乎打造线上圆桌讨论,用浅显易懂的语言,从自我辨别敏感性皮肤及发生原因、敏感性皮肤精准修护解决方案等向消费者传递科学护肤,呼吁人们重视肌肤健康、关爱敏感肌,同时也强化了“薇诺娜”在年轻群体中的科研专业形象。

线上多平台运营,积极把握唯品会、抖音等潜力电商渠道的平台红利。
近年来,公司顺应化妆品行业新零售模式的发展趋势,快速拓展线上销售渠道,与天猫、唯品会、京东等大型B2C平台进行深度合作,并借助微信平台搭建线上商城进行产品销售。
在天猫渠道流量增速放缓的行业背景下,2021H1,公司通过阿里系销售渠道实现的收入为 5.87亿元,占主营业务收入的比重达41.95%,同比增长仍有29.78%;唯品会渠道收入占公司主营业务收入的比重也达到了10%以上。
2021年,在“6·18”年中大促活动中,“薇诺娜”蝉联天猫美妆国货新锐No.1,成为天猫美妆类目TOP10中唯一国货。
同时,公司进行精准营销,与具有公信力的KOL(如薇娅、李佳琪)进行深度合作,以线上直播带货的形式在各大电商平台进行种草和推广,实现品牌宣传与产品销售相结合的双向互动。
此外,公司还聘请个人形象与品牌定位高度契合的明星如舒淇进行品牌代言,树立专业的品牌形象。
线下方面,公司积极开展新渠道。
公司在继续拓展连锁药房OTC渠道的同时,积极开拓屈臣氏等新渠道。
2020年下半年,“薇诺娜”开始入驻屈臣氏,并成为了首个登上Derma Wall的国产护肤品牌。
2021H1,公司线下销售增长同比超过了90%,这主要来自屈臣氏、H.E.A.T等在内的新渠道以及与一些省级连锁药店开展的新合作。公司表示将继续拓展线下布局。

3.4 各公司研发能力的比对
3.4.1 公司的研发优势
公司聚焦功效性护肤品核心技术,重视研发投入和研发体系建设。公司持续完善研发中心各模块功能并升级为贝泰妮研究院,成立特色植物研发中心、功效性护肤品研发中心以及医疗器械研发中心。
2020年,公司研发设计了“光透皙白”、“特安养护”系列等 50 余款新品;自主研发的多个护肤品配方技术及产品外观设计,累计申报获得授权发明专利 15 项,实用新型专利 17 项,外观设计专利18项;发表论文 5 篇,其中SCI2篇;累计参与制定 11 项团体标准。
此外,公司围绕特色植物提取物有效成分制备与敏感肌肤护理领域研究的自主研发技术,拥有 11 项核心技术,2020年,应用核心技术实现的销售收入占公司主营业务收入的比例达到 95%以上。
公司树立了针对敏感性肌肤产品的行业标杆。
公司集中优势资源专注于敏感肌护理细分领域的研发,在行业内占据了一定的研发优势。
2019年,公司旗下“薇诺娜”品牌被行业权威杂志《化妆品报》评为“敏感肌护理品类第一名”。
公司系国家高新技术企业,同时也是国家工业和信息化部认定的“国家绿色供应链管理示范企业”、云南省人力资源和社会保障厅认定的“云南省博士后科研工作站”。
2020年,公司工业设计体系入选“云南省工业设计中心”,名列云南省产业发展“双百”工程重点培育企业名单。公司拥有强大的研发团队。
公司目前的研发团队汇集了药物制剂、药物分析、中药学、生物制药、药理学、生物工程、高分子化学、精细化工、设计等不同学科的各类专业人才,使公司在配方开发、植物提取研究、产品开发和评估技术、包装设计等方面处于行业领先地位。
截至2021年3月,公司拥有研发团队逾百人,其中本科学历以上的有84人,包括博士学历3人,硕士学历24人,本科学历57人。
此外,公司董事长郭振宇先生具备较强的专业背景,对产业发展具有前瞻性的探索。郭振宇先生曾任滇虹药业集团股份有限公司董事长、总裁,系首位归国创业的海归美国终身教授以及国际健康产业领袖,并打造了中国皮肤科知名品牌“康王”和功效性护肤品品牌“薇诺娜”。
3.4.2 可比公司研发能力的比对
公司的研发投入总额逐年增加,研发人员数量占比保持平稳。
2017-2020年,公司研发投入总额从0.29亿元逐年增加至0.69亿元,年复合增速为33.53%。与同行业公司相比,公司的研发费用复合增速最高,比珀莱雅、上海家化、丸美股份分别高出12.60个百分点、35.65个百分点和12.51个百分点。
从研发投入占营收的比重来看,与可比公司相比,公司处于中上游水平。2017-2019年,公司的研发投入占总营业收入的比重从3.62%波动降至2.78%,但均高于其他可比公司;2020 年,公司研发投入占总营收的比例降至2.61%,仍高于珀莱雅和上海家化,但低于丸美股份。
对于研发人员数量占比情况而言,2017-2020年,公司研发人员数量占比稳定在5%以上;而其他可比公司则波动较大,其中丸美股份波动最明显。


3.5 各公司财务指标的比对
3.5.1 可比公司盈利能力的比对
公司ROE具有明显优势。2017-2020年,公司ROE整体呈下降趋势,从60.26%逐年降至45.33%,但仍显著高于珀莱雅、上海家化、丸美股份以及欧莱雅。
将公司ROE进行拆解,可以看出公司ROE的下降主要是因为权益乘数的降低,即公司的负债程度呈逐年下降趋势。
在同行业可比公司中,2017-2020年,上海家化、丸美股份和欧莱雅的ROE整体均呈下降趋势,其中丸美股份的降幅最明显;而珀莱雅的ROE则呈上升趋势,从13.76%逐年上升至19.90%。

公司的毛利率和净利率整体上高于可比公司。
2017-2020年,公司毛利率从81.28%波动下降至76.25%,但仍高于同行业可比公司。
其中,2020年毛利率降幅较大,这主要是因为公司采用新收入准则编制2020年度财务报表,若剔除该因素影响,2020年公司实现的销售毛利率约为80.46%,同比保持稳定。
在可比公司中,2017-2020年,珀莱雅和欧莱雅的销售毛利率整体呈上升趋势,而上海家化和丸美股份则呈下降趋势。
对于销售净利率而言,2017-2020年,公司净利率从19.47%波动提升至20.62%,这主要是管理费用率和财务费用率下降所致。
公司净利率整体上高于欧莱雅、珀莱雅和上海家化;但低于丸美股份,主要系因为丸美股份的销售费用率与贝泰妮相比具有明显优势。

3.5.2 可比公司营运能力的比对
对比可比公司,公司的应收账款周转速度居中,而存货周转速度有待提高。
存货方面,2018-2020年,公司的存货周转速度逐年提高,存货周转天数从289.41天减少至 130.10天;其中,2020年,存货周转速度略高于欧莱雅。
应收账款方面,2017-2020年,公司的应收账款周转天数从24.73天减少至20.41天,整体上处于同行业可比公司的中间水平,低于欧莱雅和上海家化,而高于珀莱雅和丸美股份。


4、报告总结
公司系功能性护肤黄金赛道的国货龙头,品牌定位清晰,品牌塑造/营销/产品研发/盈利等能力均具有显著优势。
从行业角度出发,功效护肤品赛道向好,未来发展空间巨大,在监管趋严的大环境下,行业集中度有望继续提升,利好头部优秀企业。
公司业绩持续高增,聚焦主品牌,发力子品牌,有望为公司带来新的业绩增长点。
短期上,公司加大品牌形象推广宣传费用、人员费用以及电商渠道费用的精准投入,为2021Q4各项大促活动热销产品进行提前生产和备货采购;双 11 预售,主品牌“薇诺娜”在天猫、抖音的线上销售表现靓丽。双 11 在即,公司有望迎来靓丽表现。
预计公司2021- 2022年的每股收益分别为1.90元、2.52元,当前股价对应PE分别为118倍、89倍。
5. 风险提示
(1)行业竞争加剧的风险。
在国际品牌、国内品牌纷纷加大投入的情况下,功效性护肤品市场竞争变得越来越激烈。若公司不能及时开发出适应市场需求的新产品,可能会影响公司在细分市场的领先地位,从而使得公司销售收入增长放缓甚至出现下滑,公司的盈利能力可能会受到不利影响。
(2)销售平台相对集中的风险。
公司在天猫(包括天猫超市)、唯品会、京东、微信四大平台的收入占比逐年上升。如果公司未来出现与上述平台之间的合作关系发生变化、平台流量下滑、平台销售政策及收费标准出现调整等情况,将有可能对公司在上述平台的业务开展产生不利影响。
同时,若公司未能及时拓展其他具有竞争力的平台,则上述情况将会对公司的经营业绩带来不利影响。
(3)销售季节性波动的风险。
公司通过电子商务渠道实现的销售占比较高,受“双11”、“双12”等主要的大型促销活动影响较大,公司的销售收入在大型促销期间爆发式增长,导致公司第四季度销售收入占比较高,公司的销售收入及利润存在季节性波动,经营业绩存在一定季节性波动的风险。
(4)产品质量控制的风险。
公司“薇诺娜”品牌重点针对敏感肌护理,多适用于肌肤较为敏感的人群。产品适用人群的定位决定了公司对于产品的质量要求较其他化妆品更高。
但若公司未来在采购、生产过程中未做到有效的质量控制,消费者使用公司产品产生过敏等不适现象,可能会引起消费者投诉,甚至有可能面临监管部门行政处罚的风险。
此外,如若大批量的货品存在类似质量问题,且公司并未及时、妥善的进行处理,有可能会对公司“薇诺娜”品牌的客户信任度、忠诚度产生不利影响,进而影响公司整体经营业绩。
(5)委托加工的风险。
委托加工模式是公司主要的生产模式。在委托加工模式下,公司向委托加工厂商提供生产所需的原料和包装材料,委托加工厂商按照公司要求进行产品生产。
虽然委托加工是化妆品行业生产模式的常态,公司对委托加工厂商的开发、审核、质量控制等制定了一系列的管理制度,但若委托加工厂商出现主要设备无法正常运作、人员紧缺、生产质量控制不达标等情况,公司仍将面对供货不足、货品质量瑕疵等问题,进而影响公司正常经营。
(6)营销模式无法顺应市场变化的风险。
化妆品企业的竞争一定程度上是营销模式的竞争,对时尚的敏锐度和对热点的把握能力,决定了企业能否灵活运用营销方式,进而拥有先发优势。
而互联网的高效性也对响应的速度提出了更高的要求。
近年来,市场营销方式发生了巨大变化,小红书、抖音、微博、知乎等新兴媒体流量呈现爆发式增长,网络流量入口呈现碎片化的趋势,营销渠道更为多元化。
如若未来公司不能及时把握市场营销模式的变化,迅速捕捉符合市场偏好的营销模式,则可能出现公司营销决策失误,进而影响公司经营业绩。
—————————————————————
请您关注,了解每日最新的行业分析报告!
报告属于原作者,我们不做任何投资建议!
如有侵权,请私信删除,谢谢!
获取更多精选报告请登录【远瞻智 库官网】或点击:「链接」