大家是不是经常听说谁谁的朋友出国回来了,赶紧让他帮忙在机场免税店捎点东西?最近又出了好消息:这样的进境免税店又增加了19个!快看看都设在哪里,以及具体的购物相关规定吧!
新增19个进境免税店,13个机场口岸和6个水陆口岸各设1家
据财政部有关负责人介绍,进境口岸免税店在国内并不太多,主要设在北京、上海、深圳、珠海等几个进境口岸。去年4月,国务院常务会议决定,增设和恢复口岸进境免税店。财政部会同商务部、海关总署、国家税务总局、国家旅游局研究提出了口岸进境免税店政策和增设方案。
经国务院同意,此次决定在广州白云、杭州萧山、成都双流、青岛流亭、南京禄口、深圳宝安、昆明长水、重庆江北、天津滨海、大连周水子、沈阳桃仙、西安咸阳和乌鲁木齐地窝堡等机场口岸,深圳福田、皇岗、沙头角、文锦渡口岸,珠海闸口口岸,黑河口岸等水陆口岸各设1家口岸进境免税店。
口岸进境免税店购物适用对象
口岸进境免税店的适用对象是尚未办理海关进境手续 的旅客。在口岸进境免税店购物必须同时符合以下条件:
1.进境旅客持进出境有效证件和搭乘公共运输交通工具的凭证购买;未搭乘公共运输交通工具的,进境旅客持进出境有效证件购买。
2.进出境有效证件指护照、往来港澳通行证或往来台湾通行证。
3.购物应按规定取得购物凭证。
免税税种
关税、进口环节增值税和消费税。
免税购物金额
在维持居民旅客进境物品5000元人民币免税限额不变基础上,允许其在口岸进境免税店增加一定数量的免税购物额,连同境外免税购物额总计不超过8000元人民币。
购物流程
进境旅客在口岸进境免税店购物后,由本人随身携带入境。在同一口岸既有出境免税店又有进境免税店,进境旅客在出境免税店预订寄存后,在进境时付款提取的,视为在口岸进境免税店购物。
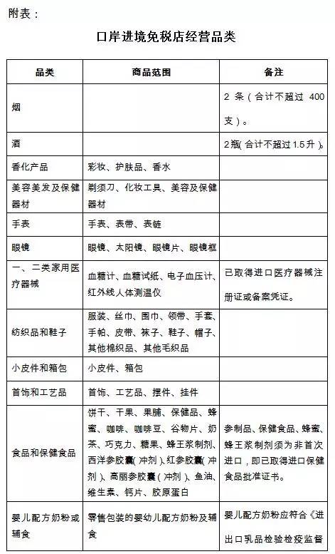
免税商品品类


综合财政部网站、人民日报报道