来源:南京卓远

过去三年,上海加快国际经济、金融、贸易、航运、科技创新“五个中心”建设,努力构筑中心城市的功能优势,在长三角一体化发展当中积极发挥了龙头带动作用。在上半年疫情封城冲击下,2022年上海全市GDP仍然高达4.47万亿元,较2019年年底增长了17.6%,位于全国第十一位,地方一般公共预算收入达到7608.2亿元,增速7.9%。同时,国有资产总额达到27.59万亿元,同比增长5.24%,实现营业收入3.79万亿元,全面完成区域综改试验、国企改革三年行动,连续2年在国务院国资委评估中获评*级A**,其中,上海集成电路研发中心获“科改示范行动”全国标杆,上汽集团选为国企改革三年行动综合典型。下一步将上海国资将分层分类建设世界一流企业,实施新一轮上市公司高质量发展行动,推动一批符合国家战略、市场认可度高的企业上市。

(一)国资规模与布局优化调整
上海市国资委官网显示,目前市管企业为41家,包括21家市场竞争类、6家金融服务类、14家功能保障类企业。市属国有资本25%左右集中在战略性产业领域,30%左右集中在优势产业领域,35%左右集中在城市安全和民生保障领域。根据上海国资委公布数据,2022年,上海市地方国有企业实现营业收入3.79万亿元,利润总额2522.51亿元,国有资产总额达到27.59万亿元,约占全国地方国企的9%、14.7%,13.4%,是仅次于央企的第二大国资系统。
根据《关于印发上海市国资委2023年工作要点的通知》(以下简称“《重点工作》”),2023年上海在国资布局方面将在以下方面进行探索:一是进一步扩大国资规模,力争全年主要经营指标增速高于全市GDP增速,固定资产投资总额、在沪缴纳税费、重点行业等经济增长指标高于全市平均增速。二是持续培育壮大战略性产业,形成产业集团、投资公司、基金、研发平台协同联动发展体系,聚焦重点产业,积极布局汽车芯片、数字经济等7个新赛道。三是深化平台公司改革,加大对平台公司赋能赋权力度,推动平台公司开展市场化运作,优化考核评价指标,建立投资运营超额收益分享机制。四是“功能定位+股权结构+组织形态”的监管矩阵,鼓励符合条件的企业在管理制度、内容、方式、程序上积极实践。

图1 近年上海国资经营情况
数据来源:上海国有资产委员会官网
(二)重组整合
近3年,按照主业归核、资产归集、产业归位的重组思路,上海国资完成了9组17家企业集团重组整合。其中,市级层面改组设立功能性平台公司2家;新组建集团企业7家,主要涉及长三角一体化,交通、农投、数据、康养、战略新兴等领域。另外,实施城镇集资集企综合专项改革,推动轻工集管中心由光明食品集团调整至上海联社,实现本市城镇集体资产集中统一监管。
根据《重点工作》,2023年重组整合上海将继续推进战略性重组专业化整合,一是要改组或组建一批新的企业集团,包括上海交易集团、上海人才集团、稳步推进金控公司申设等工作;二是推动不同层级间的融合发展及监管,研究城镇集资集企融合发展路径,推动市属国有企业监管、扶办的集体企业改革调整。三是加大“两非两资”和非正常经营企业清退力度。
表1 上海市地方国企战略性重组与专业化整合事件梳理(不完全统计)

备注:1、案例统计不含中央企业与上海国资间的重组;2、参考来源:choice,相关资讯整理
(三)混合所有制改革
上海国资以混改作为国资国企改革重点,以企业集团整体上市和核心业务资产上市为推进主要路径,改革成效受到了国务院国资委肯定。449家“双百企业”动态名单中上海市入选企业数量为9家,为全国入选户数最多的省市;其中,东方创业获全国双百企业评估优秀;除双百外,上海市国资委系统混合所有制企业户数、资产、收入和利润约占监管企业总数的77%、88%、90%和96%,已有130余户企业开展了员工持股,85%的市场竞争类企业集团运用多种激励工具,20家市管国有企业聘用职业经理人114名,建立工资总额与效益联动机制。
上海国资在混改做了多方面探索,一是明确混改各环节的责任主体、基本流程和主要风险,出台《本市国有企业混合所有制改制操作指引(试行)》,规范本市国有企业混合所有制改制操作流程和实施细则;二是分类分层系统推进,根据企业类型和功能定位,企业层级“一企一策”、积极推进国资国企与外资外企合作;三是创新改革方式路径,通过组建国企改革基金、通过证券市场、产权市场等引入各类投资主体参与改制重组、创新如ETF、综改试验基金等金融产品助力改革。四是加强三项制度改革,健全长效激励机制,实行有差别的工资与效益联动机制确定工资总额,运用股权激励、股票期权、员工持股、项目跟投等多种激励工具。
根据《重点工作》,2023年上海国资将深化混合所有制改革及专项改革,一是实施二次混改,针对上海整个国资系统国有股份占较高还是普遍存在的现象,将对包括绿地集团在内国有股比较高的混改企业实施“二次混改”;二是将强化考核评价对标力度,修订创新转型专项评价实施方案,完善职业经理人薪酬制度改革工作方案;三是加强激励机制,推动区属企业经理层开展任期制契约化管理,以科技型企业、上市公司为重点继续实施一批股权类或现金类激励计划,扩大企业自主清算工资总额试点范围,继续开展员工持股试点,建立利益共享、风险共担的*绑捆**机制;四是解决历史遗留问题,研究制定技术创新和历史遗留问题的尽责免责清单,健全容错纠错机制。
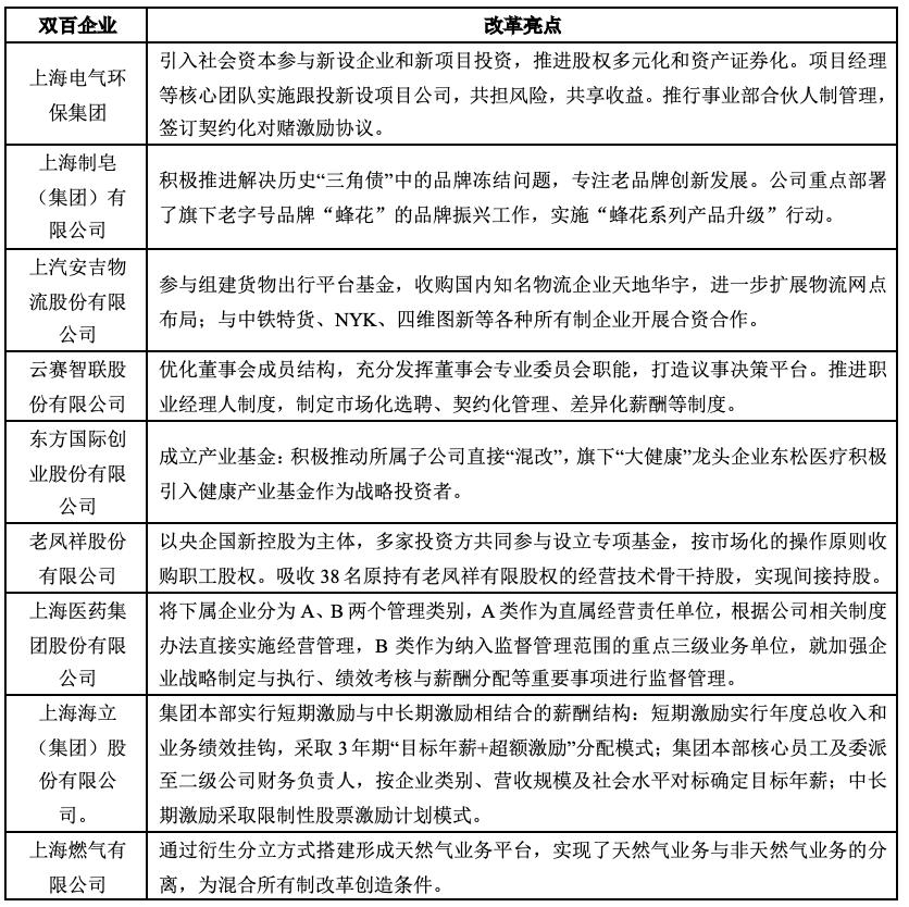
表2 双百企业典型案例改革举措亮点

数据来源:企业官网、资讯整理
表3 上海中长期激励机制工具

数据来源:《企业管理杂志》
(四)地方国有企业IPO与上市公司管理
目前,上海地方国有控股上市公司达96家,总市值2.34万亿元,均位于全国首位,国有上市公司的营业收入和利润占本市地方国资的比重均达80%以上,实现三分之二的市场竞争类上市及金融服务类企业上市全覆盖。同时,近三年上海约推动10家国资控股企业实现科创板上市,聚焦集成电路、生物医药、人工智能、数字城市等十大创新型领域。上海国资开展了一系列上市公司高质量专项行动,通过首发上市、股权收购、资产重组、基金、ETF、REITs等资本运作手段实现万亿资金的资本运作,出台了《市国资委关于推动提高国有控股上市公司质量的实施意见》,探索建立市值管理绩效水平分析评价机制,将上市公司市值管理纳入企业考核评优体系。
根据《重点工作》计划,2023年上海一是要加快符合条件的企业上市,尤其是支持动力创新企业通过科创板等多层次资本市场挂牌上市。二是要实施新一轮上市公司高质量发展行动,聚焦资本规划、公司治理、创新发展、激励机制、信息披露等重点。三是优化上市企业价值管理评价体系,鼓励上市公司加大资本运作力度。
表4 上海市地方国企IPO与并购事件梳理(不完全统计)

数据来源:国资委官网、企业官网、资讯整理
(五)国企强链补链与科技创新
最新国务院国有企业改革领导小组办公室公布最新“科改示范企业”名单上海共3家企业上榜,较2020年新增上海新微技术研发中心有限公司1家企业。
上海近年围绕长三角一体化国家战略、“五大新城”建设等,着力增强集成电路产业自主创新能力,实施国产设备、零部件、材料、设计软件等补链强链固链计划;提升生物医药产业链协同水平,推动创新药、高端医疗器械研发攻关和产业化,同时临港、张江高科、浦东等片区也围绕汽车、医药、元宇宙、新能源、金融等新老产业“链长”加强三链打造。上海国资国企则通过实施“百企合作联盟”“协同创新领航”“产融价值共创”“基建科技赋能”“开放枢纽共建”五大行动,助力上海补链固链强链。
根据《上海市产业技术创新和产业基础能力提升“十四五”规划》以及2023年《重点工作》上海国资一是将进一步制定推动上海国资国企加快战略性产业发展行动方案,完善集成电路等重点产业领域创新图谱。二是培育壮大战略性产业,布局积极布局汽车芯片、国产信创、数字经济以及绿色低碳、智能终端、深海空天开发、高性能复合材料等新赛道,明确牵头企业或链长企业,推动企业战略性新兴产业投资、营收占比增速加快提升。三是提升企业自主创新能力。制定本市国有企业打造原创技术策源地的有关政策,推动落地3-5家国家级重点实验室、市级研发平台,以及一批企业研究院、创新中心建设。指导企业加强高价值专利培育,建设专利导航服务基地。扩大估值试点范围,鼓励企业开展创新投资。
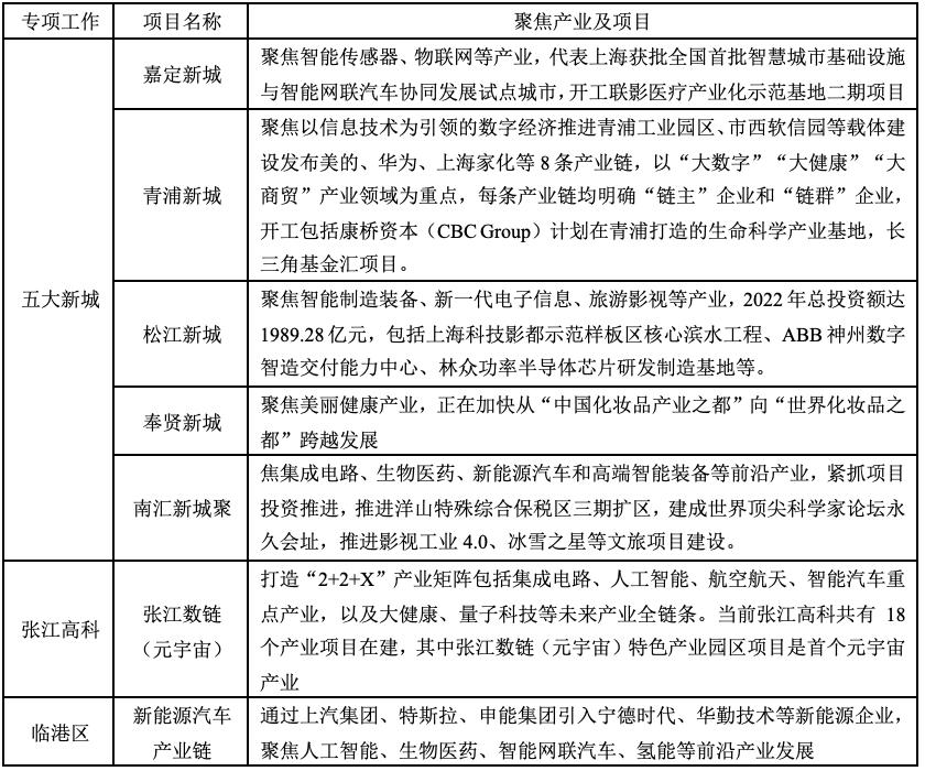
表5 上海补链固链强链项目(不完全统计)

数据来源:上海政府官网、各区政府官网
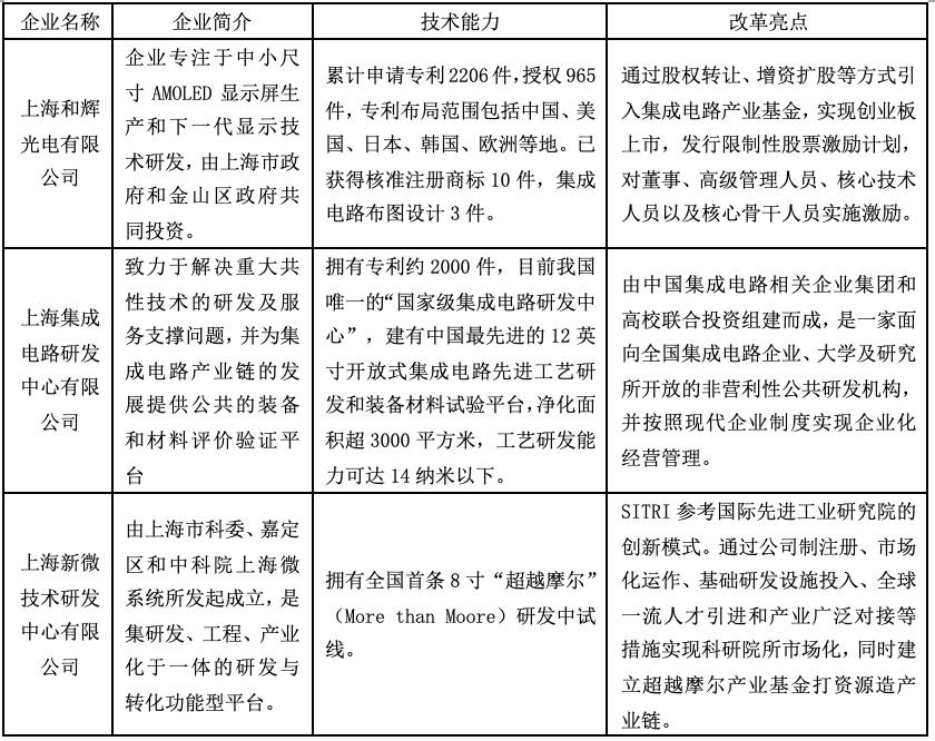
表6 科改示范典型案例梳理

数据来源:上海政府官网、各区政府官网
(六)数字经济与大数据
上海正在围绕“经济、生活、治理”三大领域,全面推进城市数字化转型,目前上海产业数字化增加值规模超过1万亿元,占全市生产总值比重超过40%,围绕数字新产业、数据新要素、数字新基建、智能新终端等重点领域,加强数据、技术、企业、空间载体等关键要素协同联动。上海国资则在数字资产,数据跨境便利流通机制及跨境试点,数据交易流通制度,公共数据与社会数据流通渠道,公共数据开放共享及应用场景授权机制,长三角数据共享,国家数据综合授权和属地返还的共享效率等多个方面展开布局,尤其是上海数据集团成立后承担了上海市公共数据和国企数据的授权运营,与大数据中心和数据交易所形成上海数据要素三驾马车。
未来上海将围绕以下几点持续推进数据经济发展,一是整合大数据资源,根据上海市数据集团高质量筹建工作推进会内容,上海数据集团将整合大数据股份、上海CA、亿通国际、数据交易所等四家企业,并持续推进第二批、第三批整合,实现数据要素交汇、供给、配置及市场化开发利用一体化。二是推进企业建立数据治理规范及体系。根据《重点工作》,鼓励企业开展数据资产ESG披露、数字资产发布、数据产品供给等实践。健全企业数字化转型评估体系,“一企一策”提出诊断意见。打造一批灯塔工厂,改造一批智能工厂,培育一批高水平数字化应用场景。三是打造国际数字之都,根据《上海市数字经济发展“十四五”规划》,上海将拓展数字健康、智能制造等数字新产业、打造智能新终端的智能网联汽车、云上企业等数字新基建、健全数据要素产业生态、做强做大数字贸易。
表7 上海国资大数据企业与项目

数据来源:国资委官网、企业官网、资讯整理
(七)对标世界一流管理提升
上汽集团、绿地集团等6家系统企业入围2022年《财富》世界500强,保持全国地方国资第一;上港集团、申通地铁集团、锦江国际集团、机场集团等5家国企进入全球行业排名前三,8个国企品牌上榜2022年亚洲品牌500强,16家国企进入中国企业500强。
根据2023年上海市国资国企改革发展暨*党**建工作会议,上海国资国企到2027年将形成“1+3”体系,一是要出台关于本市国有企业加快建设世界一流企业的实施意见,全面实施科技强企、改革强企、治理强企、金融强企、人才强企、开放强企“六大强企计划”;二是要形成一批配套方案,研究制订一套对标国际、市场普遍认同、企业可操作落实的评估标准,以及高质量*党**建引领世界一流企业建设等配套方案。三是分层分类梯度推进各类企业形成工作计划和落实举措,建立定期跟踪指导、会商协调机制。
表8 对标世界一流重点工作

(八)合规管理
近年来,上海市国资委积极推动监管企业加强合规管理,努力构建“1+N”的合规管理制度体系。针对部分企业在具体业务合规管理方面存在的机制不完善、制度不健全、腐败风险易发多发等问题,选取招标投标、劳务分包、物资采购、关联交易四个领域制定了《上海市国资委监管企业合规管理系列指南》(2022版)。目前,42家市属国企中已有36家企业制定了合规管理制度,部分企业设置设立内控合规机构以及内控合规专员。
根据《工作重点》,下一步,上海市国资委将进一步加大监管企业合规管理的推进力度,指导监管企业着力打造事前制度规范、事中动态监管、事后监督问责的全覆盖、全链条的合规管理体系,并对落实情况进行督促检查。
表9 上海合规相关政策梳理

资料来源:上海国资委
(九)风险防控
上海城投债规模7037.05亿元,居于全国中间位置,发行平均票面利率3.92%,存量平均票面利率3.22%,偿债压力主要集中在2023年和2025年,债务负担相对较轻,且上海市城投企业多数具备自身造血能力,区域再融资能力强,部分区域城投在隐债置换背景下,整体风险较小。此前,上海国资制发了《进一步加强市国资委监管企业境外投资监督管理有关事项的通知》,加强债务风险全生命周期管理,对信用评级低、集中到期债券规模大、现金流紧张、经营严重亏损的企业予以重点关注。同时将359户重点子企业纳入集团风险预警监测范围,构建“1+1+N”风险预警指标体系,构建事前风险指标预测、事中风险边界管控和事后风险应对的闭环式风险预警管理机制。协调解决了上海电气、绿地集团等一批重大风险事项。
根据《重点工作》上海将进一步加强全面风险协同管理,一是构建涵盖战略风险、业绩风险和运营风险的风险管理框架,强化风险防控工作协同联动。二是探索建立市国资委系统风险稳定基金,推动企业设置审计工作委员会,不断提升风险防范处置能力。三是持续推进重点领域关键环节的风险排查和监督治理,明确重大风险事项化解清单,推动重点子企业风险监控常态化。
表10 当前全国各省城投债发行情况

数据来源:Choice,卓远整理
(十)盘活存量资产
上海国资国企支持存量盘活主要从三个方面开展一是盘活土地存量。根据上海“支持国企盘活存量土地资源十条举措”“推进国企存量土地资源高质量利用工作方案”“国企低效建设用地减量化工作对接方案”等政策,上海国企致力于存量土地改造并进行创新利用,如工业土地盘活改造文化创意产业园、养老产业、康养产业、社区生活圈、产业社区等。二是盘活项目存量,主要通过公募REITs、打包注入上市公司、基金等方式进行存量项目盘活,根据《上海“REITs20条”》打造REITs高地目标,当前已有4只REITs交易。三是不良、低效资产盘活。通过国有资产处置平台实施股权、债权、物权的拆分、组合、置换、交易,推进存量资产盘整退出,促进国有资本的合理流动。
根据《重点工作》,上海2023年在盘活存量方面一是鼓励企业积极参与公募REITs,二是要推动企业存量土地资源“四个一批”高质量盘活,三是将推进企业不动产租赁规范管理。
表11 上海国资盘活存量典型案例

数据来源:卓远咨询整理

附件:相关政策合集
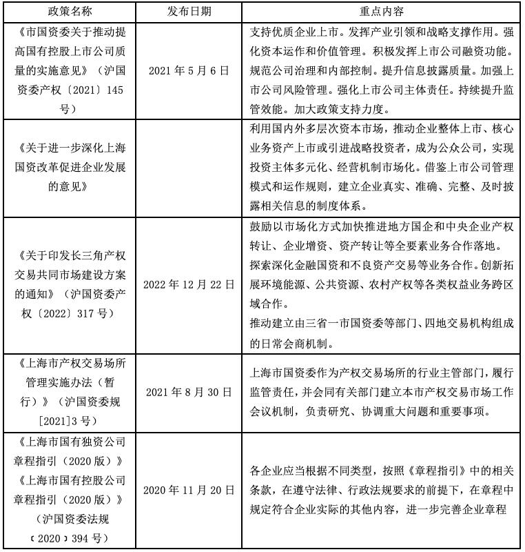
表12 上海国资监管政策

表13 上海地方国企重组整合相关政策梳理

表14 上海国资上市公司管理相关政策梳理

表15 上海市国资混合所有制改革相关政策梳理

表16 上海数字经济与大数据相关政策梳理

表17 上海国企强链补链与科技创新相关政策梳理

数据来源:国资委官网、企业官网、资讯整理