很多小伙伴
平时都会找代购和微商
买各种化妆品、包包、
球鞋、数码产品……
当然,每个人的朋友圈
都有不少做代购和微商的小伙伴

但最近有一个劲爆的消息
做代购和微商的朋友估计要注意了
《中华人民共和国电子商务法》
将于明年1月1日正式实施

韩国化妆品、澳洲奶粉
日本的马桶盖
还有朋友圈里的欧美、泰国代购
明年起还有照常代购吗
答案是:
以后会受到严格监管
一旦违规
最高罚款200万
▼

划重点:
1、不管是什么代购,都需要营业执照,还是采购国和中国双方的营业执照
2、需要缴纳税务,*税偷***税漏**需承担刑事责任
3、没有中文标签,不是国家认监委认证工厂生产等奶粉保健品之类不得销售
别以为自己平时
在朋友圈里打打广告就没事
从现在开始多了一个
“专业名词称呼”——
电子商务经营者
电子商务经营者:

淘宝、京东等电商平台上的代购
微信朋友圈里的微商
在直播平台中卖东西的博主
都属于电子商务经营者
以后怎么管理代购和微商?
1.必须进行登记

如果你卖的是食品
需要申请食品流通许可证;
《电商法》明确规定,
没有中文标签、
不是国家认监委认证工厂生产、
未获取配方注册证的婴幼儿配方奶粉
不得在网络平台销售
除了法律规定的特殊情况外
都必须依法进行登记办理营业执照
否则将面临最高1万元的罚款
2.必须依法纳税

《电商法》的出台
并不是*压打**电商平台
而是给消费者带来了
更好的消费环境
除了对电商、代购、微商等立法
还有一些新规都很有好处——
1.买到假货几率小了
《电商法》实施以后
代购、微信朋友圈卖假货、劣质商品
恐怕不会那么容易了
的确,监管越来越严格
我们买到假冒伪劣商品的几率
也会越来越小
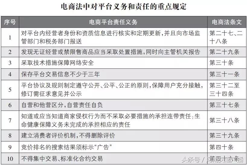
2.电商平台承担“连带”责任
如果平台上卖家的商品有问题
比如奶粉是假的
红酒、化妆品是假的……
那么平台也得承担责任
这样以后在大型电商平台买东西
就更加放心,更有保障了
3.严禁“刷好评”、“删差评”
电子商务经营者不得以虚构交易、
编造用户评价等方式进行虚假
或者引人误解的商业宣传
欺骗、误导消费者
简单来说就是
禁止“刷好评”、“删差评”
否则最高罚款50万
4.不得无故拒退押金

《电商法》规定
电子商务经营者按照约定
向消费者收取押金的
应当明示押金退还的方式、程序
不得对押金退还设置不合理条件
消费者申请退还押金
符合押金退还条件的
电子商务经营者应当及时退还
以后再无“订了就不给退”的霸王条款了





(人民网)