又到年尾
圣诞、元旦、春节等大日子即将一一来临
这也意味着港澳各大商超
一年中最大的促销优惠也要来了

这样可以“买买买”不心疼的日子
自然有很多人不会放过
特别是距离港澳近的广州人
每年这个时候都会扎堆去香港、澳门扫货
大到各种圣诞套装、元旦礼物、干货年货
小到糖果饼干、坚果特产、进口水果……
能搬的都搬回来,过年又可省了一大笔!

不过萌萌哒在这里想提醒大家
有一些“特产”
可是万万不能带入境的哦!
一大堆“特产”“年货”被截获
近期,拱北海关关员在港珠澳大桥珠海公路口岸、拱北口岸等各大口岸陆续截获了各种各样的“特产”,有些还是濒危动植物产品……

干海参
11月29日,海关在港珠澳大桥珠海公路口岸入境客车道查获香港籍旅客携带24包,总重12公斤干海参入境。

濒危动物制品干海马
11月23日,海关在港珠澳大桥珠海公路口岸珠澳旅检进境大厅无申报通道,从一名中国籍入境旅客携带的行李中查获水生动物产品,包括16只共计0.05公斤的濒危动物制品干海马。海马属所有种均为《濒危野生动植物种国际贸易公约》(CITES)附录Ⅱ中所列濒危物种。

进口水果
11月19日,海关查获一内地男子携带大量进口水果入境,包括8包日本提子、4包韩国提子、4个厄瓜多尔麒麟果、1盒新西兰苹果、1盒澳大利亚苹果,重约12公斤,价值3000多元。

香料用的小豆蔻
11月7日,海关在拱北口岸入境旅检通道截获一批由中国旅客违法携带入境的大量原产自印度、可作烹饪香料用的小豆蔻,重达11.6kg,数量约6.5万颗。

白色珊瑚
2018年10月,海关在一入境内地旅客携带的行李中查获一株重1.4公斤的白色珊瑚,为濒危物种石珊瑚目(Scleractinia)珊瑚。

来源不明的海鲜
2018年6月,海关在入境车道截获一辆小客车携带一批来源不明的海鲜(含蟹、鲍鱼、蛏子等水生动物产品)和牛肉,共计22.15公斤。

濒危物种制品双吻前口蝠鲼鳃
2018年5月,海关从一入境内地旅客行李中截获濒危物种制品双吻前口蝠鲼鳃,该旅客自称物品为药用。

这样的案例还有很多……截至8月24日,海关在拱北口岸查获旅客违法携带入境的燕窝批次同比增长74%。

其实这种情况经常发生
相信海关人员最怕的应该是
会带各种千奇百怪东西过关的游客了

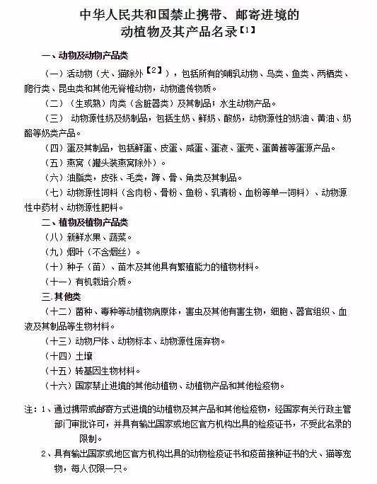
广州人注意!这些东西千万不能带!
根据相关规定
很多平常我们想买的东西都是
禁止携带或邮寄入境的!

画几个“常带物品”重点:活动物(犬、猫除外),肉类及其制品,新鲜水果蔬菜,动物源性奶及奶制品,蛋及其制品,油脂类及其制品,动物源性饲料、中药材、肥料,水生动物产品,燕窝(罐头装燕窝除外)等都是禁止携带。
用人话说就是:
海参、燕窝、新鲜水果蔬菜、
猪肉、腊肉、咸鸭蛋、中药材等
不管是原材料还是制品
统!统!不!能!带!
所以,大家去香港买东西的时候
一定要先了解什么可以带,什么不能带!
不然到时过关被扣了就“大锅”了!

还有出境游玩时
很多人认为自己购买的物品
只要不超量、属于自用就可以携带入境
呵呵,萌萌哒只能说
孩子,你还是太年轻了!

大家要知道
境外购物第一步要有法律意识
属于禁止携带进境物的
不论用途和携带数量,都不可携带入境!

这些5类入境行李不予放行
吃的不能带,用的也同样要小心
从2016年6月1日起,施行了
《关于暂不予放行旅客行李物品暂存
有关事项的公告》
明确规定5类入境行李不予放行
1、旅客不能当场缴纳进境物品税款的
2、进出境的物品属于许可证件管理的范围,但旅客不能当场提交的
3、进出境的物品超出自用合理数量,按规定应当办理货物报关手续或其他海关手续,其尚未办理的
4、对进出境物品的属性、内容存疑,需要由有关主管部门进行认定、鉴定、验核的
5、按规定暂不予以放行的其他行李物品
而当中第3条提到的“超出自用合理数量”
指本人自用、馈赠亲友而非为出售或出租
“合理数量”指海关根据旅客
旅行目的和居留时间所确定的正常数量

比如你去香港、澳门旅游
正常来说带一部iPhoneX是没有影响
但如果你一个人带了好几部入境
就有可能被认定为用于商业用途,不予放行

同样的,对于妈友最关心的化妆品护肤品
也有放行要求:
对于中国籍旅客携带行李物品入境,海关依照海关总署2010年54号公告的标准进行验放,境外获取物品总值在5000元人民币以内(含5000元)的予以免税放行。免税放行物品连同口岸进境免税店购物额总计不超过8000元人民币的,仍予以免税放行。旅客携带进境物品如果超出于规定的免税额度,应当主动向海关申报照章纳税。
超过5000元的部分、经海关审核确属自用的,海关仅对超出部分的个人自用进境物品征税,对不可分割的单件物品,全额征税。
也就是说
我们每个人都拥有5000元人民币的免税额
如果入境口岸有免税店的话
还能够把免税额提升至8000元哦!
但是这前提是必须满足"合理自用"
哪怕是你带了4000元的物品
但如果其中出现大量重复商品
那很有可能被认为非自用,需要缴税才能放行

携带这些东西是严格限量的
1. 奶粉净重不能超过1.8KG
对于奶粉的规则
相信很多妈友都相当熟悉了
但萌萌哒还是要提一下
年满16周岁的离港人士
最多只能带1.8公斤(差不多两罐奶粉)
36个月或以下婴儿配方奶粉
否则,最高可罚款50万港币及监禁2年

2. 大米不能超过15KG
平常可能很少人会知道
带太多大米也可能违法
大米属于香港法定储备商品
如果带超过15KG大米离港也属于违法

不过,应该很少妈友会这么做吧
毕竟,大米又重又占位置
千里迢迢从香港扛回来,得不偿失!
3. 人民币现钞不能超过2万元
去香港扫货
很多人都是几万元几万元地买
但是,进出香港的时候注意了
现金不可带超过2万元哦~
对于外币,进出境可携带的额度则分3种情况:
1、当天进出境超1次,携带外币金额折合不超过500美元
2、15天内进出境超一次,携带外币金额折合不超过1000美元
3、非以上情况,携带外币金额折合不超过5000美元
另外,香港海关规定
旅客只能带19支香烟进入香港

图片来源:拍信
如果被海关查到的话
将会办理征税、退运或者移送缉私等手续
而藏匿、伪装等逃避海关监管行为的将涉嫌*私走**

经查实的,将没收涉案物并处罚款
所以过关时务必在申报台主动向海关申报
海关只认可书面形式的申报!

当然
去香港买什么都受限制
这些免税的规则你也要知道!
1. 境外购物
如上面所说
在境外可购满5000元人民币以内物品免税!

2. 口岸进境免税店
在口岸进境免税店再买3000元以内物品免税!
注意!如果境外购物未满5000元
则在口岸免税店可以购买多于3000元免税商品
但总额不得超过8000元

3.烟酒
①旅客从香港、澳门可免税带回香烟200支(一条)
12°以上酒精饮料1瓶(0.75升以下)
②从其他地区可免税带回香烟400支(两条)
12°以上酒精饮料2瓶(1.5升以下)

4.书刊/音像制品
①单行本发行的图书、报纸、期刊类出版物
每人每次10册(份)及以下免税放行
②单碟(盘)发行的音像制品
每人每次20盘及以下的免税放行
③成套发行的图书类出版物
每人每次3套及以下的免税放行
④成套发行的音像制品
每人每次3套及以下免税放行
(以上仅限个人自用)

注意事项
1、 以上不包括国家禁止、限制进境的物品。
2、 短期多次往返旅客不适用。
3、 超出免税限值限量均需主动向海关申报。
4、 购买物品数量不能超出自用合理数量。
5、 邮寄进境不适用上述规定。
“自用”:指旅客本人自用、馈赠亲友而非为出售或出租。
“合理数量”:指海关根据旅客旅行目的和居留时间所确定的正确数量。
那么问题来了
以上这些物品可以免税
那么那些东西不能免税呢?

带这些东西需要征税
如果你携带总额高于5000元人民币的物品
都会对超出部分征税
如果是不可分割的物品
(比如你买了一个价值一万的LV包)
则是整件征税,税率20%

如果携带多件重复的同样商品
(比如前面说的40支唇膏)
不管总额有没有超过5000元
海关都有权征税或查扣……

过关小贴士
最后给想去港澳扫货的妈友
一些过关小tips
希望大家都不会被查
开开心心地买买买啦
(快拿小本本记下来!)
1、遵守法律,主动申报,自然从容不迫,大胆过关~
2、选准时间点,过关效率高
中午(工作人员吃饭时间)、下午3至4点(边检抓水客高峰,安检机器无人看管)、傍晚6点(过关高峰无暇检查)、晚上10点以后(边检准备下班无人注意);这几个点过关,过关效率高十分轻松。
3、沙头角人少,下班前过关
此口岸人流量很少,常常只有一个官员坐在检查行李的监视器后面。边检准备下班时,携带小件行李旅客几乎没人查。 不过,也别抱着侥幸心理!
4、买了名牌的亲最好“**”啦
不小心买了苹果,你就压缩宝贝的价值吧~什么耳机啊、盒子啊、附加品通通送人!注册、激活、同步相册...记住,保证自用物品金额低于5000元人民币。结论:“**”。
5、不要拎着任何类似丰泽/百老汇等卖电子产品商铺的袋子过关(被查率100%)
6、奢侈品能装的装好,或者戴在身上,不要用店铺包装袋(理由同上)
7、所有购买的商品最好扔掉包装盒实在不行也至少要做到是拆封的状态
8、大行李里面不要放大量电子产品,放到随身包里,随身包不需要过机 (但罗湖口岸一般会要求比较严)
9、过关时不要盯着海关哥哥,也不要目光游移(自己要摆出一副什么都木有带的样子)可以选择看手机,或者盯着前面的人的箱子,坚定地前行。

是不是看完才知道,去香港买买买
原来有这多容易忽视的细节?
所以,各位广州的街坊记得注意啦~
看完也记得分享给身边的朋友哦~
一起去香港安全买买买起来!
更多精彩内容,请关注广州妈妈网(Gzmama_com)官方公众号
