
一、国际商务的含义、类型及特征
1.国际商务的含义
国际商务(international business)是指为满足个人或组织的需求而进行的跨国界交易的商业性经济活动。
①国际商务涉及的是跨国界的活动;②国际商务涉及的是个人、企业或国家以经济利益为目的而进行的商业性的经济活动,不是非商业性的跨国经济活动(如国家的对外经济援助)。
国际商务的本质是 “跨国界” ,最基本的国际商务活动是跨国界的经济交易活动。所以,国际商务主要是指国际企业从事 国际贸易、国际投资和国际生产 过程中产生的跨国经营活动。
2.国际商务的类型与特征
(1)国际商务的类型
① 国际贸易 ,即货物与服务的进出口;
② 国际直接投资 ,即以控制国(境)外企业的经营管理权为核心的经济活动;
③其他国际经济活动,主要包括 特许经营、合作经营、合作开发、工程承包及劳务合作、国际信贷及融资 等活动。
(2)国际商务的特征
1)企业国际化战略的综合反映。国际商务是企业从战略的高度,对国际化生产、投资、贸易进行统筹安排,形成一个全盘性的事务性活动整体。
2)以进入和开拓国际市场为目标。开拓国际市场可以扩大需求、达到规模经济、实现利润最大化。
3)复杂多变、风险大。国际商务风险不仅涉及商业风险、资信风险、汇兑风险、价格风险和运输风险等一般经济风险,还涉及政治风险、社会风险等非经济风险。
二、国际商务的主体——跨国公司
1.跨国公司的概念与特征
(1)跨国公司的概念
跨国公司是指这样一种企业,它在两个或两个以上的国家从事经营活动,它有一个 统一的中央决策体系和全球战略目标 ,其遍布全球的各个实体共享资源和信息并分担相应的责任。
(2)跨国公司的特征
1)跨国公司以 整个世界市场 为目标市场,实施国际化的经营战略,其战略具有全球性。
2)在全球战略指导下进行 集中管理 。跨国公司将所有分公司、子公司作为一个整体考虑,全球范围内整体长远利益最大化是其制定政策的出发点和归宿。
3)具有明显的 内部化优势 。通过制定内部划拨价格、优先转让先进技术和共享信息资源等,实现跨国公司交易内部化,使跨国公司形成独特的竞争优势。
4)经营手段 以直接投资 为基础。跨国公司向国外市场渗透有三种方式:商品输出、无形资产转让(技术贸易、合同制造等)和对外直接投资。
2.跨国公司的法律组织形式
(1)母公司(总公司)。母公司通常是指掌握其他公司的股份,从而 实际上控制其他公司 业务活动并使它们成为自己附属公司的公司。母公司通过制定方针、政策、战略等对其世界各地的分支机构进行管理。
(2)分公司。分公司是母公司的一个分支机构或附属机构,在法律上和经济上 没有独立性,不是法人。 分公司没有自己独立的公司名称和章程,其全部资产都属于母公司,没有自己独立的财产权,母公司对其债务负无限责任,分公司的业务活动由母公司主宰,它只是以母公司名义并根据它的委托开展业务活动。如下表。

(3)子公司。子公司是指按照当地法律注册成立,由母公司控制但法律上是 一个独立的法律实体的企业机构 。子公司自身是一个完整的公司,有独立的名称、章程和行政管理机构;有自己能独立支配的财产,自负盈亏;可以以自己的名义开展业务。子公司优缺点如下表所示。

(4)联络办事处是母公司在海外设立企业的 初级形式 ,是为进一步打开海外市场而设立的一个 非法律实体的机构 ,它不构成企业。联络办事处登记手续简单。联络办事处只能开展一些信息收集、联络客户、推销产品之类的活动,不能在东道国开展投资生产、接受信贷、谈判签约等业务。由于不能直接在东道国开展业务,办事处 不必向所在国缴纳所得税 。
3.跨国公司的管理组织形式
(1)国际业务部。跨国公司在 企业内部 设立国际业务部,该国际业务部拥有全面的专营权,负责公司在母国以外的一切业务。其优缺点如下表所示。

(2)全球产品结构。跨国公司在全球范围设立各种产品部,每个产品部 全权负责 其产品的全球性计划、管理和控制。其优缺点如下表所示。

(3)全球性地区结构。跨国公司 以地区为单位 ,设立地区分部从事经营,每个地区分部都对公司总裁负责。这种结构又可以分为地区-职能式和地区-产品式。其优缺点如下表所示。

(4)全球职能结构。跨国公司的一切业务都围绕公司的生产、销售、研发、财务等主要职能展开, 设立职能部门 ,各个部门都负责该项职能的全球性业务,分管职能部门的副总裁向总裁负责。其优缺点如下表所示。

(5)全球混合结构。全球混合结构是跨国公司将上述 两种或两种以上 的组织结构结合起来设置分部而形成的组织结构。其优缺点如下表所示。

(6)矩阵式组织结构。一些大的跨国公司在明确债权关系的前提下,对公司业务实行交叉管理和控制,即将 职能主线 和 产品/地区主线 结合起来,纵横交错,形成矩阵形组织。其优缺点如下表所示。

4.跨国公司的市场进入模式
国际企业进入国外市场时有三种市场进入模式:① 出口模式 ,包括间接出口和直接出口。② 合同模式 ,包括许可经营、合同制造、管理合同、技术协议、服务合同等。③ 投资模式 ,主要是指国际直接投资,包括建立合资或独资企业。
以下重点介绍市场进入的出口模式、许可模式、国际直接投资模式。
(1)出口模式
出口模式包括间接出口和直接出口两种形式。
1)间接出口。间接出口是指企业 通过 设在本国各种外贸 机构 或国外企业设在本国的分支机构出口
自己的产品和服务。有利因素是可以以很少的投入有效地增加企业的产出。不利因素是企业通过间接出口的方式进入国际市场的潜力很小,控制海外营销活动的能力极为有限。
【tips】间接出口:国内企业→国内中间商→国外客户
2)直接出口。直接出口是指企业把产品 直接卖给国外 的客户或最终用户,而不是通过国内的中间机构转卖给国外顾客。
【tips】直接出口:国内企业→国外客户
3)出口型进入模式的利弊,如下表所示。

(2)许可模式
1)许可与许可贸易。许可 又称技术授权 ,是指技术许可企业通过签订合同的方式,向技术受许可企业提供必需的专利、商标或专有技术的使用权以及产品的 制造权和销售权 。被许可企业应支付使用费,并承担保守秘密等义务。
许可模式的主要方式是许可贸易。 许可贸易 是指技术许可方将其交易标的物的使用权,通过许可证协议或合同的方式转让给技术接受方的一种贸易方式。
2)许可贸易的分类。相关内容如下表所示。

3)许可模式的利弊。如下表所示。

(3)国际直接投资模式(如下表所示)

三、国际直接投资的概念与形式
1.国际直接投资的概念
国际直接投资又称外国直接投资,是指以 控制 国(境)外企业的 经营管理权 为核心的对外投资。
2.国际直接投资的形式
(1) 国际合资企业
国际合资企业是指外国投资者和东道国投资者为了一个共同的投资项目 联合出资 ,按东道国有关法律在东道国境内建立的企业。
国际合资企业是 股权式 合营企业,其特点是共同投资、共同经营、共担风险、共享利润。国际合资企业是国际直接投资中最常用的形式。
国际合资企业有点和不利因素如下表所示。

(2) 国际合作企业 。国际合作企业是指外国投资者和东道国投资者 在签订合同的基础上 ,依照东道国法律共同设立的企业。
【e.g.】富士康代工苹果收集
国际合作企业的最大特点是合作各方的权利、义务由各方通过磋商在合作合同中约定,是典型的 契约式 合营企业。国际合作企业与国际合资企业类似,但国际合作企业在企业形式、利润分配和资本回收等方面可以采取更为灵活的形式。
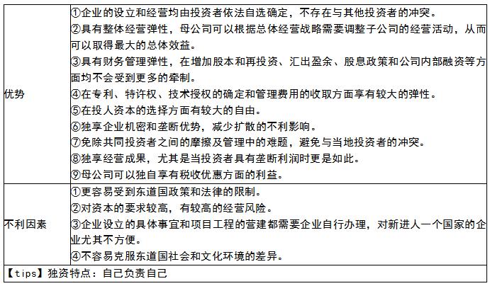
(3)国际独资企业。国际独资企业是指外国投资者依照东道国法律在东道国设立的全部资本为外国投资者所有的企业。外国投资者独自投资,独立承担风险,单独经营、管理,独享经营利润。
【e.g.】爱普生(中国)有限公司经中国商务部批准为外商独资企业
国际独资企业优势和不利因素如下表所示。

四、国际直接投资的动机与理论
1.国际直接投资的动机
国际直接投资的动机有时也称为国际直接投资的目的,它主要是从必要性的角度阐明投资者在进行投资决策时所考虑的主要因素。国际直接投资的动机主要有以下几种。
(1)市场导向型动机
这种类型的投资主要以 巩固、扩大和开辟市场 为目的,具体分为以下几种情况:①为突破外国贸易保护主义的限制而到国外投资设厂。②为了给顾客提供更多的服务,巩固和扩大国外市场占有份额,而到当地投资生产或服务维修设施。③企业为了更好地接近目标市场,满足当地消费者的需要而进行对外直接投资。④国内市场饱和或者受到强有力的竞争,转而对外投资。
(2)降低成本导向型动机
降低成本导向型动机主要有以下几种情况:①出于获取自然资源和原材料方面的考虑。②出于利用国外便宜的劳动力和土地等生产要素方面的考虑。③出于规避汇率风险方面的考虑。④出于利用各国关税税率的髙低来降低生产成本的考虑。⑤出于利用闲置的设备、工业产权与专有技术等技术资源方面的考虑。
(3)技术与管理导向型动机
这种投资的目的主要是 获取和利用国外先进 的技术、生产工艺、新产品设计和先进的管理知识等。
(4)分散投资风险导向型动机
这种投资的目的主要是 分散和减少 企业所面临的各种 风险 。也就是说,“不要把所有鸡蛋放在一个篮子里”。
(5)优惠政策导向型动机
投资者进行对外投资的目的主要是利用东道国政府的 优惠政策 以及母国政府的 鼓励性政策 。
2.国际直接投资的理论
(1)产品生命周期理论
美国经济学家雷蒙德·弗农从动态角度,根据产品的生命周期过程提出了“产品生命周期”直接投资理论。弗农将产品生命周期划分为四个阶段,如下表所示。

弗农提出,在不同的阶段,企业应采取不同的投资战略,在产品成熟以后,企业应以国际直接投资的方式,将生产转移到劳动力工资和生产成本较低的地区。
(2)边际产业扩张理论
日本学者小岛清在20世纪70年代提出边际产业扩张理论。小岛清认为,投资国应从处于或即将处于 比较劣势的边际产业 开始,积极促进制造业中的中小企业开拓对外直接投资,这样就可以将东道国因缺少资本、技术和管理经验而没有发挥的潜在比较优势挖掘出来。
(3)国际生产折衷理论
国际生产折衷理论又称 国际生产综合理论 ,是由英国经济学家约翰•哈里•邓宁在20世纪70年代提出的。根据邓宁的国际生产折衷理论,跨国公司进行对外直接投资是由所有权优势、内部化优势和区位优势这三个基本因素决定的,如表所示。

五、国际直接投资企业建立方式
1.在东道国 建立新企业 的方式
以 新建方式 设立国际直接投资企业 又称绿地投资 ,可以由外国投资者投人全部资本,在东道国设立一个拥有全部控制权的企业,也可以由外国投资者与东道国投资者共同出资,在东道国设立一个合资企业,但它们是在原来没有的基础上新建的企业。其优缺点如下表所示。

2. 并购 东道国企业的方式
并购是 收购和兼并 的简称,有时也称购并,是指一个企业将另一个正在运营中的企业纳入自己的企业之中,或实现对其控制的行为。在并购活动中,出资并购的企业称为并购企业,被并购的企业称为目标企业。
跨国并购是指外国投资者通过一定的程序和渠道依法取得东道国某企业 所有资产或足以行使经营活动的股份 。其优缺点如下表所示。

六、国际商务谈判及合同签订
1.国际商务谈判
国际商务谈判的一般程序依次包括 询盘、发盘、还盘和接受 四个环节,其中发盘和接受是交易成立的基本环节,也是合同成立的必要条件。
(1)发盘
1)发盘的含义。发盘又称报盘、报价,在法律上称 “要约” ,是买方或卖方向对方提出各种交易条件,并承诺愿意按照这些条件达成交易、订立合同的一种肯定的表示。发盘可由卖方提出,也可由买方提出。后者又称递盘。
发盘一般可采用书面和口头两种方式。书面发盘包括使用书信、电报、电传、传真和电子邮件等进行报价。口头发盘一般是指电话报价。
2)有效发盘的条件。构成一项有效的发盘必须同时具备以下三个条件:①向一个或一个以上的 特定人 提出。②表明 订立合同 的意思。③发盘的 内容须十分确定 。在发盘中明确货物,规定数量和价格。
3)发盘的种类。按照发盘人是否受发盘的约束,发盘分为 实盘和虚盘 。
构成有效实盘的基本条件:①一方愿意与另一方达成交易的肯定表示;②实盘的内容必须明确、完整和无保留;③实盘必须送达受盘人。
虚盘是指对发盘人和受盘人都无约束力的发盘,发盘人可随时撤回、撤销和修改内容,而受盘人对虚盘表示接受,需经发盘人的确认。虚盘的特点:①在发盘中保留条件;②发盘的内容模糊,不做肯定表示;③缺少主要交易条件。
4)发盘的生效时间。《公约》规定,发盘必须 在到达受盘人时才生效 。我国《民法典》第137条也表明,以非对话方式作出的意思表示,到达相对人时生效。
5)发盘的撤回和撤销。发盘的撤回,是指发盘在发出后、生效前,发盘人采取行动,阻止它的生效。根据《公约》的规定,一项发盘,即使是不可撤销的,如果撤回的通知在发盘到达受盘人之前或同时到达受盘人,则可以撤回。
6) 发盘的失效 。符合以下任意一种情形,发盘为失效,发盘人不再受发盘的约束:
①受盘人还盘。
②发盘人依法撤销发盘。
③发盘中规定的有效期届满。
④不可抗力造成发盘的失效,如政府禁令或限制措施。
⑤在发盘被接受前,当事人丧失行为能力,死亡或法人破产等。
(2)接受
1)接受的含义。接受在法律上称 “承诺” 是买方和卖方同意对方在发盘中提出的各项交易条件,并愿按这些条件与对方达成交易、订立合同的一种肯定的表示。
2)有效接受的条件。
①接受 必须由受盘人 做出。
② 接受内容应与发盘内容一致 ,不得做出实质性更改。
③接受应 以合适的方式 做出,但根据交易习惯或发盘表明可以通过行为做出接受的除外。
④接受必须在发盘 规定的期限内 做出。
⑤接受通知的传递方式 应符合发盘的要求 。
3)接受的生效时间。①接受送达发盘人时生效。②接受可在受盘人采取某种行为时生效。
4)逾期接受。按照惯例,逾期接受无效,它只能视作一个新的发盘。《公约》规定,只要发盘人毫不迟延地用口头或书面通知受盘人,认为该项逾期接受可以有效,愿意承受逾期接受的约束,则合同仍可于接受通知送达发盘人时订立;如果发盘人对逾期接受表示柜绝或未立即向受盘人发出上述通知,则该项逾期接受无效,合同不能成立。
5)接受的撤回或修改。《公约》规定,如果撤回通知于接受原发盘应生效之前或同时送达发盘人,接受可以撤。如接受已送达发盘人,接受已经生效,则不能撤回接受或修改其内容,因为这时合同已经成立,双方当事人均应严格遵守合同,否则即构成违约。
2.国际贸易合同签订
发盘一经对方有效接受,合同即告成立。根据国际有关规定和贸易习惯,买卖双方还要签订正式的书面合同或成交确认书。国际贸易合同形式有 书面合同、口头合同和其他形式合同 等,其中书面合同的使用最为广泛。常用的书面合同有 “合同”“确认书”“协议书”“备忘录”“意向书” 等。我国对外贸易业务中,主要采用的书面合同是 “合同”和“确认书”两种 。
3.国际贸易惯例与规则
(1)国际贸易术语
国际贸易术语是在长期的国际贸易实践中产生的,用来表示 商品的价格 构成,说明 交货地点,确定风险、责任、费用划分 等问题的专门用语,是贸易合同中价格条款的核心内容。
对于国际贸易术语的使用,国际上现行的规范是《2020年国际贸易术语解释通则》(简称(《INCOTERMS 2020》)。11种贸易术语见下表。

(2)《跟单信用证统一惯例》与信用证支付
1)《跟单信用证统一惯例》。《国际商会600号出版物》即《UCP600》。《UCP600》是现行的、规范信用证业务的主要国际规则。
2)信用证的含义。信用证是指银行(开户行)依照客户(申请人)的要求和指示或自己主动,在符合信用证条款的条件下,凭规定单据向第三者(受益人)或其指定方进行付款,或承和(或)支付受益人开立的汇票,或授权另一银行进行该项付款,或承诺和支付汇票,或授权另一银行议付。简言之,信用证是一种 银行开立的、有条件的、承诺付款的 书面文件。
3)信用证结算的当事人。信用证结算方式下,主要涉及以下当事人。
①开证申请人(applicant)。它通常是 进口商或实际买方 。
②开证行(opening bank/issuing bank)。它一般是进口商所在地的银行。
③通知行(advising bank/notifying bank)。它一般是出口商所在地的银行。
④受益人(Beneficiary)。它通常是 出口商或者实际卖方 。
⑤议付行(Negotiating Bank)。它是指愿意买入出口商的跟单汇票并垫付资金的银行。根据信用证的条款,议付行可以是指定的银行,也可以是非指定的银行。
⑥付款行(paying bank/drawee bank)。它是指信用证上指定的付款银行。依据信用证的条款,付款行可以是开证行,也可以是开证行指定的另一家银行。
4)信用证结算的一般程序如下图所示。

5)信用证的特点。
①信用证是一种银行信用。②信用证是一种独立的文件,不受买卖合同的约束。③信用证是一种单据的买卖。在信用证结算方式下,实行的凭单付款的原则。
七、商品出口的主要业务环节
我国商品出口业务提倡 以CIF条件、信用证结算 方式成交。商品出口的主要业务环节如图所示。

1.催证、审证、改证
出口合同签订后,买方负责申请开立信用证,卖方负责备货。
(1)催证。如果合同中有明确规定开证最迟日期,而对方还没有开出信用证,则买方要承担违约责任。卖方要电告买方,并催促其尽快开出信用证。
(2)审证。信用证是依据合同开立的,信用证内容与合同条款应当一致。在实际业务中,通常是银行和卖方共同承担审证任务。其中,银行着重审核开证行的政治背景、资信能力、付款责任和索汇路线等方面的内容,卖方则着重审核信用证内容与买卖合同是否一致。
(3)改证。在审证过程中如发现信用证内容与合同规定不符,应及时提醒开证申请人修改。
2.备货、包装、刷唛
(1)备货。备货是卖方根据合同或信用证规定,向有关企业或部门采购和准备货物的过程。
商品的质量可以 以实物的方式 来表示,主要包括:①看货买卖(sales by looking at goods),即通过现场验货成交。②凭样品成交,是指从一批商品中抽取少量足以反映和代表整批商品质量的实物表示商品质量并以之作为交货依据。样品可分为:卖方样(seller’s sample)。买方样(buyer’s sample)。对等样(counter sample),有时也称“回样”“确认样”。
商品的质量也可以 用说明的方式 来表示,主要包括:
①凭规格买卖(sales by specification)。例如规定成交大豆的杂质、含水量等。
②凭等级买卖(sale by grade)。例如特级绿茶。
③凭标准买卖(sale by standard)。对于难以标准化的农副产品,一般采用以下两种标准:良好平均品质(fair average quality,FAQ),该品质指一定时间内某地出口货物的平均品质水平;上好可销品质(good commodity quality,GMQ),指卖方交付的商品质量只需保证是上好的、适合市场销售的,无须说明具体品质。
④凭说明书和图样买卖(sale by illustrations)。有些机器、电器和仪表等技术密集型产品,通常是以说明书并附以图样及各种数据来说明其具体性能和结构特点。
⑤凭商标或牌号买卖(sales by trade mark of brand)。例如MAXAM牙膏。
⑥凭产地名称买卖(sales by origin)。例如北京烤鸭。
在大宗出口货物备货时,要正确理解和把握 溢短装条款 。在信用证结算方式下,根据《UCP600》第三十条a款的规定,凡“约”“大概”“大约”或类似词语,用于信用证金额、数量或单价时,应解释为有关金额、数量或单价有 不超过10%的增减幅度 。若合同和信用证中未明确规定可否溢短装,则对于散装货,可根据《UCP600》第三十条b款“除非信用证规定货物的数量不得有增减外,在所支付款项不超过信用证金额的条件下, 货物数量准许有5%的增减幅度 ,但是,当信用证规定数量以单位或个数计数时,此项增减幅度则不适用”的规定处理。
(2)包装。包装可分为 运输包装(即外包装)和销售包装(即内包装) 两种类型。前者的主要作用在于保护商品、防止出现货损货差、方便运输、减少运费、便于储存、节省仓租、便于记数等,运输包装要求即牢固又经济;后者除起保护商品的作用外,还要美化、宣传、介绍商品,发挥促销的功能,销售包装要求美观、吸引消费者。两种特殊的包装分别是 中性包装和定牌包装 。
中性包装是指既 不标明 生产国别、地名和厂商名称,也不标明商标或牌号的包装。
定牌包装是指卖方按买方要求在其出售的商品或包装上 标明买方指定的商标或牌号 。
(3)刷唛。货物包装完毕后,要正确地刷制 运输标志 。俗称刷唛。国际标准化组织制定的标准运输标志包括四部分:①收货人或买方名称的英文缩写字母或简称;②参考号,如运单号订单号或发票号;③目的地;④件号。
正确刷制运输标志的重要性主要反映在如下四个方面:①符合运输和有关国家海关的规定;②保证货物被适当处置;③掩盖包装内货物的性质;④帮助收货人识别货物。
3.出口报验
商品检验简称商检,是指商品检验、检疫机构对卖方拟交或已交货物的品质、数量、重量包装、卫生、安全、装运条件以及对涉及人员或动植物的传染病、病虫害、疫情等项目进行检验检疫和监督管理的工作。商品检验主要分为法定检验和毛衣检验两类。
法定检验 是国家指定的机构根据相关的法律法规,对规定的进出口商品的有关事项实施强制性检验。列入法定检验目录产品未经检验或检验不合格不得进口或出口。常见的法定检验有卫检、安检、检疫等。
贸易检验 是合同规定的机构根据合同约定对贸易商品实施相关项目的检验。贸易检验具有非强制性:合同有规定才进行检验,并且要按合同规定处理。主要检验质量、数量、包装等。
出境货物最迟应在出口报关或装运 前7天报检 ,对于个别检验检疫周期较长的货物,应留有相应的检验检疫时间。法定检验检疫货物,原则上应坚持产地检验检疫。商品检验的程序主要包括:①申请检验。②抽样。③检验。④签发商检证书。
4.申领出口收汇*销单核**
我国的外汇管理制度要求出口企业在报关前到当地的国家外汇管理局分支机构领取出口收汇*销单核**,并正确填写相关栏目,以供报关、结汇、外汇核销、出口退税等环节查验和填写相应信息。
5.租船订舱
按CIF条件成交时,卖方应及时办理订舱或租船工作。海洋货物运输经营方式分为班轮运输和租船运输两种方式。
(1)班轮运输
班轮运输又称 定期船运输 ,是指船舶在特定航线上和固定港口之间,按事先公布的船期表进行有规律的、反复的航行,以从事货物运输业务并按事先公布的费率收取运费的一种运输方式。它的服务对象是非特定的、分散的众多货主,具有公共承运人的性质。
班轮运输是在不定期船运输的基础上发展起来的,具有 “四固定” 的特点,即 固定航线、固定港口、固定船期和相对固定的费率 。班轮运价包括装卸费用,即货物由承运人负责配载装卸,承托双方不计滞期费和速遣费。
【tips】班轮运输≈公交车
(2)租船运输
租船运输又称 不定期船运输 ,是根据国际租船市场的行情和租船人的实际需要,船舶所有人 出租整船或部分舱位 给租船人使用,以完成特定的货物运输任务,租船人按约定的运价或租金支付运费的商业行为。
【tips】租船运输≈出租车
租船运输包括定程租船和定期租船两种方式。定程租船又称航次租船,是 以航程为基础 的租船方式。定期租船简称期租船,是由船舶出租人将船舶租给租船人使用一定期限,并 在规定的期限内 由租船人自行调度和经营管理。如下表所示。

(3)海运提单
海运提单(ocean bill of lading B/L)简称提单,是货物的承运人或其他代理人在收到货物后签发给托运人(CIF条件下指卖方)的一种凭证,是海洋运输中的主要单证,具有 货物收据、物权凭证和运输契约证明 的作用。
6.投保货运险
我国海洋运输货物保险条款规定的险别包括基本险和附加险两种。其具体内容如下所示。

(1) 平安险的责任范围
①由于恶劣气候、雷电、海啸、地震、洪水等自然灾害造成的整批货物的全部损失或推定全损。
②运输工具遭受搁浅、触礁、沉没、互撞、与流冰或其他物体碰撞以及失火、爆炸等意外事故造成货物的全部或部分损失。
③在运输工具已经发生搁浅、触礁、沉没、焚毁等意外事故的情况下,货物在此前后又在海上遭受恶劣气候、雷电、海啸等自然灾害所造成的部分损失。
④在装卸或转运时由于一件或数件整件货物落海造成的全部或部分损失。
⑤被保险人对遭受承保责任内危险的货物采取抢救、防止或减少货损的措施而支付的合理费用,但以不超过该批被救货物的保险金额为限。
⑥运输工具遭受海难后,在避难港由于卸货所引起的损失以及在中途港、避难港由于卸货、存仓以及运送货物所产生的特别费用。
⑦共同海损的牺牲、分摊和救助费用。
⑧运输合同订有“船舶互撞责任”条款,根据该条款的规定应由货方偿还船方的损失。
(2) 水渍险的责任范围
除包括平安险的各项责任外,还对被保险货物由于恶劣气候、雷电、海啸、地震、洪水等自然灾
害所造成的部分损失负赔偿责任。
【tips】水渍险=平安险+自然灾害部分损失
(3) 一切险的责任范围
除包括平安险和水渍险的各项责任外,还对被保险货物在海运途中由于外来原因造成的全部损失或部分损失负赔偿责任。
【tips】一切险=平安险+水渍险+一般附加险
【tips】责任范围由大到小依次为:一切险>水渍险>平安险
7.出口报关
货物报关程序通常分为三个阶段: 前期管理阶段、进出境管理阶段、后续管理阶段 。不同种类的进出口货物报关的类别和程序不同见下表。

出口货物申报时间为货物运抵海关监管区后、装货24小时以前。一般进出口货物办理报关的步骤包括 申报、查验、缴纳出口税、出口放行 四个环节。
8.货物装船与发运
装船完毕之后,出口商应及时向进口商发出装船通知。若因出口商迟延发出装船通知,致使进口
商不能及时或没有投保而造成损失,出口商应承担责任。若由出口商负责投保,出口商一般应在船舶配妥后即予投保。
9.制单结汇
在信用证付款条件下,主要有三种:收妥结汇、押汇和定期结汇。
(1) 收妥结汇 。收妥结汇又称收妥付款,是指信用证议付行收到出口公司的出口单据后,经审查无误,将单据寄交国外付款行索取货款的结汇做法。
这种方式下,议付行收到付款行的货款时,即从国外付款行收到该行账户的贷记通知书时,才按当日外汇牌价,按照出口企业的指示,将货款折成人民币拨入出口商的账户。
(2) 押汇 。押汇又称买单结汇,是指议付行在审单无误的情况下,按信用证条款贴现出口商的汇票或者以一定的折扣买人信用证项下的货运单据,从票面金额中扣除从议付日到估计收到票款之日的利息,将余款按议付日外汇牌价折成人民币,拨给出口商。议付行向出口商垫付资金、买入跟单汇票后,即成为汇票持有人,可凭票向付款行索取票款。
(3) 定期结汇 。定期结汇是指议付行根据向国外付款行索偿所需时间,预先确定一个固定的结汇期限,并与出口商约定该期限到期后,无论是否已经收到国外付款行的货款,都主动将票款金额折合成人民币拨交出口商。
10.办理出口收汇核销
办理出口收汇核销的基本程序如下:①申领*销单核**;②报关审核;③银行出具核銷专用联;④外汇管理部门核销。
11.办理出口退税
不是所有商品都有退税,退税商品的退税率也不一样,国家通过调整退税商品范围和退税率可以调控出口贸易发展的速度和结构。
八、商品进口的主要业务环节
在我国的商品进口业务中, 一般按FOB条件,并采用信用证结算方式 成交。
商品进口的主要业务环节如下图所示。

1.申请开立及修改信用证
(1)申请开立信用证
申请开立信用证的一般程序:①进口商填写开证申请书。②提交相关部门的审批文件、进口配额或进口许可证、合同等。③开证行对开证申请书的内容和有关资料进行审核,以及对开证申请人的资信进行审核。④一般而言,如果开证申请人在开证行批准的授信额度内申请开证,则不需要交纳开证保证金;如果开证申请人在开证行没有授信额度,或开证金额超过授信额度,则开证将要求进口商先交一部分开证保证金,或以自身及第三方资产做抵押担保。
(2)修改信用证
信用证开出后,如果发现内容与开证申请书不符或其他原因,需要对信用证进行修改,原开证申请人要向开证银行提交修改申请书。开证银行经审查后,若同意修改,则根据要求修改,并通知相关单位。
2.租船订舱
按FOB条件成交的进口合同,货物采用海运的方式进行运输,应由进口商负责办理租船或订舱工作。
(1)分批装运和转运
1)分批装运。分批装运(partial shipment)是指一笔成交的货物,分若干批交付装运。
2)转运(trans shipment)。转运是指货物在运输过程中的转船、转机以及从一种运输工具上卸下再装上另一种运输工具的行为。
(2)装卸费用、考卸时间、装卸率
1)装卸费用。装卸费用是运输中的一项主要费用,应明确在合同中应由哪方承担。主要规定方法有:①FIO(free in and out),即装卸费用均由货方承担。有时还规定理舱(stow)和平舱费(trim)的分担:FIOS(船方不承担装卸费和理舱费)、MOT(船方不承担装卸费和平舱费)、FIOST(船方不承担装卸费、平舱费和理舱费)。②FI(free in),即船方承担卸货费,货方承担装货费。③FO(free out),即货方承担卸货费,船方承担装货。④BERTHTERMS(或LINERTERMS),即船方承担装卸费。
2)装卸时间和装卸率。
装卸时间 是指允许完成装卸任务所约定的时间,它一般以天数来表示。装卸时间的常用规定方法:①连续日,指从午夜0点至24点日复一日的所有天数。②工作日,即按照港口习惯,扣除法定假日,属于正常工作日的天数。③晴天工作日,即天气良好可以进行装卸作业的工作日。④连续24小时晴天工作日。天气晴好、时钟连续走24小时即算一个工作日,在此期间如有几个小时是坏天气不能作业,则予以扣除。这种方法比较公平,船、货双方均愿接受。
装卸率 是指每日装卸货物的数量,规定得过高或过低都不合适。
(3)滞期费和速遣费
滞期费(demurrage)是指在规定的装卸期限内,货方未完成装卸作业,给船方造成经济损失, 货方 对超过的时间应 向船方支付的一定罚金 。
速遣费(despatch money)是指在规定的装卸期限内,货方提前完成装卸作业,使船方节省了船舶在港的费用开支, 船方应向货方就节省的时间支付一定的奖金 。按管理, 速遣费一般为滞期费的一半 。滞期费和速遣费通常约定为每天若干金额,不足一天者,按比例计算。
3.投保货运险
我国对进口货物的运输一般采取逐笔投保和预约投保两种形式。
(1)逐笔投保
逐笔投保是指对各笔进口业务分别办理保险手续。进口次数少的企业一般采用逐笔投保的方式。
(2)预约投保
有些企业进口次数多,为了简化进口投保手续,这些企业会与保险公司签订货物运输预约保险合同(open policy)。
4.缴款赎单
银行收到出口商所在地银行寄来的汇票及单据后,对照信用证的规定,核对单据的份数和内容。如内容无误,银行即对出口商所在地银行付款。同时进口商使用人民币按照国家规定的有关外汇牌价向银行买汇赎单。
5.进口报关
办理进口报关的程序是:
(1)申报。
根据我国《海关法》的规定,向海关申报的时限为自运输工具申报进境之日起 14天内 。超过14天的期限未向海关申报的,由海关按日征收进口货物CIF价格的 0.05%的滞报金 ;超过3个月未向海关申报的,由海关提交变卖。
(2)查验。海关接受申报后,要对进口货物进行检查,以核对与进口货物报关单及其他单据文件上所列是否一致。
(3)纳税。
进口商在收到海关的税款缴款书后,应当及时履行纳税义务。根据《海关法》的规定,进口商应在海关签发税款缴款书的次日起 7天内 (星期日和节假日除外)向指定的银行缴纳税款。逾期未缴的,将依法追缴并按滞纳天数征收应缴款额的 0.1%的滞纳金 。
(4)放行
放行又称“结关”,是进口货物在办完海关申报、查验和纳税后,由海关在进口货物 报关单和货运单据 上签字和加盖“验讫”章,进口商或其代理人持海关签字并盖有放行章的货物提单提取进口货物。未经海关放行的货物,任何单位和个人都不得将货物提走。
6.进口报检
报检人报检时必须履行的手续主要有三项: 填写报检单;提供相应的单证;按规定缴纳检验检疫费 。入境货物的检验检疫具体操作流程为:①报检(审单);②计费(收费);③施检部门接单;④现场查验或取样;⑤检验、检疫、鉴定、除害处理;⑥出具检验检疫结论;⑦检务审单;⑧出证。
7.付清运费,换取提货单
按FOB条件成交的合同,一般是运费到付合同,进口商在提取货物时,首先要凭海运提单到承运人或其代理人处付清应付的运费, 以海运提单换取提货单 。
8.提取货物
进口商或其货运代理凭提货单到船公司指定的仓库或码头提取进口货物,并办理转运和拨交给订货部门的相关手续。
9.进口索赔
进口索赔的对象通常有三个,即卖方、承运人和保险人,对应的索赔分别称 贸易索赔、运输索赔和保险索 赔。索赔时,申请人应提交索赔清单和有关货运单据,如发票、提单(副本)、装箱单等。
向卖方索赔时,应提交商检机构出具的检验证书;
向承运人索赔时,应提交理货报告和货差证明;
向保险公司索赔时,除上述各项证明外,还应附加保险公司出具的检验报告。其中,向卖方索赔应在合同规定的索赔期限内提出,《联合国国际货物销售合同公约》规定,在合同未明确索赔期限的情况下,索赔期限 最长不超过2年 。