它是最强致癌物之一,
伤肝伤肾伤膀胱,
比香烟毒20倍!
“抛开剂量谈毒性就是耍流氓”
这话对它压根不适用!
无论多少只要吃下去就会对
机体造成不可逆的损害,无药可解!
在澳洲、美国、欧盟等国家早已被禁。

但在中国,
它披着“救命药”的外衣,
却毒害了数十万中国人的身体。
它的真面目,
是时候揭露了。。。。
01
澳洲发现**堂止咳药有毒物,紧急召回!
作为国药龙头的北京**堂就被爆出
召回新闻。
澳洲药品管理局(TGA)近期从北京**堂产的2批止咳药中

发现了马兜铃酸和苦杏仁苷这两种危险物质的痕迹。
情况非常严重,
要求购买者们立即停止服用此药品。
召回通知里,还特意配上了中文说明和产品图。

这两个批号分别为16080020和4080015的2批治疗支气管炎的咳嗽药“支气管咳嗽丸”
北京**堂的发言人表示,是TGA在其中成药中发现了上述2种危险物质,
从我们的角度看,
我们将对这一问题进行研究。
其实这事说来挺讽刺的,

号称“配方独特、选料上乘、工艺精湛、疗效显著”300多年老字号+国药龙头的北京**堂,
却让澳洲药品管理局发现了
自己没有发现的问题。
然而,今日小编今天要跟大家说的,
是一件更可怕的事!
通过澳洲药品管理局召回这事。
我们发现,在中国,你常吃的大量草药及中成药是致癌性极强的!
国外已经被禁止,
但在中国,
实行的却是双重标准!
好比**堂这款止咳药,海外版气管炎咳嗽痰喘丸中,并不含有马兜铃酸成分,
所以澳洲药品管理局发现一点痕迹,立刻召回!
可是在中国药房出售的痰喘丸,却依然在继续使用马兜铃。

甚至很多儿童药里,也在使用马兜铃酸。
这个后果到底有多严重?可以说超乎你相信!
希望你仔细看完这篇文章,
我觉得很重要,
很重要,
很重要!
02
马兜铃酸,肾杀手!夺去无数人生命....
马兜铃已经被使用了2000多年,但它的毒性直到近些年来才被人发现。
90年代初,比利时发生了一件非常奇怪的事情。
一批健康女性突然莫名其妙就出现了急性肾衰竭。。。。。
这些年龄,地域和生活习惯都不同的女性,病情却异常相似。

到底发生了什么?难道是严重的传染病么?
经过大量调查,最终发现了这些女性的共同点:
她们都在减肥,
而且都在吃一种中草药减肥。
在这种中草药中,有一味药材,叫广防己,传统上被用于镇痛,利尿,降血压等。
两年后,经过大量科学研究,比利时科学家终于发现关键问题,就是广防己里富含
马兜铃酸,
这个家伙才是真正的罪魁祸首。

至此,这个事件终于真相大白!
人们仿佛梦中惊醒一般,想起了半个世纪前在巴尔干半岛的
一种怪病。。。
从上世纪20年代起,巴尔干半岛陆续有人感染一种奇怪的慢性肾病,
这种病跟普通慢性肾病很不一样。
得病的人的肾脏渐渐萎缩,最后缩小到只有正常人的三分之一,
除了肾移植,
无药可治。

据统计,至少2万多居民先后患上这种怪病。
随着比利时事件的真相大白,人们才意识到,当地人在在收割小麦时,
很可能将一种马兜铃属的植物种子混入,这种低剂量的长期暴露最终导致了疾病的暴发。

1994年,马兜铃酸在法国引发多起肾病案例,法国政府开始
全面禁售一切
涉嫌含有马兜铃酸的中药。
2000年,英国医药管理局对含马兜铃的中草药成品实行无限期禁用。
美国也停止进口、制造和销售已知或怀疑含马兜铃酸的70余种中草药。

同样的怪事也发生在90年代的中国,
那时,肾病在中国悄悄地、快速地蔓延。
这些患者都有一个共同点:平时上火、耳鸣或者便秘都会服用
龙胆泻肝丸。

到了21世纪,国内大面积的人患上了肾病,数目多达10万人!
直到2003年2月,新华社记者朱玉《龙胆泻肝丸是清火良药还是“致病”根源?》等系列报道,
顿时震惊了国家药监局
和众多的龙胆丸受害者!

人们才发现,原来,龙胆泻肝丸的主要药味关木通,
含有马兜铃酸,最终导致肾功能衰竭!
多少人因为它重病缠身,多少人因为它倾家荡产,甚至
在绝望中等待死亡。
这就是著名的“关木通事件”,又叫“龙胆泻肝丸事件”。
但是最终结果很遗憾,
最后只禁用了广防己、青木香、关木通这三种被认为含马兜铃酸较高的药物,

其余含有马兜铃酸的药物则被列为处方药。
在淘宝中,依旧可以轻易买到关木通、广防已、青木香等药材...


2004年,香港卫生署宣布停止进口及销售含有马兜铃酸的中药材及制剂。
之后西班牙、奥地利、埃及、马来西亚、菲律宾、日本等国也纷纷发布禁用警告。
马兜铃酸对肾脏的影响已在世界范围内已经取得共识。
03
它是最强致癌物,比香烟毒20倍!
其实,马兜铃酸,不仅导致肾衰竭,还是已知的
最强致癌物之一,
是最强!!!
由马兜铃酸导致的肾脏肝脏损伤是不可逆、不可修复的。
从服用的那一刻起,它就会对人体造成损伤。
15年前,它就被列为1类致癌物。包括澳洲、欧洲、美国、中国台湾和香港地区纷纷禁止了含马兜铃酸的中药的使用。

那如果吃低剂量的马兜铃酸会不会有问题?
也有问题,因为它能够直接刺激基因突变。
事实上马兜铃酸是现在世界上已知的化合物里面引起突变最多的物质之一,甚至超过了吸烟。
人为什么会得癌症?答案是——基因突变。

我们体内大概有两万多个基因,和癌症直接相关的大概有100多个,这些基因中突变一个或几个,癌症发生的概率就非常高。
研究显示,吸烟能引起肺癌,平均每百万DNA会有8个突变;
而马兜铃酸可以造成每百万DNA有150个突变,
是吸烟的将近20倍!

可以说,在致癌性上来说,香烟跟马兜铃酸相比,简直是小巫见大巫!
04
马兜铃酸导致基因突变,中国肝癌高发!
马兜铃酸对中国人肝脏健康的伤害,早已经被一些医学界人士认识到了。
中国是肝癌的高发区,全世界一半以上的肝癌患者都在中国。
平均每67秒就有一个人被诊断肝癌,每74秒会有一个人死于肝癌。
一直以来,大家都认为,中国的肝癌发病率之所以远高于欧美,主要是
由于肝炎病毒,
尤其是乙肝病毒携带者多。

但在2017年,国际权威医学期刊《Science Translation Medicine》发表了一篇关于中药材马兜铃酸的文章却证实:
在亚洲,特别是台湾地区和中国内地,
肝癌的发生与
马兜铃酸导致的基因突变密切相关。

很多人为了保肝就去吃了一些中草药,结果这个中草药正好含有马兜铃酸,
对它造成了双重刺激。
马兜铃酸造成的突变现在能够通过基因检测发现,
也就是一个癌症患者,可以通过检测发现,是不是吃了含马兜铃酸的药物。
研究人员从台湾、中国内地、日韩、东南亚以及欧美等地,收集了1400多例肝癌标本。
结果发现,台湾的98个肝癌病例样本中,78%具有马兜铃酸诱发的基因突变特征。
中国大陆的89个肝癌样本中,47%具有马兜铃酸诱发的基因突变特征。
而在北美和欧洲,这一数字分别只有1.7%和4.8%;
至于东南亚和日韩的数据,则是在台湾和大陆之间。
尤为值得注意的是,在美国的一家医院,
87个亚裔肝癌患者当中,
有22%检测到马兜铃酸产生的特异突变特征,
远高于其他族裔。
这也许跟亚裔患者更喜欢服用草药有关。
在大部分国人的印象中,中药就是无副作用。
所以我们常常在广告和宣传中听到“纯中药制剂、无任何副作用”这样的口号。
然而大家也应该知道“是药三分毒”!

对中药,我们不吹不黑,但的的确确很多中药已被证实,
毒性过大。
这时,也有人会说,这些中药我们老祖宗用了几千年了,一点事儿都没有!你怎么就说它致癌了?

其实原因其实很简单:
因为老祖宗死得早!
无论慢性肾衰竭,还是癌症,都需要很长时间的积累。
清华大学学士,杜克大学癌症生物学博士,美国诺华癌症新药开发部资深研究员李治中就曾在《癌症的真相》演讲中透露,

我们身边的癌症患者越来越多,是因为
大家活的时间越来越长。
以前的皇帝从来不得癌症,不是御医好,是死得早。
从秦始皇到光绪的平均寿命是39.8岁,所以他们没有多少机会得癌症。
中国的癌症发病率现在在世界上是排在近70位,远没有大家想象的高。
事实上,全世界癌症发病率最高的20个国家,几乎都是欧美的发达国家,
澳洲排在第三!

为什么是这样?原因很简单,因为癌症发生最大的风险因素不是大家想象的空气污染、转基因食品,
而是寿命。

05
是药三分毒,这些中草药请勿长期食用!
据《凤凰周刊》报道,北京大学人民医院副院长魏来曾披露该院中草药肝病比例的数据。
“中药和化学药(即西药)在药物性肝病中所占比例,
一个是51%,
一个是49%。
致肝病的化学药比较集中,而哪些中药导致药肝?我们还没有搞清楚。”
由于中药成分复杂,国外无人研究中药的肝毒性,国内亦缺乏安全性研究数据,
这导致在使用中草药过程中,很多中国老百姓
并不了解部分中草药的副作用。
在很多中国老百姓的心中,中草药代表着“纯天然”,往往对它放松警惕,这就会导致过量错用偏方,造成急性肝衰竭等重症肝病,甚至死亡。
所以,专家们再次重申:是药三分毒。任何药物都不要擅自使用!
一切谨遵医嘱!
谨遵医嘱!
谨遵医嘱!
但是这些中草药的副作用你还是有必要了解。
这些中草药里都含有马兜铃酸!
马兜铃、关木通、天仙藤、青木香、广防己、汉中防己、细辛、追风藤、寻骨风、淮通、朱砂莲、三筒管、杜衡、管南香、南木香、藤香、背蛇生、假大薯、蝴蝶暗消、逼血雷、白金果榄、金耳环、乌金草等

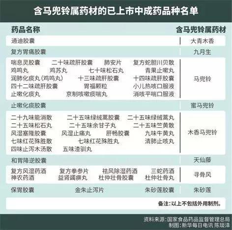
含有马兜铃酸成分的中成药
喘息灵胶囊,肺安片,复方蛇胆川贝散,鸡鸣丸,鸡苏丸,七十味松石丸,十三味疏肝胶囊,胃福颗粒,消咳平喘口服液,新碧桃片,香藤胶囊,杜仲壮骨胶囊,杜仲壮骨丸,风湿宁药酒,复方风湿药酒,复方拳参片,祛风除湿药酒,少林正骨精,伤湿镇痛膏,神农药酒,金朱止泻片,保胃胶囊,复方胃痛胶囊,九龙解毒胶囊,三蛇药酒,龙胆泻肝丸,耳聋丸,

八正丸,纯阳正气丸,大黄清胃丸,当归四逆丸,当归四逆汤,导赤丸,甘露消毒丸,排石颗粒,跌打丸,妇科分清丸,冠心苏合丸,苏合丸,辛荑丸,十香返生丸,济生橘核丸,止咳化痰丸,八正合剂,小儿金丹片,
分清五淋丸,安阳精制膏,儿童清肺丸,九味羌活丸,川节茶调丸,小儿咳喘颗粒,小青龙合剂,猴枣散。
这些中成药中,很多都是儿童用药。
欢迎关注精准医学微信公众号,获取更多精彩内容。方法1:微信查找(精准医学)。方法2:加微信公众号(precismed)。