这是一个沉重的话题,爸爸就是因为给别人*款贷**做担保人,最后别人不还钱,冻结了爸爸的账户,导致他脑出血而最终离开的。说实话,实在不愿拿出这个案例分享,敲打的每一个字都是对爸爸的回忆。

但是,看到关注我的粉丝朋友们,面对自己负债带来的担忧和焦虑,日夜寝食难安,甚至面临家破人亡的困境,我想,还是把这个案例拿出来分享!毕竟,当时我作为爸爸这个案子的诉讼代理人,成功地打赢了和银行的官司,并顺利地使爸爸的账户解封,从而使我妈的养老生活有个保障。

相信阅读的粉丝朋友们,也会给你们带来一些帮助。
1、妈妈来电,说国家给的小麦补贴领不出来,是不是银行卡出了什么问题。
2018年大概5月份的时候,早上还在开会,妈妈打来电话,跟我说,国家给的1000多块钱的小麦补贴到账了,然后拿着银行卡去农商银行取,结果被银行的人告知说取不出来,账户有问题,问我这到底是什么原因。
我说先不用着急,肯定是有原因才会造成账户有问题,如果账户被冻结了,就两个原因:
一个是自己有*款贷**没有还,银行冻结了;
还有一个就是别人*款贷**,我们做了担保,那个人没还钱,冻结了我们的账号。
妈妈一听就着急了,说道,咱家从来没贷过款啊,那钱会不会再也取不出来了?

我说,你先不要着急,拿着银行卡去银行问一下,看是哪里出了问题。
第二天,妈妈打电话说,是我爸在10年前,也就是2009年,帮别人的*款贷**做了担保人,结果那个人没还钱才封了我爸爸的卡。
2、爸爸整日忧心忡忡,直到突发脑出血住院
自从知道原因后,爸爸才努力回想起10年前别人借款的事情,他也不记得什么叫担保,反正就是亲家的侄子借钱,说是找个农村户口的在合同上签个名字,就可以放款了。

家里人都是老实巴交的农村人,哪里晓得这些知识!出于帮忙,就跟着一起去银行签了字。同去签字的还有另一个担保人,只不过这个人就比较聪明,知道是担保*款贷**,所以没在农商银行存过钱,账户是冻结了,但是里面没钱。
可我爸爸就不一样了,账户里存着他这几年工作赚来的辛苦钱,加起来大概有7万。
而银行的工作人员也找到我家里来,特意跟我爸爸说:
你得赶快让*款贷**人还钱,要是他不还的话,你账户里的这些钱就会被划走了。

我想爸爸当时听了,内心一定非常的绝望!他当时一定也很无助,很焦虑,那是他每天拼死拼活,搬钢管开机器赚来的,如果真被银行都划走了,那天不是要塌下来了吗?
2019年的春节,我感觉到爸爸和往常很不一样,就连我开工回广州的时候,依然见他闷闷不乐。我当时以为,爸爸年龄大了,不舍得我离家,所以伤心难过。
哪成想,银行工作人员的话,是刻在父亲心上的一把刀子,让他时时处于恐惧之中!以至于后来妈妈说,爸爸那段时间,经常晚上喝酒完酒就去睡觉,直到第二天中午都不起来,经常唉声叹气。
果然,2019年3月7日,爸爸晕倒在厕所里。

半个小时后,爸爸住进了重症监护室,脑出血100多毫升。
3、收到法院传票,到底要不要去开庭?
从爸爸住院那天起,我就打飞的回山东老家照顾。那是一段非常迷茫的日子,不知道爸爸能不能醒来。在重症监护室一共15天的时间,看见太多的人被抬去太平间,也看到了很多壮汉嚎啕大哭!妈妈也是日夜担心,经常落泪。虽说一辈子吵吵闹闹,但是,真正少一个人的时候,还是无法承受的。

3月底,因为工作的原因,回了一趟广州。
仅仅呆了两天,又重新回老家,因为法院把开庭的传票送到家,将在4月1日,在县人民法院开庭审理和农商银行的借款案件。
欠款人李某、另一担保人王某,他们都说,开庭就开庭,去不去都一样。
我说,不一样,这个开庭非常重要,如果不去,现在银行主张的是让我们还8万的本金加利息,算下来将近13万。如果去的话,可以协商能不能只还本金,不还利息。

最关键的是,我爸现在还躺在医院里,我们还等拿钱治病!而你借钱的人不着急,是因为你欠钱不还,冻结的是我爸的银行卡!如果真的因为这个让我爸得不到医治或者离开,那接下来,我就直接起诉你,让你赔偿所有的损失,最低也要30万,我不怕让你倾家荡产!
最终,我说服了他们,一起去应诉。
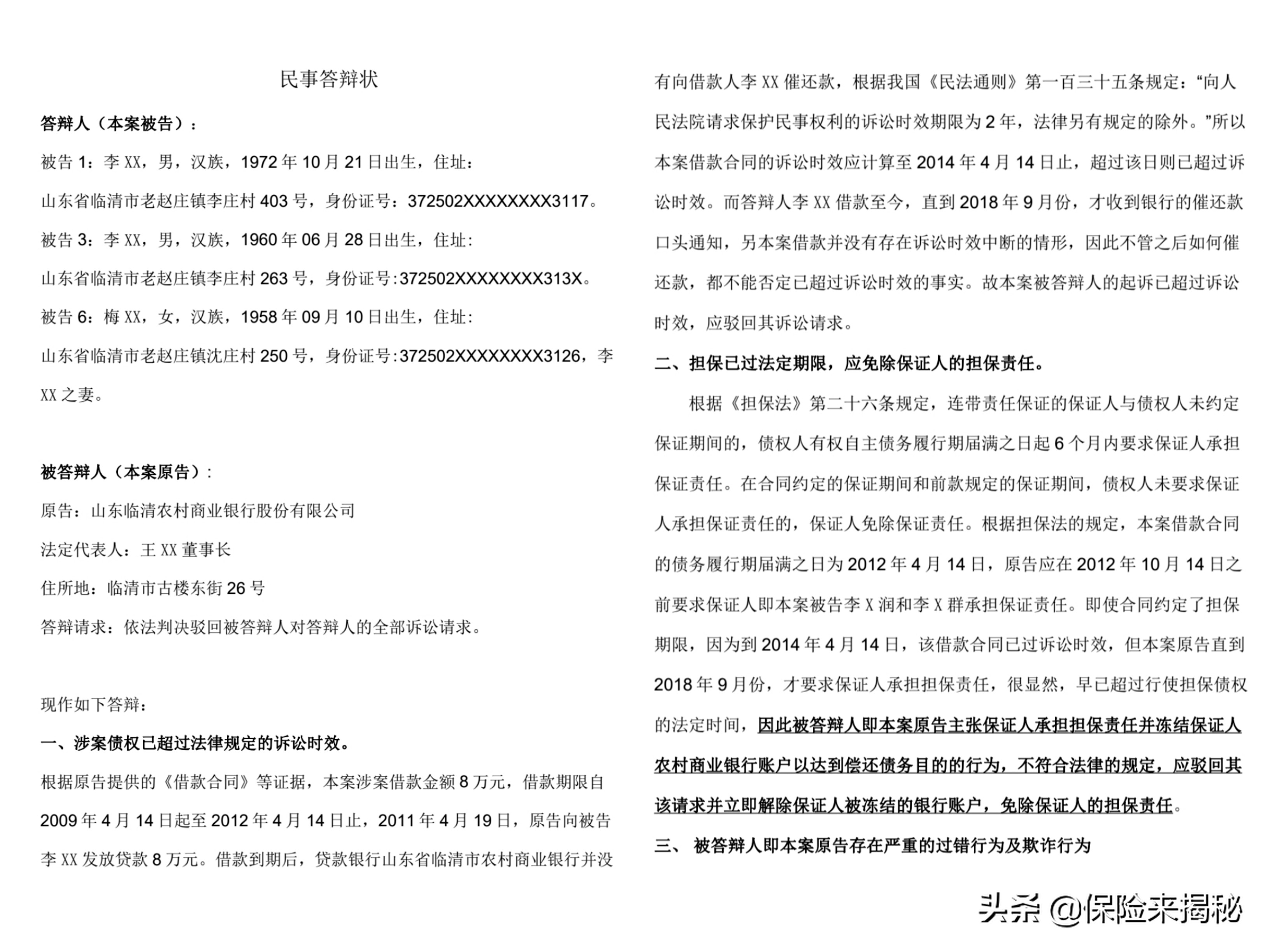
4、开庭当天我宣读答辩状,因为一个“债权已过诉讼时效”,使整个案件扭转乾坤!
开庭前夜,我再次从广州回到家,把整个案件整理清楚,一气呵成写了答辩状。

现在回想起来,我的所做是完全正确的,因为这篇答辩状,成功使欠款得以协商,也使爸爸的账户顺利解封。
因为借款的时间发生在2009年4月14日,本金8万,期限3年,即2012年4月14日要还清。但是,还款期限届满,银行从来没有追款过,直到2018年9月份,银行才开始口头追款。
根据我国《民法通则》第一百三十五条规定:“向人民法院请求保护民事权利的诉讼时效期限为2年,法律另有规定的除外。”所以,借款合同的诉讼时效应计算至2014年4月14日止,超过该日则已超过诉讼时效。
下面是我当时书写的答辩状的全文,如果哪位朋友有需要,可以借鉴。


5、银行行长主动协商,要求只还8万本金,1万利息,同时解除爸爸的账户
在法庭上,作为爸爸的诉讼代理人,我洋洋洒洒地读完答辩状,因为我志在必得,我必须要给躺在病床上的爸爸一个安稳的交代,告诉他,你的钱没事了。
当我宣读完,法官说, 诉讼时效已过的说法,作为法官,不能主动对你们做出提示!但是,既然你们主动提到,法院会重点核实,如果成立,银行则丧失了用法律*器武**保护其债权的权利!就是说,银行打官司*债追**,一定会败诉,因为法律不保护懒惰的人,既然给了2年的期限,让银行来法院诉讼,银行不行使,那么法院就不再保护这笔债权。但是,并不意味着银行不可以使用自己的力量去*债追**,你们欠银行的钱,这个是不争的事实,钱始终都要还,不管你们用哪种方式还款。

庭审结束后,我看到妈妈满眼的泪水,她说,你看,你的答辩状,写得多么让人感动。
案件的结果可想而知,银行的行长也是聪明人,我一提诉讼时效已过,法院不会支持你们的追款要求,行长就明白了。他知道,法院判决书一下,银行就必须解封我爸爸的账户!
只是他没有料到的是,我会带着他们出现,并会用法律的*器武**保护自己的权利。
最终,我们和银行达成协商的意见,欠款人只需要还8万本金,1万利息,先给5万,剩余4万分1年还清。

同时解除了爸爸的账户限制。
只可惜,爸爸没有亲自等到这个消息。
6、什么是担保?责任怎样承担?
我想爸爸在担保人一栏签字的时候,可能也会像很多人一样,根本都不知道会带来什么样的后果,最后给朋友们普及一下:
担保分为两种,一种是连带责任保证,就如同我爸爸一样,万一欠款人不还,你就得随时补上去,承担偿还的义务,所以叫连带,本质上和你自己像银行借钱一样。

还有一种是一般保证,这种责任相对来说会小一点,他是在欠款人不还钱的情况下,优先用欠款人的钱财去还债,如果强制执行用尽,还不能还款的话,再执行保证人的钱财。
所以,二者在本质上是截然不同的,一般保证的前提是必须用尽对欠款人所有的追讨方式,无果才追讨担保人。
那么银行采用的是哪种担保方式呢?

一定是连带责任保证,因为这样,才最有利于银行把钱收回来。