最近,《中华人民共和国电子商务法》(以下简称《电商法》)出台,将于明年1月1日正式实施!今后电子商务将会受到严格的监管,一旦违规,最高罚款200万!

划重点!《电商法》中必须关注这几条!

1. 不管是什么代购,都需要营业执照,还是采购国和中国双方的营业执照;
2. 需要缴纳税务,*税偷***税漏**需承担刑事责任;
3. 没有中文标签,不是国家认监委认证工厂生产等奶粉保健品之类不得销售;
《电商法》出台,谁的影响最大?

或许大家已经在许多其他平台,看过关于《代购法》的解读文章,他们乐观地表示:这次法案只和大代购有关,和普通的小代购是没有关系的。
而事实上,大错特错!
这对小型代购店,其实是雪上加霜。小型代购店将不堪重负,因为他们分别要在两个国家申请执照,在两个国家交税!
由此一来,各种成本也即将上调,无论是产品价格、快递费用...
本来海外代购就竞争激烈,原本价格已接近透明化,利润已经压到最低。这种时候,法律还出台了..
除了成本增加,个人代购还需要,执照、缴税,一个也逃不过!甚至在你不知道的时候:你,已经违法了!
如果你已经是小有规模的海外代购,在某宝或其他电商网站上有自己的销售平台。那不幸地告诉你,你得马上去申请执照!
那不开淘宝店通过朋友圈、微店等方式销售的,是不是可以不用遵守规定了呢?

淘宝、京东等电商平台上的代购,微信朋友圈里的微商,在直播平台中卖东西的博主,都属于电子商务经营者!
代购“凉了”?新出台的政策对代购们来说似乎是灭顶之灾。
一、代购必须登记

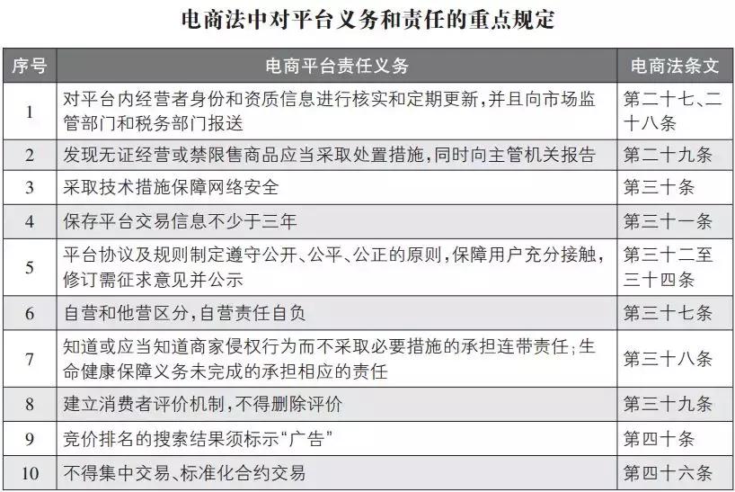
如果在海外从事代购,并准备在某电商/某网站/某宝/某东等电商运营平台开店做生意时,必须要在中国的工商局进行工商登记,必须要有相应的营业执照需要在工商局进行工商登记,拥有营业执照,比如:注册有限责任公司、合伙企业、个体工商户等等。

如果你卖的是食品,需要申请食品流通许可证;
《电商法》明确规定,没有中文标签、不是国家认监委认证工厂生产、未获取配方注册证的婴幼儿配方奶粉不得在网络平台销售。

除了法律规定的特殊情况外,都必须依法进行登记办理营业执照!否则将面临最高1万元的罚款!
2.必须依法纳税

举例来看,小明是一名代购店的老板,他想要在淘宝售卖加拿大的产品,那么他需要在以下几个方面缴税,其中包括:
工商主体登记;
销售商品;
完善海关、税收、进出境检验检疫等制度;
支持跨境电子商务平台经营者等
为跨境电子商务提供仓储物流、报关、报检等服务。
违反本法相应规定的卖家,面临最高50万人民币的罚款。如果涉及*税偷***税漏**,则需要承担更高的罚款,并承担刑事责任。
不难看到,针对跨境消费缴税这一漏洞,政府此次的政策有效填补了税收。但是,在加拿大卖家面临中国和加拿大双方缴税的情况,这也加大了商户的税收负担。为了达到一个平衡点,还需要中加双方通力合作。
《电商法》出台
消费者权益得到保护
《电商法》也不是纯粹地让人担忧——它在很多方面保护了消费者权益。
1. 买到假货几率小了!
《电商法》实施以后代购、微信朋友圈卖假货、劣质商品,恐怕不会那么容易了。的确,监管越来越严格,我们买到假冒伪劣商品的几率也会越来越小。
2. 电商平台承担“连带”责任
如果平台上卖家的商品有问题,比如奶粉是假的,红酒、化妆品是是假的……那么平台也得承担责任。这样以后在大型电商平台买东西,更加放心,更有保障。
3. 严禁“刷好评”、“删差评”
电子商务经营者不得以虚构交易、编造用户评价等方式进行虚假或者引人误解的商业宣传,欺骗、误导消费者。简单来说就是禁止“刷好评”、“删差评”,否则最高罚款50万!
4. 不得无故拒退押金

《电商法》规定,电子商务经营者按照约定向消费者收取押金的,应当明示押金退还的方式、程序,不得对押金退还设置不合理条件。消费者申请退还押金,符合押金退还条件的,电子商务经营者应当及时退还。
以后再无“订了就不给退”的霸王条款了。




