很多小伙伴平时都会找代购和微商,
买各种化妆品、包包、数码产品……
每个人的朋友圈
可能都有不少做代购和微商的小伙伴。

但做代购和微商的朋友注意了,
《中华人民共和国电子商务法》将于
明年1月1日正式实施。

二刷《电子商务法》▼▼▼
韩国化妆品、澳洲奶粉、日本的马桶盖……明年起还能照常代购吗?
答案是:
以后会受到严格监管,
一旦违规最高罚款200万。

划重点:
不管是什么代购,都需要营业执照,还是采购国和中国双方的营业执照;
需要缴纳税务,*税偷***税漏**需承担刑事责任;
没有中文标签,不是国家认监委认证工厂生产等奶粉保健品之类不得销售。
从现在开始多了一个“专业名词称呼”——电子商务经营者。
电商平台上的代购、微信朋友圈里的微商、在直播平台中卖东西的博主都属于电子商务经营者。

以后怎么管理代购和微商?
1.必须进行登记

《电商法》明确规定,没有中文标签、不是国家认监委认证工厂生产、未获取配方注册证的婴幼儿配方奶粉不得在网络平台销售。
除了法律规定的特殊情况外,都必须依法进行登记办理营业执照,否则将面临最高1万元的罚款。
2.必须依法纳税

《电商法》的出台,
并不是*压打**电商平台,
而是给消费者带来了更好的消费环境。
除了对电商、代购、微商等立法,
还有一些新规都很有好处▼
1.买到假货几率小了

《电商法》实施以后,监管越来越严,买到假冒伪劣商品的几率也会越来越小。
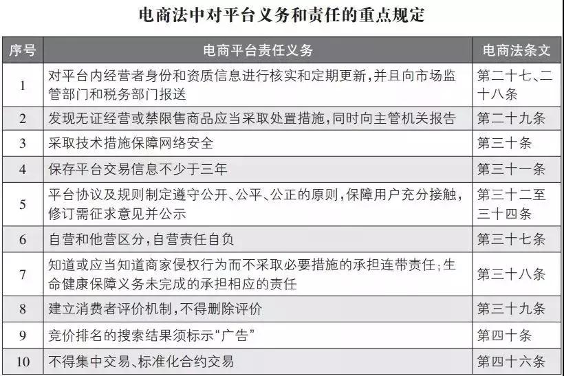
2.电商平台承担“连带”责任

如果平台上卖家的商品有问题,比如奶粉是假的、红酒、化妆品是假的……那么平台也得承担责任,这样以后在大型电商平台买东西就更加放心,更有保障了。
3.严禁“刷好评”、“删差评”

电子商务经营者不得以虚构交易、编造用户评价等方式进行虚假或者引人误解的商业宣传,欺骗、误导消费者。
简单来说就是:禁止“刷好评”“删差评”,否则最高罚款50万。
4.不得无故拒退押金

《电商法》规定,电子商务经营者按照约定向消费者收取押金的,应当明示押金退还的方式、程序,不得对押金退还设置不合理条件,消费者申请退还押金,符合押金退还条件的,电子商务经营者应当及时退还。
整理自人民日报微信公众号