2月23日,武汉市医疗保障局宣布,从2月23日起至26日,全武汉市在现有10家门诊重症(慢性)疾病定点零售药店试点的基础上,分批再增加40家。至此,全市每个中心城区至少4家、每个远城区至少有2家可供重症慢病患者购买药品的定点零售药店,实现方便门诊重症慢病患者就近购药和保证用药安全。

网络图
为何定点药店
短时间从2家到50家
当前抗击新冠肺炎疫情的武汉保卫战还在继续,在新冠肺炎患者得到有效救治的同时,给武汉市40多万重症和慢病患者带来购药难题。
在疫情发生之前,武汉市(含新城区)共有门诊重症慢病定点医疗机构216家,其中二级及以上医疗机构110家。重症和慢病患者为了用药安全,需要定期复查、跟踪自己的病情,因此40余万重症和慢病患者中绝大多数选择在就近的医疗机构进行复查同时购买治疗用药。此前,全市以216家定点医疗机构为主,2家门诊重症(慢性)疾病定点零售药店为补充的购药布局,能够满足武汉市门诊重症慢性病患者购药需求。
疫情发生后,原本216家医疗机构中只有30家可以提供门诊重症(慢病)的就医购药服务。疫情期间,市民担心到医院去造成交叉感染,更愿意到药店购药。汉口大药房黄石路店相关负责人介绍,由于许多医院暂停了重症慢性病门诊服务,定点药店承受了很大压力。该店每天购药逾千人次,有很多市民长时间排队。
为方便疫情期间武汉市门诊重症慢性病参保人员购药,2月11日,武汉市在原有2家药店的基础上,新增8家门诊重症慢病定点药店。
2月23日,武汉市医保局根据当前武汉市疫情形势,将全市门诊重症(慢性)疾病定点零售药店试点扩大到50家。
确保每个城区
都有2-4个定点药店
武汉市医保局按照“标杆带头、鼓励申报、特事特办”的原则,在原有2家定点药店的基础上,于2月11日新增8家定点药店,2月24日新增10家定点药店,2月26日再新增30家,完成全市门诊重症(慢性)疾病定点零售药店扩大到50家的任务,确保中心城区每个区不少于4家,新城区每个区不少于2家。
同时,国药控股公司充分发挥主渠道作用,按照国药控股(湖北)汉口大药房有限公司黄石路店的标准,国药旗下8家纳入定点的药店,均开通10个病种服务;其余定点药店根据自身能力开通不少于5个常见病种服务。
据了解,重症药店普通用药和医院的临床用药还是有很大差异性,一般的药店不一定有重症慢病药品货源。武汉市市场监督管理局将加强重症慢病疾病定点药店药品供应保障和监管。
武汉市相关部门正在调研,在应收尽收新冠肺炎患者的同时,尽快分区域地保证定点医院能够维持原来的慢性重症门诊服务,同时加快恢复武汉市定点医疗机构正常诊疗,满足武汉市非新冠肺炎的普通疾病及重、慢病患者的就医购药需求。同时,武汉市已下发通知,把市民单个的购药需求集中到社区,由社区代购,以避免市民集中到药店购药。
重症慢病患者购药
需凭医生处方购药
根据国家《处方管理办法》第三十二:“药师应当凭医师处方调剂处方药品,非经医师处方不得调剂。”
“重症慢病患者的药品,多为处方药,必须要有处方才能购买”,武汉大学人民医院心血管内科教授、主任医师,湖北省慢性病互联网医院倡导者万军提醒重症和慢病患者,虽然购药方便了,但是用药安全不能忘。重症慢病患者必须在医生指导下进行用药。
万军说,重症慢病患者使用的处方药有一定的风险,很多药都不能大量购买,稍不注意就可能会对人体造成伤害,严重的会出现药物中毒,副作用非常大。患者不要觉得慢性病变化不大,过多囤药。因病情变化,医嘱调整,也可能会导致药品过期变质。
根据武汉市基本医疗保险的有关规定,重症慢病患者到定点医疗机构就医时,定点医疗机构的医生须遵照有关规定,并视患者的病情开具处方,因病施治、合理用药。而不是患者本人想用什么药就用什么药。据了解,武汉市门诊重症慢病定点药店也必须配备执业药师,对医院开的处方进行核实,审核完成之后的处方单才真实有效。
武汉市医保局提醒,虽然当前疫情期间,武汉市相关部门将慢性病处方延长至三个月,但为了对参保人员就医规范管理,对患者的治疗用药负责,武汉市重症慢病患者必须有医生处方和专用病历才能够凭卡购药。如果由社区工作者代为购药,代购者需备齐患者医保卡、重症病历和购药清单(处方)。
此外,前期武汉市绝大多数的重症慢病参保患者只选择了定点医院,而未选择定点药店。目前,武汉市医保局已要求医保经办机构简化手续,患者选择或变更门诊重症定点药店的,本人(代办者)可携带重症病历和医保卡(或身份证),到就近定点药店审核办定点变更手续。
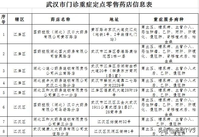
附:50家门诊重症(慢性)疾病
定点零售药店表格
(图片可双击放大)






如果有购药需求
下面这些你需要知道
市民如何通过互联网用医保卡看病开药?
服务对象:
(一)在互联网医院普通门诊就医的职工医疗保险参保人员。
(二)职工医疗保险、城乡居民医疗保险门诊治疗重症(慢性)疾病(以下简称门诊重症)部分病种的参保患者。
实施范围:
(一)医疗机构范围:具备互联网诊疗服务资质的基本医疗保险定点医疗机构。
(二)病种范围:门诊常见病和慢性病。
如何进行网上诊疗?
参保人员登录定点医疗机构的互联网医院平台,实名注册后,选择医生进行网上问诊,医生根据患者病情给出专业的解答和建议,并根据患者病情开具处方。
如何进行在线支付、药品配送?
1、普通门诊。参保人员通过互联网平台查看处方信息并确认后,完成医保个人帐户或个人现金支付。定点医院按照处方信息进行药品线下配送。
2、门诊重症。互联网医院将处方信息推送至定点药店。定点药店确认处方和配送地址,审核处方并核实参保人员信息,进行医保结算,打印医保结算票据,生成参保人员个人自付费用付款码。参保人可通过支付宝、微信识别付款码线上支付或者以货到付款的方式完成支付。
这些药品不能线下配送
按照卫健部门管理规定,网上诊疗以复诊、慢性病、常用药为主,草药、针剂、毒麻精神类、放射*药性**品及其他高风险药品暂不纳入处方配送范围。药品为特殊商品,一经售出不得退换。
全程追溯和监管
互联网医院和定点药店要落实实名制就医,保障诊疗、用药合理性,防止虚构医疗服务、虚报价格、串换药品等行为。要建立在线处方审核制度,妥善保存电子病历、在线处方、药物配送等信息,实现互联网就医的全程追溯和监管。