一、居民投资理财需求与日俱增,海外投资需求迅猛提升
居民可投资资金量增加居民财富总量的增长,高净值人群尤为明显。
根据瑞信研究院2020年发布的报告显示,目前中国家庭财富规模位居全球第二,增长4.4%,达到81万亿美元,预计未来5年中国的财富将进一步增长23万亿美元,在全 球财富中的占比将从2018年的16%升至2023年的逾19%。

高净值人群财富增长较为明显。
瑞信《全球财富报告》将高净值人群定义为持有超过100万美元资产的个人,截至2019年末,这些人群仅占全球总人口的0.9%,但所持有的资产可占全球总资产的43.9%。
根据招行&贝恩《中国私人财富报告2019》数据统计,2018年中国高净值人群数量达到197 万,5年复合增长率为19%;高净值人群共持有可投资资产61万亿元,5年复合增长率为18%。其中,超高净值人群数量约17万,5年复合增长率为28%;超高净值人群持有资产25 万亿,5年复合增长率为26%。

随着新经济崛起,更多的企业中高级管理层、专业人士将受益于股权增值效应,步入高净值人群的行列。
在创新驱动发展战略的推动下,国内新产业、新业态、新模式层出不穷,新经济企业普遍以股权、期权等激励手段实现公司利益与管理层利益的一致性,从全市场吸引中高级管理人才和专业人士,随着新经济企业的崛起,这类人群来自股权激励与企业分红的财富积累将提速。
根据招行&贝恩《中国私人财富报告2019》,企业高级管理层、企业中层及专业人士群体规模持续上升,占全部高净值人群的比例由2017年的29%上升为36%,规模看齐创富一代企业家群体;约30%的企业高级管理层提到上市企业股权激励增值为其主要的财富来源,其中战略新兴产业的企业高级管理层提及率更高,达40%。

高净值人群海外资产配置比例上升。
2017年胡润研究院与中信银行私人银行联合发布《全球视野下的责任与传承—2017中国高净值人群财富管理需求白皮书》,调研过程采访的近700位具有出境背景的高净值人群中,他们对于跨境最大的五个需求依次为出境旅游、跨境金融投资、子女境外留学、境外置业和移民,其中跨境金融投资的需求2016年达到了41.6%,2017年更是大幅增长,达到了69.6%。
这部分人群在未来跨境需求上更加丰富多元。
兴业银行与BCG2016年开展的私人银行客户调研显示,27%的受访者拥有海外资产,这一比例在资产规模超过1亿的超高净值客户中高达55%。
高净值人群平均可投资资产额占总资产比例为52.3%,而跨境金融投资额已占他们可投资资产总额的31.2%。与2016年相比,2017年跨境金融投资额增长了近一倍,更是有超过两成的高净值人群跨境金融投资额占其可投资资产总额的一半以上。


个人资本项下外汇限制若放宽,可投资比例有望大幅提升。
2021年2月国家外汇管理局资本项目管理司司长叶海生在接受《中国外汇》访谈时谈到,“外汇资本项目将……积极谋划未来资本项目开放的新格局,有序开展高水平对外开放试点……改革并完善与新发展格局下更高水平开放型经济新体制相适应的外汇管理体制机制……其中包括研究有序放宽个人资本项下业务限制……取消年度购付汇额度限制……研究论证允许境内个人在年度5万美元便利化额度内开展境外证券、保险等投资的可行性”。
倘若外汇管制放宽,将极大提升个人用汇便利程度,2021年中国内地居民海外资产配置比例有望大幅上升。

客户群对互联网券商的需求增多,互联网时代投资资讯触达人数增加,线上交易基础客群扩大。
根据 wind 统计,中国移动互联网用户数由2013年12月的80756万人增长至2020年12月的134852万人,年复合增长率达7%。
根据艾媒咨询数据,近年来中国证券类app用户规模不断增长,2019年中国证券类app用户规模达1.11亿人,相较2018年增长了19%。
此外,根据奥纬咨询统计,2012至2018年全球线上证券市场交易额总体呈上升趋势,2018 年全球线上证券交易额达37.7万亿美元,相较2017年增长8.3%。


80、90 后逐渐成为线上投资理财主力,且后续 Z 世代快速崛起。
根据埃森哲《2018年中国消费者洞察系列报告》中统计数据显示,近六成的80后、90后购买了互联网金融机构的理财产品。
腾讯理财通《8090 后理财报告》中提到,年轻人购买理财产品的渠道以线上为主。78.6%的 80、90后用户通过线上渠道购买了第一份理财产品,只有1/5 的人偏好前往营业厅“实地考察”。
根据 Fastdata 极数《2021年中国互联网基金投资用户报告》, 2021年2月Z世代互联网基金投资用户同比增长17.1%,增长强劲,而 Y 世代和 X 世代互联网基金投资用户同比增速分别为11.8%及6.4%。


针对跨境互联网券商而言,由于明星公司境外上市,港美股投资的热度提升,线上交易需求迅速扩大。
随着国内投资者日渐成熟,对于全球资产配置重要性的认识也日益深刻。
小米、美团、腾讯音乐等一大批耳熟能详的明星企业陆续登陆海外资本市场以及中概股回流潮也增强了人们对海外市场的关注,并开始在海外寻找更加优质和安全的资产。
从港美股交易数据来看,2012年中国投资者美股线上交易额仅为69亿美元,2018年已到达 2881亿美元,美股线上零售交易额占比为3.8%,CAGR高达86.3%。2012年中国投资者港股线上交易额仅为47亿美元,2018年已到达1367亿美元,港股线上零售交易额占比为11.7%,CAGR高达75.4%。
根据奥纬咨询的预测,2023年中国投资者美股、港股线上零售交易额占比将分别达到9.8%、19.8%,相对应的CAGR为26.2%、25.8%。



二、互联网券商应运而生,“用户导向”不断构筑护城河
传统券商更注重 toB 业务齐头并进,互联网券商则从“用户导向”出发一般而言,从业务角度看,传统证券公司拥有包括经纪、资产管理、自营交易和投资银行在内的多元化业务,同时服务于零售和机构客户。

互联网券商通常拥有轻资产和可扩展的业务模式,更专注于经纪业务与基金代销业务,主要服务于散户投资者,尤其是服务不足的长尾部分。而且互联网券商一般采取更具竞争力的定价,主要由于其低成本的运营模式实现,主要体现在线下分支机构少,员工结构轻,管理费用少。
而且在底层技术层面,传统券商的 APP 大多采用外包的模式,难以根据对数据分析、用户洞察进行快速迭代,互联网券商大多采用自研系统,对于产品高度重视,并且希望研发的 APP 是作为“平台”,而不是“工具”。




随着居民投资理财与海外投资需求的迸发,传统券商大力发展国际化业务,投行、研究与资管等业务齐头并进,而且大多数以 to B 的业务为主导,互联网券商则更多从“用户导向”出发;
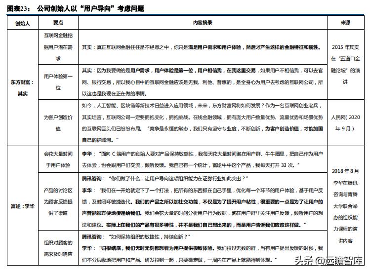
我们以东方财富、富途和老虎作为互联网券商的代表,从这些公司创始人的思考维度看,更多的是以用户视角考虑问题,在较低佣金的基础上,迎合 C 端需求,不断优化用户体验,并注重用户社区的经营,力争“自然流量”最大化,降低获客成本。


互联网券商的流量积累、运营与变现 互联网券商的业务逻辑可简单描述为“积累及利用私域流量,互联网思维营销运营,券商途径变现”。
具体来看:东方财富、富途、老虎证券均充分积累及利用私域流量东方财富以“东方财富网”为核心打造的互联网金融服务平台为其带来巨大的流量优势,富途牛牛和老虎证券的产品定位均为美/港/A股一站式投资平台。
三家互联网券商社区功能都很丰富,均通过论坛社区用户 UGC、直播、课堂等方式提升社区的内容性、社交性并打造流量闭环,提升用户黏性。

追求极致的用户体验,增进客户信任,挖掘潜在需求互联网券商主要通过内容营销、社区运营方式增进用户信任,并通过推荐的方式挖掘用户潜在交易需求。
互联网券商提供全面的用户体验和功能。
如前所述,互联网券商一般采取更具竞争力的定价,虽然定价很重要,但要想继续保持领先券商的地位,并不完全是价格竞争,用户体验对用户获取和保留甚至更加重要。
中国新一代互联网券商提供的有助于其快速提高市场份额的关键区别即为整合配套服务,成为“一站式解决方案提供商”。
得益于竞争力定价、技术设施和综合功能,互联网券商已经形成从传统券商那里获得市场份额的结构性趋势,形成了一个交易+社交网络+金融媒体的闭环平台。
互联网券商不仅提供交易平台的功能,还可以作为综合性的金融信息门户,让用户可以访问市场动态和实时股票报价,在一个平台上相互交流并收集交易/投资决策信息。
中国互联网券商独有的一些功能包括:
(1)论坛和社区,允许投资者相互分享交易经验/专业知识。
这一功能在中国投资者中广受欢迎,是增强用户黏性和激励交易活动的有效工具。据富途称,社交活跃的客户是指那些在其平台上交易并每月访问其社区超过10天的客户,社交活跃的客户每季度交易的笔数是社交不活跃的客户的 3 至 5 倍;
(2)投资者教育。
由于许多中国投资者可能不熟悉香港或美国股票市场的交易,而香港或美国股票市场在市场机制、产品和风险方面与国内股票市场不同,让用户熟悉海外市场的知识和交易规则,是增强客户黏性、增强用户交易信心的重要手段。
我们以东方财富的发展为例,2004年,东方财富以金融信息门户+投资者社区的形式起步,积累了大量的用户流量。
因此,后来在2013年和2015年,东方财富扩展到了基金销售和证券经纪业务后,公司能够迅速扩大规模,成为这两个领域的领先者。

友好中文界面。
中国互联网券商均采用中文用户界面,为专注海外市场的中国用户提供全天候服务。这对于不熟悉英文界面的中国境内投资者来说非常重要。
富途、老虎证券、艾德证券等互联网券商背靠腾讯、新浪等互联网出资方,依靠内地互联网巨擘的技术团队,设计的交易软件简洁实用,大都实现了网页端、电脑端、移动端全平台覆盖,支持随时随地在线交易。
老虎和富途都提供长期的客户服务时间,涵盖了美国和香港的股票交易时间,以及时解决任何投资者的询盘。
简化开户流程。
在开户流程方面,传统券商开户流程复杂且时间长,从开户申请到成功常常需要耗费数周时间。
包括港股通和传统券商开户在内,很多都有1万港币至50万人民币不等的开户门槛,阻碍了大量中小投资者参与美股、港股交易。
而互联网券商采用百分百线上开户,用户只需提供个人基本信息,如身份证号、电话号码、银行账户详细信息、股票/衍生品投资经验等。
整个申请通常可以在5-10分钟内完成,验证流程通常只需最多3个工作日。互联网券商大多数不设置开户门槛,少量要求首次入金达到门槛限制。


大多金融产品对用户而言有较高的决策成本,因而信任,无论是对金融产品的信任亦或是对券商平台的信任,就成为了影响客户是否使用平台进行交易的重要因素。
互联网思维助力互联网券商打造一体化账户交易系统以及学院课堂、直播、社区 UGC 等功能,通过内容营销、社区运营方式增进用户信任。在潜移默化中通过内容营销的方式增加用户对平台、对交易的信任是互联网券商背后的重要运营逻辑。
东方财富、富途和老虎证券均在其 app 中提供了新闻、行情、课程、交易、社区的一站式服务。
一方面三家互联网券商均提供了如市场指数、资金流向、公司深度数据等对投资者有价值的信息,另一方面三家互联网券商均提供了学院课堂及直播功能,在潜移默化中提升用户对交易、对平台的信任从而促进用户交易的完成。

良好的社区运营,打造社区UGC,利用用户给用户增加信任是三家公司互联网思维的体现。
社区 UGC 的方式不仅可以促进用户自产优质的内容增加用户对交易的信任,还可以降低互联网券商本身的宣传成本、提升用户粘性,并通过用户关系链、行为和内容的沉淀,形成平台的护城河。
三家互联网券商均在app中打造用户社区,如东方财富app中的观点栏目,富途牛牛app中的牛牛圈,老虎证券app中的老虎社区。在用户社交互动的过程中越真实、越鲜活,越容易获得信任,越容易形成最终的完成,无论是交易还是各方面的完成。
东方财富2020年12月月活人数达1475万人,在 wind 统计的竞品app中排名第 4。从移动 app *载下**量来看,2020年东方财富 app 在 AppStore 的*载下**次数达346万次,相较去年增长了 40%。老虎证券和富途客户留存率较高,老虎证券2020年 Q4 季度和富途2020年全年的客户留存率均达98%。

推荐算法帮助互联网券商挖掘用户潜在需求。老虎证券和富途牛牛均在其社区板块中引入了推荐功能。
一方面对用户而言“选择权”可以说是一种无形资产,从用户角度来讲,越来越不喜欢“被销售”,主动销售的效应在不断降低,但用户更喜欢“被影响”,把最终的决策权留在自己手里。
另一方面推荐算法可以助力互联网券商挖掘用户潜在交易需求。搜索和推荐是两种不同的互联网信息分发方式并且对应用户显性和隐性两种需求。
搜索的方式对应的是“用户产生需求-主动搜索-达成交易”的营销路径,而推荐方式则是分析用户潜在兴趣所在点并进行内容分发,从而促成交易的达成。

券商业务是互联网券商的主要变现方式,而券商牌照是互联网券商变现的重要抓手东方财富、老虎证券、富途三家互联网券商的主要变现方式均为券商业务。
2020年东方财富证券业务占总收入比达61%,老虎证券佣金、融资服务和利息收益占总收入的84%,富途佣金和利息收益占总收入的89%。

券商牌照是互联网券商变现的前提和宽阔护城河。
清算牌照的有无和类型对互联网券商收益产生重要影响。
东方财富2012年获得第三方基金销售牌照,2015年通过收购*藏西**同信证券获得券商全牌照。
富途在港股市场可以实现自我清算,并在2019年和2020年分别成为美国存管信托与证券清算公司(DTCC)会员及美国期权清算公司(OCC)会员。
而老虎证券在港股市场清算业务仍需清算合作商盈透证券提供支持,美股市场方面老虎证券 2019 年收购 Marsco 获得自清算牌照(Self Clearing Broker-Dealer)。
从营收数据上来看,东方财富2012年收入主要由金融数据服务和广告收入构成,合计占该年收入达94%, 2012年获得第三方基金销售牌照后金融电子商务服务(即基金代销)收入迅速增长,2015年获得券商牌照后证券业务收入奋起直追,2016年起就成为东方财富最大营收来源。
在获得自清算牌照前老虎证券利息收入较低,获得清算牌照后老虎证券利息收益增速和占比迅速增长,2018年利息收入占比在 0%左右,2020年利息收入占比则达25%,且融资服务收入占比下降,由 2018年的19%降至2020年的 5%。
在获得自清算资格之前,老虎证券融资服务清算由盈透证券完成,老虎从中间收取融资服务费用,而在获得清算资格后,融资融券交易老虎证券可自主掌控从而获得两融利息收入。
与此同时,富途控股利息收益占总收入比自2017年以来均在25%以上,2019年富途控股获得美股清算资格后2020年利息收益较2019年增长了108%。


三、互联网券商赛道主要头部中资公司对比
我们主要从管理团队和主要投资者、持牌情况、用户情况、收入以及成本费用方面对东方财富、老虎证券以及富途三家新一代互联网券商公司做出对比:
东方财富在2004年成立之初是一家财经资讯类互联网公司,主要业务是向用户提供金融信息服务,2010年在深交所上市,2015年东方财富收购*藏西**同信证券转型为互联网券商。
老虎证券和富途则在成立之初就定位为向全球投资者提供券商服务的互联网券商,两家公司分别于 2014年及2012年注册成立并均在2019年登录美国纳斯达克交易所。两家券商在发展过程中均进行全球牌照布局并不断拓展理财、投行、ESOP 等业务。


管理团队及主要投资者东方财富、老虎证券及富途三家互联网券商高管团队均有互联网基因。
东方财富现任总经理郑立坤曾是上海恒生聚源数据服务有限公司资深软件工程师,核心管理团队包括来自计算机网络公司、计算机集团的技术总监和工程师;
老虎证券 CEO 巫天华曾是网易有道公司核心搜索团队负责人;
富途 CEO 李华是腾讯第 18 位创始员工,腾讯 QQ 早期重要的研发参与者以及腾讯视频创始人,公司 CTO 曾是腾讯高级技术专家等。
2021 年东方财富管理层发生变动。
2021年4月东方财富发布高管人事变动公告,创始人其实辞去公司总经理职务,但继续担任公司董事长及董事会战略委员会主任、提名委员会及薪酬与考核委员会委员职务。公司聘任郑立坤为公司总经理,任期自 2021年4月27日起至第五届董事会任期届满。
此外,东方财富原副总经理兼财务总监陆威离职,新副总经理兼财务总监职务由黄建海担任。东方财富创始人其实表示,“是我们老人把管理权让给年轻人和专业的人,也是一直在推动的公司人才战略计划的一部分”。
三家互联网券商创始人均为公司的大股东,拥有主要投票权。
2020年东方财富创始人其实持股比例达20.6%,其余大股东持股比例均在5%以下。老虎证券和富途创始人巫天华和李华持股比例分别达22.4%及 37.2%。
投票权方面,东方财富创始人与第 3 股东、第 5 股东为夫妻、父子关系,2020年 3 人合计持股比例达 24.5%,而老虎证券、富途创始人投票权分别达 78.05%以及 68%。


老虎证券和富途的主要投资者为公司业务提供强力支持。
老虎证券分别 2015年和2017年获得小米的 A 轮融资以及盈透证券(IB Global Investments)的战略融资,2020年小米和盈透证券的持股比例分别为10.7%和 6.4%。小米作为公司的二股东,为公司品牌建设和技术创新方面提供大力支持,而盈透证券1作为美国最大的互联网券商,在交易品种、风险管理、底层清算、合规税务等方面与老虎证券进行合作。
2020年2月腾讯集团作为富途控股持股比例达 22.8%第二大股东,在 IT 基础设施“云化”、ESOP 服务及管理等方面与富途控股进行合作。持牌情况 持牌情况来看,在中国大陆、香港和美国三家互联网券商资质不同。截至2020年富途在全球具有 35 张牌照和资质。
大陆市场方面截至2020年 Q3 季度,东方财富拥有证券经纪、投资咨询、财务顾问等券商全牌照以及第三方基金销售牌照,而老虎证券和富途控股目前均未获得国内券商资质。
香港市场方面富途控股牌照最多,截至2020年富途拥有 19 张香港地区金融牌照,其持有的受香港证监会许可的 1/2/3/4/5/7/9 号牌,允许富途进行证券、期货、杠杆式外汇交易,就证券和期货提供意见以及提供自动化 交易和资产管理服务。
东方财富香港地区牌照也较为齐全,其旗下全资子公司东方财富国际证券有限公司持有香港证监会 1/2/4/5/9 号牌照,允许其提供证券、期货的交易、咨询服务以及资产管理服务。
老虎证券香港地区牌照较少,持有两张金融牌照也不在香港证监会发放 10 类牌照范畴之内。美国市场方面老虎证券牌照最多,截至2020年 Q3 季度老虎证券在美国拥有 24 个金融牌照/会员资质,包括美国 FINRA 发放的证券经纪、证券承销、证券自营、期权经纪、基金销售、投研、私募牌照等,以及美国 NFC 发放的大宗商品经纪、咨询牌照等。
富途在美国牌照相对老虎证券较少,截至 2020 年共持有 11 张美国牌照,包括由 FINRA 认证发放的证券经纪、证券承销、期权经纪牌照等,以及 NFC 发放的期货代理商牌照等。
此外,老虎证券和富途均为美国证券投资者保护公司(SPIC)认证会员,为证券账户提供最多高达 50 万美元的破产保护。
清算业务方面,老虎证券持有通过收购 Marsco 获得的自清算牌照(Self Clearing Broker-Dealer),仅可以对其持有的客户资产进行清算。
而富途控股持有 DTCC 发放的股票期权通讯清算牌照3(Correspondent Clearing Broker-Dealer for Equities and Options),在清算其自有客户资产的同时还可以为其他介绍经纪交易商(Introducing BD)提供清算业务。


用户情况
东方财富、老虎证券、富途用户数量增长迅速。
2020M12/2021M3,东方财富网 APP 月活数分别达到 1475 万人/1515 万人,较 2019M12 的 1210 万人有显著提升,另据艾瑞数据统计,2020M12/2021M3,东方财富网 APP 的安装设备台数分别达 4407 万台/4348 万台,高于所有传统券商 app。2016 年以来老虎证券和富途控股开户用户数、入金用户数增长迅速。
2020 年老虎证券和富途控股的开户用户数分别达 110 万、142 万,相较去年分别增长了 70%、98%;而入金用户数则分别达 26 万、52 万,相较去年分别增长了 129%、160%。

从用户画像来看,富途和老虎证券用户多为年轻精英群体。
2020年富途控股客户年龄的中位数为34岁, 2020年Q3季度富途控股有36%的用户在 IT 及金融服务行业工作。老虎证券 2020 年 Q3 季度有 60%的用户在 35 岁以下,其中有 90%的用户平均年收入达 4 万美元。
东方财富的用户多是来自东部沿海经济发达地区的年轻群体,据艾瑞数据统计,东方财富网在广东、江苏、山东和浙江省用户数占比分别为12.57%、7.25%、6.56%和6.45%;东方财富35岁及以下用户数占比达53.6%。
从用户客均资产来看,富途2020年客均资产达55.2万港元(折合为46.4万人民币),相比去年同比增长26%,老虎证券 2020 年客均资产达6.2万美元(折合为40.4万人民币),相比去年同比增长38%。

营业收入
从收入增长率来看,东方财富、老虎证券、富途控股三家互联网券商业务均处于高速发展阶段。
2017年来东方财富总收入增速上升。东方财富虽成立于2005 年,但其证券业务发展却是从 2015年收购*藏西**同信证券开始。
依托东方财富由互联网金融服务平台转型前积累的巨大流量优势,2016年以来东方财富总收入增长率不断上升,2020年东方财富收入增长率达到95%。
老虎证券和富途2017年以来收入增速下降但2020年收入增速回升。老虎证券和富途则分别成立于2014年和2012年,2017年至2019年两家互联网券商总收入增长率呈下降趋势但均高于 30%,2017年两家公司总收入增长率分别达到207%以及258%。
受2020年疫情影响中国居民人均使用 app 时长增加,老虎证券、富途两家互联网券商收入增长率分别回升至 136%及 212%。

从收入结构上来看,东方财富收入结构趋向稳定,证券业务与基金代销业务双轮驱动,而富途、老虎证券的主要收入来源为经纪业务和利息收入。与老虎证券、富途不同的是东方财富是由互联网金融服务平台转型而成的互联网券商。

自2015年获得券商牌照以来东方财富证券服务收入占比迅速上升而金融电子商务服务(第三方基金代销)、金融数据服务、广告收入占比纷纷下降,至2017年东方财富收入结构已趋于稳定,2017年至2020年东方财富证券服务、金融电子商务服务、金融数据服务及广告服务平均比例分别为60%、33%、4%以及 2%。
2020年老虎证券和富途经纪佣金收入分别占总收入的56%及60%,而利息收入则分别占两家公司的23%以及29%。


成本费用
规模效应明显,管理、销售费率呈下降趋势。
受益于用户增长红利,东方财富、老虎证券、富途三家互联网券商管理、销售费用率呈下降趋势,2016年至2020年东方财富、老虎证券、富途复合营收增长率分别达28%、90%及107%,管理费用率分别由47%、80%、37%降至 6%、10%、8%,销售费用率分别由11%、64%、68%降至 6%、11%、12%。
东方财富销售费用率降幅较低是因为东方财富是由互联网流量平台转型而来的互联网券商,而处于初创期的老虎证券、富途则需在发展初期投入较高的宣传成本,但随着用户的爆发性增长,规模效应明显。

技术水平“存量优势”给东方财富带来相对较低的研发成本,富途控股和老虎证券研发费用率较高。
受益于多年的互联网平台开发经验,东方财富向互联网券商转型期间研发费率较低,2018 年至2020年平均研发费用率仅为 7%,而富途、老虎在发展初期进行平台、产品开发需要投入较高的研发成本,2016年富途控股研发费用率达71%,至2020年降低至16%。
老虎证券的研发费用没有单独披露,而是大部分放在员工补偿及福利费 用、通讯及市场数据费用以及一般行政管理费用中核算,我们估计老虎证券总营业费用中近一半都是研发开支。
总体来看老虎证券营业费用率呈下降趋势,2020年营业费用率、员工补偿福利费用率、通讯及市场数据费用率以及管理费用率分别为78%、36%、7%以及10%,粗略估计2020年老虎研发费用率为39%。

私域流量助力互联网券商降低广告费用。
从是否途经第三方中介可将用户流量区分为公域流量和私域流量。
东方财富、老虎证券、富途三家互联网券商均将自家 app 打造成为集新闻资讯、行情信息、社区、交易于一身的流量平台,其 app 上的用户流量对互联网券商而言是私域,企业对用户进行广告投放和品牌宣传所需成本较 低。
以东方财富为例,高速成长阶段广告投放费用较高以获取流量并建立流量池,如2012年东方财富获得基金 代销牌照后2013年广告费用率显著增长至7.42%,相比2012年增加了6%;2015年收购*藏西**同信证券后广告费用率有所上升,2017年增长至3.7%,相较2015年增加了 1.4%。
中期注重私域流量运营,将用户沉淀在东财各类平台中汇聚私域流量,从而显著降低广告费用率。2017年后东财广告费用率呈下降趋势,至2020年降至0.63%。

四、风险分析
相关监管政策存不确定性监管对于跨界互联网券商的态度有待明确,业务经营尚存在局限。根据《证券公司监督管理条例》规定,境外证券经营机构在境内经营证券业务,应当经国务院证券监督管理机构批准。
因此,受不具备境内经营牌照的影响,跨界互联网券商的服务对象存在一定局限性。 市场竞争存不确定性目前互联网券商赛道仍处于高速成长期,但无法排除市场竞争加剧导致佣金率下降、市场份额下降等风险。
此外,加密资产交易的活跃亦分散了用户的注意力,可能成为潜在市场竞争对手。
市场活跃度存不确定性虽然互联网券商是以“用户导向”为主的流量平台商业模式,但其业务本身无法避免地受到市场活跃度的影响,其中东方财富主要受到 A 股市场景气度的影响,富途控股与老虎证券则主要受到港美股活跃度的影响。
若市场活跃度大幅降低,可能触发减值拨备,从而对公司经营造成一定的风险。
———————————————————
请您关注,了解每日最新行业研究报告!
报告内容属于原作者,仅供学习!
作者:中信建投证券 赵然
更多相关行业报告请登录【远瞻智库】或点击下方链接: