共6000字,全文阅读大概需要20分钟。建议收藏再看,本文可以帮你学懂钻戒知识,在购买钻戒或钻戒定制时省下一大笔费用哦。
前言:
以钻戒来定义爱情是许多夫妇所希望的一款珠宝,毕竟钻戒的意义十分特殊。但是由于大多数情侣对钻戒了解不多,因此在挑选钻戒时往往会陷入一些困惑和不明白的地方,或进入一些误区,就会出现买错或买贵的情况,白白交了智商税,从而影响到自己和女朋友的心情,造成弄巧成拙。
其实选钻戒的时候很讲究,里面的知识点也很多,如果你想选钻戒的话,建议一定要看 一下这篇文章中所涉及的内容,可以为你节省很多时间和金钱,最有效的挑选到高性价比钻戒。
目录:
1.钻石的4C
2.购买钻戒的初衷
3.如何选择商家
4.对于钻戒的预算
5.钻石形状的选择
6.钻戒的镶嵌工艺
7.测量手指的尺寸
8.注意事项(应该避免的坑)
一、钻石的4C
要判断一个钻石的价值
就要从钻石的大小、颜色、净度、切工这4个方面来综合评估
以上这四个特性也就是大家经常听说的钻石4C

1. 钻石的4C——颜色(colour)
钻石的颜色可分为三个系列,开普系列指的是包括无色钻石,淡黄色至黄色钻石。一种是棕色系列,包括棕色钻石,另一种是彩色系列,即彩色钻石,统称为彩钻。一般我们所说的钻石,指的都是开普系列,从无色的D级到黄色的Z级,从无色D级到黄色。

GIA中的D级到Z级的颜色分级系统是业内使用最广的等级鉴定标准,从D到Z,随着颜色逐渐变黄,钻石颜色等级也在逐渐下降。D、E、F表示无色级别,D是钻石的最高色级,代表完全无色,G、H、I、J为接近无色,同样具有很高的价值,而K—Z表示有色级别,不建议购买。
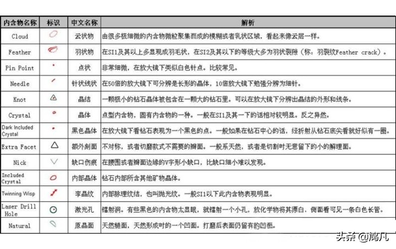
2. 钻石的4C——净度(Clarity)
瑕疵是钻石自然形成的结果,钻石在地球深处结晶,并经过长期的地质作用变化,带有各种痕迹,也可称为缺陷或杂质,根据痕迹的颜色、大小、位置,对钻石的价值有不同程度的影响,因此将纯度分级,从高到低分为 FL、 IF、VS1、VS2、VS1、VS2、SI1、SI2、SI2、SI2、SI3、I1、I2、I3。缺陷越少,质量就越好,越有利于光的折射,价格也相应越高。

无暇级(FL):在10倍放大镜下观察,钻石没有任何内含物或表面特征。
内无 瑕级 (IF):在 10倍放大镜下观察,钻石内部没有任何内含物。
极轻微内含 级 (VVS级):在10倍放大镜下观察,钻石内部有极微小的内含物,即使是专业鉴定师也很难看到。
轻微内含级 (VS级):在10倍放大镜下观察,钻石的内部有微小的内含物。
微内含级 (SI级):在10倍放大镜下观察,钻石有可见的内含物。
内含级 (I级):钻石的瑕疵在10倍放大镜下明显可见,并且可能会影响钻石的透明度和亮泽度。

3. 钻石的4C——切工(Cut)
切工缔造钻石璀璨光彩,高折射率造就钻石璀璨光彩,使之享誉全球。很多人会将钻石的切磨型式与钻石的形状(圆形,祖母绿型-方形,梨形)等同起来。事实上,钻石的切割等级是由钻钻石表面与光线的相互作用结果决定的。

由晶体到钻石成品,都需要复杂的工序和精湛的切割技术。唯有经过精雕细琢的切比比、对称及磨光,才能完美展现钻石所特有的璀璨光芒。
钻石切割工是4C中唯一可以人工操作的,也是4C标准中最复杂,技术要求最高的鉴定标准。从切削角度和切削比来看,切削角度分为切削比、抛光、修整三个等级,每个等级有五个等级:完美的(Excellent),非常好的(Very Good),好的(Good),一般的(Fair),最差的(Poor)。

切割工艺直接影响着钻石的明光度、火彩和闪光。光亮是指钻石内、外反射的白光,火彩是指钻石内、外反射光的颜色,火彩是指钻石内、外反射光形成的亮亮度,以及钻石内、外反射光形成的亮暗区。
4. 钻石的4C——克拉数(重量)
克拉(Carat)称重量单位,这是钻石的计量标准,1克拉等于0.2克。当测量钻石重量时,1克拉又等于100分,特别是低于1克拉的钻石,通常用分数来表示,比如0.5克拉也就是50分。假定剩下三个C条件不变,钻石重量越大,就越稀少,也就越有价值,比1克拉多出了一个量级!

如果是两个重量相同的钻石,会因为其他三个因素的变化,其价格也可能会有很大的差异。
并且钻石的重量的计算方式与我们日常的进制方式是有所不同的,钻石的重量单位是克拉(ct)。其中1克拉=0.2克,因为钻石所存在的“克拉溢价”,是的钻石的计重规则十分的特殊,简单来说是一种“八舍九入”。

举个例子,一个0.998克拉钻石和0.999克拉的钻石,在打印标签准备销售的时候,前者只能识别为0.99克拉的钻石,只有0.999克拉能够称之为1克拉,这一点需要大家在购买钻石的时候注意,与我们日常使用的四舍五入是不同的。
二、购买钻戒的初衷
钻石戒指,已成为年轻人歌颂爱情的圣器,它闪耀的华丽光彩,纯真的坚实质地,都诉说着爱情和婚姻的美好。钻石是自然界的自然馈赠,其重要性越来越重要。这个地方可能又会有人说,钻石不值钱什么啦~balabala,看看我这篇回答吧。
有人说钻石是营销*局骗**,可我觉得那是虚荣,结婚就一定要钻戒吗?
这是一个追求纯爱的时代,为了满足爱情不同阶段的需要,不同款式和价格的钻戒令人目不暇接。
对于钻石的象征,人们已赋予它太多的故事,无论是情感上永恒的美好祝福,还是为了送上一件璀璨夺目的,都是心中对爱情模样的刻画。但在选购钻戒时,很容易忽视唯一性的表达,女人的钻戒是一生中戴得最久的,象征婚姻和爱情,唯一的爱人是最动人的誓言。

许多年轻人在选购钻戒时,都会倾向选择定制钻戒,象征着独具一格,诉说着心里话。比如HaveYou珠宝,通过钻戒定制,打造有我之名,冠你指间,一生相伴,一世相随的浪漫寓意。
三、如何选择商家
买钻戒其实更应该看重的是钻石的品质,品质之外所附加的价值,如果钻石级别差的话,分数就会大一点,反之,如果钻石的级别高,分数就会小一点,而一般的婚戒就是30分-1克拉为主,具体要买什么样的就要看自己了。

但是我想说的是,钻戒并非是一种很吃品牌价值的饰品,钻石自带属性,每一颗都与众不同,不是非常讲究品牌,只要认准钻石的品质,其实品牌钻戒和定制钻戒是没有任何区别的。
品牌钻戒:
大品牌能够给消费者整体带来的品牌价值还是比较大的。(不过大品牌所附带的品牌溢价价值也是非常高的),对大牌钻戒的挑选也需要擦亮眼睛,多看几家品牌在网上的评论、口碑,大致就能够了解一个品牌。

大品牌拥有线上和线下的双重渠道,每年还需要高昂的宣传费,自己员工的人力费用,再加上明星代言的费用,都是不小的开支。这些也就产生了高昂的品牌溢价由用户来承担,再加上大品牌所有的钻戒都是量产的,或许消费者就有可能买不到自己想要的款式,不能买到独特的钻戒。
定制钻戒:
定制钻戒的话,因为不是量产是最能更满足客户的需求,客户希望要什么样子的款式,在沟通后都是可以实现,在产品细节和性价比方面都是非常不错。一般都是年轻客户选择较多,所以服务还有装修各方面都比较偏向于年轻化。

就是怕遇到一些不良的商家,在钻石、镶嵌、成品上和当时沟通的不一样。但是他们又没有实体的店铺,万一拿钱跑路的话,岂不是得不偿失~所以哩,我们就要选择一家有实体店的,最好是可以去门店面对面沟通的钻戒店,这可以在极大程度上消除沟通产生的误解,并且看到实体店,自己的心是不是也会安心一些。
四、对于钻戒的预算
张雨绮之前放出一段视频说道:“不要买一克拉一下的钻石,一克拉一下的钻石都是碎钻,是没有收藏价值的。”

对于她的说法我并不赞同。值钱与否这个事情,还是跟个人主观认知有很大关系,有人觉得追逐财富才是生命之重,有人觉得身体健康才是最大财富。因此,我们不需要让每个人都去追求“一克拉”这个单一的物质价值,钻石背后的故事不也更值得回味吗?

之前我已经提到过克拉溢价,但实际上一克拉以内不同的梯度也是有溢价的。
50分以内50分是个节点,50分会比四十分贵一倍左右。
70分比60分也会贵一大半。
30分也有溢价其实……不过30分真心不贵,没啥讨论的意义。
你以为90分省了很多,实际上也是经历了起码4层溢价,而且也没比一克拉便宜多少,至少没有便宜几倍那么夸张。
下面给大家一些预算和大*参考小**:
预算4000-6000元:建议30~40分左右的(30的级别好,40的级别差);
预算6000-8000元:建议40~50分左右的(40的级别好,60的级别差);
预算9000-11000元:建议50~70分的(50级别好,70级别差);
预算30000元:建议70~90分的(70级别好,90级别差);
预算40000元:建议80~100分的(80级别好,100级别差),
1克拉:3-9万
五、钻石形状的选择
1. 圆形
圆钻之所以能完美对称、均匀地表现出光亮、火光和闪光,是因为它能完美地表现出钻石的形状,是当今市场上最流行和最讲究的。近1个世纪以来,钻石切削研磨机通过先进的光学原理和精确的数*运学**算,使圆形钻石的闪光闪亮性大大提高。

普通圆形亮式切割有58个钻石表面。要最大化圆钻的闪亮度?那么就选一颗 excellent或 very good等级的钻石,把 excellent或 very good等级的钻石打磨对称。
2. 公主方
公主方钻是最流行的异型钻。公主方钻四面等边棱角对称,台面宽阔,使光线更容易进入钻石内部,在底部有交叉的 V形凹槽,使钻石散发出闪耀的光芒,漂亮的光泽和独特的棱角切割使其更加显露华贵,时尚个性。选色时,当考虑到颜色等级一般是 J色的异形钻石在价格上会比较实惠,但边角处的颜色可能会比较明显。

与此同时,公主方钻的方度也有很大的差异(方形和矩形),你可以通过我们来寻找钻石,从而找到你想要的方形钻石。如要购买形状方正的公主方钻,建议选择长宽比在1-1.05之间的钻石,如要购买长宽比大于1.10的矩形钻石。
3. 祖母绿
祖母绿色的形状是矩形的,边缘有棱角,像镜子一样,而切口较大。切削面的角度排列、形状和尺寸与圆形钻头不同。其独特之处在于其亭部被切磨成长方形的刻面,从而创造出独特的光彩,给人一种古典典雅的感觉。这款翡翠钻石的切削工艺独特,使它的台面部分变大,使钻石的内部看起来更加透彻,所以某些细小的内含物(inclusion)也更加明显。

所以购买这种形状的钻石应该尽可能选择净度级较高的,如果选择净度级较低的 SI级,则必须注意证书上描述的钻石内含类型和所处的位置。与此同时,祖母绿形钻石的形状比例也有很大的不同,如果想要一颗接近正方形的祖母绿形钻石,可以选择阿斯切形钻石。祖母绿型钻石最典型的长宽比为1.30-1.40。
4. 马眼
马眼钻石两侧对称的尖形,形状特别突出,能使钻石的克拉重量最大化,使钻石看起来比实际重量显得更大。这款钻石与圆形或梨形副钻相配,显得很漂亮,而马眼形修长的形状可以让手指看起来更长更细。通常情况下,马眼形钻石的长宽比为1.75-2.25。

5. 椭圆形
这款漂亮而独特的钻石切割工具和祖母绿形状几乎一样,区别在于它是正方形的。这款钻石的亭部(pavilion),就像是祖母绿钻石一样,被切割成长方形的刻面,因为它的独特切割方式使得钻石内含物更加引人注目。

所以购买这种形状的钻石应该尽可能选择净度级较高的,如果选择净度级较低的 SI级,则必须注意证书上描述的钻石内含类型和所处的位置。选色时,当考虑到颜色等级一般是 J色的异形钻石,价格方面会比较实惠,但边角处的颜色可能会比较明显。熙真所有的阿斯切形钻石都是一个长宽比(length-to-width ratio),确保了1.00-1.05的方块。
6. 梨形
梨形状的钻石又称水滴形钻石,它具有揉合椭圆形和马眼形特征,使线条更加柔和,呈圆头和尖头。梨形状的独特形状使得它在许多钻孔装饰设计中使用。梨形状的钻石能巧妙突出手的修长线条美,特别适合在吊坠和耳饰上镶嵌。梨形钻石的传统长宽比为1.45~1.75。

7. 心型
心型是爱情的象征,心型钻石的特殊形状使它与许多钻具相配,特别适合镶嵌在吊坠上。选色时,当考虑到颜色等级一般是 J色的异形钻石,价格方面会比较实惠,但角位处的颜色可能会比较明显。常规心形钻石的长宽比为0.90~1.10。

六、钻戒的镶嵌工艺
1. 爪镶
宝石的四爪或六爪镶在细长的爪子上。这款钻石镶嵌尽现之美,便于观察钻石的工艺、色彩、纯度,由纽约著名珠宝商蒂芙尼发明,现在被广泛采用。

2. 包镶
把钻石腰部以下的部分用金属片作边缘包住,并封在金属支架内,多用于某些大型宝石,尤其是拱面宝石,因为大型拱面宝石用爪子镶嵌工艺不易将其固定,而且长爪子又影响整体美观。适用于彩色宝石,更好地显示宝石颜色。

3. 夹镶
常用于镶一排小的大小规则的宝石。这一镶嵌技术用两条金属从两边夹持宝石。用来镶圆形、狭长方形和方形宝石。槽镶就象一条铁轨,中间夹钻石。

七、如何确定钻戒的指圈
若她戴着戒指,可借手试戴,将戒指卡住的地方画一圈,用线缠绕测量周长,然后可在对应此表找到相应的戒指号。

八、购买钻戒的注意事项
1. 荧光
重点在于荧光,一般肉眼是看不到荧光的,要在紫外光下才能看到。常常容易被人忽视,荧光的偏好因人而异,一般说来,外国人更喜欢荧光,国内人一般不太喜欢。荧光强弱对钻石有一定的影响,但不能一概而论,如无色钻石,荧光强,就会使石头显黄,而黄色石,如 IJ色石,则容易使石头显白。许多商家常常自动忽略荧光,为什么呢,因为其他条件相同,对于高色度的钻石,荧光很大程度上影响着钻石的价格,带荧光的要便宜很多。

在钻石购买的时候还有一种说法,叫做奶钻
这一点的原因也是因为荧光导致的
证书上没有显示这三项指标,但价格相差不大,奶油钻(上图最右)就是钻石中有白雾,不透气显得浑浊,钻石显露不出火彩。假购买前一定要让店家回复相关指标,是否喜欢就要因人而异。
2. 钻石的切工
钻石璀璨,切割工具有不可替代的作用,以HAVEYOU珠宝阅钻无数的经验来看,如果没有对比的话,切割工在 VERY GOOD上的金刚石还是很不错的,在色彩纯净度等方面还可以进行全方位的比较,当然3 EX切割工的金刚石最好,但这样的金刚石价格要高出不少,所以要看切割工的 VERY GOOD,也要看自己是否满意,是否适合自己。

3. 套证
这种情况少,稍微留个心。一是看腰码,二是复检,三是可信的渠道。
