
汽车线束是汽车电路各部件联系的载体,有人曾经做过一个形象的比喻,汽车线束是血管,汽车引擎是心脏 ,心脏因血管而跳动,引擎因线束而运转,可见汽车线束对于汽车整车电路正常稳定的重要性。因此,了解汽车线束的产品和工艺知识,非常有必要。

1
线束的基本知识
线束是指由铜材冲制而成的接触件端子(连接器)与电线电缆压接后,外面再塑压绝缘体或外加金属壳体等,以线束捆扎形成连接电路的组件。简而言之就是连接汽车电器的电线,汽车的运行工况和参数都通过线束反映在车载电脑上面。另一方面,汽车线束的电子技术含量,成为评价汽车性能的一项重要指标。
汽车线束的分类

汽车线束可以分为主线束和小线束两种。主线束包括发动机线束,中央线盒线束,仪表板线束,座舱线束等;而小线束则包括门线束,电瓶线束,ABS刹车线线束等。
除此以外,按照电压区分,汽车线束又可分为高压线束和低压线束。汽车高压线最大的特点是高压小电流,绝缘性能要求高,因此绝缘层往往比较厚而芯线则比较细。
汽车线束的生产工艺

汽车线束生产工艺主要有开线、压接、预装、总装等,线束的主要材料为热缩材料,是汽车线束中重要的绝缘材料。国内的热缩材料用于汽车制造的市场占比还非常低,只有20%左右。值得一提的是,全球80%的市场占比被美国瑞侃与日本住友占据。国外厂商价格是国内的2-3倍。
汽车线束发展趋势

随着汽车电子化的发展,经济、舒适、可靠性等将会越来越凸显,对于线束的要求逐渐变高。国内汽车线束市场将由低成本战略市场逐步转为技术含量更高的性价比市场。汽车线束也朝着高压化、轻量化、标准化的方向发展。

2
线束产品和工艺的培训教材

3
线束行业的市场规模分析
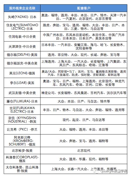
全球汽车线束厂家高度垄断,前四家厂家占据了超过75%的市场,除德尔福外都是日本厂家。汽车线束厂家有其特殊性,首先要具备线缆生产经验和线缆成本控制力。失崎、住友、莱尼、古河、藤仓、科络普、京信都是以电线电缆起家的厂家。

目前我国国内线束企业大多数为外资或合资企业,占到我国线束产业的42%,民营企业则占到37%左右。汽车线束市场集中度较高,两大日本汽车线束厂家矢崎和住友电气的市场占有率超过50%。

随着汽车电动化、智能驾驶、车联网的发展,国内汽车线束行业规模将进一步增长。国内自主线束企业也将随着成本的下降,技术的突破,市场规模稳步扩大。

本文也整理了国内外知名的外资线束厂(排名不分先后),欢迎大家收藏:

国内线束厂(排名不分先后):
1、天海集团(THB)
配套客户:一汽、东风、长城、奇瑞、通用汽车、克莱斯勒、菲亚特等
2、长春市灯泡电线有限公司
配套客户:一汽、一汽大众、上海大众、长安、长城、现代起亚、东风起亚等
3、南通友星
配套客户:五十铃、福特全顺、长安铃木、吉利等
4、柳州双飞
配套客户:上汽通用五菱、东风柳州、桂林大宇客车、桂林客车、广西柳工、柳州特种汽车厂(一汽)等
5、昆山沪光
配套客户:一汽大众、上海大众、德国大众、奔驰、奇瑞汽车、江淮汽车、上汽汇众等
6、上海金亭
配套客户:上海大众汽车、上海通用汽车、上海汽车、美国康明斯有限公司、东风康明斯发动机有限公司、日本小松康明斯、沃尔沃汽车中国等
7、悠进电装
配套客户:韩国现代、TATA、大宇、通用雪佛兰、李尔、富卓、伟巴斯特、标致、北汽、陕汽、中兴、潍柴动力、上汽通用五菱等
8、保定曼德
长城汽车股份有限公司子公司,主要产品:皮卡系列:迪尔、风骏等;SUV系列:哈弗;轿车系列:炫丽、凌傲、腾翼;MPV系列:腾翼V80(嘉誉)
9、得润电子
配套客户(汽车):东风、一汽、大众、宝马、奔驰等
10、诸城海韵
配套客户:北汽福田、安源客车、唐骏欧铃、华丰动力、约翰迪尔、一汽通用等厂
11、德州锦城
配套客户:北京现代、重汽集团、北汽福田、华晨汽车、长城汽车、江淮汽车、江铃汽车、华泰汽车等
12、四川泛华(河南泛华、合肥泛华)
配套客户:江铃、昌河、哈飞、一汽红塔、北汽福田等
14、南通大地
配套客户:北汽福田、北汽股份、三一重工、久保田农机、洋马农机、潍柴动力、上柴动力、GGP园林机械等
13、湖北正奥
配套客户:东风商用车、神龙、东风乘用车、三一重工、奇瑞、北汽福田、比亚迪、江淮、东风渝安、长城汽车、东风日产、广汽集团、重庆力帆、重庆长安等
14、杭州乐荣
配套客户:长安、长城、东风、奇瑞、北汽银翔、凯翼、吉利等
15、江苏华凯(原江苏华凯与芬兰比克希合资)
配套客户:福田系列(M4中卡、K1电动车B-H4 ).欧曼、雷沃、跃进
16、郑州上河
配套客户:日产等
17、天津精益
长城汽车股份有限公司子公司,主要产品长城系列整车线束总成
18、襄阳群龙
配套客户:主要是东风汽车旗下的轻型车厂、旅行车厂、东风专用汽车厂、常州东风公司、东风重型车厂
19、芜湖侨云
深圳侨云电子有限公司和南通友星机电工业有限公司合资企业,汽车客户是奇瑞汽车和扬子汽车
20、芜湖瑞昌
奇瑞轿车电线束供应商
21、上海宏联汽车零部件有限公司
配套大众汽车、通用汽车、日产汽车、马自达汽车、菲亚特汽车、日产汽车、斯巴鲁汽车、上海汽车、阿尔卡特-朗讯3G基站、GE安防、艾默生控制系统、Smith医疗、Diebold保险箱等等。

来源:QualityIn质量学院、盖世汽车、线束中国和网络相关资料
声明:本文所用视频、图片、文字如涉及作品版权问题,请第一时间告知,我们将根据您提供的证明材料确认版权并按国家标准支付稿酬或立即删除内容。
往期文章
轮毂电机的所有关键技术剖析(图解)混联式混合动力系统工作原理(丰田普锐斯THS)干货 | 车身控制系统及案例分析(40页PPT)控制器局域网CAN总线技术规范17种汽车发动机原理大放送(下篇)