2019护考是全面采取人机对话的第二年,备考范围会更广。
历年考情无论如何变,重点依然是重点,大家可以参考进行复习。

2019年护士资格考试依然是全面实行人机对话考试的,小伙伴们做好应试的准备了吗?
因为每年都有考生是第一次接触人机对话考试,应该有很多小伙伴们对于人机考试的特点和流程并不了解。
1.考试时间缩短
2019年护士资格人机对话考试时间为100分钟,由原来的纸笔作答120分钟变为人机对话100分钟就意味着考试时间缩短了!
所以小伙伴们在时间把控上面一定要多多注意,务必合理安排答题时间,要知道人机考试时间结束的话系统是默认自行交卷的!同时,这也要求考生对于整个人机对话考试流程要熟练掌握,在平时多做练习。
在答题时确认答案后再作答,不要后期反复修改耗费时间。
2.题型之间操作不可修改
护士资格人机对话考试的一大特点就是题型之间操作不可逆。具体来说就是进入考试之后默认从A1题型的第一道题开始作答,答完A1题型的所有题目并确认不会更改之后才可以点击A2题型的试题开始作答。
如果A1题型中有题目未作答或者是想改变答案,必须要在进入A2题型之间修改完毕。只要点击进入A2题型,就不能对A1题型中的作答进行任何修改!
3.考试内容更多变
根据近两年尤其是2017-2018年人机对话试点考试情况来看,护士资格考试内容越来越多变。命题方式对比原先的直来直去知识点考察更倾向于知识的临床运用,最突出的表现就在于病例分析题增多。
这就要求考生在复习备考的过程中不能对知识点进行死记硬背,更要结合临床实际运用融会贯通,举一反三。小伙伴们从现在开始就要抓紧复习,时刻记住,即将到来的护士资格考试不简单!
4.没有作弊的可能性
2019年护士资格考试实行人机对话考试方式,分为六个批次6套试卷,同时还有备份试卷6套以防特殊和意外情况。
所以同一考场相邻的考生不仅试卷不同,题号顺序也不同,从根本上杜绝作弊。所以小伙伴们也不要听信网上欺骗信息,踏踏实实自己复习。
整体来说,2019年护士资格人机考试要求考生不仅要对整个人机对话考试流程掌握清楚,更要保证专业知识过硬。
最后,预祝各位考生一考通关!
另外,护考中妇产科所占的比例虽然不大,但是确实考试中的一个难点,很多考生都会因此失分!
妊娠合并心脏病处理原则
非孕期:决定能否妊娠;
妊娠期:决定是否继续妊娠;
分娩期:选择分娩方式;
产褥期:产后三天内、观察生命体征、预防心衰及感染
妊娠合并心脏病可否妊娠
可以妊娠:病变轻,心功能I- II级,无心衰史,无并发症;
不宜妊娠:病变重,心功能III级或III级以上,既往有心衰史、肺动脉高压、严重心律失常、活动性风湿热、并发细菌性心内膜炎者。
妊娠合并心脏病护理措施
1非孕期
不宜妊娠者严格避孕;
2妊娠期
加强孕期保健、预防心衰;防止并纠正妨碍心功能的因素; 保证休息,避免过劳; 营养;心理护理;提前入院待产;
心衰的紧急处理体位:坐位, 双腿下垂, 减少静脉回流;吸氧;用药: 镇静(*啡吗**), 利尿, 血管扩张剂,洋地黄类
3分娩期
第一产程:心理支持、减轻疼痛、观察母儿情况及产程进展、预防感染;
第二产程:缩短第二产程、减轻分娩疼痛、观察母儿情况;
第三产程:腹部加压、镇静休息、预防产后出血
糖尿病孕产妇的处理原则
1、饮食控制是治疗的基础
2、根据血糖情况,应用胰岛素
3、加强胎儿监护
4、必要时适时终止妊娠
糖尿病孕产妇护理措施
1非孕期
按White分类法,病情达D、F、R、H级,易造成畸胎、智障、死胎,并可加重病情故不宜妊娠;
2妊娠期
健康教育、饮食控制、 病情;
胎儿情况监测、定期产前检查、预防感染、运动;
药物治疗
3注意
饮食指导:孕中期后每周热量增加3~8%;糖类:40-50% ;蛋白质:20-30%;脂肪:30-40%;早餐、早点、午餐、午点、晚餐、睡前=15%、 10% 、20%、 10% 、30%、15%
母体检测:
体重增加:整个孕期在10—12kg范围内;
孕期母体监护血压:妊高症发生率比正常高4倍,约30%的糖尿病孕妇合并妊高症;
宫底高度:羊水过多、巨大儿
血糖水平:空腹﹤7 mmol/L, 餐后2小时﹤10 mmol/L,糖化血红蛋白(HbAic)监测 、 肾功能监测、眼底检查
心脏功能:冠心病发病率是正常的2—3倍
孕期胎儿监护胎儿生长发育监测:畸形、巨大儿、FGR
胎儿成熟度监测:死胎发病率高,多发生于36周后,尽量推迟至38—39孕周,
产前1周羊膜腔穿刺抽羊水测胎肺成熟度
胎儿在宫内安危的监测:胎动计数、胎盘功能测定、胎心率监护
定期产前检查
孕早期: 每周1次
孕中期: 每2周1次
孕32周后::每周1次
运动治疗
国内:散步(20—40分钟,qd)
国外:推荐妊娠糖尿病的5种常见运动方式:平板运动机、划船器、上肢功率器
原则:不能引起胎儿不适或诱发宫缩 研究表明上肢运动不会诱发宫缩,而下肢运动往往有诱发宫缩的倾向
分娩期
1选择合适的分娩时间
原则:尽量推迟至预产期(妊娠38—39周)
原因:妊娠35周前早产儿死亡率高,而妊娠36周后胎死宫内发生率高
2选择合适的分娩方式剖宫产
有巨大儿、胎位异常、胎盘功能不良、病情严重及其他产科指征。
阴道分娩:严密监测,缩短产程,如产程进展缓慢或胎儿宫内窘迫,及时剖宫产。
3终止妊娠时的注意事项
终止妊娠前:肌注地塞米松;
分娩时:胰岛素;监测血糖;
分娩后:胰岛素(产后24h内减少至原用量的一半,第2天以后约为原用量1/3);预防感染/产后出血
4新生儿的处理
均按早产儿处理
总产程及产程分期
分娩全过程是从规律宫缩开始至胎儿胎盘娩出为止,简称总产程。
1第一产程
又称宫颈扩张期,是指从间歇5~6分钟的规律宫缩开始,到子宫颈口开全。初产妇需11~12小时,经产妇需6~8小时。
2第二产程
又称胎儿娩出期,是指从子宫颈口开全到胎儿娩出的过程。初产妇需1~2小时,经产妇约需数分钟到1小时。
3第三产程
又称胎盘娩出期,是指从胎儿娩出到胎盘娩出的过程。需5~15分钟,一般不会超过半小时。
评分标准

注:以出生后1 分钟时的心率、呼吸、肌张力、喉反射及皮肤颜色五项体征为依据,每项0 ~ 2分,满分10 分。4 ~ 7 分为轻度窒息,0 ~ 3 分为重度窒息。
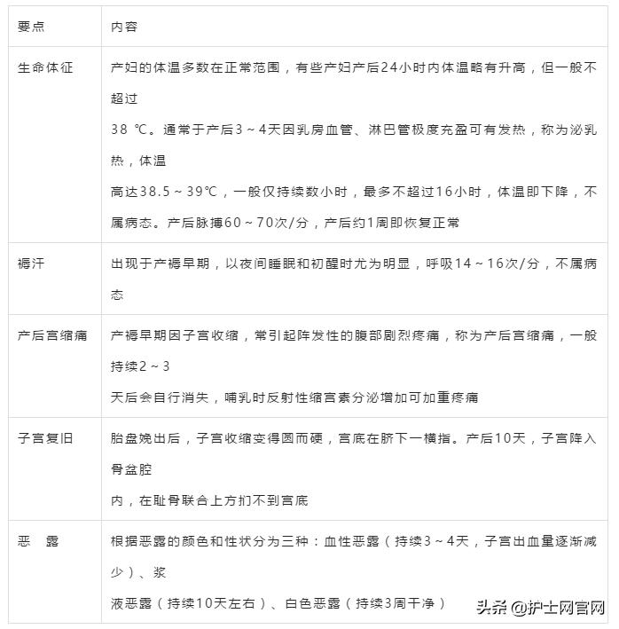
产褥期临床表现

硫酸镁
硫酸镁是目前治疗子痫前期和子痫期的首选解痉药物。
